点击上方蓝字
加入建筑人的聚集地
来源:住建部官网
点击上方蓝字
加入建筑人的聚集地
来源:住建部官网
重要通知!
资质标准征求意见稿出来了
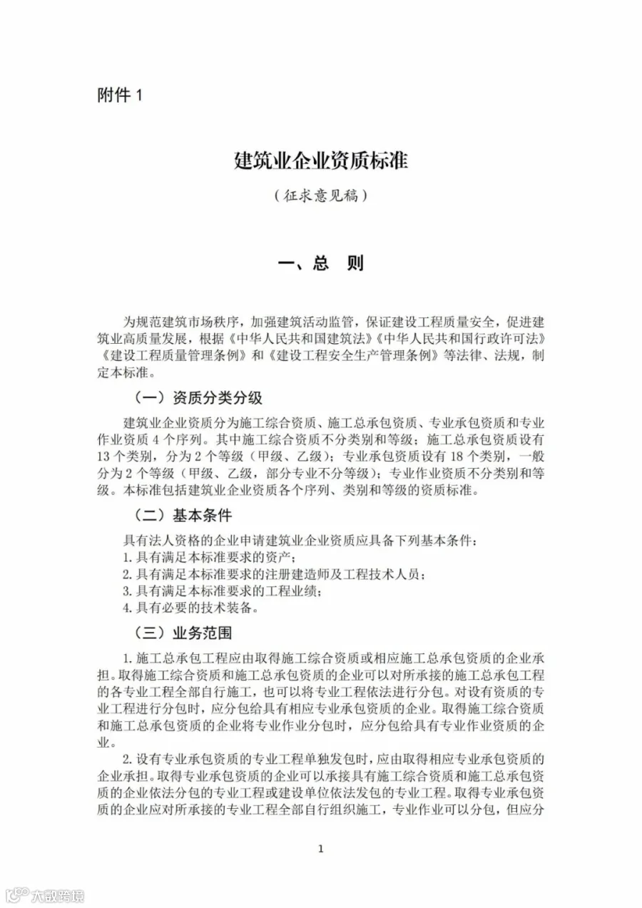
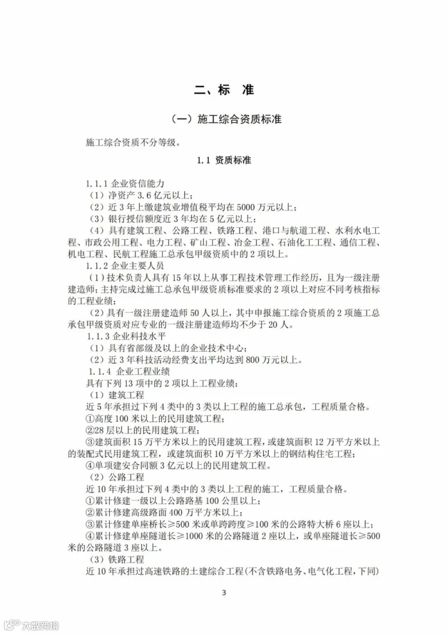
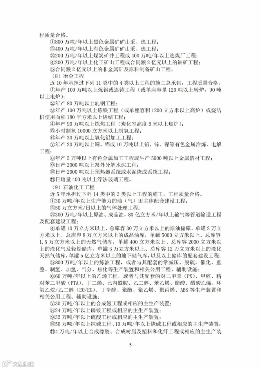
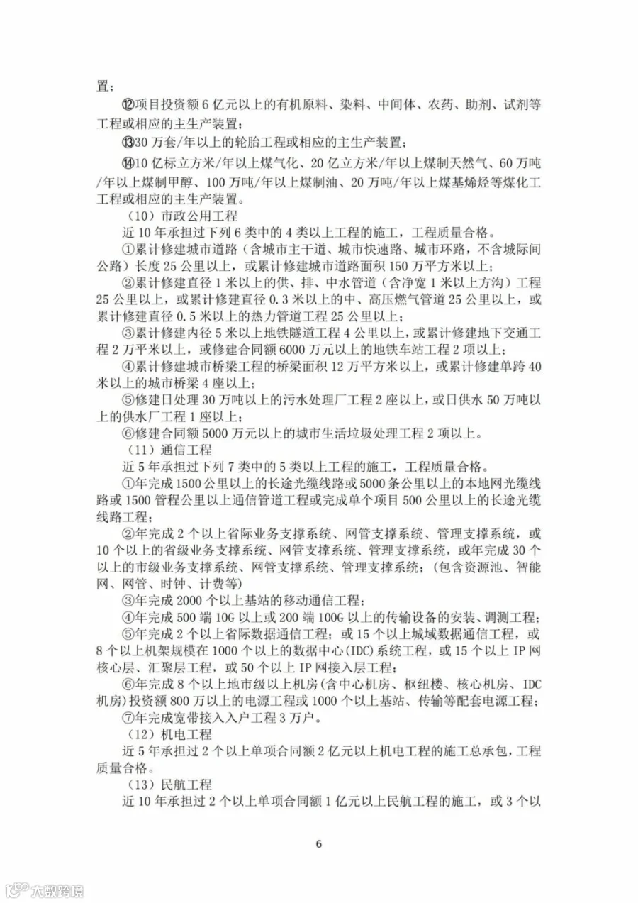
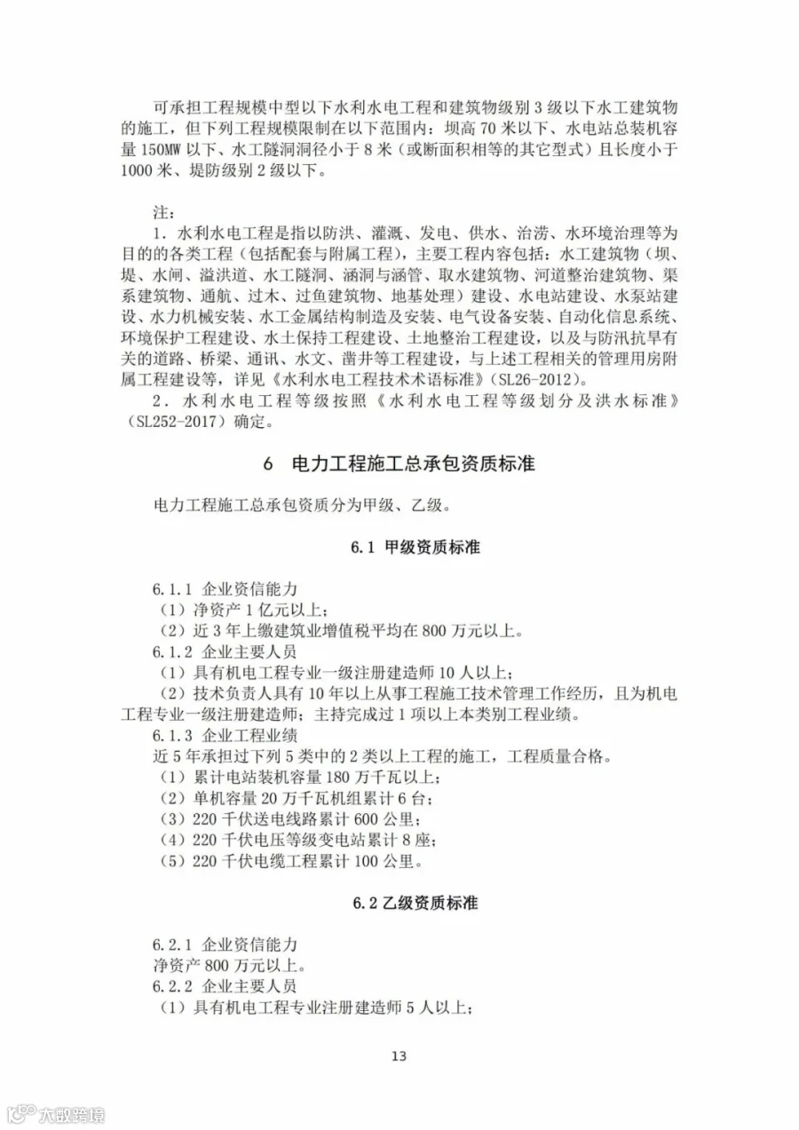
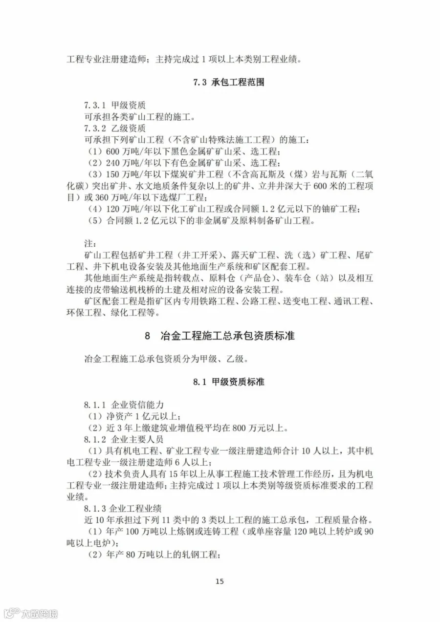
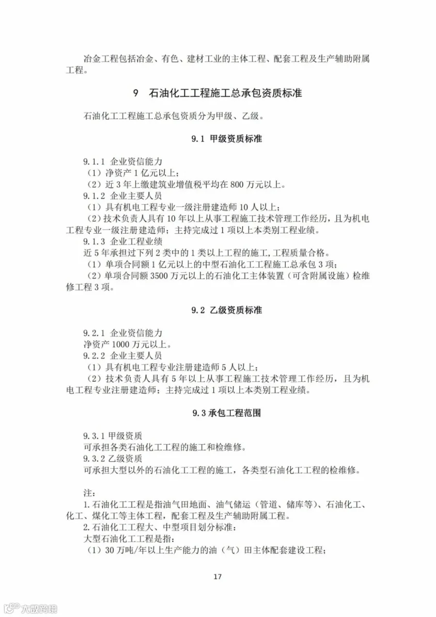
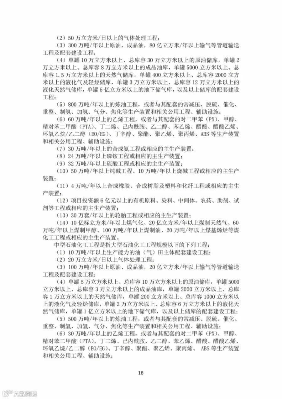
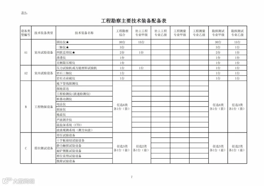
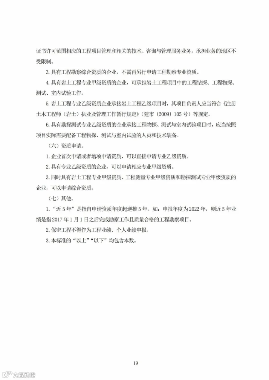
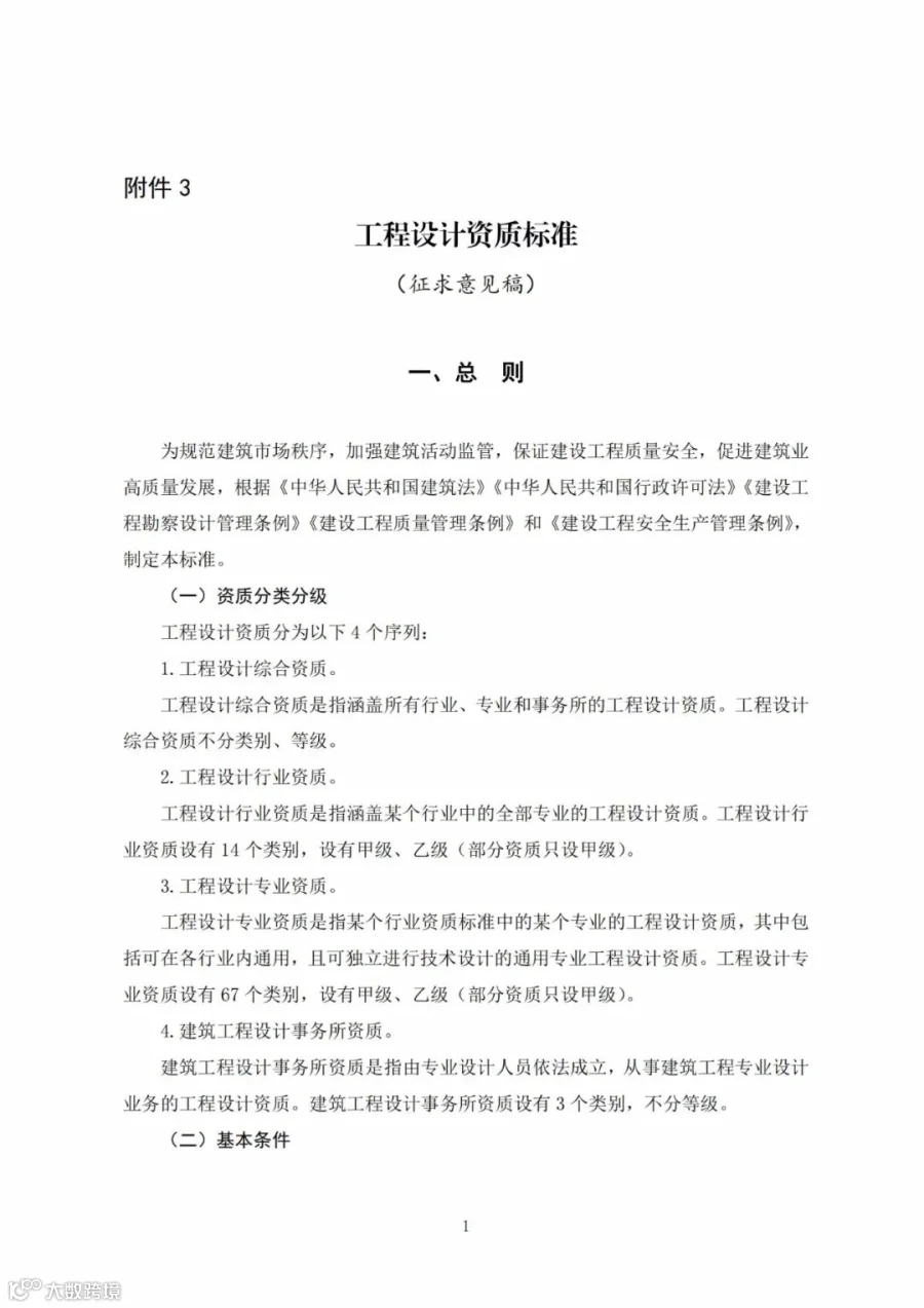
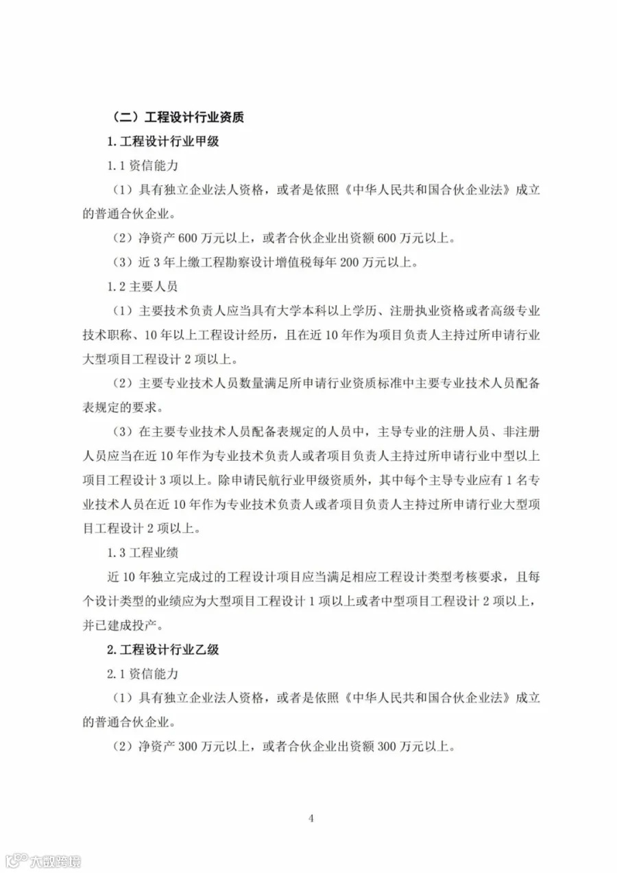
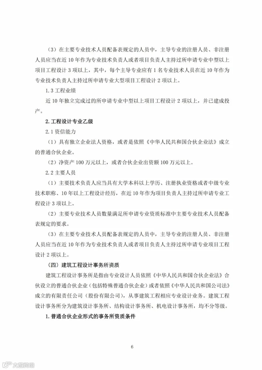
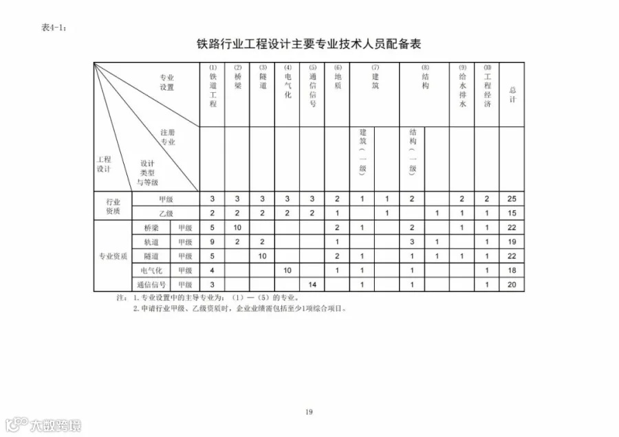
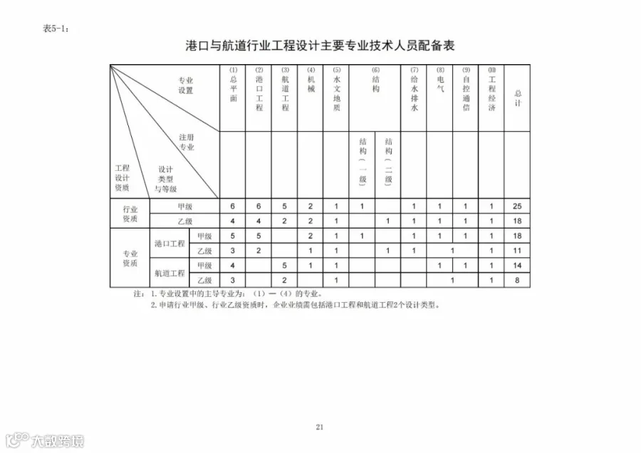
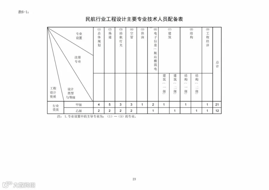
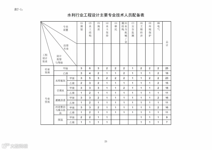
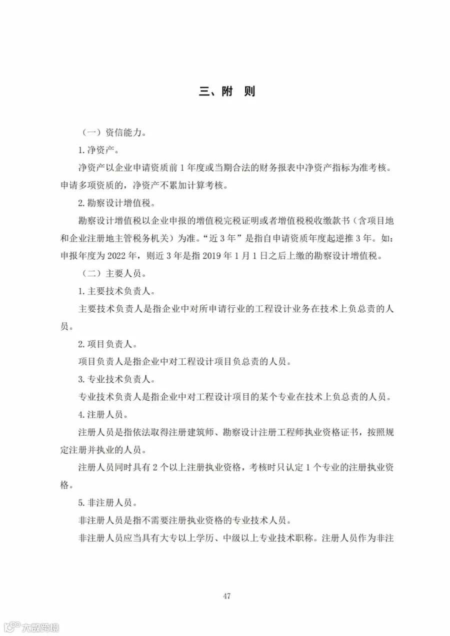
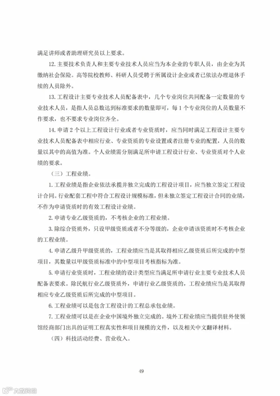
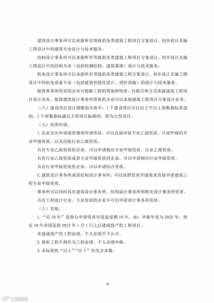
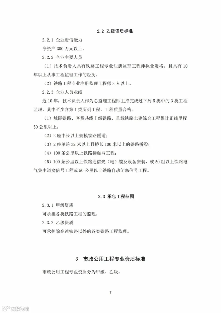
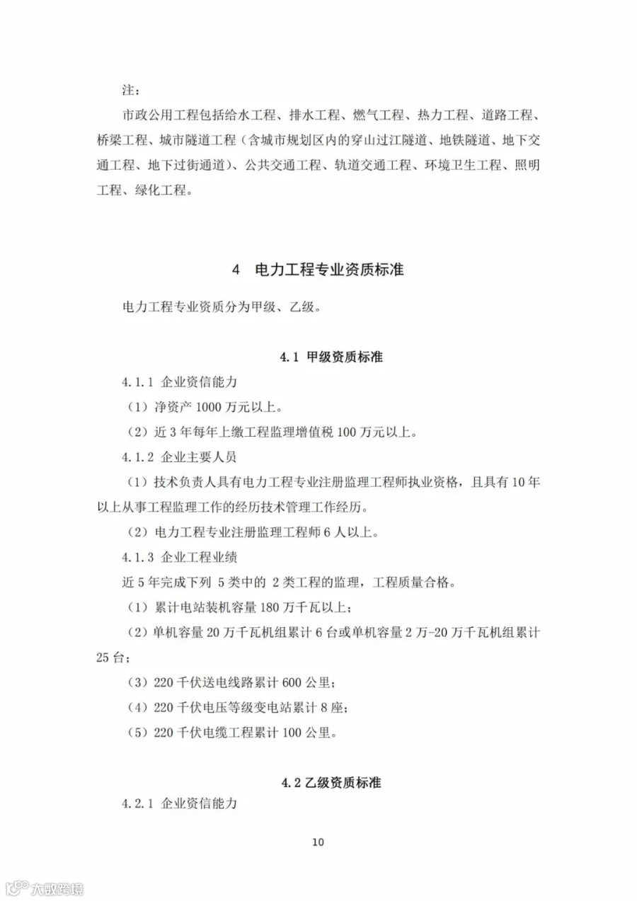
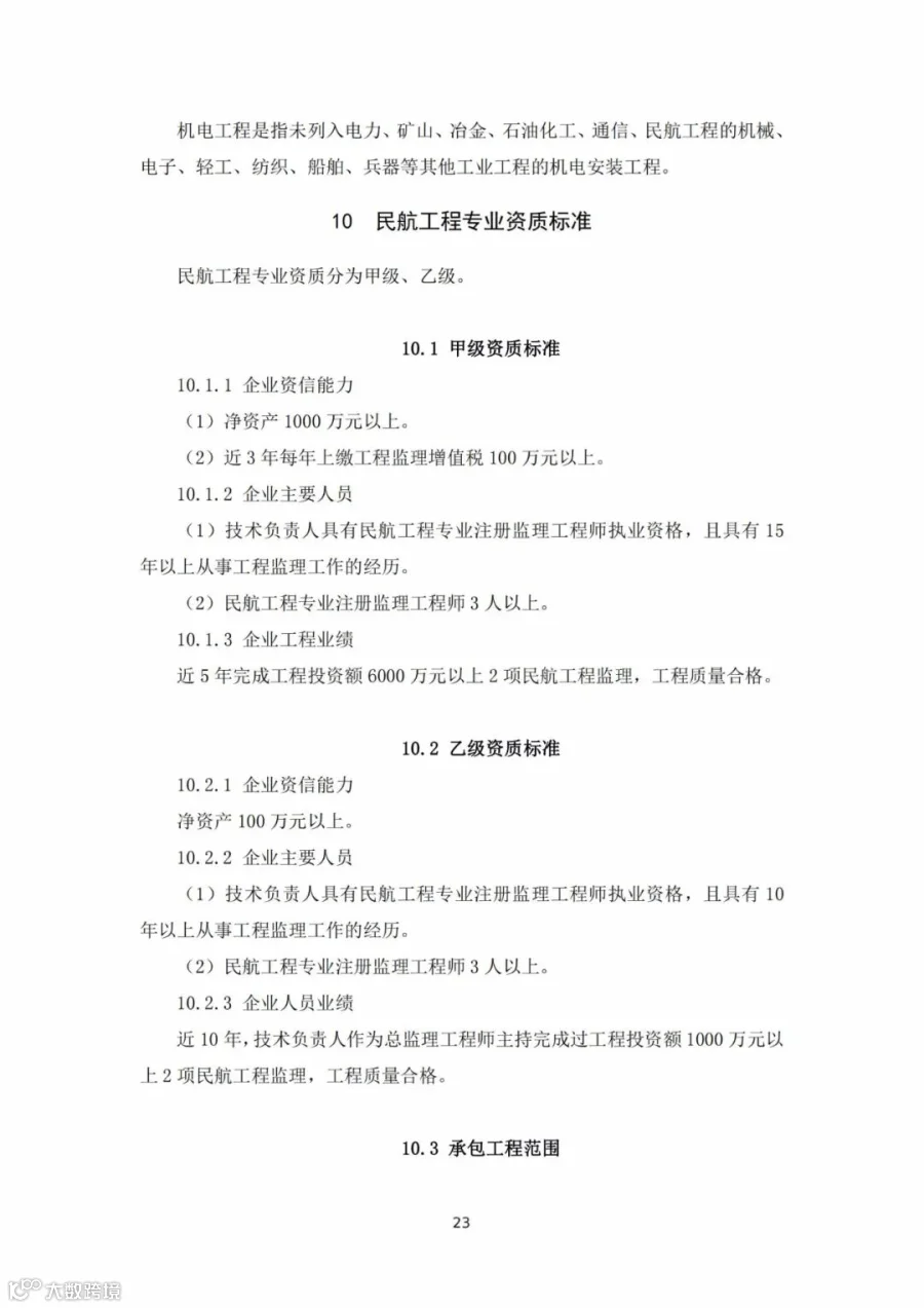
刚刚,住建部发布中华人民共和国住房和城乡建设部关于《建筑业企业资质标准(征求意见稿)》等4项资质标准公开征求意见的通知。部分内容如下:




其他内容请见正文。
附原文:

中华人民共和国住房和城乡建设部
为落实建设工程企业资质管理制度改革要求,我部会同国务院有关部门起草了《建筑业企业资质标准(征求意见稿)》《工程勘察资质标准(征求意见稿)》《工程设计资质标准(征求意见稿)》《工程监理企业资质标准(征求意见稿)》(见附件),现向社会公开征求意见。有关单位或个人可于2022年3月10日前通过以下途径和方式提出反馈意见:
1.电子邮箱:sgc@mohurd.gov.cn。
2.通信地址:北京市海淀区三里河路9号住房和城乡建设部(信封请注明“资质标准征求意见”字样),邮编:100835。
住房和城乡建设部办公厅
2022年2月23日
















































































































































立即关注!

立即关注!



