刚刚!税务局传来利好消息!实施大规模增值税留抵退税!具体怎么回事?我们快一起来看看~
实施大规模退税!

文中重点:
1、加大小微企业增值税期末留抵退税政策力度
将先进制造业按月全额退还增值税增量留抵税额政策范围扩大至符合条件的小微企业(含个体工商户),并一次性退还小微企业存量留抵税额。
2、加大“制造业”、“科学研究和技术服务业”、“电力、热力、燃气及水生产和供应业”、“软件和信息技术服务业”、“生态保护和环境治理业”和“交通运输、仓储和邮政业”(以下称制造业等行业)增值税期末留抵退税政策力度
将先进制造业按月全额退还增值税增量留抵税额政策范围扩大至符合条件的制造业等行业企业(含个体工商户),并一次性退还制造业等行业企业存量留抵税额。
3、留抵退税的纳税人需同时符合以下条件

4、增量留抵退税

5、退税计算

6、申请时间
(1)符合条件的小微企业,可以自2022年4月纳税申报期起向主管税务机关申请退还增量留抵税额。
(2)符合条件的微型企业,可以自2022年4月纳税申报期起向主管税务机关申请一次性退还存量留抵税额;符合条件的小型企业,可以自2022年5月纳税申报期起向主管税务机关申请一次性退还存量留抵税额。
(3)符合条件的制造业等行业企业,可以自2022年4月纳税申报期起向主管税务机关申请退还增量留抵税额。
(4)符合条件的制造业等行业中型企业,可以自2022年7月纳税申报期起向主管税务机关申请一次性退还存量留抵税额;符合条件的制造业等行业大型企业,可以自2022年10月纳税申报期起向主管税务机关申请一次性退还存量留抵税额。
7、本公告自2022年4月1日施行
8、补充:
适用增值税一般计税方法的个体工商户,可自本公告发布之日起,自愿向主管税务机关申请参照企业纳税信用评价指标和评价方式参加评价,并在以后的存续期内适用国家税务总局纳税信用管理相关规定。对于已按照省税务机关公布的纳税信用管理办法参加纳税信用评价的,也可选择沿用原纳税信用级别,符合条件的可申请办理留抵退税。
财政部 税务总局
关于进一步加大增值税期末留抵退税政策实施力度的公告
财政部 税务总局公告2022年第14号
为支持小微企业和制造业等行业发展,提振市场主体信心、激发市场主体活力,现将进一步加大增值税期末留抵退税实施力度有关政策公告如下:
一、加大小微企业增值税期末留抵退税政策力度,将先进制造业按月全额退还增值税增量留抵税额政策范围扩大至符合条件的小微企业(含个体工商户,下同),并一次性退还小微企业存量留抵税额。
(一)符合条件的小微企业,可以自2022年4月纳税申报期起向主管税务机关申请退还增量留抵税额。在2022年12月31日前,退税条件按照本公告第三条规定执行。
(二)符合条件的微型企业,可以自2022年4月纳税申报期起向主管税务机关申请一次性退还存量留抵税额;符合条件的小型企业,可以自2022年5月纳税申报期起向主管税务机关申请一次性退还存量留抵税额。
二、加大“制造业”、“科学研究和技术服务业”、“电力、热力、燃气及水生产和供应业”、“软件和信息技术服务业”、“生态保护和环境治理业”和“交通运输、仓储和邮政业”(以下称制造业等行业)增值税期末留抵退税政策力度,将先进制造业按月全额退还增值税增量留抵税额政策范围扩大至符合条件的制造业等行业企业(含个体工商户,下同),并一次性退还制造业等行业企业存量留抵税额。
(一)符合条件的制造业等行业企业,可以自2022年4月纳税申报期起向主管税务机关申请退还增量留抵税额。
(二)符合条件的制造业等行业中型企业,可以自2022年7月纳税申报期起向主管税务机关申请一次性退还存量留抵税额;符合条件的制造业等行业大型企业,可以自2022年10月纳税申报期起向主管税务机关申请一次性退还存量留抵税额。
三、适用本公告政策的纳税人需同时符合以下条件:
(一)纳税信用等级为A级或者B级;
(二)申请退税前36个月未发生骗取留抵退税、骗取出口退税或虚开增值税专用发票情形;
(三)申请退税前36个月未因偷税被税务机关处罚两次及以上;
(四)2019年4月1日起未享受即征即退、先征后返(退)政策。
四、本公告所称增量留抵税额,区分以下情形确定:
(一)纳税人获得一次性存量留抵退税前,增量留抵税额为当期期末留抵税额与2019年3月31日相比新增加的留抵税额。
(二)纳税人获得一次性存量留抵退税后,增量留抵税额为当期期末留抵税额。
五、本公告所称存量留抵税额,区分以下情形确定:
(一)纳税人获得一次性存量留抵退税前,当期期末留抵税额大于或等于2019年3月31日期末留抵税额的,存量留抵税额为2019年3月31日期末留抵税额;当期期末留抵税额小于2019年3月31日期末留抵税额的,存量留抵税额为当期期末留抵税额。
(二)纳税人获得一次性存量留抵退税后,存量留抵税额为零。
六、本公告所称中型企业、小型企业和微型企业,按照《中小企业划型标准规定》(工信部联企业〔2011〕300号)和《金融业企业划型标准规定》(银发〔2015〕309号)中的营业收入指标、资产总额指标确定。其中,资产总额指标按照纳税人上一会计年度年末值确定。营业收入指标按照纳税人上一会计年度增值税销售额确定;不满一个会计年度的,按照以下公式计算:
增值税销售额(年)=上一会计年度企业实际存续期间增值税销售额/企业实际存续月数×12
本公告所称增值税销售额,包括纳税申报销售额、稽查查补销售额、纳税评估调整销售额。适用增值税差额征税政策的,以差额后的销售额确定。
对于工信部联企业〔2011〕300号和银发〔2015〕309号文件所列行业以外的纳税人,以及工信部联企业〔2011〕300号文件所列行业但未采用营业收入指标或资产总额指标划型确定的纳税人,微型企业标准为增值税销售额(年)100万元以下(不含100万元);小型企业标准为增值税销售额(年)2000万元以下(不含2000万元);中型企业标准为增值税销售额(年)1亿元以下(不含1亿元)。
本公告所称大型企业,是指除上述中型企业、小型企业和微型企业外的其他企业。
七、本公告所称制造业等行业企业,是指从事《国民经济行业分类》中“制造业”、“科学研究和技术服务业”、“电力、热力、燃气及水生产和供应业”、“软件和信息技术服务业”、“生态保护和环境治理业”和“交通运输、仓储和邮政业”业务相应发生的增值税销售额占全部增值税销售额的比重超过50%的纳税人。
上述销售额比重根据纳税人申请退税前连续12个月的销售额计算确定;申请退税前经营期不满12个月但满3个月的,按照实际经营期的销售额计算确定。
八、适用本公告政策的纳税人,按照以下公式计算允许退还的留抵税额:
允许退还的增量留抵税额=增量留抵税额×进项构成比例×100%
允许退还的存量留抵税额=存量留抵税额×进项构成比例×100%
进项构成比例,为2019年4月至申请退税前一税款所属期已抵扣的增值税专用发票(含带有“增值税专用发票”字样全面数字化的电子发票、税控机动车销售统一发票)、收费公路通行费增值税电子普通发票、海关进口增值税专用缴款书、解缴税款完税凭证注明的增值税额占同期全部已抵扣进项税额的比重。
九、纳税人出口货物劳务、发生跨境应税行为,适用免抵退税办法的,应先办理免抵退税。免抵退税办理完毕后,仍符合本公告规定条件的,可以申请退还留抵税额;适用免退税办法的,相关进项税额不得用于退还留抵税额。
十、纳税人自2019年4月1日起已取得留抵退税款的,不得再申请享受增值税即征即退、先征后返(退)政策。纳税人可以在2022年10月31日前一次性将已取得的留抵退税款全部缴回后,按规定申请享受增值税即征即退、先征后返(退)政策。
纳税人自2019年4月1日起已享受增值税即征即退、先征后返(退)政策的,可以在2022年10月31日前一次性将已退还的增值税即征即退、先征后返(退)税款全部缴回后,按规定申请退还留抵税额。
十一、纳税人可以选择向主管税务机关申请留抵退税,也可以选择结转下期继续抵扣。纳税人应在纳税申报期内,完成当期增值税纳税申报后申请留抵退税。2022年4月至6月的留抵退税申请时间,延长至每月最后一个工作日。
纳税人可以在规定期限内同时申请增量留抵退税和存量留抵退税。同时符合本公告第一条和第二条相关留抵退税政策的纳税人,可任意选择申请适用上述留抵退税政策。
十二、纳税人取得退还的留抵税额后,应相应调减当期留抵税额。
如果发现纳税人存在留抵退税政策适用有误的情形,纳税人应在下个纳税申报期结束前缴回相关留抵退税款。
以虚增进项、虚假申报或其他欺骗手段,骗取留抵退税款的,由税务机关追缴其骗取的退税款,并按照《中华人民共和国税收征收管理法》等有关规定处理。
十三、适用本公告规定留抵退税政策的纳税人办理留抵退税的税收管理事项,继续按照现行规定执行。
十四、除上述纳税人以外的其他纳税人申请退还增量留抵税额的规定,继续按照《财政部 税务总局 海关总署关于深化增值税改革有关政策的公告》(财政部 税务总局 海关总署公告2019年第39号)执行,其中,第八条第三款关于“进项构成比例”的相关规定,按照本公告第八条规定执行。
十五、各级财政和税务部门务必高度重视留抵退税工作,摸清底数、周密筹划、加强宣传、密切协作、统筹推进,并分别于2022年4月30日、6月30日、9月30日、12月31日前,在纳税人自愿申请的基础上,集中退还微型、小型、中型、大型企业存量留抵税额。税务部门结合纳税人留抵退税申请情况,规范高效便捷地为纳税人办理留抵退税。
十六、本公告自2022年4月1日施行。《财政部 税务总局关于明确部分先进制造业增值税期末留抵退税政策的公告》(财政部 税务总局公告2019年第84号)、《财政部 税务总局关于明确国有农用地出租等增值税政策的公告》(财政部 税务总局公告2020年第2号)第六条、《财政部 税务总局关于明确先进制造业增值税期末留抵退税政策的公告》(财政部 税务总局公告2021年第15号)同时废止。
特此公告。
财政部 税务总局
2022年3月21日
增值税政策层出不穷,进项税扣除凭证种类又非常繁杂,送你一份最新最全的抵扣攻略,从此进项税抵扣不求人。
增值税上将纳税人分为一般纳税人和小规模纳税人。只有一般纳税人会涉及到进项税的抵扣问题。
因为,一般纳税人根据销项税额与进项税额的差额计算增值税,而小规模纳税人根据销售额与征收率的乘积计算增值税,不涉及进项税的问题。
一般纳税人与小规模纳税人标准如下:

抵扣凭证的类型应合法合规
除了最常见的增值税专用发票外,最近出台了一系列的政策,规定了国内旅客运输服务、通行费等取得合法合规的凭证也可以抵扣进项税,合法有效进项抵扣凭证如下:









政策依据:
这里有3个重点需要强调一下:
(1)左上角标识"通行费"字样,且税率栏次显示税率或征收率的通行费电子普通发票可以抵扣进项税,税率栏次显示"不征税"的发票不能抵扣进项税。
(2)旅客运输的电子普通发票可以抵扣进项税,而纸质普通发票不能抵扣。
(3)现在乘火车多数情况下取得电子客票,报销抵扣需要打印纸质车票,且只能打印一次,一旦遗失,即使有复印件也存在不得抵扣进项税额的风险。
(1)是否与真实的交易相符,没有涉及虚开发票;
(2)字迹清晰,不得压线、错格
(3)发票专用章齐全(目前通过增值税电子发票公共服务平台开具的发票,采用电子签名代替发票专用章)。
(4)备注栏完整
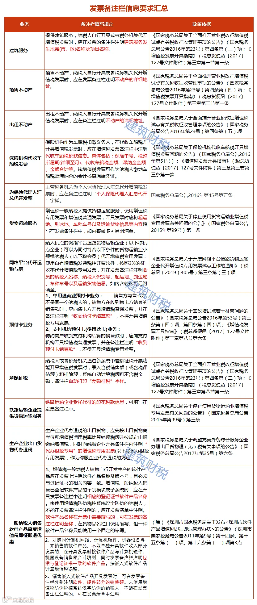
关于发票的备注栏,实务中频频出现备注栏缺失导致大额进项税不允许抵扣的情况,会计收到发票要注意备注栏信息是否齐全。
一张导图说清楚发票备注栏信息要求。

注意,认证期限有新规定了。
增值税专用发票、海关进口增值税专用缴款书、机动车销售统一发票、收费公路通行费增值税电子普通发票,取消认证确认、稽核比对、申报抵扣的期限啦,会计们再也不用担心发票过期了~
会计收到发票,要思考一下它的用途是什么,因为税法中明确规定了不允许抵扣进项税的几种情形,只有不属于这些项目,才可以抵扣进项税。
不能抵扣进项税的所有情形下图全部涵盖了,一起学习一下吧~

对于以上项目,也要分三种情况考虑:
(1)如果购买当期确定不能抵扣,所购金额全部计入相应成本费用。
例如外购月饼用于中秋员工福利,并且取得普通发票,入账时直接计入福利费用。
(2)如果购买当期确定不能抵扣,并且取得了专用发票,为了防止产生滞留票,需要先认证,再做进项税转出。
例如外购服装用于员工工作服取得了专用发票,就需要先认证,再做进项税转出。
(3)如果购买当期进项税已抵扣,后期出现用于不允许抵扣的项目或情况时,需要根据使用情况计算做进项税转出。
完成了前面3步,判断出一项支出的进项税可以抵扣后,接下来就需要进行勾选确认、计算税额、纳税申报等抵扣实操。
一、需要勾选确认才能抵扣进项税额的情形
(一)抵扣凭证类型
增值税专用发票、机动车销售统一发票、收费公路通行费增值税电子普通发票、仅注明一个缴款单位信息的海关进口增值税专用缴款书(以下简称增值税发票)。
例外:增值税一般纳税人支付的增值税税控系统专用设备和技术维护费用在增值税应纳税额中全额抵减的,取得的增值税专用发票不能作为增值税抵扣凭证,其进项税额不得从销项税额中抵扣。
(二)勾选确认的适用对象
所有的增值税一般纳税人。从2019年3月1日起,一般纳税人取得增值税发票后,可以自愿使用增值税发票综合服务平台(以下简称服务平台)查询、选择用于申报抵扣、出口退税或者代办退税的增值税发票信息。
(三)勾选确认的期限
自2020年3月1日起,增值税一般纳税人取得2017年1月1日及以后开具的增值税发票,取消认证确认、稽核比对、申报抵扣的期限。就是说,您取得的2017年1月1日后开具的增值税发票只要在增值税申报前勾选确认,就可抵扣本期的进项税额。
(四)勾抵扣进项税额的时限
纳税人应在勾选确认、稽核比对通过的次月申报期内向主管税务机关申请抵扣进项税额。您一定要记住,当月勾选确认、稽核比对的增值税发票的税额当月必须抵扣!
(五)可抵扣的进项税额
一般情况下为增值税发票票面注明的增值税税额,例外情形详见“二、计算抵扣进项税额的情形”。
二、计算抵扣进项税额的情形
(一)增值税一般纳税人购进农产品取得的增值税专用发票、海关进口增值税专用缴款书
1. 从按照3%征收率缴纳增值税的小规模纳税人处取得的增值税专用发票的,以增值税专用发票上注明的金额和9%的扣除率计算进项税额;如果购进用于生产或者委托受托加工的是13%税率货物的农产品,按照10%的扣除率计算当期可抵扣的进项税额。
2. 从一般纳税人取得的增值税专用发票、海关进口增值税专用缴款书,如果购进用于生产或者委托受托加工13%税率货物的农产品,按照10%的扣除率计算进项税额。
重要提醒:此时取得的增值税专用发票和海关进口增值税专用缴款书仍需勾选确认后方可计算可抵扣进项税额。
如某酸奶生产企业从某小规模纳税人购进鲜奶,取得增值税专用发票,票面金额20万元,税额0.6万元,当期领用60%用于酸奶生产,则该笔业务可抵扣进项税额为1.92万元[酸奶适用13%的税率,可以按照10%的扣除率计算进项税额,可抵扣进项税额为20*9%+60%*1.8/9%*1%]
(二)农产品收购发票或者销售发票
以农产品销售发票或收购发票上注明的农产品买价和9%的扣除率计算进项税额;如果纳税人购进用于生产或委托加工13%税率货物的农产品,按照10%的扣除率计算进项税额。
农产品收购发票与销售发票都是适用于农业生产者销售自产农产品业务,区别在于前者是购买方开具,发票左上角打印“收购”两字,后者是农业生产者销售自产农产品自行开具的普通发票。
小编提醒您哦:纳税人购进农产品既用于生产销售或委托受托加工13%税率货物又用于生产销售其他货物服务的,应当分别核算用于生产销售或委托受托加工13%税率货物和其他货物服务的农产品进项税额。未分别核算的,统一以增值税专用发票或海关进口增值税专用缴款书上注明的增值税额为进项税额,或以农产品收购发票或销售发票上注明的农产品买价和9%的扣除率计算进项税额。
例:某餐饮公司为增值税一般纳税人,2019年8月从农户处购进水果100万元,自开农产品收购发票,票面金额100万元,则该笔业务可抵扣进项税额为9万元(100*9%)
例:某罐头食品加工厂为增值税一般纳税人,2019年7月从农户处购进水果100万元, 自开农产品收购发票,票面金额100万元,当月领用该批水果的30%用于罐头生产,则该笔业务可抵扣进项税额为9.03万元[罐头适用13%的税率,可以按照10%的扣除率计算进项税额,可抵扣进项税额计算为100*9%+30%*9/9%*1%]
例:某一般纳税人兼营餐饮服务和罐头加工,两项业务未分开核算,2019年7月从小规模纳税人购进水果取得代开增值税专用发票,票面金额20万元,税额0.6万元,则该笔业务可抵扣进项税额为0.6万元(既从事餐饮经营又从事罐头食品加工,但未分开核算进项税额,不适用加计扣除政策,按取得增值税专用发票的票面税额抵扣进项税额)。
(三)桥、闸通行费发票:发票注明的金额÷(1+5%)×5%
(四)注明旅客身份信息的航空运输电子客票行程单:(票价+燃油附加费)÷(1+9%)×9%
(五)取得注明旅客身份信息的铁路车票:票面金额÷(1+9%)×9%
(六)取得注明旅客身份信息的公路、水路等其他客票:票面金额÷(1+3%)×3%
三、稽核比对相符后抵扣进项税额的情形
增值税一般纳税人取得的注明两个缴款单位信息的海关进口增值税专用缴款书,应当上传该缴款书信息至平台,经系统稽核比对相符后,再登录平台查询、选择用于申报抵扣或出口退税的海关缴款书信息。
四、直接抵扣进项税额的情形
完税凭证:从境外单位或者个人购进服务、无形资产或者不动产,自税务机关或者扣缴义务人取得的解缴税款的完税凭证上注明的增值税额为进项税额。
纳税人购进国内旅客运输服务取得的增值税电子普通发票:按票面注明的税额为进项税额。
五、热点问答
1、我取得的2016年12月31日之前的增值税发票未在规定限内认证确认、稽核比对或申报抵扣的,该怎么办呢?
答:如果您符合规定条件的,可按照《国家税务总局关于逾期增值税扣税凭证抵扣问题的公告》(2011年第50号,国家税务总局公告2017年第36号、2018年第31号修改)、《国家税务总局关于未按期申报抵扣增值税扣税凭证有关问题的公告》(2011年第78号,国家税务总局公告2018年第31号修改)规定,继续抵扣进项税额。
2、我单位取的是海关进口增值税专用缴款书(仅注明一个缴款单位信息),但通过服务平台查询到的海关缴款书信息与实际情况不一致,怎么办?
答:当海关进口增值税专用缴款书(注明一个缴款单位信息)在服务平台查询到信息与实际情况不一致或未查询到对应信息时,您应当上传该缴款书信息到服务平台,经系统稽核比对相符后,再登录服务平台查询、选择用于申报抵扣或出口退税的海关缴款书信息。
3、我在登记为增值税一般纳税人前取得的增值税发票,在登记为增值税一般纳税人后可以据此抵扣进项税额吗?
答:纳税人自办理税务登记至登记为一般纳税人期间,未取得生产经营收入,未按照销售额和征收率简易计算应纳税额申报缴纳增值税的,其在此期间取得的增值税扣税凭证,根据《国家税务总局关于纳税人认定或登记为一般纳税人前进项税额抵扣问题的公告》(国家税务总局公告2015年第59号)规定,可以在登记为一般纳税人后抵扣进项税额。
需要注意的是:您取得的增值税专用发票,需按规定由销售方纳税人开具红字增值税专用发票后重新开具蓝字增值税专用发票,您应凭重新开具的蓝字增值税专用发票抵扣进项税额。
4、某销售机动车的小规模纳税人本季销售额未超过30万元未缴纳税款,那我取得其开具的机动车销售统一发票可以抵扣进项税额吗?
答:根据总局减税降费问题答复,对月销售额未超过10万元(按季30万元)的小规模纳税人开具的机动车销售统一发票,可以享受免征增值税政策,且下道环节取得相应发票的,可以抵扣进项税额。因此您在销售方未缴纳税款的情况下仍可凭取得的机动车销售统一发票抵扣进项税额。
5、我单位因疫情防控原因未在3月份申报缴纳2月属期增值税,且未通过增值税发票综合服务平台确认增值税扣税凭证用途,是否可以延期确认?
答:国家税务总局于今年2月底对服务平台进行了升级,新增【延期抵扣勾选】模块,纳税人可以选择符合条件的税款所属期,补充进行该期进项发票的勾选确认操作。也就是说,如果增值税一般纳税人未在3月份进行2月份增值税申报,且未通过服务平台确认增值税扣税凭证用途,可以在此后办理2月份增值税申报前通过服务平台的【延期抵扣勾选】模块勾选确认2月份属期增值税扣税凭证用途。今后,增值税一般纳税人遇到此类情形时均可比照该条措施进行处理。
对于增值税进项抵扣凭证,一图全部囊括在内:


① 是否有开票单位与收款单位不一致
② 是否有开票面的货物与实际入库不一致
2、运输服务发票是否真实合法
① 是否用于免征增值税的、集体福利和个人消费,非正常损失的货物所耗用的购进货物所发生的运费
② 是否有与购进和销售货物无关的运费
③ 是否存在以开票方与承运方不一致的运输
④ 是否存在以项目填写不齐全的运输服务
3、是否未按规定开农产品收购发票
① 扩大农产品范围,把非免税农产品(如方木、锯材等)开成免税农产品(如原木)
② 虚开农产品收购发票(虚开数量、单价,抵扣税款)
4、海关进口增值税专用缴款书是否真实合理
进口货物品种、数量等与实际生产是否匹配
5、完税凭证是否真实合法
是否具备书面合同、付款凭证和境外单位的对账单或发票。资料不全,不可抵扣!
6、通行费发票和旅客运输相关凭证是否符合规定
总而言之,除了增值税专票、海关进口增值税专用缴款书、完税凭证以外,还有农产品收购及销售发票、通行费发票及电子发票和旅客运输相关凭证都可进项抵扣,如果看到,就可好好保管起来!
内容仅供学习交流之目的,图文版权归原作者所有,如有不妥,请联系我们删除。







欢迎加入:中国建筑企业家创新转型学习项目(黄埔十三期)
【联系方式】
咨询人:李老师
联系电话:139 1144 5864(同微信)
邮箱:1847623599@qq.com
微信:nt2014520(请备注“黄埔十三期”)
长按下方二维码添加李老师微信(请备注:黄埔十三期)

【联系方式】
咨询人:李老师
联系电话:139 1144 5864(同微信)
邮箱:1847623599@qq.com
微信:nt2014520(请备注“黄埔十三期”)
长按下方二维码添加李老师微信(请备注:黄埔十三期)

长按识别二维码,关注建筑业观察。


