
▎ 来源:湖南省住建厅
5月30日,湖南省住建厅发布《关于印发<湖南省建设工程总承包计价规则>的通知》。

湖南省住房和城乡建设厅关于印发《湖南省建设工程总承包计价规则》的通知
各市州住房和城乡建设局,湘江新区开发建设局,各有关单位:
为贯彻落实《国务院办公厅关于促进建筑业持续健康发展的意见》(国办发〔2017〕19号)、《湖南省人民政府办公厅关于推进工程总承包发展的指导意见》(湘政办发〔2017〕58号)等文件精神,根据《房屋建筑和市政基础设施项目工程总承包管理办法》(建市规〔2019〕12号),我厅组织编制了《湖南省建设工程总承包计价规则》文本,供市场选择使用。
有关单位在选择使用过程中如遇到问题,请及时向省厅建筑管理处反馈,以便修改完善。
附件湖南省建设工程总承包计价规则
湖南省住房和城乡建设厅
2023年5月29日
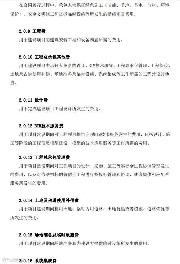
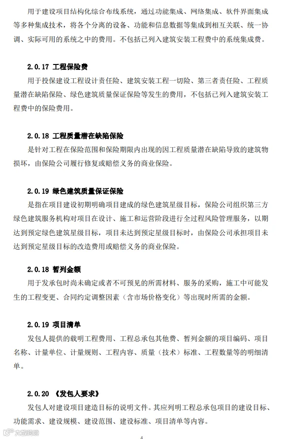
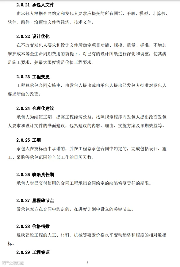
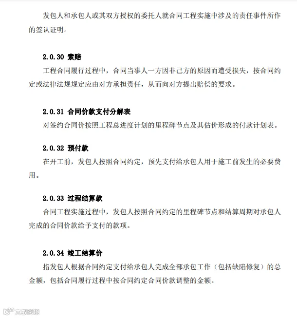
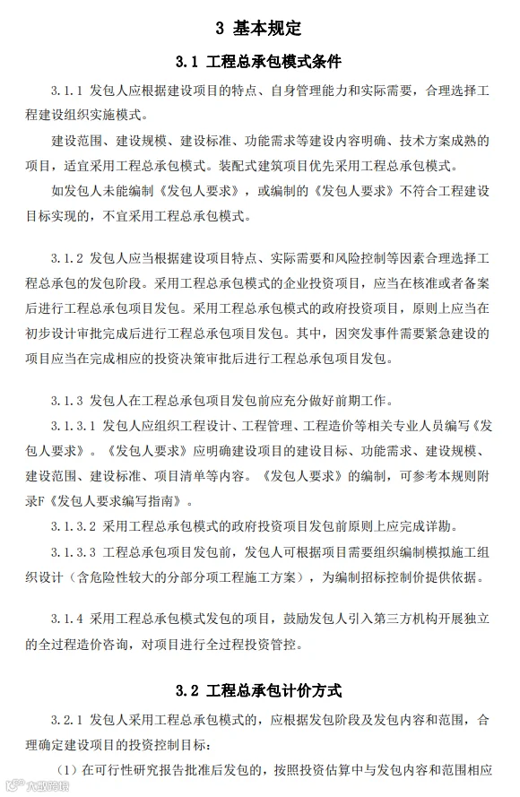
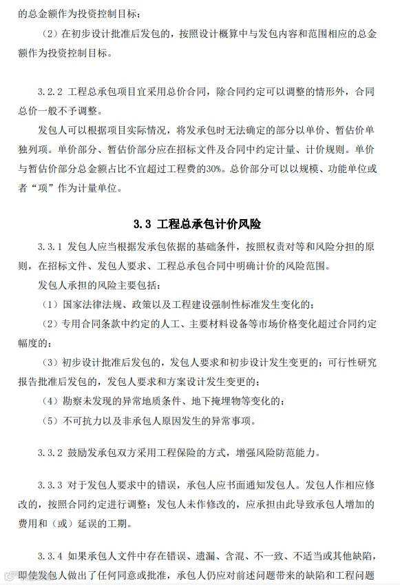
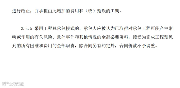
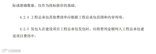
《湖南省建设工程总承包计价规则》














......


电子版下载链接:湖南省建设工程总承包计价规则.pdf
声明:转载此文是出于传递更多信息之目的,不为商业用途。文字和图片版权归原作者所有,若有来源标注错误或侵犯了您的合法权益,请作者与我们联系,我们将及时更正、删除,谢谢。


欢迎加入:新基建下EPC工程总承包与全过程工程咨询—实战型高级研讨班
【联系方式】
咨询人:李老师
联系电话:139 1144 5864(同微信)
邮箱:1847623599@qq.com
微信:nt2014520(请备注“EPC”)
长按下方二维码添加李老师微信(请备注:EPC)

【联系方式】
咨询人:李老师
联系电话:139 1144 5864(同微信)
邮箱:1847623599@qq.com
微信:nt2014520(请备注“EPC”)
长按下方二维码添加李老师微信(请备注:EPC)

长按识别二维码,关注建筑业观察。


