
▎来源:住建部、建筑工程鲁班联盟
近日,住建部发布了最新版JGJ/T23《回弹法检测混凝土抗压强度技术规程》征求意见稿,修订后的主要变化有15处,部分条文变动较大:回弹测区面积由0.04㎡变为0.09㎡;回弹测区测点数量由16个变为12个……
住建部回弹法新规
回弹法新规变动
1. 本次修订增加了H550回弹仪的相关要求,解决了普通混凝土仪不能检测高强混凝土的困境;增加了M225型回弹仪在质量为1.05Kg钢砧上的率定要求。
3.1.3 本规程应采用M225型回弹仪或H550型回弹仪。
2. 回弹仪弹击超过6000次进行保养(原规范2000次)。
3.3.1 当回弹仪存在下列情况之一时,应进行保养:
1 回弹仪弹击超过6000次;
2 率定值不合格;
3 对检测值有怀疑。
3. 测区面积修改为0.09㎡(原规范0.04㎡)。
4.1.3 混凝土强度按单个构件检测时,应符合下列规定:
5 测区的面积不宜大于0.09㎡。
4. 明确了按照批量检测时,不得少于《混凝土结构现场检测技术标准》GB/T 50784规定的最小抽检数量。
4.1.4 混凝土强度按批量检测时,应符合下列规定:
1 混凝土生产工艺、强度等级相同,原材料、配合比、养护条件基本一致且龄期相近的同类构件可以组成一个检验批。
2 受检构件应随机抽取,抽检数量不宜少于同批构件总数的30%且不宜少于10件。当检验批中抽检构件数量大于30个时可适当调整,但不得少于《混凝土结构现场检测技术标准》GB/T 50784规定的最小抽检数量。
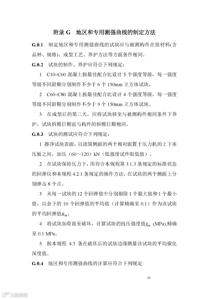
5. 原规范规定“取芯修正应取6个公称直径宜为100mm的芯样”,本次修订增加了“直径小于100的小直径芯样数量不应少于9个”的规定。
4.1.6 当检测条件与专用测强曲线、地区测强曲线及本规程第6.2.1条的适用条件均有较大差异时,或对回弹检测结果有怀疑时,可在构件上采用钻取芯样或同条件试块对测区混凝土强度换算值进行修正。同一检验批混凝土强度修正时,直径100mm芯样试件的数量不应少于6个,小直径芯样试件的数量不应少于9个,高径比宜为1。芯样位置应具有代表性且在测区内钻取,每个芯样只加工一个试件。同条件试块修正时,试块数量不应少于6个,试块边长应为150mm。
6. 对回弹仪适用范围进行了规定:“M225型回弹仪用于检测强度等级C10~C60的混凝土构件,H550型回弹仪用于检测强度等级C60~C80的混凝土构件”。
4.2.1 M225型回弹仪用于检测强度等级C10~C60的混凝土构件,H550型回弹仪用于检测强度等级C60~C80的混凝土构件。
7. 每测区读数修改为12个(原规范16个)。
4.2.3 每一测区应读取12个回弹值,每一测点的回弹值读数应精确至1。测点宜在测区范围内均匀分布,相邻两测点的净距离不宜小于20mm;测点距外露钢筋、预埋件的距离不宜小于30mm;测点不应在气孔或外露石子上,同一测点应只弹击一次。
8. 对碳化深度平均值的计算进行了细化,并明确当>6.0mm时,取=6.0mm。
构件所有测区的平均碳化深度值,当d_m>6.0mm时,取d_m=6.0mm,精确至0.5mm。
9. 对龄期小于一年的构件进行强度检测时,当碳化深度值超过表4.3.3的限值要求时,宜采取表中对应的碳化深度值限值。

10. 新规范对检测面的选择进行了细化和明确,规定了非泵送混凝土构件检测面的选择顺序,并明确了现浇板类泵送混凝土应选择混凝土的浇筑底面。
4.4.1 非泵送混凝土构件强度检测时,检测面应按照水平侧面、非水平侧面、非水平非侧面的顺序选择。
4.4.2 泵送混凝土构件强度检测时,检测面应按下列情况选择:
1 现浇板类构件,应选择混凝土的浇筑底面;
2 非现浇板类构件,应选择混凝土的浇筑侧面。
11. 新规范修订了测区回弹测点数量及计算方式,由原来的每个测区16个回弹值修改为“12个回弹值,剔除1个最大值和1个最小值”。
5.0.1 计算测区平均回弹值时,应从该测区的12个回弹值中剔除1个最大值和1个最小值。
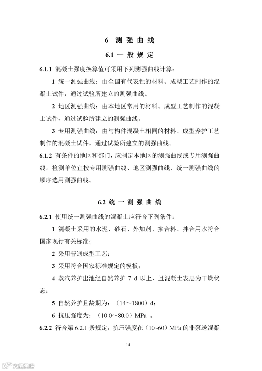
12. 统一测强曲线抗压强度检测范围由(10.0~60.0)MPa 修改为(10.0~80.0)MPa。
6.2.1 使用统一测强曲线的混凝土应符合下列条件:
6 抗压强度为:(10.0~80.0)MPa。
13. 统一测强曲线龄期由(14~1000)d修改为(14~1800)d。
6.2.1 使用统一测强曲线的混凝土应符合下列条件:
5 自然养护且龄期为:(14~1800)d。
14. 原规范的泵送混凝土测区换算表修订为:泵送混凝土底面向上测区强度换算表和泵送混凝土侧面水平测区强度换算表。
6.2.3 符合第6.2.1条规定,抗压强度在(10~80)MPa的泵送混凝土,测区强度应按下列要求进行强度换算。
1 抗压强度在(10~60)MPa的现浇板类泵送混凝土构件,测区强度可按本规程附录D的规定进行强度换算。
2 抗压强度在(10~60)MPa的非现浇板类泵送混凝土构件,测区强度可按本规程附录E的规定进行强度换算。
3 抗压强度在(60~80)MPa的非现浇板类泵送混凝土构件,测区强度可按本规程附录F的规定进行强度换算。
15. 增加了“泵送高强混凝土测区强度换算表”。

回弹法新规全文
声明:转载此文是出于传递更多信息之目的,不为商业用途。文字和图片版权归原作者所有,若有来源标注错误或侵犯了您的合法权益,请作者与我们联系,我们将及时更正、除,谢谢。


欢迎加入:清大·工商管理(EMBA)总裁高级研修班
【联系方式】
咨询人:李老师
联系电话:139 1144 5864(同微信)
邮箱:1847623599@qq.com
微信:nt2014520(请备注“ 清大工商管理”)
长按下方二维码添加李老师微信(请备注:清大工商管理 )

【联系方式】
咨询人:李老师
联系电话:139 1144 5864(同微信)
邮箱:1847623599@qq.com
微信:nt2014520(请备注“ 清大工商管理”)
长按下方二维码添加李老师微信(请备注:清大工商管理 )

长按识别二维码,关注建筑业观察。


