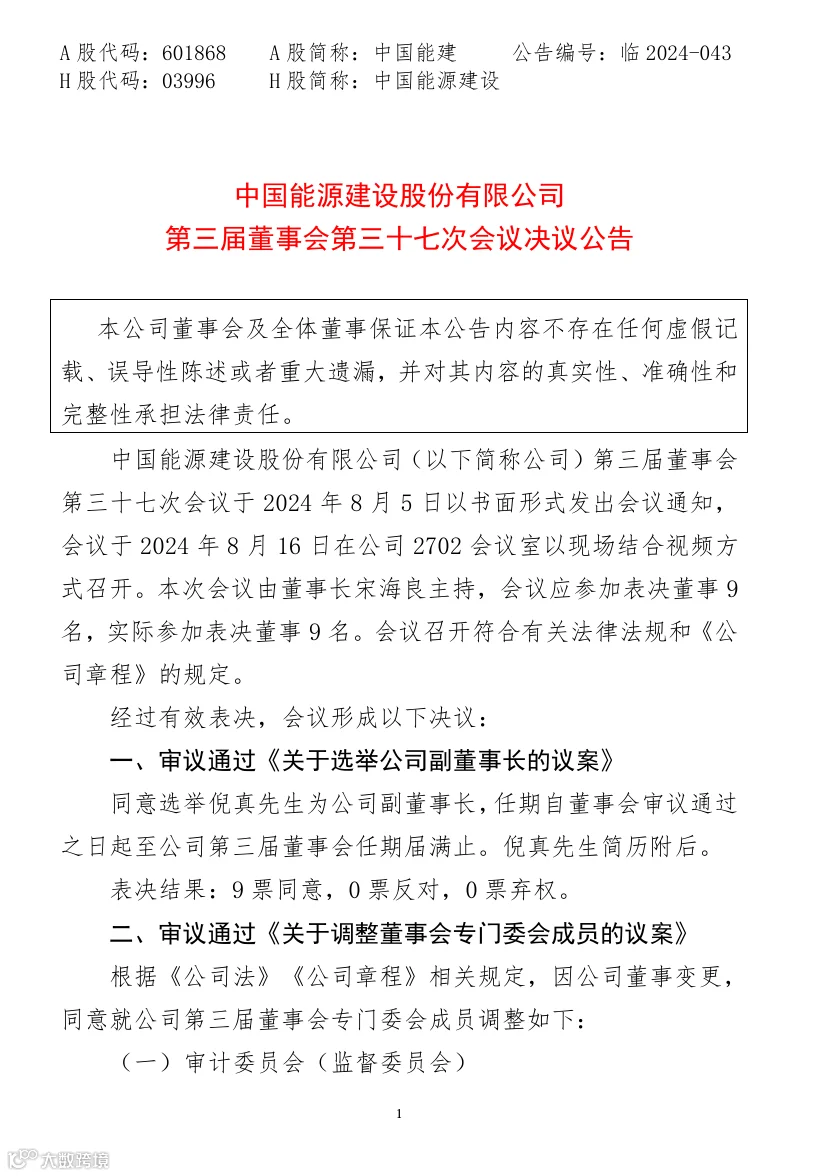
8月17日,中国能建发布公告称,公司第三届董事会第三十七次会议于8月16日召开。会议审议通过《关于选举公司副董事长的议案》 ,同意选举倪真先生为公司副董事长,任期自董事会审议通过之日起至公司第三届董事会任期届满止。

(倪真照片)
中国能建领导团队如下:


声明:转载此文是出于传递更多信息之目的,不为商业用途。文字和图片版权归原作者所有,若有来源标注错误或侵犯了您的合法权益,请作者与我们联系,我们将及时更正、删除,谢谢。
▼▼工商管理EMBA精品课程105期▼▼


欢迎加入:清大·工商管理(EMBA)总裁高级研修班
【联系方式】
咨询人:李老师
联系电话:139 1144 5864(同微信)
邮箱:1847623599@qq.com
微信:nt2014520(请备注“ 工商班105期” )
长按下方二维码添加李老师微信(请备注:工商班105期 )

【联系方式】
咨询人:李老师
联系电话:139 1144 5864(同微信)
邮箱:1847623599@qq.com
微信:nt2014520(请备注“ 工商班105期” )
长按下方二维码添加李老师微信(请备注:工商班105期 )


