认真研究招标文件,采取正确的投标策略,积极履约提升信任度是做好投标工作的关键。
认真研究招标文件是第一步,而标书制作到标书信息整理 ,再到资料的更新、归档,每一步都关乎着投标最后的结果。因前期准备工作的失误,产生废标是最不经济的做法。招标文件的解读和投标文件的整理至关重要。
本文汇总招标文件应包含的内容,总结理解招标文件的“六看”,整理出一套检查投标文件的核查单,详细列举出易出错的115处投标文件“雷区”,希望可以帮助大家解决投标文件编制问题。
01
明确招标文件包含的内容
招标人或其委托的招标代理机构,根据招标项目的特点和要求编制招标文件。一般招标文件至少应包括下列内容:

02
理解招标文件“六看”
一看资格审查
资格审查是招标项目的必要程序,看资格审查,主要是看业绩、规模、财务、人员等等的硬性指标,再看看自己的企业投标有没有硬性门槛。
虽然本着鼓励竞争的原则,资格审查一般不会要求太高或者太特殊,但是也要认真对待。
二看详细审查
主要看招标文件中的一些商务、技术的评分标准。根据自己公司的实力进行大概分析,大概要求什么标准,客观分(比如业绩、财务情况、进度安排等)和主观分(比如方案等)怎样拿高分,根据这些制定投标策略,寻找自己的优势,弥补自己的劣势,做到心中有谱。
三看投标人须知前附表
细看投标人须知前附表,这里面涵盖的都是关键性条款,认真研读有助于理清楚整个投标文件要怎么做,尤其是包含一些不可偏离条款(实质性条款)。
四看合同部分
结合商务不可偏离条款,看合同大致要求,结算方式,付款条件等等。
五看技术规范书
这部分要和技术人员详细充分交流,尽量或者完全满足招标人的要求。
六看关键点
关键点一般包括:公示期,投标截止日期,保函或者保证金,投标开标地点,文件格式(比如关键页的签字盖章)等等。

03
确保投标文件完整
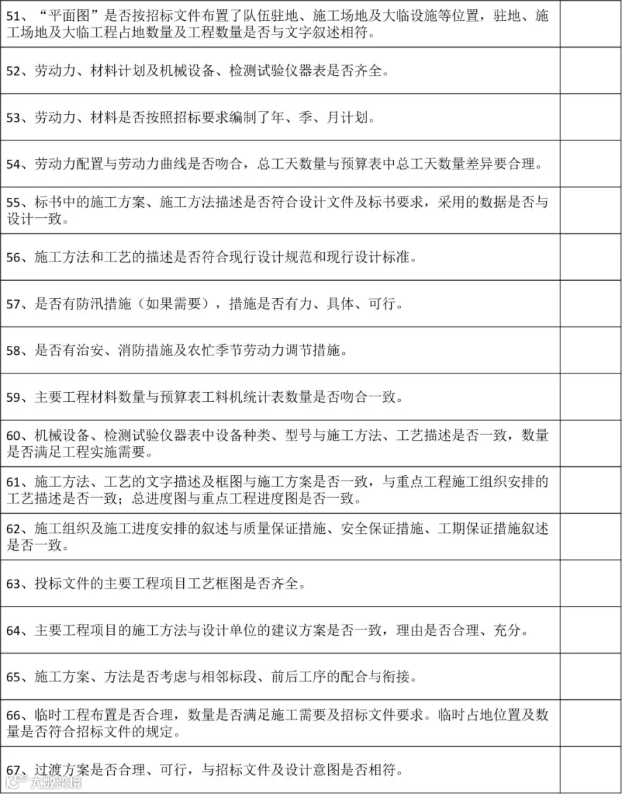
投标文件包含的内容很多,如果整理杂乱无章,文件整理不全,很可能让辛苦制作的标书成为废标。下表整理出检查投标文件的关键点,建议投标前对照下表进行核查。

04
远离投标文件“雷区”
下面这一套核查表格,涵盖了投标文件容易出错的115处“雷区”,投标文件编制好后按此表格进行核查,能够避免废标的产生。











本文来源于网络,若有侵权,敬请告知,我们将立即删除!


开场导入
1、齐诵开训词
2、组建建筑工程投标团队,形象展示,
3、工程建设投标角色全面认知及个人角色定位。
第一章建筑行业招投标特征及理性认知

一、建筑业招投标现状与发展趋势
1、历史性的转变已经到来
2、住建部招投标相关法规
二、建筑业招投标三大认知
1、标书是本
2、分数是命
3、内功是金
三、建筑业招投标五大特征
1、招投标法规体系
2、招投标两种模式
3、招投标三个对手
4、招投标四种机制
5、招投标五种形式
四、招投标方法论基础
基于传统文化经典的认识论和方法论思想来源:
知已知彼,百战百胜。凡事预则立,不预则废。
五、建筑工程投标五步致胜要点
现场投标工具分享《建筑业招投标规则的十大应用要点》
第二章 寻标:准确获取招标信息的方法

一、工程项目投标信息来源及价值分析
1、电话拜访
2、主动上门
3、网络查找
4、会议推介
5、朋友介绍
6、招标代理
练习:就以上渠道进行排序,并说明原因
二、优质工程招标信息判断标准:
1、是否与公司的主营业务和产品相符合?
2、是否处于项目营销的黄金期?
3、是否能接触到两条线上的关键人?
4、是否比对手提前介入?
第三章 跟标:工程建设行业人脉关系建立的新思路

一、理念:小胜靠智,大胜靠德
二、工程建设行业新型客户内部关系分析图
1、从点到面:基于招投标的全新客户关系认知
2、三横二竖一个圈的把握方法
3、关键岗位关键人
三、工程建筑人脉关系突破“三交”法则
1、突破前提是“交往”
2、交往才能出“交情”
3、交情牢固靠“交心”
四、建筑工程甲方客户三层次的心理特点
1、执行层的心理特点
2、管理层的心理特点
3、决策层的心理特点
五、甲方客户关系不到位的补救措施
1、接触不到决策层怎么办?
2、只有一条线认可怎么办?
3、不能控制招标文件怎么办?
4、对手信息不掌握怎么办?
现场投标工具分享《施工项目客户关系快速突破三交具体方法》《施工项目客户“铁关系”十大检验标准》
第四章 控标:建筑工程投标项目的秘密

一、找准通路
二、把控施工招标文件
招标文件六大板块的解析,重点是:
招标公告
投标人须知
技术(产品)功能与需求
三、掌握工程施工项目评分标准
1、一控权重
2、二控高分
3、三控分布
四、评分细则设置的技巧
五、吃透基准价
1、以最低价为基准价的演变方法
2、以中间价为基准价的演变方法
第五章 投标:开标注意事项与标书解读

一、工程施工项目开标防废标注意事项
二、建筑业电子招投标流程及要点
三、建筑业现场勘察、讲标、答疑的方法
四、建筑企业招标文件解读的六个突破口
1、资金来源与栏杆价
2、否决标书的条款
3、项目清单与图纸
4、不平衡报价与税率
5、合同主要条款
6、重大偏离
案例讨论:
现场召开标书分析会,填写分析表。
第六章 施工类投标文件编制方法与工具

一、施工投标文件编制的五步法则
流程、原则、板块、重点、因素
二、标书编制中的完整流程
1、编制团队的参与分工
2、项目投标信息的共享
三、标书编制的两大原则
1、2/8原则
2、审核原则
现场完成,标书编制的四级审核制度。
四、标书编制的三大板块
1、商务板块
2、技术板块
3、价格板块
五、标书编制的四个重点
1、如何找到亮点?
2、如何突出亮点?
3、文字表达技巧
六、项目报价的多个因素
1、成本因素
2、对手因素
3、客户因素
4、目的因素
5、算法因素
现场分享投标工具:标书编制的20项军规
第七章 情景演练与行动计划

一. 情景演练:
根据给定的招标文件,由各投标团队现场投标,现场评标。
二.每个学员用两句话概括本次培训的收获,由小组汇总
三. 每个学员现场制订课后行动计划,包括:
1、结合实战培训内容现场拟定投标管理工作改进计划 ;
2、列出两个月内要做到的五项改进措施;
3、列出一个月内的首要突破点。
四.评选本次培训最优学员
五.评选本次实战训练中标小组。
六.颁奖。
时间:2018年9月28-30日,3天2晚
地点:北京

欢迎加入:清大工程建设招投标高级实战班
【联系方式】
咨询人:李老师
联系电话:139 1144 5864(同微信)
邮箱:1847623599@qq.com
微信:nt2014520(请备注“清大招投标”)
长按下方二维码添加李老师微信(请备注:清大招投标)

【联系方式】
咨询人:李老师
联系电话:139 1144 5864(同微信)
邮箱:1847623599@qq.com
微信:nt2014520(请备注“清大招投标”)
长按下方二维码添加李老师微信(请备注:清大招投标)

长按识别二维码,关注建筑业观察。


