
来源:工程师小木匠、筑龙造价
图纸会审,涉及九大专业,以下是100+常见问题,仅供参考!










那么,有关图纸会审的流程、注意事项你都清楚了吗,下面这份攻略,请收好!
一、关于图纸会审流程
1图纸会审目的
为优化设计,保证图纸质量,保障工程质量进度,才建立完整的图纸会审制度。
2适用范围
房建施工项目、市政工程项目及给排水项目。
施工图纸包括:施工图纸、设计联系单、施工技术联系单及其他技术要求文件。
3图纸会审制度
1、设计图纸控制:在设计招标或与设计单位签定合同时特别强调设计图纸的各个专业设计人员的图纸会签制度,以尽量减少图纸中各个专业的矛盾错误。
2、图纸接受制度:现场工程师代表负责接收设计院图纸,检查图纸质量,要求清晰明确,设计及相关人员签字,设计院盖章,现场负责人做好图纸接收记录及存档图纸保管。
3、图纸发放制度:现场工程师代表负责向监理单位发放施工图纸并做好图纸发放记录,记录清楚发放图纸名称、图号、份数、接受单位、接受时间及接受人签字。由监理单位负责对施工图纸进行审核后向各个施工单位发放。各个施工单位接受的图纸必须有监理单位盖施工图纸专用章。
4、图纸会审人员:下列人员必须参加图纸会审
建设方:现场负责人员及其他技术人员;
设计方:设计院总工程师、项目负责人及各个专业设计负责人;
监理方:项目总监、副总监及各个专业监理工程师;
施工单位:项目经理、项目副经理、项目总工程师及各个专业技术负责人;
其他相关单位:技术负责人。
5、图纸会审时间控制:设计图纸分发后三个工作日内由监理负责组织业主、设计、监理、施工单位及其他相关单位进行设计交底。设计交底后十五个工作日内由建设单位或监理负责组织上述单位进行图纸会审。
6、图纸会审,施工单位、监理所单位及其他各个专业的工程技术人员针对自己发现的问题或对图纸的优化建议以文字性汇报材料分发会审人员讨论。
7、图纸会审会议由业主或监理主持,主持单位应做好会议记录及参加人员签字。
8、图纸会审每个单位提出的问题或优化建议在会审会议上必须经过讨论作出明确结论;对需要再次讨论的问题,在会审记录上明确最终答复日期。
9、图纸会审记录由监理负责整理并分发各个相关单位执行、归档。
10、图纸会审可采用全部图纸集中会审、分部图纸会审、分阶段图纸会审及分专业图纸会审,具体会审形式由监理确定。
11、各个参建单位对施工图、工程联系单、及图纸会审记录做好备挡工作。
12、作废的图纸设计以书面形式通知,各个施工单位自行处理。
二、图纸会审技巧
工程开工之前,需识图审图,再进行图纸会审工作如果有识图审图经验,掌握一些要点,则事半功倍。识图审图的顺序是:熟悉拟建工程的功能 熟悉审查工程平面尺寸 熟悉审查工程立面尺寸 检查施工图中容易出错的部位有无出错 检查有无改进的地方
1熟悉拟建工程的功能
图纸到手后,首先了解本工程的功能是什么,是小区还是办公楼?是商场还是宿舍?了解功能之后,再联想一些基本尺寸和装修,例如厕所地面一般会贴地砖作块料墙裙,厕所阳台楼地面标高一般会低几厘米;车间的尺寸一定满足生产的需要,特别是满足设备安装的需要等等最后识读建筑说明,熟悉工程装修情况。
2熟悉审查工程平面尺寸
建筑工程施工平面图一般有三道尺寸,一是细部尺寸,二是轴线间尺寸,三是总尺寸。
检查第一道尺寸相加之和是否等于第二道尺寸第二道尺寸相加之和是否等于第三道尺寸,并留意边轴线是否是墙中心线,识读工程平面图尺寸,先识建施平面图,再识本层结施平面图,最后识水电空调安装设备工艺例如检查房间平面布置是否方便使用采光通风是否良好等,识读下一层平面图尺寸时,检查与上一层有无不一致的地方。
3熟悉审查工程立面尺寸
建筑工程建施图一般有正立面图、剖立面图、楼梯剖面图,这些图有工程立面尺寸信息;建施平面图,结施平面图上,一般也标有本层标高;梁表中,一般有梁表面标高;基础大样图、其它细部大样图,一般也有标高注明,通过这些施工图,可掌握工程的立面尺寸。正立面图一般有三道尺寸,第一道是窗台门窗的高度等细部尺寸,第二道是层高尺寸,并标注有标高,第三道是总高度。
审查方法与审查平面各道尺寸一样,第一道尺寸相加之和是否等于第二道尺寸,第二道尺寸相加之和是否等于第三道尺寸,检查立面图各楼层的标高是否与建施平面图相同,再检查建施的标高是否与结施标高相符,建施图各楼层标高与结施图相应楼层的标高应不完全相同,因建施图的楼地面标高是工程完工后的标高,而结施图中楼地面标高仅结构面标高,不包括装修面的高度,同一楼层建施图的标高应比结施图的标高高几厘米。有些施工图,把建施图标高标在了相应的结施图上,如果不留意,施工中会出错。
熟悉立面图后,主要检查门窗顶标高是否与其上一层的梁底标高相一致;检查楼梯踏步的水平尺寸和标高是否有错,检查梯梁下竖向净空尺寸是否大于2.1米,是否出现碰头现象;当中间层出现露台时,检查露台标高是否比室内低;检查厕所浴室楼地面是否低几厘米,若不是,检查有无防溢水措施;最后与水电空调安装设备工艺第二次装修施工图相结合,检查建筑高度是否满足功能需要。
4检查施工图中容易出错的地方有无出错
1、检查女儿墙砼压顶的坡向是否朝内。
2、检查砖墙下有梁否。
3、结构平面中的梁,在梁表中是否全标出了配筋情况。
4、检查主梁的高度有无低于次梁高度的情况。
5、梁板柱在跨度相同相近时,有无配筋相差较大的地方,若有,需验算。
6、当梁与剪力墙同一直线布置时,检查有无梁的宽度超过墙的厚度。
7 、当梁分别支承在剪力墙和柱边时,检查梁中心线是否与轴线平行或重合,检查梁宽有无突出墙或柱外,若有,应提交设计处理。
8 、检查梁的受力钢筋最小间距是否满足施工验收规范要求。
9 、检查室内出露台的门上是否设计有雨蓬,检查结构平面上雨蓬中心是否与建施图上门的中心线重合。
10、当设计要求与施工验收规范有无不同如柱表中常说明:柱筋每侧少于4根可在同一截面搭接但施工验收规范要求,同一截面钢筋搭接面积不得超过50%。
11、检查结构说明与结构平面大样梁柱表中内容以及与建施说明有无存在相矛盾之处。
12、单独基础系双向受力,沿短边方向的受力钢筋一般置于长边受力钢筋的上面,检查施工图的基础大样图中钢筋是否画错。
5审查原施工图有无可改进的地方。
1、从有利于工程施工的角度提出改进施工图意见
结构平面上会出现连续框架梁相邻跨度较大的情况,当中间支座负弯矩筋分开锚固时,会造成梁柱接头处钢筋太密,捣砼困难,可向设计人员建议:负筋能连通的尽量连通。
当支座负筋为通长时,就造成了跨度小梁宽较小的梁面钢筋太密,无法捣砼,可建议在保证梁负筋的前提下,尽量保持各跨梁宽一致,只对梁高进行调整,以便于面筋连通和浇捣砼。当结构造型复杂,某一部位结构施工难以一次完成时,向设计提出:砼施工缝如何留置。
2、从有利于建筑工程质量方面,提出修改施工图意见
当设计天花抹灰与墙面抹灰相同为1:1:6混合砂浆时,可建议将天花抹灰改为1:1:4混合砂浆,以增加粘结力。
当施工图上对电梯井坑、卫生间沉池,消防水池未注明防水施工要求时,可建议在坑外壁沉池水池内壁增加水泥砂浆防水层,以提高防水质量。
3、从有利于建筑美观方面提出改善施工图
若出现露台的女儿墙与外窗相接时,检查女儿墙的高度是否高过窗台,若是,则相接处不美观,建议设计处理。检查外墙饰面分色线是否连通,若不连通,建议到阴角处收口;当外墙与内墙无明显分界线时,询问设计,墙装饰延伸到内墙何处收口最为美观,外墙突出部位的顶面和底面是否同外墙一样装饰。
当柱截面尺寸随楼层的升高而逐步减小时,若柱突出外墙成为立面装饰线条时,为使该线条上下宽窄一致,建议对突出部位的柱截面不缩小;当柱布置在建筑平面砖墙的转角位,而砖墙转角少于900,若结构设计仍采用方形柱,可建议根据建筑平面将方形改为多边形柱,以免柱角突出墙外,影响使用和美观。当电梯大堂(前室)左边有一框架柱突出墙面10~20cm时,检查右边柱是否出突出相同尺寸,若不是,建议修改成左右对称。
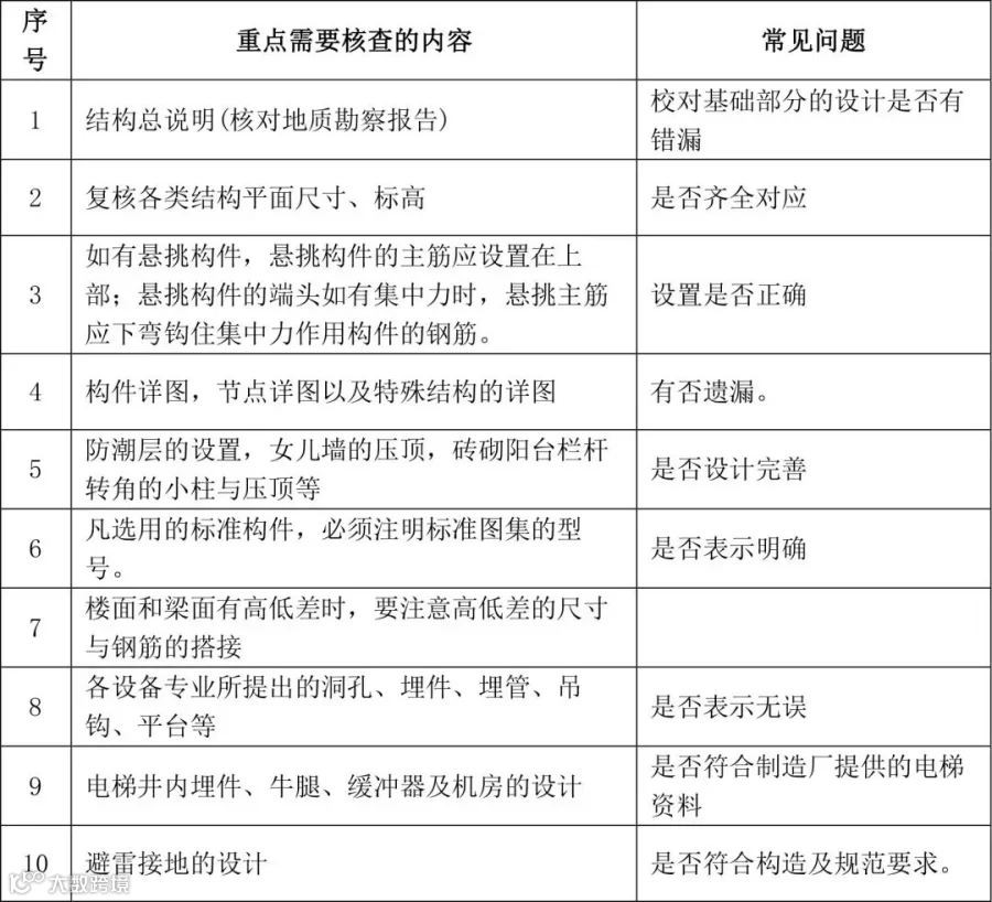
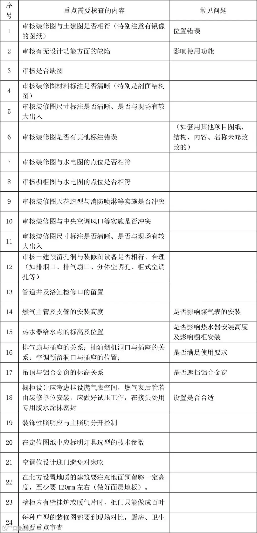
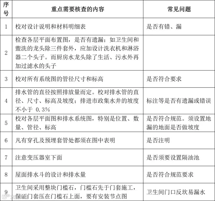
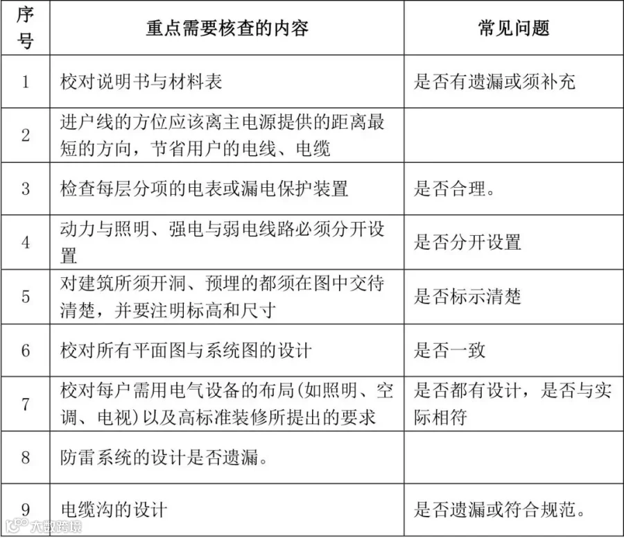
三、图纸会审注意事项
会审图纸是施工前期的主要技术工作之一,因此项目施工前项目部应组织参加该工程项目的技术人员和相关部门认真看图、熟悉施工图,了解工程情况和图纸设计中的错误、矛盾、交待不清楚、设计不合理等问题,尽可能把这些问题及时提出来,解决在施工作业之前。
项目部应以谦虚、配合、学习、和谐的态度参加图纸会审会议。根据建设单位、设计单位、监理公司的组织能力和协调能力提供必要的服务,促使图纸会审圆满完成。图纸会审记录是施工文件的组成部分,与施工图具有同等效力,所以图纸会审记录的管理办法和发放范围同施工图管理、发放,并认真实施。
会审图纸综合归纳常见问题如下:
1、建筑、结构说明有没有互相矛盾或者意图不清楚的地方;
2、建筑、结构图中轴线位置是否一致,相对尺寸是否标注清楚;
3、如果是框架结构,看建筑、结构图梁柱是否尺寸一致,如果是砖混,看墙厚、构造柱的布置是否一致;
4、查看门窗的做法是否明确,有图籍的按照图籍,没有图籍做法的是否有大样,大样中开启方向、玻璃材质、龙骨材质等是否明确;
5、一般设计容易疏忽的是窗台做法、窗帘盒做法、门窗材质、门垛尺寸;
6、看结构图说明中是否与规范相矛盾或有出入,如有,协商按哪个标准施工;
7、从施工角度考虑,是否有施工难度大甚至不可能施工的结构节点,比如坡屋面与平屋面相交的地方,梁的交叉施工最容易出问题;
8、楼梯踏步高和数量是否与标高相符;
9、建筑立面图中的结构标高是否与结构图每层的标高相符;
10、檐口的地方标高容易出错,适当注意;
11、预留洞、预埋件是否错漏;
12、构造作法是否交待清楚;
13、材料选用是否合理,设计是否能满足质量要求;
14、基础、地沟等是否相碰;
15、标准图、详图是否正确;
16、门窗、构件的尺寸、规格、数量是否相符等。
熟悉图纸的方法及要领:
先粗后细:就是先看平、立、剖面图,对整个工程的概貌有一个轮廓的了解,对总的长、宽尺寸、轴线尺寸、标高、层高、总高有一个大体的印象。然后再看细部做法,核对总尺寸与细部尺寸。
建筑物平面布置在建筑总图上的位置有无不明确或依据不足之处 ,建筑物平面布置与现场实际有无不符情况等。
首先看小样图再看大样图,核对在平、立、剖面图中标注的细部做法与大样图的做法是否相符;所采用的标准构配件图集编号、类型、型号与设计图纸有无矛盾;索引符号是否存在漏标;大样图是否齐全等。
就是先看建筑图,后看结构图;并把建筑图与结构图相互对照,核对其轴线尺寸、标高是否相符,有无矛盾,杏对有无遗漏尺寸,有无构造不合理之处。
应先看一般的部位和要求,后看特殊的部位和要求。特殊部位一般包括地基处理方法,变形缝的设置,防水处理要求和抗震、防火、保温、隔热、隔音、防尘、特殊装修等技术要求。
要在看图纸时对照设计总说明和图中的细部说明,核对图纸和说明有无矛盾。规定是否明确,要求是否可行,做法是否合理等。
当看土建图时,应有针对性地看一些安装图,并核对与土建有关的安装图有无矛盾,预埋件、预留洞、槽的位置、尺寸是否一致,了解安装对土建的要求,以便考虑在施工中的协作问题。
就是核对图纸有无不切合实际之处,如建筑物相对位置、场地标高,地质情况等是否与设计图纸相符;对一些特殊的施工工艺施工单位能否做到等。为了尽量减少在施工过程中发现设计图存在的问题,应作好设计图纸的会审工作、提高设计图纸的质量。





