↑关注建筑业观察,置顶或加★
来源:住建部官网

住房城乡建设部标准定额司关于征求
《城市轨道交通工程预算定额》(通信工程册、信号工程册)
《房屋建筑与装饰工程工程量计算规范》
《矿山工程工程量计算规范》
《构筑物工程工程量计算规范》
《爆破工程工程量计算规范》意见的函
建标造函〔2018〕208号
各省、自治区住房城乡建设厅,直辖市建委,有关单位:
按照《关于印发2018年工程造价计价依据编制计划和工程造价管理工作计划的通知》,我司组织编制了《城市轨道交通工程预算定额》(通信工程册、信号工程册)、《房屋建筑与装饰工程工程量计算规范》、《矿山工程工程量计算规范》、《构筑物工程工程量计算规范》、《爆破工程工程量计算规范》,现已形成征求意见稿(详见附件)。请你单位认真组织研究,并于10月20日下班前将意见反馈我司。
相关文件电子文档可登陆住房城乡建设部官方网站下载。
联系人:李慧 010-58933216
邮箱:kency@mail.cin.gov.cn
附件:
1.《城市轨道交通工程预算定额》(通信工程册、 信号工程册)(征求意见稿)
2.《房屋建筑与装饰工程工程量计算规范》(征求意见稿)
3.《矿山工程工程量计算规范》(征求意见稿)
4.《构筑物工程工程量计算规范》(征求意见稿)
5.《爆破工程工程量计算规范》(征求意见稿)
中华人民共和国住房和城乡建设部标准定额司
2018年10月8日
附:
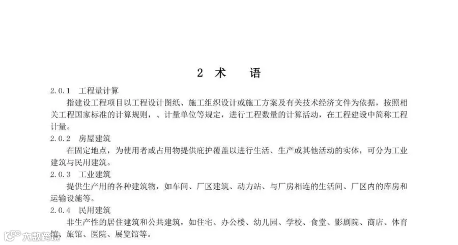
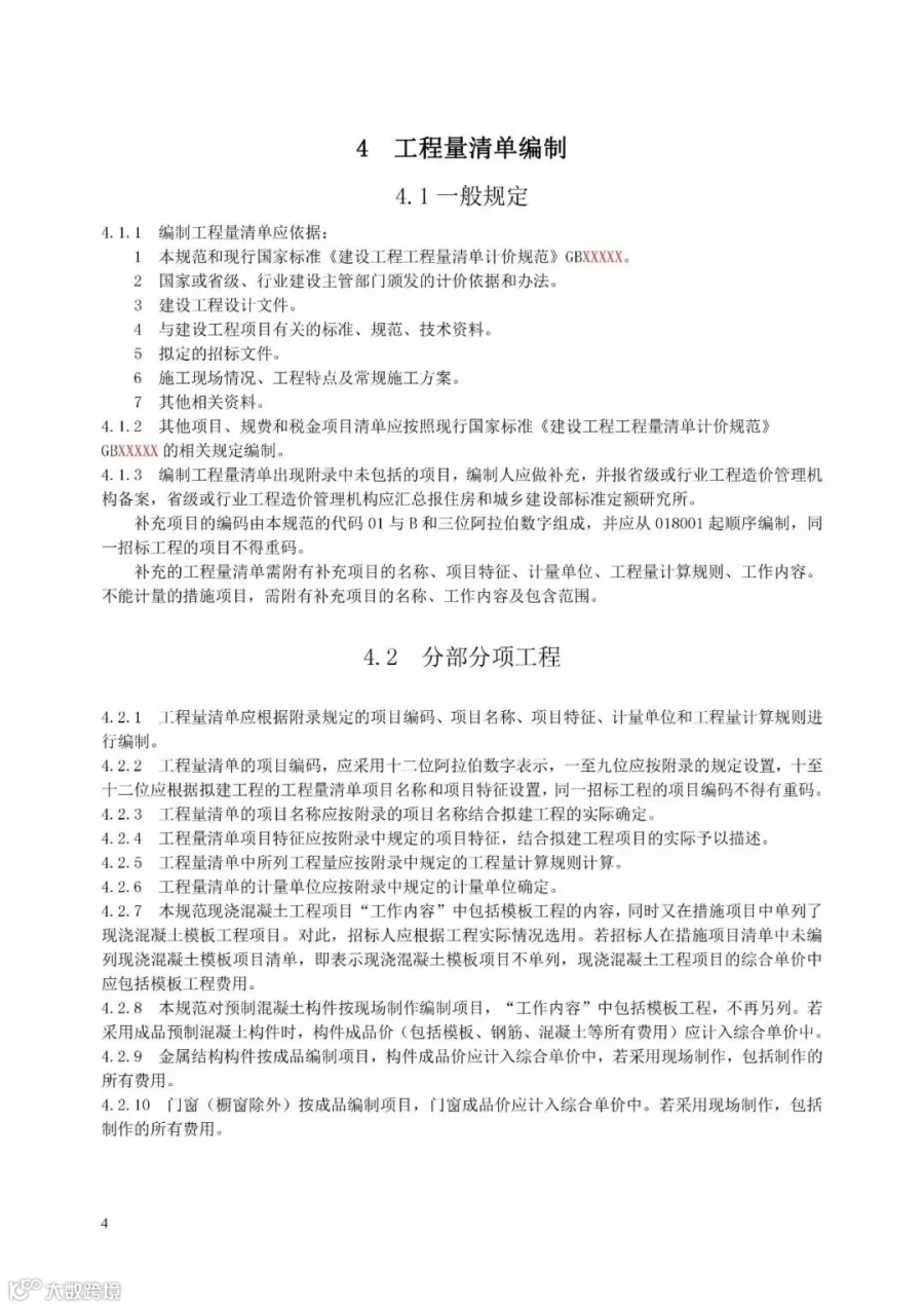
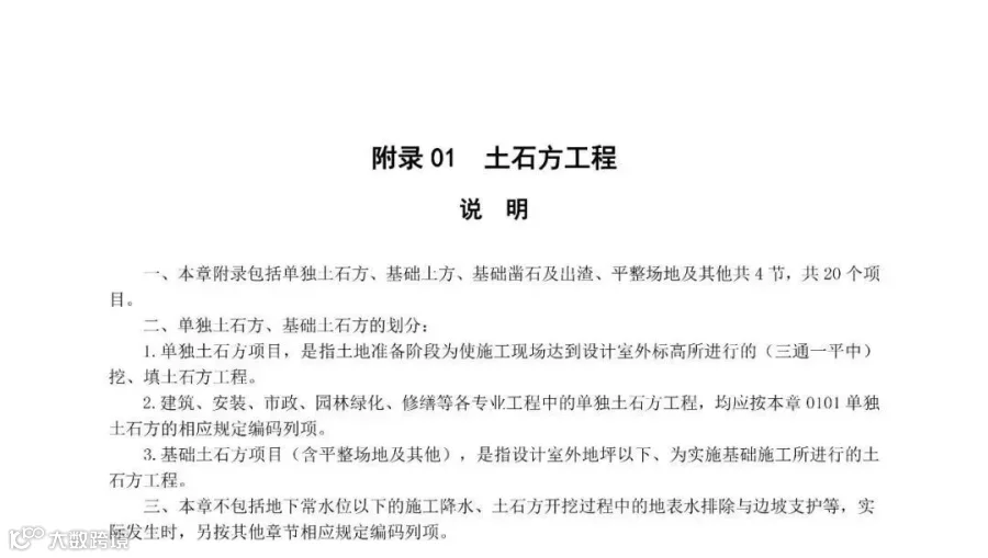
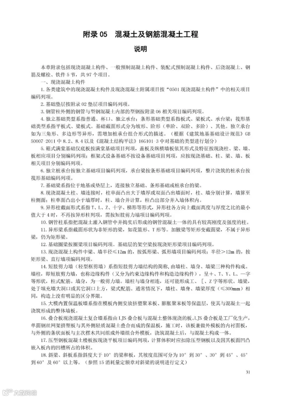
《房屋建筑与装饰工程工程量计算规范》(征求意见稿)
(部分)




































可点击文末“阅读原文”,登录住建部官网下载!




