
来源:住建部网站,整理:度川管理研究部
12月12日,住建部办公厅发布《房屋建筑和市政基础设施项目工程总承包计价计量规范(征求意见稿)》。
1、工程总承包应采用总价合同,除合同另有约定外,合同价款不予调整。
2、承包人复核发包人的要求,发现错误的,应及时书面通知发包人。发包人不作修改的,应承担由此导致承包人增加的费用和(或)延误的工期以及合理利润。
3、承包人未发现发包人要求中存在错误的,承包人自行承担由此增加的费用和(或)延误的工期,合同另有约定的除外。
4、无论承包人发现与否,在任何情况下,发包人要求中的下列错误导致承包人增加的费用和(或)延误的工期,由发包人承担,并向承包人支付合理利润。
发包人要求中不可变的数据和资料;
对工程或其他任何部分的功能要求;
试验和检验标准;
除合同另有约定外,承包人无法核实的数据和资料。
5、除合同另有约定外,承包人应视为承担任何风险意外所产生的费用。
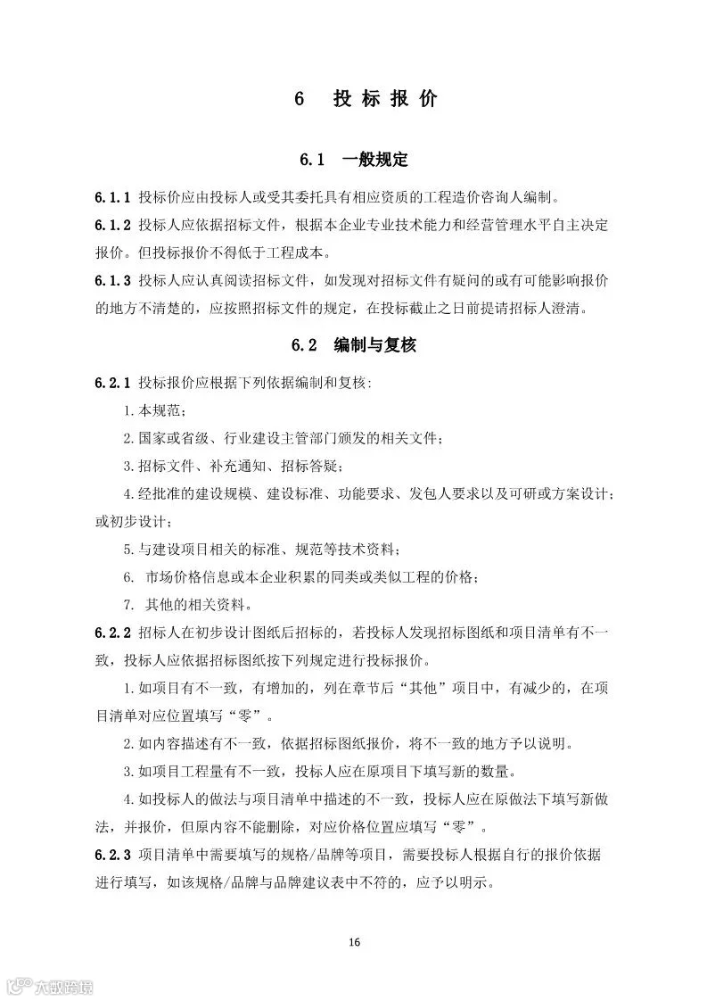
1、招标图纸和项目清单有不一致,投标人应依据招标图纸进行投标报价。
如项目有不一致,有增加的,列在章节后“其他”项目中,有减少的,在项目清单对应位置填写“零”。
如内容描述有不一致,依据招标图纸报价,将不一致的地方予以说明。
如项目工程量有不一致,投标人应在原项目下填写新的数量。
如投标人的做法与项目清单中描述的不一致,投标人应在原做法下填写新做法,并报价,但原内容不能删除,对应价格位置应填写“零”。
2、项目清单中列明的所有需要填写单价和合价项目,投标人均应填写且只允许有一个报价。未填写的项目,视为此项目的费用己包含在其他项目单价和合价中。
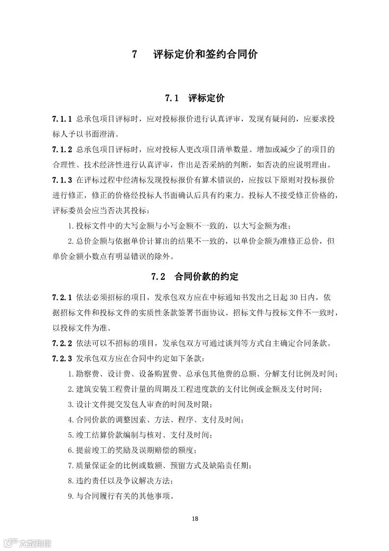
1、合同价款的约定:招标文件与投标文件不一致时,以投标文件为准。
2、工期延误后的价格调整。由于承(发)包人原因未在约定的工期内竣工的,对原约定竣工日期后继续实施的工程,应采用原约定竣工日期与实际竣工日期的两个价格指数中较低(高)的一个作为现行价格指数。
文件原文:

住房城乡建设部办公厅
关于征求房屋建筑和市政基础设施项目工程总承包计价计量规范(征求意见稿)意见的函
建办标函〔2018〕726号
各省、自治区住房城乡建设厅,直辖市建委,国务院有关部门办公厅(室):
为贯彻落实《国务院办公厅关于促进建筑业持续健康发展的意见》(国办发〔2017〕19号),推进工程总承包,我部组织起草了《房屋建筑和市政基础设施项目工程总承包计价计量规范(征求意见稿)》,现送你们征求意见,请于2018年12月31日前将意见函告我部标准定额司。征求意见稿可登陆住房城乡建设部门户网站征求意见栏目检索下载。
联系人:李慧 010-58933216
邮 箱:kency@mohurd.gov.cn
中华人民共和国住房和城乡建设部办公厅
2018年12月12日
(此件主动公开)

























































































