来源:路桥物资采购网
版权归原作者所有
2017年国家发改委网站发布《西部大开发“十三五”规划》,明确了未来几年西部地区的重点工程项目!各位路桥人都来看看,以后你会去这里吗?

整体布局
五条横轴:陆桥通道西段、京藏通道西段、长江—川藏通道西段、沪昆通道西段、珠江—西江通道西段。
两条纵轴:包昆通道、呼(和浩特)南(宁)通道。
一环:沿边重点地区。

节点城市
五 横
陆桥通道西段:渭南、西安、宝鸡、天水、兰州、武威、金昌、张掖、酒泉、嘉峪关、哈密、乌鲁木齐、石河子、奎屯、伊宁、库尔勒、喀什、若羌、和田。
京藏通道西段:呼和浩特、银川、白银、兰州、西宁、格尔木、那曲、拉萨。
长江—川藏通道西段:重庆、泸州、宜宾、成都、雅安、康定、昌都、林芝、拉萨。
沪昆通道西段:铜仁、凯里、贵阳、安顺、六盘水、兴义、曲靖、昆明。
珠江—西江通道西段:梧州、贵港、南宁、柳州、来宾、崇左、百色、曲靖、昆明。
两 纵
包昆通道:包头、巴彦淖尔、银川、白银、兰州、陇南、广元、绵阳、德阳、成都、西昌、攀枝花、楚雄、昆明。
呼南通道:二连浩特、呼和浩特、榆林、延安、西安、安康、重庆、遵义、贵阳、都匀、河池、桂林、柳州、南宁。
一 环
沿边重点地区:防城港(东兴)、凭祥、龙邦、勐腊(磨憨)、瑞丽、腾冲、河口、孟定、亚东、樟木、红其拉甫、喀什、和田、霍尔果斯、阿拉山口、布尔津、策克、甘其毛都、二连浩特、珠恩嘎达布其、满洲里。
核心地区
核心增长区域:以成渝、关中—天水、北部湾、珠江—西江、天山北坡等重点经济区为核心增长区域。
次级增长区域:兰州—西宁、呼包银榆、黔中、滇中、川南、藏中南、酒泉—嘉峪关为次级增长区域。
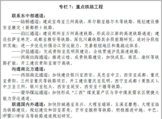
铁路
将西部地区铁路建设作为全国铁路建设的重点,加快推进干线铁路、高速铁路、城际铁路、开发性新线和枢纽站场建设。


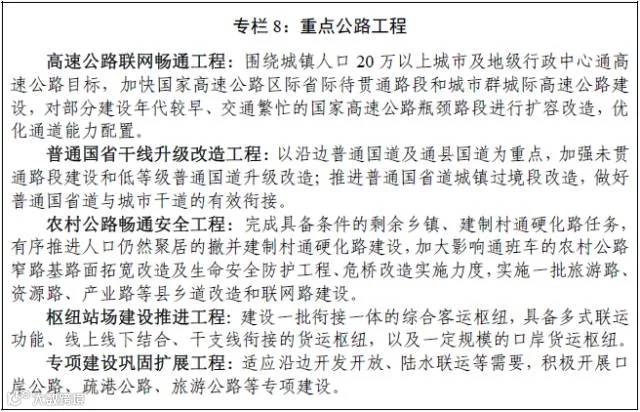
公路
实施高速公路联网畅通、普通国省干线升级改造、农村公路畅通安全、枢纽站场建设推进和专项建设巩固扩展五大工程。

机场
加强西部地区枢纽机场扩容改造,建设成都新机场,建成重庆机场三期改扩建工程。
水利
建设一批重大引调水工程、重点水源工程、江河湖泊骨干治理工程和大型灌区工程。
积极开展小水窑、小水池、小塘坝、小泵站、小水渠等“五小水利”工程建设。

加快长江黄金水道和西江、澜沧江等航道建设;推进长江干线及乌江、嘉陵江等重要支线航道治理,继续实施西江航运干线及红水河等重要支线扩能工程。
加快实施右江百色、红水河龙滩、乌江构皮滩枢纽通航设施建设,启动澜沧江、金沙江部分库区、湖区航运建设工程,打通云南经西江出海通道,打通贵州经西江、长江出海通道。
加快重庆长江上游航运中心建设;以重庆港、泸州港、宜宾港、南宁港、贵港港、梧州港等港口为重点,加强港口集疏运体系建设。
除此之外,国家发改委还公布了一批重大工程储备项目。
重大工程储备项目
这些工程项目还没有纳入有关专项规划,但可作为“十三五”期间相关领域重大项目建设的优先备选。
重庆
铁路:渝昆高铁、渝湘高铁(重庆段)、渝西高铁(重庆段)、安张铁路、恩黔毕昭铁路。
电站:丰都栗子湾抽水蓄能电站。
四川
铁路:汉中至巴中至南充铁路、昭通至攀枝花至大理铁路、成都至格尔木铁路、绵阳至遂宁至内江铁路。
公路:G0511德阳至都江堰高速公路、G7611 西昌至昭通高速公路、G8513德阳至九寨沟高速公路。
其他:遂宁机场迁建、自贡城市轨道交通、沱江(自贡至泸州段)航道升级、达州市第二水源、毗河供水二期、向家坝灌区二期。
贵州
铁路:玉屏至吉首铁路、黔江至昭通铁路、贵阳至兴义铁路。
公路:都匀至安顺高速公路、兰海高速公路(遵义至崇溪河段)扩容。
云南
铁路:临沧至清水河口岸铁路、滇藏铁路(香格里拉至德钦至邦达段)、保山至泸水铁路。
公路:华坪至丽江高速公路、玉溪至临沧高速公路、保山至泸水高速公路、易门至楚雄高速公路、弥勒至峨山高速公路。
西藏
川藏铁路林芝至昌都(西藏界)段、G318林芝至拉萨公路、拉萨至林芝铁路供电、格尔木至拉萨成品油输送管道、易贡湖生态修复与综合治理。
陕西
铁路:陕西省米字型高铁网建设。
其他:陕西省运输机场建设、延河流域水环境保护和生态治理开发、斗门水库、西安丝路国际会展中心、中国西部科技创新港、中韩产业园(陕西)、国际航空物流枢纽、西安港。
甘肃
综合治理:祁连山生态保护与建设综合治理、黑河流域综合治理、武威千里沙漠大林带建设、庆阳固沟保塬综合治理、川西北甘南藏族自治州沙化草原综合治理。
其他:大兰州城际综合快速路网、甘肃新能源综合示范区及第二条新能源外送通道、重点节水设施建设。
青海
综合治理:柴达木盆地生态保护与综合治理、青海省东部干旱山区国家生态屏障建设、祁连山生态保护与建设综合治理。
水利:柴达木水资源配置工程、重点节水设施建设、湟水南岸水利扶贫灌溉工程。
轨道交通:西宁城市轨道交通1 号线。
宁夏
宁夏宁东新区、宁夏煤制油二期、沙比克高端烯烃及下游产品项目重点节水设施建设、环县至海原铁路、宁夏西部云基地。
新疆
铁路:伊宁至巴仑台铁路、乌鲁木齐至伊宁铁路、中巴铁路(国内段)、中吉乌铁路(国内段)。
公路:G318 精河至阿拉山口高速公路、G7 巴里坤至木垒高速公路、G3012 疏勒经叶城至墨玉高速公路(二期)。
其他:准东—武汉±1100 千伏特高压直流输电、奥依阿额孜水利枢纽、库尔干水利枢纽、重点节水设施建设、兵团骨干电网建设。
内蒙古
客运专线:呼和浩特至银川客运专线、包头至西安客运专线(包榆段)、齐齐哈尔至海拉尔至满洲里客运专线、集宁至大同客运专线、绥满高速公路(海拉尔至满洲里段)。
铁路:巴彦浩特至银川铁路、锡林浩特至张家口铁路、乌兰浩特至阿尔山铁路。
其他:集通铁路电气化改造、集宁至二连浩特铁路电气化改造、通辽扎鲁特至山东青州特高压外送电通道。
广西
南海国际邮轮母港及航线工程、北部湾经济区修造船及海工基地、南宁机场3 号航站楼、平陆运河、广西北部湾石化产业基地。
特色小城镇
以县城为重点,发展小城镇。“十三五”期间,打造百座特色小城镇。
旅游休闲型城镇:
重庆市武隆县仙女山镇
四川省稻城县香格里拉镇
贵州省荔波县甲良镇
云南省剑川县沙溪镇
西藏自治区林芝市巴宜区鲁朗镇
陕西省柞水县营盘镇、铜川市耀州区照金镇
甘肃省临潭县冶力关镇、康县阳坝镇
青海省贵德县河阴镇
宁夏回族自治区中卫市沙坡头区迎水桥镇
新疆维吾尔自治区吐鲁番市高昌区亚尔镇
内蒙古自治区多伦县多伦诺尔镇
广西壮族自治区阳朔县兴坪镇
健康疗养型城镇:
重庆市江津区四屏镇
四川省盐边县红格镇
贵州省石阡县中坝镇
云南省保山市隆阳区板桥镇
西藏自治区林芝市巴宜区八一镇
陕西省华阴市罗敷镇
甘肃省永靖县刘家峡镇
新疆维吾尔自治区温泉县博格达尔镇
内蒙古自治区阿尔山市温泉街、喀喇沁旗锦山镇
广西壮族自治区巴马瑶族自治县甲篆镇
富川瑶族自治县福利镇
商贸物流型城镇:
重庆市江北区寸滩街道
四川省富顺县富世镇
贵州省龙里县醒狮镇、榕江县忠诚镇
西藏自治区吉隆县吉隆镇
陕西省安康市汉滨区恒口镇、西安市灞柳基金小镇
甘肃省陇西县首阳镇
青海省大通县城关镇
宁夏回族自治区盐池县惠安堡镇
新疆维吾尔自治区巴楚县色力布亚镇、阿拉尔市沙河镇
内蒙古自治区丰镇市隆盛庄镇
广西壮族自治区防城港市防城区那良镇
科技教育型城镇:
重庆市沙坪坝区虎溪街道
四川省绵阳市游仙区游仙镇
贵州省仁怀市茅台镇
云南省昆明市呈贡区
西藏自治区拉萨市城关区蔡公堂乡
陕西省西咸新区国际学镇
甘肃省榆中县和平镇
宁夏回族自治区贺兰县习岗镇
新疆维吾尔自治区乌鲁木齐市新市区高新区
内蒙古自治区包头市石拐区五当召镇
广西壮族自治区武鸣县城厢镇
文化民俗型城镇:
重庆市奉节县白帝镇
四川省马尔康县松岗镇
云南省贡山县丙中洛镇
西藏自治区普兰县巴嘎乡
陕西省礼泉县烟霞镇、宁强县青木川镇
甘肃省肃南县马蹄藏族乡
青海省互助县威远镇
宁夏回族自治区永宁县闽宁镇
新疆维吾尔自治区阿图什市上阿图什镇
内蒙古自治区莫力达瓦旗尼尔基镇
广西壮族自治区龙胜县龙脊镇
特色制造型城镇:
重庆市九龙坡区西彭镇
四川省蒲江县寿安镇
贵州省安顺市西秀区七眼桥镇
云南省个旧市大屯镇
西藏自治区贡嘎县杰德秀镇
陕西省城固县柳林镇
甘肃省武威市凉州区黄羊镇
宁夏回族自治区贺兰县洪广镇
新疆维吾尔自治区和田市吉亚乡
内蒙古自治区鄂尔多斯市东胜区罕台镇
广西壮族自治区柳州市柳东区雒容镇
能矿资源型城镇:
重庆市涪陵区焦石镇
四川省珙县上罗镇
贵州省盘县柏果镇
云南省师宗县雄壁镇
西藏自治区江达县青泥洞乡
陕西省神木县大柳塔镇
甘肃省华亭县安口镇
青海省大柴旦行委大柴旦镇
宁夏回族自治区灵武市宁东镇
平罗县汝箕沟镇
新疆维吾尔自治区巴里坤县三塘湖镇
内蒙古自治区霍林郭勒市
广西壮族自治区平果县马头镇
边境口岸型城镇:
云南省河口县河口镇
内蒙古自治区乌拉特中旗甘其毛都镇、额济纳旗策克镇
广西壮族自治区凭祥市友谊镇

课程展示
建筑业总裁班课程







