来源:浙江省质量技术监督局
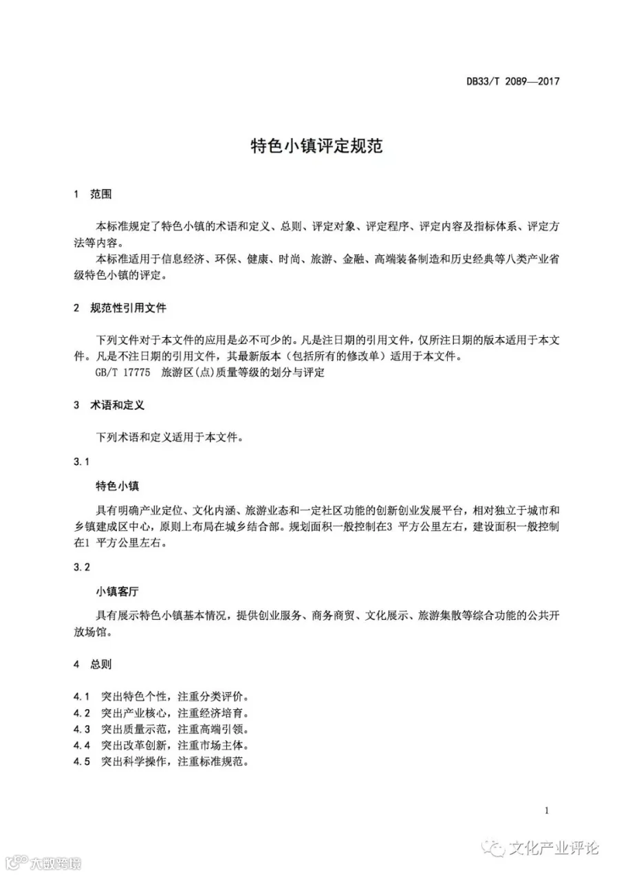
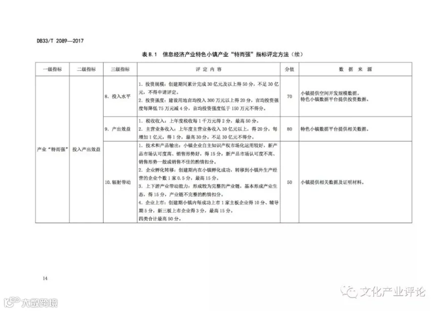
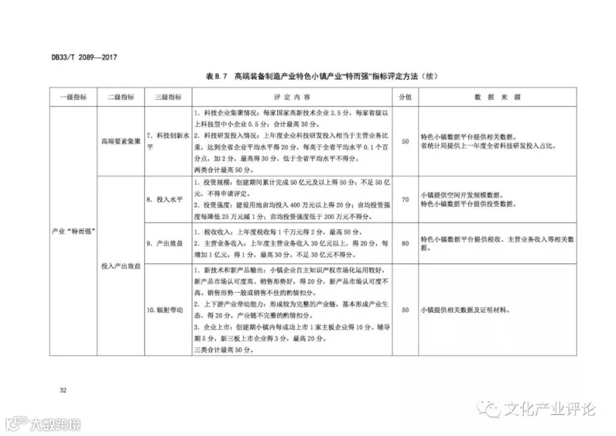
近日,浙江省质监局发布了我国首个“特色小镇”评定地方标准,该标准将于2018年1月29日正式实施。《规范》中,特色小镇的评定内容及指标体系主要分为“共性指标”与“特色指标”两个关键部分。其中,共性指标由功能“聚而合”、形态“小而美”、体制“新而活”三个一级指标来构成,总分为400分。特色指标则由产业“特而强”和开放性创新特色工作两个一级指标来构成,总分600分。
近日,浙江省质监局发布了我国首个“特色小镇”评定地方标准,该标准将于2018年1月29日正式实施。
发源于浙江的特色小镇通过3年的培育创建,已成为“着眼供给侧培育小镇经济”的新实践、加快产业优化升级的新载体,成为体制创新、产城融合发展的“浙江样板”。2017年12月4日,国家发展改革委、国土资源部、环境保护部、住房城乡建设部联合印发的《关于规范推进特色小镇和特色小城镇建设的若干意见》,要求特色小镇立足产业“特而强”、功能“聚而合”、形态“小而美”、机制“新而活”,打造创新创业发展平台和新型城镇化有效载体,同时将浙江特色小镇建设的理念方法、精神实质和创新精神经验纳入文件并推广。
《特色小镇评定规范》由浙江省发展和改革委员会牵头组织,浙江省发展和改革研究所和浙江省标准化研究院共同起草,围绕以居民为主体、以特色产业为核心的“非镇非区”、产城融合的特色小镇建设,突出特色个性,注重分类评价;突出产业核心,注重经济培育;突出质量示范,注重高端引领;突出改革创新,注重市场主体;突出科学操作,注重标准规范。该规范提出特色小镇“1+8”的评定指标体系,由共性指标和特色指标构成:在明确特色小镇功能“聚而合”、形态“小而美”、体制“新而活”的共性要求基础上,针对信息经济、环保、健康、时尚、旅游、金融、高端装备制造和历史经典8类特色小镇产业特点分别设置三级特色指标,充分尊重不同特色小镇的独特个性,使之形成具有相对普遍指导意义的特色小镇建设发展模式。
《特色小镇评定规范》的发布实施,为浙江省特色小镇评定提供了科学、规范、可操作的指标要求,为特色小镇创建和验收提供了有效指引和主要依据,为形成标准化考核评价长效机制,持续提升特色小镇建设成效,优化新时代浙江生产力谋篇布局提供了有力支撑。








































课程大纲:
● 3月课程
特色小镇打造的27种手法、特色小镇定位和规划、文化装配式建筑、PPP土地开发项目、特色小镇融资实务问题、旅游规划设计、特色小镇的PPP十大交易结构等
主题 |
分享专家 |
||
第一天 3月23日 |
9:00-12:00 |
特色小镇打造的27种手法 |
李忠 华高莱斯董事、总经理 城市咨询专家 |
13:30-16:30 |
|||
16:40-18:00 |
特色小镇项目交流、路演 |
||
第二天 3月24日 |
9:00-12:00 |
特色小镇的旅游休闲系统规划设计 |
乌恩 生态旅游专家 |
13:30-16:30 |
PPP项目与土地开发项目及其融资实务问题讨论 |
黄再再 国内知名PPP项目律师,天元律师事务所高级合伙人 |
|
17:00-19:00 |
主题晚宴 |
||
第三天 3月25日 |
9:00-12:00 |
特色小镇结合PPP特色的“五五”规划创新 |
刘建华 文化生态社会独立学者,中国特色小镇运作先行者 |
13:00-16:00 |
特色小镇的PPP十大交易结构 |
刘志刚 中国铁建投资集团城市运营投资部总经理 |
|
● 4月课程
政策解读、文旅特色小镇实践分享、投融资策划与方案分析、特色小镇投资运营创新模式和产业生态圈构建、如何利用文化遗产建设特色小镇
时间 |
主题 |
分享专家 |
|
第一天 4月20日 |
9:00-12:00 |
特色小镇理论解析与政策解读 |
仇保兴 现任国务院参事 原住建部副部长、主管特色小镇 |
13:30-16:30 |
如何利用文化遗产建设特色小镇
|
陈平 联合国教科文民间艺术组织IOV全球第一副主席、中国区主席 |
|
16:40-18:00 |
特色小镇项目交流、路演 |
||
第二天 4月21日 |
09:00-12:00 |
投融资策划与方案分析 |
宋杰 国家开发银行总行专家 PPP项目投融资专家 |
13:30-16:30 |
|||
17:00-19:00 |
主题晚宴 |
||
第三天 4月22日 |
9:00-12:00 |
特色小镇投资运营创新模式和产业生态圈构建 |
杨年春 泛华集团副总裁 泛华产业投资公司总经理 |
13:00-16:00 |
文旅特色小镇实践分享
|
石培华 中国现代旅游业发展协同创新中心主任,中国旅游智库秘书长
|
|
● 5月深度考察
考察学习: 余杭梦想小镇、良渚文化村、桃李春风
时间 |
形式 |
活动内容 |
|
第一天 5月18日 |
09:00-12:00 |
考察+分享 |
余杭梦想小镇 |
13:30-16:30 |
姜晓刚 浙江南方设计院副总经理、副总设计师兼发展中心总经理 |
||
第二天 5月19日 |
09:00-12:00 |
考察+分享 |
良渚文化村 |
13:00-16:30 |
沈毅晗 杭州万科商业与配套管理部负责人 |
||
第三天 5月20日 |
09:00-12:00 |
考察+分享 |
桃李春风 |
13:30-16:30 |
傅林江 浙江蓝城集团执行总裁 |
||
北大特色小镇
报名咨询
咨询人:李老师
联系电话:139 1144 5864(同微信)
微信:nt2014520(添加请备注“北大特色小镇”)
长按下方二维码添加李老师微信(请备注:北大特色小镇)

长按识别二维码,关注建筑业观察。
- END -
有干货,更有态度
建筑业观察内容包含:特色小镇
权威政策+行业热点+系统培训+资源对接+小镇项目


