文章来源:国家发展改革委
十四届全国人大三次会议5日上午在人民大会堂开幕,国家发改委做《关于2024年国民经济和社会发展计划执行情况与2025年国民经济和社会发展计划草案的报告》,报告指出:
2025年扩大有效益的投资。统筹传统和新型基础设施建设、传统和新兴产业发展、“投资于物”和 “投资于人”,着力提高投资的经济、社会、生态等综合效益。2025年安排中央预算内投资7350亿元,比2024年多350亿元。扎实推进重大工程项目建设,推动 “十四五”规划102项重大工程圆满收官,及早谋划“十五五”重大项目。
安排超长期特别国债8000亿元支持 “两重”建设,进一步优化具体投向并提高项目支持比例,重点支持基础研究能力提升、未来产业发展、东北等重点地区高标准农田建设、大中型灌区新建改造及大中型引调水和大中型水库建设、长江经济带生态环境保护和绿色发展、农业转移人口市民化公共服务体系建设、高等教育提质升级、城市地下管网管廊建设改造等方面任务,强化超长期贷款等配套融资,高质量推进 “硬投资”项目谋划实施。加大力度推动 “软建设”政策落地见效。
安排超长期特别国债5000亿元支持大规模设备更新和消费品以旧换新,统筹投资、财政、金融等综合性政策,深入推进设备更新、消费品以旧换新、回收循环利用、标准提升四大行动。进一步加大重点领域设备更新项目支持力度,加力实施设备更新贷款贴息,加快存量设备评估诊断和项目储备。进一步支持消费品以旧换新,扩大汽车报废更新支持范围,完善汽车置换更新补贴标准,实施手机、平板等数码产品购新补贴,积极支持家装消费品换新,简化补贴申领和支付流程,完善资金监管机制,严厉打击价格欺诈和违规骗补套补行为。
报告内的专栏9-专栏11,分别对“重点领域重大投资项目”、“两重”、“两新”的支持范围做出了划定:
关于“重点领域重大投资项目”的划定:
重点领域重大投资项目
科教兴国战略:
聚焦战略性新兴产业和未来产业需求,布局建设重点领域国家产教融合创新平台,实施国家基础研究创新提升工程建设项目,支持高校更好发挥基础研究人才培养主力军作用。
支持合肥先进光源、人类细胞谱系大科学研究设施、先进阿秒激光设施、冷泉生态系统研究装置等一批重大科技基础设施项目建设。
聚焦国家战略急需,凝练新的国家科技重大专项,建设和完善科技基础条件平台等。
重大水利工程:
重大江河治理工程。加快淮河入海水道二期、华阳河蓄滞洪区建设进度,推动淮河干流浮山以下段行洪区调整建设工程、湖南洞庭湖区重点垸堤防加固二期工程开工建设。
重大防洪控制性工程。加快黄河古贤、河南昭平台水库扩容、湖北姚家平等水利枢纽建设进度,推进福建上白石水库开工建设。深化黄河黑山峡河段开发前期论证。加快广东黄茅峡水利枢纽前期工作。
重大引调水工程。加快南水北调中线引江补汉、环北部湾水资源配置、滇中引水、渝西水资源配置等工程建设进度,推动四川引大济岷工程开工建设。推进黑龙江北水南调等工程前期工作。
大型灌区建设工程。加快推进湖南梅山、广西龙云等灌区建设进度,开工建设江西井冈、广西黑水河等大型灌区,加快推进重庆玉滩、广东雷州半岛、广西邕北、贵州夹岩、河南鸭西等新建灌区和赵口引黄灌区现代化改造工程前期工作。
重大交通工程:
沿江综合立体交通走廊。建设上海至南京至合肥、合肥至武汉等沿江铁路,建设沿江干线公路提升工程,建设长江中游荆江河段航道整治二期工程、长江上游涪陵至丰都河段航道整治工程等重大水运项目。加快推进长江上游羊石盘至上白沙水道航道整治工程、长江口南槽航道治理二期工程等项目前期工作。
沿边沿海交通干线。建设沿边国道G219、G331和沿海国道G228提质改造工程,建设合浦至湛江、文山至蒙自等沿边沿海铁路,推进新藏、伊宁至阿克苏、黑河至乌伊岭、湛江至海口等铁路前期工作。
出疆入藏通道。建设川藏铁路雅安至林芝段,推进 G6、G30等国家高速公路繁忙路段扩容改造,实施 G109 格尔木至那曲段、G345舟曲至玛曲沙木多段等提质改造,推进青藏铁路升级改造项目前期工作。加快构建形成“一轴两翼多联”疆煤外运铁路通道布局,建设将军庙至淖毛湖铁路增建二线工程,推进兰新铁路能力补强工程、临河至哈密铁路等项目前期工作。
西部陆海新通道。建设黄桶至百色铁路、柳州至广州铁路、西部陆海新通道(平陆)运河工程、防城港港30万吨级进港航道工程(一期)、南宁机场改扩建工程,推动实施G248线江果河至迭部段等升级改造。推进渝贵高铁、成渝铁路成隆段扩能改造工程、黔桂铁路增建二线、黔江至吉首铁路前期工作。
中部地区大通道建设。建设焦作经洛阳至平顶山铁路,推进京港高铁阜阳至黄冈段、南阳经信阳至合肥铁路前期工作,推进周口港、信阳港、沙颍河航道、淮河航道、唐河航道等中部便捷出海水运通道项目建设,加快G4、G30、G36等国家高速公路数字化升级。
机场。建设呼和浩特、大连、厦门新机场工程及上海浦东、合肥、南昌、济南、长沙、昆明、兰州等机场扩建工程,推进广州、重庆新机场及沈阳、长春、温州、杭州、成都、郑州等机场扩建项目前期工作。推进实施一批支线机场项目。
重大能源工程:
能源跨区域配置大通道。依托煤炭主产区完善西煤东运、北煤南运通道,拓展西气东输、川气东送、中俄东线等干线通道,推进建设西电东送、北电南送特高压输电通道及省间电力互济联网工程,增强能源资源跨区域调配能力。实现“宁电入湘”正式送电。
能源骨干节点。推进“沙戈荒”新能源基地和主要流域水风光一体化开发建设,推进沿海核电、海上风电等重大项目建设,因地制宜规划布局一批支撑性调节性煤电、天然气调峰电站、抽水蓄能、光热发电、新型储能等项目,提升电力系统调节能力,保障电网运行安全。推动雅鲁藏布江下游水电工程、粤港澳大湾区直流输电工程(藏粤直流)开工建设。支持重大能源化工基地建设,加快推动能源化工产业高端化、多元化、低碳化发展。支持广东大力建设核电等清洁能源项目。
重点区域生态保护修复:
加快推进秦岭中段(南麓)水源涵养与生物多样性保护恢复项目、雅砻江中上游高原湿地水源涵养与高山生物多样性保护修复项目、科尔沁沙地综合治理项目、库布齐-毛乌素沙漠沙化地综合防治重点项目建设。
区域协调发展:
加快雄安新区基础设施和公共服务配套设施建设,推进实施中国中化、中国华能、中国矿产雄安总部项目。
推进实施长江干流和主要支流沿线城市生活污水厂网河湖一体化综合治理工程。
加快推动渭河、湟水河、乌梁素海、丹江口库区及上游、白洋淀、太湖、洞庭湖、鄱阳湖、滇池、洱海、洪湖等重要江河湖库保护治理。
更大力度支持“两重”建设
优化“硬投资”支持领域:
科技创新和产业发展领域:增加高水平建设国家实验室体系、推进低空经济高质量发展等重点任务。
优化“硬投资”支持领域:
城乡融合发展领域:将重点都市圈城际铁路、国家高速公路都市圈环线及绕城环线等项目纳入支持范围。
区域协调发展领域:增加在全国范围内实施有效降低全社会物流成本行动有关内容。
粮食和能源资源安全保障领域:将高标准农田建设支持地区由东北地区扩大至全国其他粮食主产区的产粮大县,将水利支持范围扩大至全国大中型灌区、大中型引调水工程等。
推进“软建设”重点任务:
坚持“项目跟着规划走,资金要素跟着项目走,监管跟着资金走”。实施全国农田灌溉发展规划,优化灌区工程总体布局;推动各城市出台城市地下管网建设改造实施方案,健全多元化、多层级资金投入机制并完善相关价费政策等。
制定出台配套政策举措,优化制度供给。出台工业互联网高质量发展的指导意见,实施工业互联网标识解析体系“贯通”行动计划;研究制定加强“三北”工程建设管理办法,进一步加强工程建设全流程管理等。
扎实有序推进体制机制创新,形成更多改革攻坚成果。建立健全数据产权制度,培育全国一体化数据市场;构建托育服务体系,建设托育服务网络等。
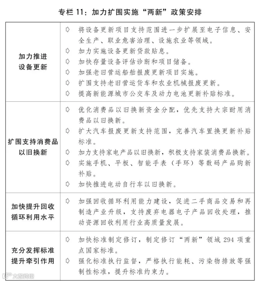
加力扩围实施“两新”政策安排
加力推进设备更新:
将设备更新项目支持范围进一步扩展至电子信息、安全生产、职业危害治理、设施农业等领域。
加力实施设备更新贷款贴息。
加快存量设备评估诊断和项目储备。
加强老旧营运船舶报废更新项目实施。
扩围支持老旧营运货车和农业机械报废更新。
提高新能源城市公交车及动力电池更新补贴标准。
扩围支持消费品以旧换新:
优化消费品以旧换新资金分配,优先支持大宗耐用消费品以旧换新。
扩大汽车报废更新支持范围,完善汽车置换更新补贴标准。
加力支持家电产品以旧换新,积极支持家装消费品换新。
实施手机、平板、智能手表(手环)等数码产品购新补贴。
加快推进电动自行车以旧换新。
加快提升回收循环利用水平:
加强回收循环利用能力建设,促进二手商品交易和再制造产业升级,支持废弃电器电子产品回收处理,推动资源回收利用行业高质量发展。
充分发挥标准提升牵引作用:
加快标准制定修订,制定修订“两新”领域294项重点国家标准。
强化标准执行监督,严格执行能耗、污染物排放等强制性标准,提升标准约束力。
图片来源:建投管家
声明:转载此文是出于传递更多信息之目的,不为商业用途。文字和图片版权归原作者所有,若有来源标注错误或侵犯了您的合法权益,请作者与我们联系,我们将及时更正、删除,谢谢。
扫码二维码立即报名(请备注“低空经济“)
报名咨询,长按识别二维码
李林权老师:13911445864同微信
添加微信咨询: A01082939129
中国低空经济产业创新经营(领航六期)培育计划
对象:总经理,董事长,各部门负责人等。
地点:清华科技园
学费:39800元(包含培训教材、参访证书费用)
报名:13911445864 李老师

