↑关注建筑业观察,置顶或加★
来源:住建部网站
10月29日,住建部官网发布通知:自11月1日起,注册地在江西、河南、四川、陕西4省的建筑企业,申请建筑工程、市政公用工程施工总承包一级资质实行告知承诺审批。
1、网上申报。申请人可通过建设工程企业资质申报软件或登录本省住房城乡建设厅门户网站政务服务系统,按提示在网上提交申报材料,并完成《承诺书》签名。
2、业绩全部实地核查。作出审批决定后的6个月内,由住建部建筑市场监管司及相关专家组成核查组,对涉及的企业业绩全部实地核查,重点是对被审批人承诺的关于企业业绩指标是否符合标准要求进行检查。
3、弄虚作假。将依法撤销其相应资质,并列入建筑市场主体“黑名单”,3年内不得申请该项资质。
通知原文:

住房城乡建设部办公厅关于在江西等4省
推行建筑业企业资质审批告知承诺制的通知
建办市函〔2018〕575号
江西、河南、四川、陕西省住房和城乡建设厅:
为深入推进建筑业“放管服”改革,决定在江西省、河南省、四川省、陕西省推行建筑业企业资质审批告知承诺制。现将《建筑业企业资质告知承诺审批制实施方案》印发给你们,请认真贯彻执行。执行中有何问题,请及时函告我部建筑市场监管司。
附件:建筑业企业资质告知承诺审批制实施方案
中华人民共和国住房和城乡建设部办公厅
2018年10月15日
(此件主动公开)
扩大建筑业企业资质告知承诺审批试点地区方案
为贯彻落实《国务院办公厅关于促进建筑业持续健康发展的意见》(国办发〔2017〕19号),进一步深化建筑业简政放权改革,提高建设工程企业资质行政审批效率,完善建筑市场监管体系,探索推行“互联网+政务服务”,在总结已开展建筑业企业资质告知承诺审批试点经验基础上,制定本试点方案。
本方案所称告知承诺审批,是指对提出资质行政审批申请的申请人,由行政审批机关一次性告知其审批条件,申请人以书面形式承诺符合审批条件,行政审批机关根据申请人承诺直接作出行政审批决定的制度。
一、总体要求
(一)指导思想。按照国办发〔2017〕19号文件部署,准确把握建筑业“放管服”改革方向,不断创新和改进政府对建筑市场的监管机制,围绕“减少审批环节、提高审批效能、服务企业发展”的总体思路,探索建立“诚信规范、审批高效、监管完善”的告知承诺资质审批新模式,推动资质管理向“宽准入、严监管、强服务”转变,激发建设工程企业发展活力,完善建筑市场信用体系,助推建筑业更好更快发展。
(二)基本原则。
简化审批流程。行政审批部门一次性告知企业办理资质审批事项所应满足的审批条件,企业作出满足审批条件的承诺,行政审批部门依据企业承诺直接办理相关资质审批手续。
加强事后监管。加强信息互联互通,依托建筑市场监管公共服务平台,在对企业承诺内容进行重点比对核验的同时,着力强化审批事中事后监管力度,实现对承诺内容现场核查全覆盖。
完善诚信建设。强化企业诚信监督机制,对以虚构、造假等欺骗手段取得资质的企业,依法撤销其相应资质,并列入建筑市场主体“黑名单”。
提升服务效能。落实“放管服”改革要求,最大幅度减少企业申报材料,最大限度提高审批效率,最大程度方便企业办事,逐步实现服务标准化和智能化。
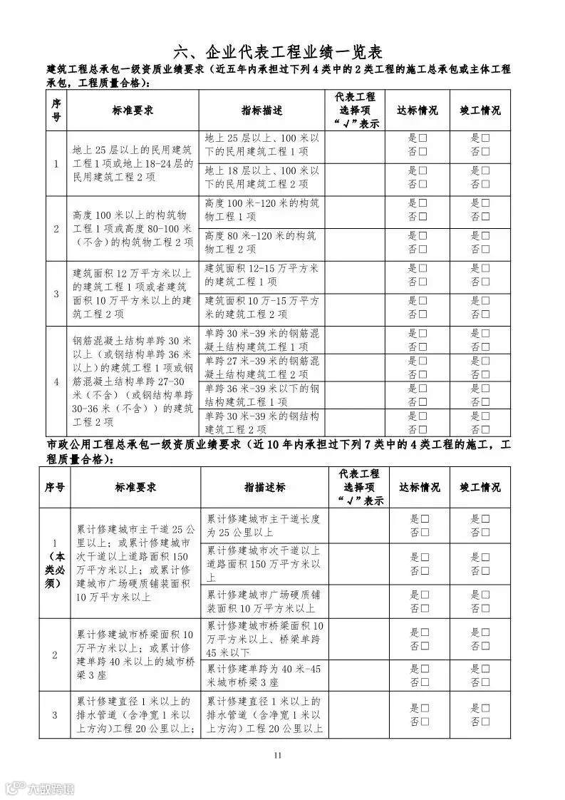
(三)实施范围。按照地方自愿原则,确定江西、河南、四川、陕西4省实行建筑业企业资质告知承诺审批。对工商注册地为上述4省的企业申报建筑工程、市政公用工程施工总承包一级资质开展告知承诺审批。
二、工作流程
(一)申请。申请人可通过建设工程企业资质申报软件或登录本省住房城乡建设厅门户网站政务服务系统,以告知承诺方式申请资质,按相关提示在网上提交申报材料,并完成《行政审批告知承诺书》签名。
(二)受理。住房城乡建设部行政审批集中受理办公室接收申请人告知承诺申请,并出具受理单。
(三)审批。住房城乡建设部依据申请人提交的告知承诺申请材料及全国建筑市场监管公共服务平台有关信息直接办理资质审批手续,提出审批意见。
(四)公示。审批意见通过住房城乡建设部和省级住房城乡建设主管部门门户网站政务服务系统等渠道公示,公示期10个工作日,接受社会监督。
(五)公告。对公示期间未收到举报的,住房城乡建设部在门户网站向社会公告,颁发资质证书。
(六)核查。在作出准予行政审批决定后的6个月内,由住房城乡建设部建筑市场监管司及相关专家组成核查组,对涉及的企业业绩全部实地核查,重点是对被审批人承诺的关于企业业绩指标是否符合标准要求进行检查。
三、监督管理
(一)核查中发现被审批人实际情况与承诺内容不相符的(除企业技术负责人发生变更),住房城乡建设部将依法撤销其相应资质,并列入建筑市场主体“黑名单”。被撤销资质企业自资质被撤销之日起3年内不得申请该项资质。
(二)在实地核查完成之前,对采用告知承诺方式取得资质的被审批人,如发生重组、合并、分立等情况涉及资质办理的,不适用《住房城乡建设部关于建设工程企业发生重组、合并、分立等情况资质核定有关问题的通知》(建市﹝2014﹞79号)第一款的规定,按照企业资质重新核定有关要求办理。
(三)省级住房城乡建设主管部门应健全和完善全国建筑市场监管公共服务平台企业信息数据库,确保相关信息公开、完整、准确,以便于正常开展企业业绩指标核对工作。
四、工作安排
(一)江西、河南、四川、陕西省住房城乡建设厅应于2018年10月底前编制完成本省《建设工程企业资质告知承诺审批试点方案》及操作规程,完成企业资质告知承诺审批系统相应模块开发,完成《告知承诺书》《实地核查表》、办事指南等告知承诺审批配套材料,并选择申请单位进行测试。
(二)2018年11月1日起,申请建筑工程、市政公用工程施工总承包一级资质实行告知承诺审批。
五、有关要求
(一)加强组织管理。江西、河南、四川、陕西省住房城乡建设厅要结合本地实际,制定细化、可操作性强的工作方案和操作规程,做好涉及资质审批各部门组织协调,确定目标和分工任务,组织落实好有关企业的培训、教育等工作。
(二)做好舆论引导。加强告知承诺审批试点宣传工作,使企业充分了解告知承诺审批工作内容,正确引导社会舆论,及时回复舆情,保持社会稳定。实行情况应及时反馈至住房城乡建设部建筑市场监管司。
附件:建筑业企业资质申请表(限告知承诺方式)





















