来源:重庆人事考试网、辽宁人事考试网
等了那么久,终于等到有省份公布报名时间,相信其他省份也将陆续公布报名时间。
重庆:7月10日-7月19日
辽宁:7月12日-7月26日



几点说明:
1、增项考试:原“一级建造师相应专业考试”(即增项考试)不再单独列项考试,并入一级建造师资格考试。设置级别为“增报专业”,请报考人员在选择专业时注意区分。报考人员必须已取得一级建造师资格证书后方可报考,成绩当年有效。
2、新老考生:新考生是指2018年首次报考的考生(填报信息时,网报档案库中不存在档案信息的);报考级别为“增报专业”的考生均为新考生。
老考生是指2016年、2017年参加过一级建造师资格考试的考生(填报信息时,网报档案库中存在档案信息的)。
3、雷同卷甄别:考试结束后,考试机构将对全部考生的答题信息使用“雷同指标监测”技术进行甄别,抄袭他人答案或允许他人抄袭自己答案、违规使用通讯器材接收场外信息等违纪违规行为会导致试卷雷同,被甄别为雷同试卷的,将给予考试成绩无效的处理。
全文如下:
关于做好2018年度一级建造师资格
考试考务工作的通知
各区县(自治县)人力资源和社会保障局考试管理部门,市级各部门人事(干部)处:
根据人力资源和社会保障部人事考试中心《关于做好2018年度一级建造师资格考试考务工作的通知》(人考中心函〔2018〕31号)和重庆市人力资源和社会保障局《关于印发2018年度重庆市人事考试工作计划的通知》(渝人社办〔2018〕10号)规定,为切实做好我市2018年度一级建造师资格考试考务工作,现将有关事项通知如下:
一、报名时间
7月10日─7月19日。
二、考试时间及科目
9月15日
9:00─11:00 建设工程经济
14:00─17:00 建设工程法规及相关知识
9月16日
9:00─12:00 建设工程项目管理
14:00─18:00 专业工程管理与实务(10个专业)
三、报考条件
㈠ 凡遵守国家法律、法规,具备下列条件之一者,可以申请参加一级建造师资格考试:
1.取得工程类或工程经济类大学专科学历,工作满6年,其中从事建设工程项目施工管理工作满4年。
2.取得工程类或工程经济类大学本科学历,工作满4年,其中从事建设工程项目施工管理工作满3年。
3.取得工程类或工程经济类双学士学位或研究生班毕业,工作满3年,其中从事建设工程项目施工管理工作满2年。
4.取得工程类或工程经济类硕士学位,工作满2年,其中从事建设工程项目施工管理工作满1年。
5.取得工程类或工程经济类博士学位,从事建设工程项目施工管理工作满1年。
㈡ 免试两科科目条件:
符合上述报名条件,于2003年12月31日前,取得建设部颁发的《建筑业企业一级项目经理资质证书》,并符合下列条件之一的人员,可免试《建设工程经济》和《建设工程项目管理》2个科目,只参加《建设工程法规及相关知识》和《专业工程管理与实务》2个科目的考试:
1.受聘担任工程或工程经济类高级专业技术职务。
2.具有工程类或工程经济类大学专科以上学历并从事建设项目施工管理工作满20年。
㈢ 原“一级建造师相应专业考试”(即增项考试)不再单独列项考试,并入一级建造师资格考试。设置级别为“增报专业”,请报考人员在选择专业时注意区分。报考人员必须已取得一级建造师资格证书后方可报考,成绩当年有效。
㈣ 香港、澳门居民均可按照规定的程序和要求进行网上报名参加一级建造师资格考试,考试成绩在规定的年限内全部科目合格后,在考后资格复审时,须提交本人有效身份证明和国务院教育行政部门认可的相应专业学历或学位证书,以及本人工作单位从事相关专业工作年限等证明(原件)。
四、报名程序和要求
一级建造师资格考试实行全国统一网上报名。报考人员可直接登录中国人事考试网(www.cpta.com.cn)点击“网上报名”或登录重庆市人力资源和社会保障局网站(www.cqhrss.gov.cn)点击主页上“人事考试网上报名”进入国家考试网上报名系统。
㈠ 考生网上注册。报考2018年度一级建造师资格考试的人员登录中国人事考试网(www.cpta.com.cn)点击“网上报名”或登陆重庆市人力资源和社会保障局网站(www.cqhrss.gov.cn) 点击主页上“人事考试网上报名”进入国家考试网上报名系统。
①注册。点击【注册】,按照提示真实、完整、准确填写本人姓名、有效身份证号码、手机号码及邮箱地址等相关信息(已注册过账号的报考人员可直接登录系统。请报考人员准确提供个人通信信息或及时更新通信信息,便于接收考试资讯);
②处理并上传照片。考生在上传照片前,必须使用“照片处理工具”对自己将要上传的相片进行预先审核处理,只有通过“照片处理工具”处理后新生成的报名照片才能被网报平台识别。考生上传照片成功后方可被审核。“照片处理工具”下载地址为:中国人事考试网(http://www.cpta.com.cn)或重庆人事考试网(http://www.cqhrss.gov.cn/u/kszx)“相关下载”栏目。
㈡ 报考信息提交。报考人员可在规定的报名时间内登录报名系统,选择一级建造师资格考试和重庆市作为参考地。
①签订报名承诺书。报考人员必须认真阅读并接受报考人员承诺书才可提交个人信息,不符合报名条件不得报名。弄虚作假或未按照报名流程操作,造成一切后果由考生本人承担;
②填报报考信息。报考人员须仔细阅读报考考务文件及报考须知,如实、准确无误的填写报考人员个人信息,选择参加考试的级别、专业、科目等报考信息;
③提交报名信息。填写完成后,输入验证码并点击【保存】,校验信息无误后再点击【确认】按钮完成报考信息提交。
一级建造师资格考试报名工作按属地化进行管理,重庆考区只接受现工作地在重庆或户籍所在地在重庆的报考人员报名。
本次考试实行诚信报考,我市不设考前现场资格审核点,考前考试主管部门对报考人员提交的报考信息不进行资格审查。报考人员提交报考信息前应确定本人已符合报考条件(只有符合报考条件的考生才可提交信息)且现工作地或户籍所在地为重庆,报考人员签订诚信承诺书后,即认可所填报的报考信息真实且符合报考条件,在考后现场资格审查环节中如发现考生考试成绩合格,但不符合报名条件、提供虚假信息或其他违纪舞弊行为,将按有关规定给予其取消考试成绩、停发证书的处理。
凡有专业技术人员资格考试违纪违规行为,已按有关规定处理,尚在停考期内的人员,不能报名参加专业技术人员资格考试。
报名政策咨询电话:023-88152251、88152250、88152249,报考人员在报名过程中如遇计算机网络技术操作问题请电话咨询:023-86868837、86868838。
㈢ 报名信息确认和报名表打印。考生填报信息、上传照片后进行报名信息确认,并下载打印《2018年度一级建造师资格考试报名表》,考生核对信息无误后自行留存。如确实不符合报考条件,请中止报名操作。
㈣ 网上缴费。报考人员确认报名信息后,须在规定时间内(7月10日─7月21日)登录报名系统,根据页面有关提示进行网上缴费。
收费标准:一级建造师资格考试《建设工程经济》、《建设工程法规及相关知识》、《建设工程项目管理》报名考务费收费标准为每人每科61元,《专业工程管理与实务》考试报名考务费收费标准为每人每科70元。新考生收取考试成绩档案管理费20元/人。
注意:缴费程序按系统中“网上支付说明”提示进行。未在规定时间内进行网上缴费的报考人员视为自动放弃报名参考。一级建造师资格考试成绩实行滚动管理,报名系统将对所有报考人员自动收取档案管理费20元/人。报名结束后系统将会自动甄别新考生、老考生,并在打印准考证期间,退回老考生“档案管理费20元/人”至缴费账号,请相关考生注意查收。
新考生是指2018年首次报考的考生(填报信息时,网报档案库中不存在档案信息的),老考生是指2016年、2017年参加过一级建造师资格考试的考生(填报信息时,网报档案库中存在档案信息的)。报考级别为“增报专业”的考生均为新考生。
需开具考试报名考务费收据的报考人员,请自行打印《考试报名表》并携带有效身份证件,本人于报名结束后90天内到我中心现场办理,逾期不予受理。
㈤ 打印准考证。网上报名缴费成功的报考人员请于9月7日至13日登录中国人事考试网(www.cqhrss.gov.cn)点击“打印准考证”或重庆市人力资源和社会保障局网站(www.cqhrss.gov.cn)点击主页上“人事考试网上报名”进入报名系统,按照提示打印本人准考证(使用A4纸打印,保证字迹、照片清晰),并认真阅读准考证上的考试时间、地点及注意事项。在考试当天考生须持本人准考证和有效身份证原件按准考证上指定的时间和地点参考,在规定时间内不打印本人准考证而影响参加考试的责任由考生自负。
㈥ 成绩查询。考生在考试结束后请关注中国人事考试网(www.cpta.com.cn)“成绩查询”栏目查询考试成绩。实行网上报名后,不再另发考试成绩通知单,请考生自行上网打印。
㈦ 考后资格复审。根据重庆市人事考试中心《关于做好专业技术人员资格考试考后资格复审有关工作的通知》(渝人考[2016]30号) 要求,资格考试考后复审原则上在人社部人事考试中心统一发布成绩后的15个工作日之内进行,对全部考试成绩达到该科目试卷总分60%及以上的考生进行复审,具体事项按照“重庆人事考试网”发布的专业技术资格考试考后复审工作的通知要求,按时到指定地点提交复审材料,请广大考生密切留意网站通知或关注“重庆市人事考试中心”微信公众号及时接收考试有关信息。
凡未按规定要求和时限提交复审材料的考生,视为自动放弃并取消当前年度全部考试科目成绩;逾期和资格复核未通过的人员不予核发证书。
㈧ 证书办理。考后资格复审合格的考生可登陆重庆人事考试网(http://www.cqhrss.gov.cn/u/kszx)点击“通知公告”栏目,查看领取证书通知,考生凭有效身份证领取(代领的须凭代领人及合格证书持有人的身份证原件领取)。
㈨ 凡不符合报考条件,提供虚假证明材料办理证书或者以其他不正当手段取得相应资格证书或者成绩证明等严重违纪违规行为的应试人员,根据《专业技术人员资格考试违纪违规行为处理规定》(人社部令第31号)有关规定,由证书签发机构宣布证书或者成绩证明无效,并将其违纪违规行为记入专业技术人员资格考试诚信档案库。
五、考场设置
一级建造师资格考试考场由市人事考试中心在主城区统一设置,考生按准考证上指定的时间和地点参考。
六、教材征订
重庆市人力资源培训中心(地址:重庆市渝北区新牌坊一路1号102室,联系电话: 023-86868727)。
七、其它有关事项
㈠ 一级建造师资格考试设4个科目。《建设工程经济》、《建设工程法规及相关知识》、《建设工程项目管理》三个科目为客观题,在答题卡上作答。《专业工程管理与实务》科目共包括10个专业,试卷为主观题和客观题混合卷,在专用答题卡上作答,考生答题时要认真阅读应试人员注意事项(试卷封二)和作答须知(答题卡首页),严格按照要求,使用规定的作答工具在答题卡划定的区域内作答,超出区域作答无效。客观题用2B铅笔填涂,主观题用黑色墨水笔作答。
㈡ 一级建造师资格考试成绩管理,参加4个科目考试(级别为考全科)的人员必须在连续2个考试年度内通过应试科目;参加2个科目考试(级别为免二科)的人员必须在1个考试年度内通过应试科目,方可办理资格证书;参加1个科目考试(级别为增报专业)的人员必须在1个考试年度内通过应试科目,方可获得成绩合格证明。
㈢ 考生应考时,应携带黑色墨水笔(用于主观题作答,为保证扫描质量,不得使用其它颜色的钢笔、签字笔以及铅笔、圆珠笔),2B铅笔及橡皮,无声无文本编辑功能的计算器。考生进入考场不得携带电子记事本,移动电话(手机)等通讯设备,已带入考场的要切断电源,并与考试相关的资料及其他物品一同存放在指定的位置,不得带至座位。考场备有草稿纸供考生使用,考后收回。
㈣ 各科目考试均采用闭卷形式。考试开始5分钟后,考生不得入场;考试开始120分钟后考生方可交卷离场。考生退场后不得再次进入考场。考生在打印准考证后,应根据所在考点交通状况合理安排好出行时间,尽量选择公共交通工具,以免误考。
㈤ 考生应严格遵守考场规则,诚信参考。对于违纪考生,将按照《专业技术人员资格考试违纪违规行为处理规定》(人社部令第31号)严肃处理,轻者取消该科目考试成绩,严重者取消全部科目考试成绩并将其违纪违规行为记入专业技术人员资格考试诚信档案库。考试结束后,考试机构将对全部考生的答题信息使用“雷同指标监测”技术进行甄别,抄袭他人答案或允许他人抄袭自己答案、违规使用通讯器材接收场外信息等违纪违规行为会导致试卷雷同,被甄别为雷同试卷的,将给予考试成绩无效的处理。
考生如有违纪行为,我中心将在重庆人事考试网上公布,请违纪考生在成绩公布前上网查询。
㈥ 各区县(自治县)人力资源和社会保障局考试管理部门收到文件后,应及时转发和宣传,积极做好考生网上报名工作。
重庆市人事考试中心
2018年7月5日
附:



注:
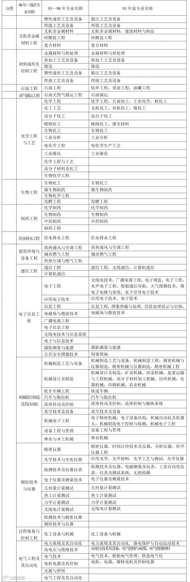
1、本表按教育部现行《普通高等学校本科专业目录新旧专业对照表》编制,共涉及“土建类、测绘类、水利类、交通运输类、能源动力类、地矿类、材料类、电气信息类、机械类、管理科学与工程类、生物工程类、化工与制药类、工程力学类”等18类45个专业,其中本专业36个,相近专业9个。
2、其他专业:除本专业和相近专业外的工科、管理或经济专业。
3、 为便于考核认定条件中有关专业学历的确认,对“本专业”、“相近专业”和“其他专业”进行了划分,供申报和审核考核认定条件时参考。其他专业的具体范围由建设部、人事部确认。

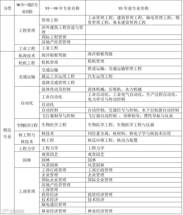
注:本表按教育部现行《普通高等学校高职高专教育指导性专业目录(2005年版)》编制。共涉及“土建施工类、工程管理类、建筑设计类、城镇规划与管理类、建筑设备类、市政工程类、房地产类、水利工程与管理类、机械设计制造类、自动化类、电子信息类、通讯类、环保类、机电设备类、公路运输类、铁路运输类、港口运输类、管道运输类、林业技术类、城市轨道运输类、水上运输类、民用运输类、资源勘查类、水利水电设备类、地质工程与技术类、矿冶工程类、矿物加工类、测绘类、材料类、能源类、电力技术、计算机类、安全类、广播影视类”等34类133个专业,其中本专业76个,相近专业57个。

清大高级工商管理(建筑业)总裁研修班
2018年7月份上课通知

课程安排
日期 |
时间 |
课程内容 |
授课教师/负责人 |
7月19日 (周四) |
14:00-19:00 |
学员报到 |
王老师 建筑班班主任 |
报到地点:北京市海淀区双清路30号清华大学液晶大楼二层 |
|||
7月20日 (周五) |
09:00-12:00 |
产业投资基金(包括REITS)的设立与运作 |
周 红 对外经济贸易大学中国资本运营研究中心主任 |
14:00-17:00 |
|||
17:00-17:30 |
互动交流 |
||
7月21日 (周六) |
09:00-12:00 |
PPP融资模式与资产证券化 |
周 红 对外经济贸易大学中国资本运营研究中心主任 |
14:00-17:00 |
|||
17:00-17:30 |
互动交流 |
||
7月22日 (周日) |
09:00-12:00 |
建企“营改增”纳税管理与税收筹划 |
汪满润 南京大学EMBA教授、财政金融硕士、税务师 |
14:00-17:00 |
|||
上课地点:清华园 |
|||

周 红 教授
似乎真的到了该说再见的时候了。 向这段充满欢笑,充满浪漫,充满豪情壮志, 也充满酸涩与淡淡忧郁的学生时代。 想要用更多的语言把它一一描述出来, 可是当提笔之时, 却发现过往的一幕幕不停闪现, 而我的手,却什么写不出了…
曾任对外经济贸易大学中国资本运营研究中心主任、早年在大学教授《证券学》专业课程;先后在万国证券、海通证券公司任职,参与过20余家企业上市及融资服务,熟悉企业资本运作;曾任上市公司董事、副总,董事会秘书,熟悉上市公司运作规则及企业IPO操作程序。
优势:十余年大学《证券学》专职教学经验,八年证券公司投资银行业务经验,六年上市公司高管任职经验。清大经管研究院特聘教授。

汪满润 税务师
南京大学EMBA专家,财政金融硕士,会计师、注册税务师;
曾任职安徽省马鞍山市地税机关,担任市局税政科长、政策法规科长、所得税科长、国际税收科长、市稽查局副局长、管理局副局长、市局重大税务案件审理委员会办公室主任、税务事务所副所长,市税务学会理事、市经济学会理事、市法学会理事、省国际税收研究会会员,有20多年税务管理工作经验;税务系统兼职教师,马鞍山市政府法制讲授团成员。
具有税务管理和企业财税管理双重实操经验。特别对企业整体降低税负体系搭建、企业投资和并购重组税收筹划、企业上市税务风险防控、税务稽查应对、国家税收优惠政策运用、政府扶持资金申报等有着独到有效的方法。




