6月18日,中国建筑业协会发布关于印发《中国建筑业协会中国建设工程鲁班奖(国家优质工程)评选办法(2025年修订)》的通知。相较于2021年发布的评选办法,新办法主要聚焦于评选周期与规模、评选工程范围、评选流程等进行修订。
新旧办法主要修订内容对比
|
序号 |
修订 内容 |
2025年评选办法条款 |
2021年评选办法条款 |
|
1 |
第一章 总则 |
第五条 鲁班奖的评选表彰周期为3年,获奖工程数额控制在300项以内。获奖单位为获奖工程的主要承建单位、参建单位,获奖个人为主要承建单位的项目经理。 |
第五条 鲁班奖每两年评选一次,获奖工程数额原则上控制在240项左右。获奖单位为获奖工程的主要承建单位、参建单位。 |
|
2 |
第一章 总则 |
第六条 鲁班奖由我国建筑业企业自愿申报,经各省、自治区、直辖市建筑业协会、有关全国性行业建设协会和国务院国资委管理的有关企业择优推荐后参加评选。 |
第六条 鲁班奖由建筑业企业自愿申报,经省、自治区、直辖市建筑业协会、有关全国性行业建设协会或国务院国资委管理的有关企业择优推荐后参加评选。 |
|
3 |
第二章 评选工程范围 |
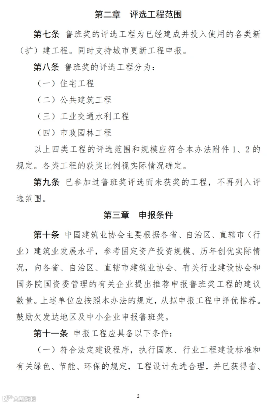
第七条 鲁班奖的评选工程为已经建成并投入使用的各类新(扩)建工程。同时支持城市更新工程申报。 |
第七条 鲁班奖的评选工程为我国境内已经建成并投入使用的各类新(扩)建工程。 |
|
4 |
第三章 申报条件 |
第十条 中国建筑业协会主要根据各省、自治区、直辖市(行业)建筑业发展水平,参考固定资产投资规模、历年创优实际情况,向各省、自治区、直辖市建筑业协会、有关行业建设协会和国务院国资委管理的有关企业提出推荐申报鲁班奖工程的建议数量。上述单位应按照本办法的规定,从拟申报工程中择优推荐。鼓励欠发达地区及中小企业申报鲁班奖。 |
第十条 中国建筑业协会主要根据各省、自治区、直辖市(行业)近三年建筑业平均产值,参考固定资产投资规模、建筑业发展水平、历年创优实际情况和当年调研摸底情况,按照淘汰率不超过10%的原则,按年度提出各省、自治区、直辖市、有关行业和国务院国资委管理的有关企业当年申报鲁班奖工程的建议数量。鼓励欠发达地区及中小企业申报鲁班奖。 |
|
5 |
第三章 申报条件 |
第十一条 申报工程应具备以下条件: (一)符合法定建设程序,执行国家、行业工程建设标准和有关绿色、节能、环保的规定,工程设计先进合理,并已获得省、自治区、直辖市或本行业(国务院国资委管理的有关企业)工程质量最高奖或最高等级评价。 |
第十一条 申报工程应具备以下条件: (一)符合法定建设程序,执行国家、行业工程建设标准和有关绿色、节能、环保的规定,工程设计先进合理,并已获得省、自治区、直辖市或本行业工程质量最高奖。 |
|
6 |
第三章 申报条件 |
第十二条 对于已开展优质结构工程评选或评价的省、自治区、直辖市或行业,申报工程须获得相应的结构质量最高奖或最高等级评价;尚未开展的省、自治区、直辖市或行业,对纳入创鲁班奖计划的工程,其地基基础、主体结构施工应有过程质量检查记录和评价结论。过程质量检查由推荐单位组织3至5名相关专业的专家进行,且不应少于2次。 |
第十二条 对于已开展优质结构工程评选的省、自治区、直辖市或行业,申报工程须获得相应的结构质量最高奖;尚未开展优质结构工程评选的省、自治区、直辖市或行业,对纳入创鲁班奖计划的工程,其地基基础、主体结构施工应有过程质量检查记录和评价结论。过程质量检查由推荐单位组织3至5名相关专业的专家进行,且不应少于二次。 |
|
7 |
第三章 申报条件 |
第十六条 申报工程的主要参建单位,是指与承建单位签订分包合同的独立法人单位,分包合同价应占其对应承建单位承包合同价的10%以上,智能化等新技术专业参建单位的分包合同占比可降低至5%。 |
第十六条 申报工程的主要参建单位,是指与承建单位签订分包合同的独立法人单位,分包合同价应占其对应承建单位承包合同价的10%以上,智能化等新技术专业参建单位的分包合同占比可适当降低。 |
|
8 |
第三章 申报条件 |
第十七条 两家以上建筑业企业联合承包一项工程,并签订联合承包合同的,可以联合申报鲁班奖。对于分标段发包的大型工程,两家以上建筑业企业分别与建设单位签订不同标段的施工承包合同,原则上每家建筑业企业的承包合同价均占合同总价的20%以上,且不少于2亿元的,可作为承建单位共同申报。对于投资20亿元以上的超大型建设工程,可由建设单位牵头组织,符合下列条件的两家以上建筑业企业共同申报:工程合同总价为20~50亿元的,每家承建单位承包合同价应占比10%以上;工程合同总价为50~100亿元的,每家承建单位承包合同价应占比7.5%以上;工程合同总价为100亿元以上的,每家承建单位承包合同价应占比5%以上;共同申报的承建单位总数原则上不超过10个。 与建设单位签订分标段施工承包合同的建筑业企业,其承包合同价不满足上述要求,但超过1亿元的,可申报参建单位。 同一申报工程中,承建单位不得兼报参建单位。 |
第十七条 两家以上建筑业企业联合承包一项工程,并签订联合承包合同的,可以联合申报鲁班奖。对于分标段发包的大型建设工程,两家以上建筑业企业分别与建设单位签订不同标段的施工承包合同,原则上每家建筑业企业的承包合同价均占合同总价的20%以上,且不少于2亿元的,可作为承建单位共同申报。与建设单位签订分标段施工承包合同的建筑业企业,其承包合同价不满足上述要求,但超过1亿元的,可申报参建单位。对于投资20亿元以上的超大型建设工程,可由建设单位牵头组织,符合上述条件的两家以上建筑业企业共同申报。 |
|
9 |
第六章 工程评审 |
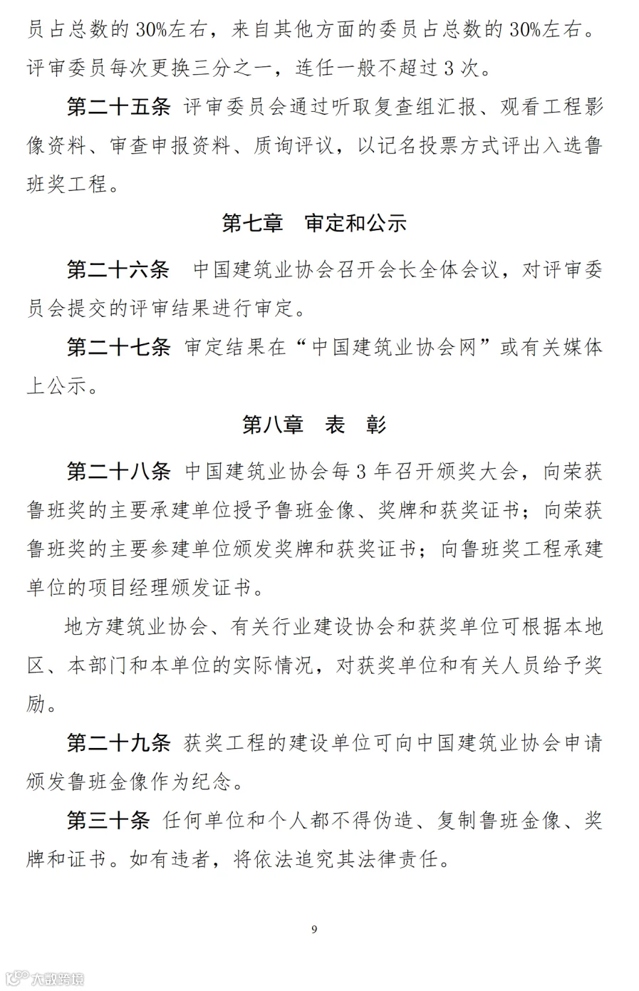
第二十五条 评审委员会通过听取复查组汇报、观看工程影像资料、审查申报资料、质询评议,以记名投票方式评出入选鲁班奖工程。 |
第二十五条 评审委员会通过听取复查组汇报、观看工程影像资料、审查申报资料、质询评议,最终以投票方式评出入选鲁班奖工程。 |
|
10 |
第七章 审定和公示 |
第二十六条 中国建筑业协会召开会长全体会议,对评审委员会提交的评审结果进行审定。 第二十七条 审定结果在“中国建筑业协会网”或有关媒体上公示。 |
第二十六条 评审结果经中国建筑业协会会长会议审定后,在“中国建筑业协会网”或有关媒体上公示。 |
|
11 |
第八章 表彰 |
第二十八条 中国建筑业协会每3年召开颁奖大会,向荣获鲁班奖的主要承建单位授予鲁班金像、奖牌和获奖证书;向荣获鲁班奖的主要参建单位颁发奖牌和获奖证书;向鲁班奖工程承建单位的项目经理颁发证书。 |
第二十七条 中国建筑业协会每两年召开颁奖大会,向荣获鲁班奖的主要承建单位授予鲁班金像和获奖证书;向荣获鲁班奖的主要参建单位颁发奖牌和获奖证书;向鲁班奖工程承建单位的项目经理颁发证书。 |
|
12 |
附则 |
第四十四条 对于少量中央确立的重点工程、涉密工程,中国政府对外援助等有重大影响力的境外工程,可由建设单位特别推荐,中国建筑业协会组织专家组现场复查,确认达到鲁班奖质量要求的,经中国建筑业协会会长办公会议讨论通过后,授予鲁班奖。 |
第四十三条 中国企业在境外承建的工程的评选工作原则上参照本办法执行,具体实施办法另行规定。 |
|
13 |
附件2:申报工程规模要求:二、公共建筑工程 |
新增:(九)总投资在20亿元以上,由上述(一)至(六)、(八)项规定的单体工程组成,各单体工程均属同一立项、相邻、使用功能相互配套或有关联的群体建筑工程。 |
|
中国建筑业协会中国建设工程鲁班奖(国家优质工程)评选办法
(2025年修订)
下载具体附件 可点击“阅读原文”
声明:转载此文是出于传递更多信息之目的,不为商业用途。文字和图片版权归原作者所有,若有来源标注错误或侵犯了您的合法权益,请作者与我们联系,我们将及时更正、删除,谢谢。
扫码二维码立即报名(请备注“低空经济“)
报名咨询,长按识别二维码
李林权老师:13911445864同微信
2025年06月19日—24日(19日报到) 地点:昆明市 2025年06月25日—30日(25日报到) 地点:青岛市 2025年07月17日—22日(17日报到) 地点:大连市 2025年07月24日—29日(24日报到) 地点:贵阳市 2025年08月14日—19日(14日报到) 地点:呼和浩特市 2025年08月26日—31日(26日报到) 地点:桂林市 2025年09月10日—15日(10日报到) 地点:成都市 2025年09月18日—23日(18日报到) 地点:深圳市 2025年10月16日—21日(16日报到) 地点:厦门市 2025年10月22日—27日(22日报到) 地点:南京市 |
2、关于举办“AI 赋能管理创新项目降本增效暨建设项目全流程智慧管理及投资控制能力提升”高级研修班通知 2025年06月19日—24日(19日报到) 地点:昆明市 2025年06月25日—30日(25日报到) 地点:青岛市 2025年07月17日—22日(17日报到) 地点:大连市 2025年07月24日—39日(24日报到) 地点:贵阳市 2025年08月14日—19日(14日报到) 地点:呼和浩特市 2025年08月26日—31日(26日报到) 地点:桂林市 2025年09月10日—15日(10日报到) 地点:成都市 2025年09月18日—23日(18日报到) 地点:深圳市 2025年10月16日—21日(16日报到) 地点:厦门市 2025年10月22日—27日(22日报到) 地点:南京市 |
4、关于举办国有企业“十五五”战略规划编制、执行路径及实施战略核心要素与保障支撑体系建设研讨班通知 2025年06月24日—28日(24日报到,28日返程)地点:青岛市 |
5、关于举办国有企业合规管控暨经营合规、合同合规管理及新《公司法》下企业依法治理与法律风险防范专题培训班的通知 2025年06月24日—28日(24日报到,28日返程)地点:昆明市 |
七、关于举办“新能源项目(风电、光伏、储能、氢能)全流程市场开发及全电量市场化运营策略全景解析”培训班的通知 2025年07月10日—12日(10日报到) 地点:上海市 |
十三、关于举办“十五五”宏观经济趋势解读与企业经营管理、战略规划及高质量发展破局专题研讨班的通知 2025年07月10日—12日(10日报到) 地点:北京市 |
| 二十、关于举办“战略新型产业市场机遇、投融盈模式分析全域土地综合整治项目实施路径操作实务”专题培训班的通知
2025年06月26日—29日(26日报到) 地点:青岛市 2025年07月25日—28日(25日报到) 地点:深圳市 |
二十二、关于举办“DeepSeek新技术驱动下EPC项目全过程精细化管理智能创效专题培训班”的通知 2025年06月25日—27日(25日报到) 地点:青岛市 |
二十三、关于举办2024版《建设工程工程量清单计价标准》解读暨建设项目全过程造价管控、结算审计与DeepSeek新技术应用专题培训班的通知 2025年06月24日—26日(24日报到) 地点:南京市 2025年07月16日—18日(16日报到) 地点:青岛市 |
25、关于举办“推动央国企招标采购与供应链高质量发展,着力提升管控能力、执行规范与联合监督水平”专题培训班的通知 2025年06月24日—29日(24日报到) 地点:青岛市 2025年07月16日—21日(16日报到) 地点:呼和浩特市 2025年07月22日—27日(22日报到) 地点:贵阳市 2025年08月20日—25日(20日报到) 地点:昆明市 2025年08月26日—31日(26日报到) 地点:桂林市 2025年09月10日—15日(10日报到) 地点:苏州市 2025年09月16日—21日(16日报到) 地点:重庆市 2025年10月16日—21日(16日报到) 地点:厦门市 2025年10月22日—27日(22日报到) 地点:成都市 |
26、关于举办“政府采购三年行动方案解读、质疑投诉处理及招标采购全流程实务”专题培训班的通知 2025年06月24日—29日(24日报到) 地点:青岛市 2025年07月22日—27日(22日报到) 地点:贵阳市 2025年08月26日—31日(26日报到) 地点:桂林市 2025年09月16日—21日(16日报到) 地点:重庆市 2025年10月16日—21日(16日报到) 地点:厦门市 2025年10月22日—27日(22日报到) 地点:成都市 |
联系方式
— END —
声明:转载此文是出于传递更多信息之目的,不为商业用途。文字和图片版权归原作者所有,若有来源标注错误或侵犯了您的合法权益,请作者与我们联系,我们将及时更正、删除,谢谢。
声明:转载此文是出于传递更多信息之目的,不为商业用途。文字和图片版权归原作者所有,若有来源标注错误或侵犯了您的合法权益,请作者与我们联系,我们将及时更正、删除,谢谢。
| 2024年全国各省建企中标100强 | |||
| 吉林 | 辽宁 | 黑龙江 | 河北 |
| 北京 | 天津 | 山东 | 山西 |
| 陕西 | 内蒙古 | 甘肃 | 宁夏 |
| 青海 | 新疆 | 西藏 | 河南 |
| 江苏 | 浙江 | 上海 | 安徽 |
| 福建 | 江西 | 湖北 | 湖南 |
| 重庆 | 四川 | 云南 | 贵州 |
| 广西 | 广东 | 海南 | 全国 |
注:全国(未计入港澳台地区)各省建筑施工企业年度百强榜,蓝色为已经发布的省份,点击相关省份(市)即可直接查看。 |
|||
▼关注建筑业观察,获取全国最新建筑政策。
立即关注!
立即关注!



