据金乡县政府12月3日消息:
山东济宁金乡县住房和城乡建设局通报,12月3日15时许,中储粮金乡县一项目在拆除仓顶伞型桁架过程中发生倒塌。该项目由中建七局第二建筑有限公司承建。事故发生后,有关方面立即开展救援救治。目前,事故共造成6人死亡、1人重伤,1人被困正在救援中。事故原因调查和善后处置工作正在进行。

拆除工程哪些属于重大事故隐患类型?
住建部《房屋市政工程生产安全重大事故隐患判定标准(2022版)》明确:
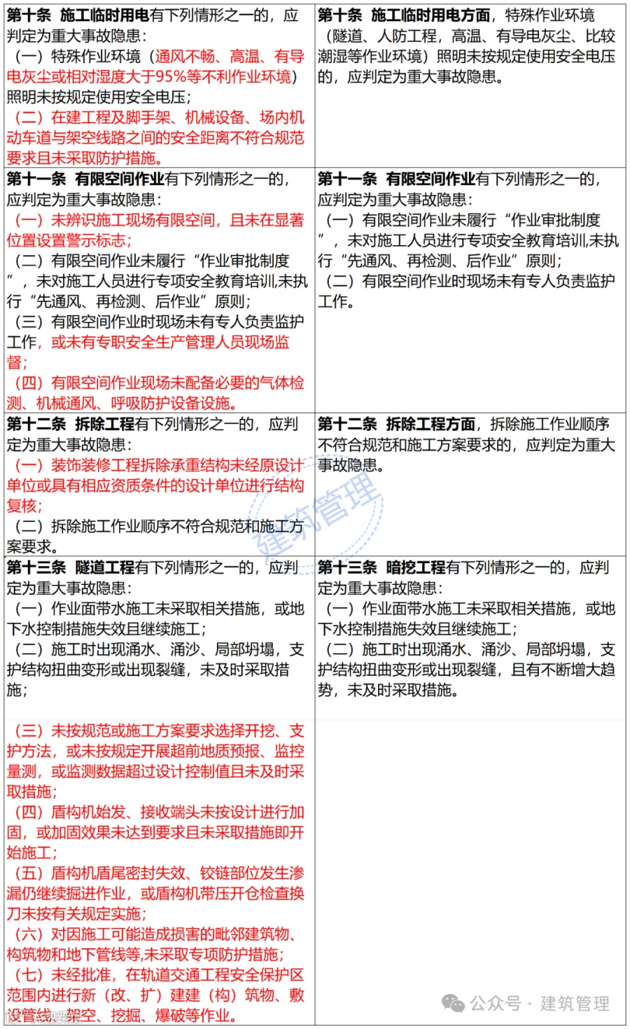
第十二条 拆除工程方面,拆除施工作业顺序不符合规范和施工方案要求的,应判定为重大事故隐患。
今年7月,住建部发布关于《房屋市政工程生产安全重大事故隐患判定标准(2024版)(征求意见稿)》公开征求意见的通知,距离上一版本有2年时间,2024版增加了多种隐患情形。
第十二条 拆除工程有下列情形之一的,应判定为重大事故隐患:
(一)装饰装修工程拆除承重结构未经原设计单位或具有相应资质条件的设计单位进行结构复核;
(二)拆除施工作业顺序不符合规范和施工方案要求。
近两年,全国发生多起事故,教训深刻:
2024年11月15日,位于江门台山市台城街道金福花园附近,海园河流域综合治理项目东城区管网施工现场发生坍塌,造成3人死亡。
2024年11月8日,辽宁省本溪市溪湖区人民政府发布一则通告,称一停产记录纸厂发生坍塌事故,3名施工人员经全力抢救无效死亡。
2024年8月18日7时30分左右,位于云南省昆明市寻甸县境内的渝昆高铁云贵段腊味特大桥准备架设第9孔梁作业过程中,突然发生架桥机导梁掉落事故,造成6人死亡。
2024年8月11日20时51分,南水北调“四县一区”东线工程长垣段,施工现场发生安全事故,造成5人死亡。
2024年7月19日晚,陕西丹宁高速公路水阳段山阳方向K46+200处严坪村二号桥局部垮塌,15人死亡。
2024年7月17日,四川自贡高新区九鼎购物广场发生火灾,造成16人遇难。
2024年7月1日22时许,河南省商丘市排水系统汛期溢流污染控制试点项目发生一起淹溺事故,造成3人死亡。
2024年5月1日,梅大高速大埔往福建方向K11+900m(茶阳路段出口方向2公里左右)附近发生高速公路路面塌陷灾害,造成被困车辆23辆,30人受伤,48人遇难。
2024年2月20日,辽宁省大连市大连国际会展中心拆除工程发生一起结构坍塌事故,造成4人死亡。
2023年12月30日,山东省济南市历城区济南市中心城区雨污合流管网改造及城市内涝治理大明湖排水分区PPP项目发生一起基坑坍塌事故,造成3人死亡。
2023年12月10日,江苏省无锡市宜兴市周铁镇渎边路东侧二号地块A区项目发生一起中毒窒息事故,造成3人死亡。
2023年11月24日21时59分,山西永鑫铁路专用线集运站建设项目配煤系统原料煤棚2号机头房在浇筑混凝土过程中,发生一起模架支撑体系坍塌事故,造成7人死亡。
2023年10月27日,河北省石家庄市高新区集中安置区棚户区改造项目热力引入工程发生一起土方坍塌事故,造成4人死亡。
2023年9月13日8时43分,金简仁快速路项目工程塔吊在安装作业过程中发生坍塌事故,6人死亡、4人受伤。
2023年8月23日,浙江省余姚市泗门镇长振路7号的宁波雨菲化妆品包装用品有限公司扩建厂房项目发生一起较大坍塌事故,共造成5人死亡、7人受伤。
2023年8月21日,凉山州金阳县位于芦稿林河下游的G4216线金阳至宁南段高速公路JN1项目经理部钢筋加工场施工人员驻地被冲毁,造成6人死亡、46人失联、21人受伤。
2023年8月15日,山东菏泽市郓城县恒源锦绣城E区项目12号楼发生一起高处作业吊篮倾覆较大生产安全事故,造成5人高处坠落死亡。
2023年7月23日,黑龙江省齐齐哈尔市龙沙区的齐齐哈尔市第三十四中学校体育馆屋顶发生坍塌事故,造成11人死亡、7人受伤。
2023年4月18日,北京市丰台区靛厂新村291号北京长峰医院发生重大火灾事故,造成29人死亡、42人受伤。
......
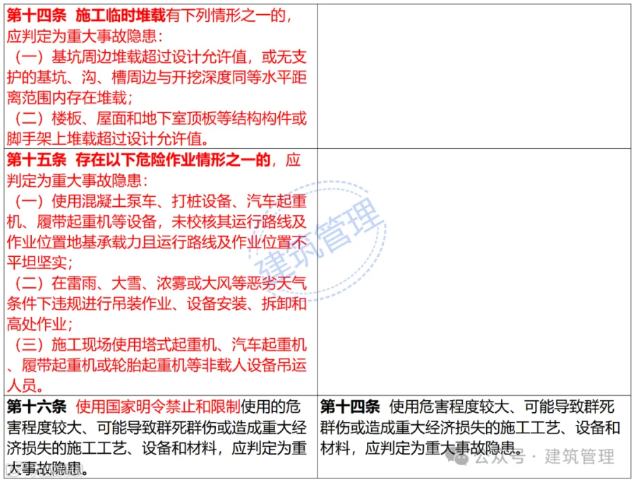
以下内容为2024版本(征求意见稿)与2022版本对比,增加了施工临时堆载和危险作业两大块内容,并且内容细化,增加了隐患情形。




2024版本:房屋市政工程生产安全重大事故隐患判定标准(2024版)(征求意见稿).docx
2022版本:房屋市政工程生产安全重大事故隐患判定标准(2022版).docx
住建部:安全手册
截至目前,住建部及各省发布多份关于施工安全生产和危大工程等方面内容,小编进行了汇总,点击可查看全部(部分内容可下载)。
法律条例:
《中华人民共和国安全生产法》
《建设工程安全生产管理条例》国令第393号
《生产安全事故罚款处罚规定》中华人民共和国应急管理部令第14号
住建部关于施工安全方面
规范、手册、图册、指南
-
住建部《房屋市政工程生产安全重大事故隐患判定标准(2022版)》画册版和文字版 -
住建部《房屋市政工程安全生产标准化指导图册》
-
住建部《房屋市政工程现场施工安全画册(2022版)》
-
住建部《全国建筑施工安全培训课程》基坑、起重机械、高坠等 -
住建部《工程质量安全手册(试行)》 -
住建部《城市轨道交通工程建设安全生产标准化管理技术指南》 -
住建部《城市轨道交通工程基坑、隧道施工坍塌防范导则》
危险性较大的分部分项工程安全管理规定(住建部令令第37号公布,第47号修正)
住建部《危险性较大的分部分项工程专项施工方案编制指南》
住建部关于实施《危险性较大的分部分项工程安全管理规定》有关问题的通知(建办质〔2018〕31号)
住建部《危险性较大的分部分项工程专项施工方案专家论证管理办法》(征求意见稿)

2024年新政下:12月-25年1月份课程计划表:新能源项目投资开发、企业资质审批申报业绩补录、EPC项目、EOD、150号文、专项债、公司法、招标投标、施工企业项目结算等26个专题。
1、关于举办“《24清标(征)》条文解读、工程造价管理与审计实务重点、EPC计价与结算症结破解&案例、项目管理实践”专题培训班通知 2024年12月12日—17日(12日报到) 地点:西安市 2024年12月25日—30日(25日报到) 地点:昆明市 2025年01月08日—13日(08日报到) 地点:杭州市 2025年01月10日—15日(10日报到) 地点:成都市 |
2、关于举办“新时代项目全过程管控能力提升与工程总承包项目管理实战精要”专题培训通知 2024年12月12日—17日(12日报到) 地点:西安市 2024年12月25日—30日(25日报到) 地点:昆明市 2025年01月08日—13日(08日报到) 地点:杭州市 2025年01月10日—15日(10日报到) 地点:成都市 |
3、关于举办“EPC模式下的设计管理、招投标、造价、索赔、审计与项目管理实务暨成本精细化管控与盈利提升”培训班通知 2024年12月12日—17日(12日报到) 地点:西安市 2024年12月25日—30日(25日报到) 地点:昆明市 |
七、关于举办新能源项目(风电、光伏、储能)全流程市场开发及投融资策略全景解析培训班的通知 |
13、关于举办“新能源项目投资开发的机遇、建设全过程管理、投融资模式设计与风险管理专题”培训班的通知 2024年12月20日—23日(20日报到) 地点:成都市 2025年01月10日—13日(10日报到) 地点:厦门市 |
15、关于举办“新政背景下专项债、超长期特别国债资金申报、特许经营实务、EOD 项目谋划、三大工程运作、存量资产盘活及150号文背景下投融资平台转型”高级研修班的通知 2024年12月05日—08日(05日报到) 地点:无锡市 2024年12月13日—16日(13日报到) 地点:武汉市 2024年12月20日—23日(20日报到) 地点:成都市 2025年01月10日—13日(10日报到) 地点:厦门市 |
16、关于举办“150号文背景下融资平台市场化转型及2025年投融资项目储备谋划、地方债务风险防范背景下的基础设施投融资合规包装,城市更新、片区综合开发”高级研修班的通知 2024年12月05日—08日(05日报到) 地点:无锡市 2024年12月13日—16日(13日报到) 地点:武汉市 2024年12月20日—23日(20日报到) 地点:成都市 2025年01月10日—13日(10日报到) 地点:厦门市 |
17、关于举办“贯彻三中全会精神及新《公司法》背景下,深化国资国企改革、完善主责主业管理、履行战略使命评价、健全原始创新制度、加快培育和发展新质生产力”实务研修班的通知 2024年12月05日—08日(05日报到) 地点:无锡市 2024年12月13日—16日(13日报到) 地点:武汉市 2024年12月20日—23日(20日报到) 地点:成都市 2025年01月10日—13日(10日报到) 地点:厦门市 |
18、关于举办“深入贯彻三中全会精神背景下,国有企业人力资源管理创新、分类考核评价、深化人才发展体制机制改革、薪酬改革及全员绩效考核”实务研修班的通知 2024年12月05日—08日(05日报到) 地点:无锡市 2024年12月13日—16日(13日报到) 地点:武汉市 2024年12月20日—23日(20日报到) 地点:成都市 2025年01月10日—13日(10日报到) 地点:厦门市 |
二十二、关于举办“EPC项目招投标、造价、合同、结算、索赔与审计疑难问题解析”专题培训班的通知 2024年12月22日—24日(22日报到) 地点:南京市 |
23、关于举办“新能源项目(风电、光伏、储能)全流程市场开发及投融资策略全景解析”专题培训班的通知 2024年12月25日—28日(25日报到) 地点:昆明市 2025年01月10日—13日(10日报到) 地点:武汉市 |
二十四、关于举办“深度解读建筑企业资质审批管理细则、匠心谋划资质申报方案、全力攻克四库一平台业绩补录难题”专题培训班的通知 2024年12月24日—26日(24日报到) 地点:广州市 |
二十五、关于举办“招标投标领域合规管控下的最新政策解读与招标采购全流程操作实务及供应商动态管理”专题培训班的通知 2024年12月25日—28日(25日报到) 地点:成都市 2025年01月09日—12日(09日报到) 地点:北京市 |
二十六、关于举办“策划先行 商法协同 步步为赢 颗粒归仓——施工企业结算困境突围与项目结算痛点破解协同创效实战”高端课程专题培训班的通知 2024年12月26日—28日(26日报到) 地点:杭州市 |
联系方式


欢迎咨询预约!
— END —
声明:转载此文是出于传递更多信息之目的,不为商业用途。文字和图片版权归原作者所有,若有来源标注错误或侵犯了您的合法权益,请作者与我们联系,我们将及时更正、删除,谢谢。
声明:转载此文是出于传递更多信息之目的,不为商业用途。文字和图片版权归原作者所有,若有来源标注错误或侵犯了您的合法权益,请作者与我们联系,我们将及时更正、删除,谢谢。
| 2023年全国各省建企中标100强 | |||
| 吉林 | 辽宁 | 黑龙江 | 河北 |
| 北京 | 天津 | 山东 | 山西 |
| 陕西 | 内蒙古 | 甘肃 | 宁夏 |
| 青海 | 新疆 | 西藏 | 河南 |
| 江苏 | 浙江 | 上海 | 安徽 |
| 福建 | 江西 | 湖北 | 湖南 |
| 重庆 | 四川 | 云南 | 贵州 |
| 广西 | 广东 | 海南 | 全国 |
注:全国(未计入港澳台地区)各省建筑施工企业年度百强榜,蓝色为已经发布的省份,点击相关省份(市)即可直接查看。 |
|||
▼关注建筑业观察,获取全国最新建筑政策。

立即关注!

立即关注!



