
来源:中国人事考试网、网络整理
6月18日,中国人事考试中心发布通知:
各位报考人员,按照专业技术人员资格考试报名证明事项告知承诺制试点工作安排,试点范围内的考试报名注册(报考信息完善)已经开始。
为确保报名工作有序,我们对试点范围内的各项考试报名作了先后安排,预置的报名时间均有保证,报考人员可先完成注册或信息完善,待报名正式启动后再登录填报信息。
目前考试报名还未启动,具体时间请关注报名地人事考试机构报名通知。
人社部人事考试中心
2019年6月18日
注意:未进行身份、学历、学位核验的考生,无法选择考试进行报名。因此,正式报名前必须先确认身份、学历、学位信息已通过核验;学历、学位信息无法自动核验的,考生须上传与身份、学历、学位一致的证明信息。
一、网上报名相关说明
1.1.各省报名政策及业务咨询电话
各省报名政策及业务咨询电话:
http://www.cpta.com.cn/n/2014/0620/c376049-25177961.html
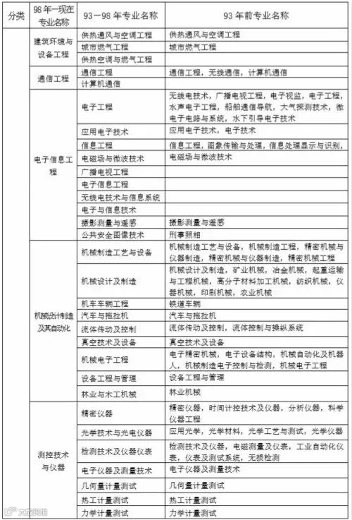
专业对照表:





注:
1、本表按教育部现行《普通高等学校本科专业目录新旧专业对照表》编制,共涉及“土建类、测绘类、水利类、交通运输类、能源动力类、地矿类、材料类、电气信息类、机械类、管理科学与工程类、生物工程类、化工与制药类、工程力学类”等18类45个专业,其中本专业36个,相近专业9个。
2、 为便于考核认定条件中有关专业学历的确认,对“本专业”、“相近专业”和“其他专业”进行了划分,供申报和审核考核认定条件时参考。其他专业的具体范围由建设部、人事部确认。
(编者注:表格中没有的专业,建议咨询下本省人事考试部门,以官方答复为准。)
1.2. 关于网报档案库和新老考生的界定
网报档案库是指挂在统一网上报名系统的档案库,用来检查报考人员是否为老考生。凡在网报档案库中存在档案信息的为老考生,网报档案库中不存在档案信息的,作为新考生处理。
成绩有效期1年的考试(原非滚动考试)网上报名时挂接上一年度档案库;对成绩有效期大于1年的考试(原滚动考试)网报档案库中包括有效年度的档案信息。例如一级建造师成绩有效年度为2年,则2014年网报档案库中包括2012年和2013年的档案信息,2015年网报档案库中包括2013和2014年的档案信息,以此类推。
二、系统功能介绍
2.1. 考生注册
2.1.1. 注册帐号
为提高服务水平,为注册用户提供更多的个性化服务,报考人员在进行网上报名之前,需要注册用户信息。注册成功后方可进行报名操作。 注册信息即用户基本信息:用户名、密码、真实姓名、证件类型(身份证、军官证、护照等)、证件号码、照片、邮箱、电话。 考生访问中国人事考试网http://www.cpta.com.cn/,点击【网上报名】进入考生登入页面。如图1-1,图1-2:

图1-1

图 1-2
点击考生登录栏目中的【注册】按钮,进入用户注册界面,如图1-3。




图 1-3
阅读专业技术人员资格考试网上报名协议,并点击【接受】按钮,此时进入注册须知页面,如图1-4。

图1‑4
阅读注册须知,点击【下一步】,进入用户注册界面,如图1-5,除手机号和密码以外,其它信息一旦注册,无法修改。新增短信验证码验证,电话一经注册就自动绑定。

图1-5
填写完毕确认无误后点击【提交】,出现信息确认,需要考生重新输入姓名、证件类型、证件类别、证件号码、学历、学位信息进行二次确认。如下图所示:

图 1-6
点击【确定】后,弹出如图所示提示框:

图 1-7
再次点击【确定】后,系统自动返回考生登录界面,填写用户名、密码、验证码后即可登录系统。
提醒:实行告知承诺制后,首次报考人员应在报名前完成用户注册,网上报名系统将对身份信息、学历学位信息进行在线核验。
若为已注册老考生还未完善学历、学位信息,登录时提示需完善学历、学位信息:

图1-8
请根据页面提示,提交相关信息。
重要提示:
1.一个身份证号和姓名只能注册一次,请勿重复注册
2.将用户信息与手机号绑定,一个手机号只能绑定一个用户
3.确保身份证号、姓名、邮箱和手机信息完整准确
4.牢记用户名和密码
5.如姓名中有生僻字无法输入,可以使用搜狗拼音输入法输入,如果找不到所需要的汉字,请下载并安装华宇拼音输入法和汉字大字库(内含75000个汉字),用华宇拼音输入法的拼音或部首法输入(也可使用海峰五笔输入法输入),如果仍找不到所需汉字请用同音字加中括号代替。示例:如姓名为王晓[沛],代表沛为生僻字,其写法是草字头下面一个北京的北字。
6.至少录入一条学历信息才能注册成功。
2.1.2. 密码找回
如忘记用户名或密码,可通过登录界面的密码找回功能找回密码。
系统提供两种密码找回功能:

第一种【预留问题找回】:通过输入姓名,证件号码点击【查询】按钮,查询出考生注册时填写的密码找回问题,填写正确答案后,跳转到密码重置界面设置新密码;

图 2-6

图 2-7
第二种【短信验证码找回】:通过点击密码找回页面的【短信验证码找回】跳转到验证手机找回页面,在该页面输入姓名、证件号码、注册手机号与短信验证码点击【查询】按钮,跳转到密码重置界面设置新密码。

图 2-8
密码重置页面:

图 2-9
2.1.3. 注册维护
进入登陆界面后,用户若需修改注册信息,点击【注册维护】,如图

图3-1
进入修改注册信息界面,可修改密码找回问题以及修改手机号和学历信息,如图

图 3-2
1)修改密码找回问题
选择密码找回类型,输入密码找回问题,输入验证码,点击【确定】按钮,即可完成密码找回问题的修改。
2)修改手机
点击【修改手机】,进入修改手机页面,如图3-3

图 3-3
在页面中输入新手机号,点击【获取短信验证码】按钮,输入新手机号接收到的短信验证码信息,点击【确定】按钮,完成修改手机操作。
3)修改学历
点击【修改学历】按钮,进入修改学历学位页面,如图3-4

图3-4
在页面中根据需要,添加学历或学位信息,添加完成后,点击【保存】按钮,完成学历学位的修改。
2.2. 考生报名
2.2.1. 登录
考生登录系统后,按照操作提示进行报名。
如果考生没有上传照片,考生需上传照片,系统会自动调转到上传照片页面,如图

仔细阅读上传照片标准,点击【打开照片】按钮,选择待上传的照片,照片显示在待上传区域。输入验证码,点击【上传照片】按钮。如图

照片上传完成后,点击【报名】按钮进行网上报名,如图

若注册信息中的身份、学历、学位还未通过核验,将弹出相应的提示信息,如图:


此时出现选择报考列表。点击欲报考的考试右侧的【选择】按钮,如图

弹出确认提示框,点击【确认】提交,点击【取消】则取消此操作,如图

点击【确定】之后,跳转至选择报考省份界面,如图

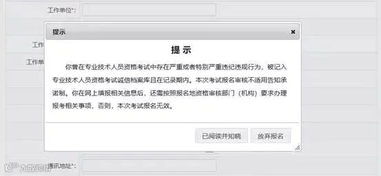
选择报名省份,点击【下一步】,显示【专业技术人员资格考试报名证明事项告知承诺制告知书】,如图。
阅读完毕后,选中【我已阅知并同意】,点击【下一步】,可进入报考须知。若考生不想报名,点击【放弃报名】,退出该考试报名。


考生进入报考须知,如图


重点提示:报考须知为报考人员必须阅读并了解的重要事项,请报考人员务必认真阅读。若考生不想报名,点击【放弃报名】,退出该考试报名。
点击【下一步】按钮,进入报名信息维护页面,填写报考信息。
2.2.2. 照片维护
照片上传成功后不允许修改照片。如有特殊原因,必须对上传的照片进行修改,请选择要报考的考试,然后联系所报考省、市人事考试中心(各省电话链接:各省咨询电话),提出修改申请,由考试中心工作人员对申请信息进行审核,允许修改的考生重新登录报名系统,进入【注册照片维护】界面(如下图)。

进入照片维护页面,点击【打开照片】按钮,选择经过【照片审核】工具处理过的照片,照片会显示在信息提示区,输入验证码,点击【上传照片】按钮,弹出提示框,选择【确定】按钮,照片上传成功(见下图)。


【照片审核处理】工具下载地址:http://www.cpta.com.cn/n/2014/0611/c385858-25135705.html
2.2.3. 填写报考信息
如果遇到政策及业务问题可以拨打提示栏咨询电话,见下图红色标注。

首先选择报考人员所在地市和审核点,接着选择报考级别和报考专业,选择报考的考试科目,如实填写本人其它报考信息(见下图)。填写完成之后,输入验证码并点击【保存】,会出现保存信息确认框,包括证件类型、证件号码、姓名、报考级别、报考专业以及考试科目的信息,经核对无误后,点击【确定】按钮。

1)若为正常报名考生,点击【保存】,弹出签订报考承诺书页面:
若选择【暂不提交】,则中止报名。
2)若为失信人员,点击【保存】,则弹出以下提示:
然后对报名基本信息进行二次确认:

重要提示:
1. 如果遇到政策及业务问题可以咨询省份后面的咨询电话
2.如输入信息不符合报考条件,会提示错误信息,修改后重新保存。
3.务必保证姓名、身份证号、报考级别、报考专业及科目信息准确。
4.报考全科时,输入学位和专业工作年限应符合报考条件要求
5.报免试科目时,必须满足专业职务、学历和工作年限要求
保存报名信息后,进入报考人员状态界面(见下图)。

界面左侧显示状态信息,右侧显示操作提示,请报考人员参考上述信息进行相关操作,直到报名完成。
重要提示:
1.报名条件审核由当地考试机构负责,请报考人员及时上网查看状态,便于进行下一步操作。
2.系统根据考生的身份、学历和学位状态会提示需要进行的下一步操作。
3.报名信息确认后不得修改,请确认前认真核查,确保完整、准确。
4.请按规定时间和方式进行资格审查,支付考试费用。
2.2.3. 证明材料上传
若考生的学历、学位信息不在自动核验的范围内,考生须上传与身份、学历、学位一致的证明信息。上传页面如图:

根据页面提示,上传学历证书、学位证书等。
2.2.4. 报名信息确认
考生照片审核通过后,需要登录前台进行报名信息确认,点击报考状态中的报名信息确认图标,进入报名信息确认页面(见下图)。

若考生的学历、学位或职称等信息不在自动核验的范围内,考生须上传与身份、学历、学位一致的证明信息:

上传完成后,点击【报名信息确认】,进入信息确认页面:


点击【报名信息确认】,系统弹出报名信息二次确认对话框:


报名信息确认时,系统对考生所填写的学历专业与选择的可报考专业进行校验,若所填专业与报考条件所列专业不符,则弹出以下提示页面:

请考生根据实际情况确定报考
报名信息确认后需要进行打印报名表的操作,点击系统左侧菜单栏的打印报名表按钮,进入报名表下载界面(见下图)。


如果本地机安装了PDF文件阅读器,点击【打开】即可进入PDF编辑软件,连接打印机打印即可。
如本地机未安装PDF文件阅读器,可点击【保存】按钮将文件保存,到安装有PDF文件阅读器的计算机上打印即可。
2.2.5. 资格核验
报考人员打印报名表后,需要按照各地考试机构的规定到指定审核点进行资格审查。经审核,符合报考条件的报考人员再次登录网站查看报考状态,如状态显示审核通过,报考人员即可按规定时间缴纳考试费用(见下图)。

如果资格核验不通过,考生可以通过考试状态页面的状态信息栏查看到资格核验不通过的原因,如确实不符合报考条件,可以点击左侧【修改报名信息】修改报名条件重新进行报名信息确认,等待考试机构审核。(见下图)。

资格核验有三种结果:
1.自动核验通过
2.等待管理机构进行线上核验
3.到审核点进行现场核验
2.2.6. 修改报名信息
考生在缴费之前都可以取消审核及确认进行信息修改操作:考生点击左侧菜单【修改报名信息】进入取消报名确认界面,点击【是】按钮可以取消你的审核状态及确认状态,进行报名信息修改操作。


2.2.7. 缴费
报考人员缴费分为网上支付和现场缴费两种方式。
如果当地考试机构实行现场缴费,请到指定地点缴纳考试费用。
如果实行网上缴费,则需登录报名系统选择考试后,在考试状态页面点击【缴费】,根据页面有关提示进行缴费操作(见下图)。
重点提示:正式缴费前要认真核对个人信息、所报科目及收取费用是否准确。




2.3. 打印准考证
考生缴费成功后,完成了所有的网上报名相关工作,按当地考试机构规定的时间,登录中国人事考试网通过准考证打印功能打印准考证(见下图)。

选择考试后,考生需要选择报名的省份,证件类型,输入证件号码,姓名和验证码进行准考证打印(见下图)。

2.4. 成绩查询
成绩公布后,考生可以登录中国人事考试网通过成绩查询功能进行考试成绩查询;选择考试年度和考试名称后,点击选择按钮,如下图所示:

在弹出的页面中输入身份证号和姓名或者准考证号和姓名进行成绩查询(见下图)。

三、常见问题
3.1. 用户注册
3.1.1忘记用户名及密码该如何处理
系统提供两种密码找回功能:

第一种【预留问题找回】:通过输入姓名,证件号码点击【查询】按钮,查询出考生注册时填写的密码找回问题,填写正确答案后,跳转到密码重置界面设置新密码;


第二种【短信验证码找回】:通过点击密码找回页面的【短信验证码找回】跳转到验证手机找回页面,在该页面输入姓名、证件号码、注册手机号与短信验证码点击【查询】按钮,跳转到密码重置界面设置新密码。

密码重置页面:

如果上述两种方式无法找回,请联系所报考省市人事考试机构核实身份,协助查询。各省市咨询方式:
(http://www.cpta.com.cn/n/2014/0620/c376049-25177961.html)。
3.1.2.找回密码成功后登入时仍提示用户名密码错误
这类情况基本是用户名输入错误。请仔细核对输入的用户名与“密码修改”页面显示的用户名是否一致,注意区分用户名大小写。
3.1.3.注册信息中姓名及证件号码如何修改
用户注册成功后,则不允许修改姓名及证件号码,如果注册姓名或证件号码有误,考生可重新注册。
如果姓名有误,重新注册时,系统会提示“该证件号码在注册库中已经存在”,点击“确定”继续操作即可。
3.1.4.绑定手机时无法接收到短信验证码如何处理?
查看手机本身是否有拦截软件,拦截了验证码短信。建议考生将手机卡放到其他手机上重新接收。
3.1.5. 绑定手机时无法接收到短信验证码如何处理?
答:查看手机本身是否有拦截软件,拦截了验证码短信。建议考生将手机卡放到其他手机上重新接收。
3.2. 上传照片
3.2.1. 什么样的电子照片符合注册照片上传标准?
答:注册前,请先到中国人事考试网(www.cpta.com.cn)或当地人事考试网站下载照片处理工具对报名照片进行审核处理,未经审核或审核未通过的无法正常完成照片上传和后续相关操作。
下载后将【zhaopianshenhe.rar】解压,双击【PhotoProcess.exe】进行操作,具体界面如下:

3.3. 填报信息
3.3.1. 报考过程中如果发现自己的信息有填错的地方,如何修改?
各省市对报考人员修改信息的规定不同,有的省市设定报名信息确认后就不允许修改,有的省市设定审核后不允许修改,存在多种情况。
1.报名信息确认前 报考人员在报名信息确认前可以修改报名信息,在报考状态流程图点击“信息维护”进行操作,如下图:

2.确认或资格核验后允许修改信息的情况 报考该类设置的考生,在确认报名信息或资格核验后,左侧菜单会出现“修改报名信息”选项,考生点击“修改报名信息”或右侧流程图中“信息维护”,可自行修改报名信息。

3.其他情况修改信息 报名确认或资格核验后,如左侧菜单无“修改报名信息”选项,考生则不可自行修改报名信息。如因特殊原因进行修改,请联系当地人事考试机构:
(http://www.cpta.com.cn/n/2014/0620/c376049-25177961.html)

3.3.2. 搜狗浏览器(极速模式)在使用日期控件选择日期时,年份不能修改,只能选择默认的当前年份
请使用IE浏览器或360极速版本浏览器重新登录系统进行报名。如确实要使用搜狗浏览器,需切换到兼容模式。 下图为搜狗浏览器兼容模式:

3.3.3. 邮政编码无法输入
请将输入法切换到英文半角模式。例如:
搜狗输入法:
谷歌输入法:
3.3.4. 如何查看和打印报名表 ?
报名表是pdf格式的文件,请下载adobe reader10.0以上版本软件,安装后即可查看或打印报名表。
3.4. 网上支付
3.4.1. 网上支付成功,但报名系统显示还未完成报名
该情况是由于网络或其他因素导致支付平台支付信息无法返回网报系统。首先请核查银行卡是否扣款成功,若确实扣款,请记录支付订单号,联系本省人事考试机构进行支付记录核对。
3.4.2. 使用支付宝的用户,点击【支付】进入支付宝系统出现【错误代码 ILLEGAL_EXTERFACE】,无法进行支付
支付宝技术人员回复说这种情况是考生报名电脑环境造成的,建议考生更换电脑重新登录系统进行支付。
3.4.3. 点击【支付】按钮,无法跳转至支付平台
该情况是由于考生报名电脑IE浏览器安全设置造成的,请按以下步骤操作:
IE浏览器菜单栏-——》工具选项下"Internet选项"——》隐私选项卡中将倒数第二个复选框"启用弹出窗口阻止程序"取消勾选,最后点击【确定】。效果如下图。

如果按照上述操作后还是无法跳转至支付平台,请检查电脑是否开启了【腾讯电脑管家】、【金山毒霸】等安全软件,请先将安全软件退出后,关闭浏览器重新登录。
3.5. 资格核验
报名信息确认后,系统会自动判断您是否需要进行现场资格核验。对于需要去现场进行资格核验的考生,需要携带考试文件要求的相关证明材料,前往您所选择的核验点进行资格核验。
3.6. 其他问题
3.6.1. 咨询是否符合报名条件之类的政策性问题
答:请咨询本省考试管理机构;本省考试机构联系方式,请阅读报名须知,查看是否发布联系方式或者百度搜索本省考试管理机构网站进行查询联系方式。




