(二)提交的申请材料不完备
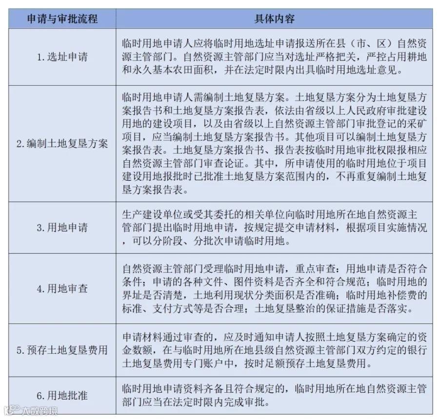
根据“2号文”的规定,申请临时用地应当提供临时用地申请书、临时使用土地合同、项目建设依据文件、土地复垦方案报告表、土地权属材料、勘测定界材料、土地利用现状照片及其他必要的材料。各地在“2号文”的基础上依据地方项目审批流程和行政职能,增加了其他申请材料,建议临时用地申请单位基于项目选址,根据属地主管部门的要求准备申请材料,避免缺漏、重复。
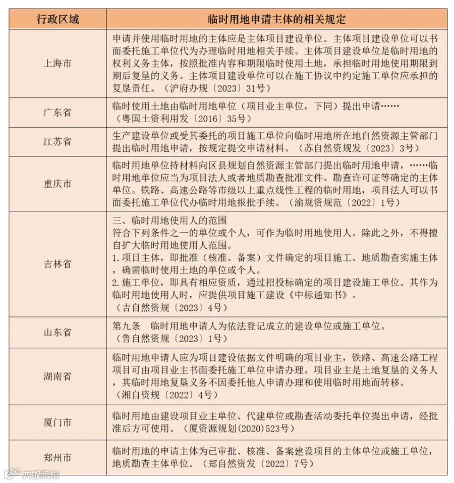
如下图所示,除“2号文”要求提交的7项申请材料外,重庆市规划和自然资源局在《关于规范临时用地管理的通知》(渝规资规范〔2022〕1号)中规定用地单位还须提交“预存土地复垦费用及使用监管协议”;河北省自然资源厅印发的《河北省临时用地管理办法》(冀自然资规〔2022〕2号)中新增了两项申请材料,一是临时使用承包土地和其他方式经营的国有农用地的,提交征得承包权人、经营权人同意的材料;二是市辖区外申请临时用地涉及占用耕地和永久基本农田的,提交县(市)人民政府自然资源主管部门初审意见。江苏省自然资源厅在《关于规范临时用地管理的通知》(苏自然资规发〔2023〕3号)中明确,涉及占用林地、河湖、滩涂等,还须提交林业、水利等主管部门的审查意见。其他省市有特殊规定的,亦应遵照执行。
声明:转载此文是出于传递更多信息之目的,不为商业用途。文字和图片版权归原作者所有,若有来源标注错误或侵犯了您的合法权益,请作者与我们联系,我们将及时更正、删除,谢谢。
关于举办新能源项目(风电、光伏、储能、氢能)全流程市场开发及全电量市场化运营策略全景解析培训班的通知
各相关单位:
随着全球气候变化问题的日益严重,发展新能源已成为各国经济转型和可持续发展的重要战略之一。中国作为全球最大的能源消费国,积极推进以风电、光伏等为代表的新能源产业发展,加快实现能源结构优化和绿色低碳转型。
在此背景下,新能源的高质量发展成为了业内焦点。近年来,国家出台了多项支持新能源发展的政策,包括风电、光伏相关政策、可再生能源消纳责任权重政策,以及保障新能源高质量发展的市场化及新型电力系统建设等系统性解决方案等。这些政策和措施的颁布和实施,不仅为新能源项目提供了制度支持,也推动了新能源市场的进一步开拓和创新。
与此同时,2024年7月30日,国务院办公厅关于印发《加快构建碳排放双控制度体系工作方案》的通知国办发〔2024〕39号,为“十五五”时期在全国范围实施碳排放双控奠定基础。“十五五”时期,实施以强度控制为主、总量控制为辅的碳排放双控制度,建立碳达峰碳中和综合评价考核制度,加强重点领域和行业碳排放核算能力,健全重点用能和碳排放单位管理制度,开展固定资产投资项目碳排放评价,构建符合中国国情的产品碳足迹管理体系和产品碳标识认证制度,确保如期实现碳达峰目标。碳达峰后,实施以总量控制为主、强度控制为辅的碳排放双控制度,建立碳中和目标评价考核制度,进一步强化对各地区及重点领域、行业、企业的碳排放管控要求,健全产品碳足迹管理体系,推行产品碳标识认证制度,推动碳排放总量稳中有降。
电力市场的改革和绿色电力交易的推广,为新能源及储能参与电力市场提供了更多机会和挑战。例如,《国家发展改革委 国家能源局 国家数据局关于印发〈加快构建新型电力系统行动方案(2024—2027年)〉的通知》(发改能源〔2024〕1128号),《国家能源局配电网高质量发展行动实施方案(2024—2027年)》(国能发电力〔2024〕59号),电力系统调节能力优化专项行动实施方案(2025—2027 年),国家能源局关于印发《分布式光伏发电开发建设管理办法》的通知(国能发新能规〔2025〕7号),《关于深化新能源上网电价市场化改革 促进新能源高质量发展的通知》(发改价格〔2025〕136 号)等相关通知文件,为保障新能源高质量发展奠定了政策基础。新能源全电量进入电力市场政策背景下,新能源投资企业如何优化新能源投资类型、投资布局,如何识别市场风险、提升市场化收益水平,有哪些行之有效的策略和方法,如何跨越迷茫、行稳致远,是新能源企业关注的重点。在项目开发层面,光伏、风电、储能、氢能等项目市场的开发日益成熟,开发模式多元化。利用政策支持的同时,企业需要结合市场需求,不断创新项目开发模式以获取更大的市场份额和竞争优势。
通过这次培训,学员将全面了解新能源高质量发展的政策背景,掌握最新的投融资模式与效益评估方法及其全电量市场化运营策略,学习各类新能源项目市场开发的实战技巧。培训内容将结合最新政策解读、案例分析和实务操作,为参与者提供一个全面的知识更新和技能提升的平台,助力企业在新能源发展浪潮中抢占先机。
我单位于5月、6月、7月在长沙、成都、上海举办“新能源项目(风电、光伏、储能、氢能)全流程市场开发及全电量市场化运营策略全景解析培训班”。现将有关事项通知如下:
【课程内容】
一、促进新能源高质量发展政策及其解读
1.风电、光伏相关政策及其解读
2.可再生能源消纳责任权重政策及解读
3.保障性并网项目、市场化并网项目
4.风光电+储能政策
5.新能源、储能参与电力市场政策
6.电力市场及绿色电力交易
7.《全额保障性收购可再生能源电量监管办法》及其解读
8.国家能源局《关于做好新能源消纳工作保障新能源高质量发展的通知》(国能发电力〔2024〕44号)及其解读
9.《国家发展改革委 国家能源局 国家数据局关于印发〈加快构建新型电力系统行动方案(2024—2027年)〉的通知》(发改能源〔2024〕1128号)及其解读
10.《国家发展改革委 国家能源局关于新形势下配电网高质量发展的指导意见》(发改能源〔2024〕187号)及其解读
11.《国家能源局 配电网高质量发展行动实施方案(2024—2027年)》(国能发电力〔2024〕59号)及其解读
12.《中华人民共和国能源法》及其解读
13.国家能源局关于印发《分布式光伏发电开发建设管理办法》的通知(国能发新能规〔2025〕7号)及其解读
14.《电力系统调节能力优化专项行动实施方案(2025—2027年)》及其解读
15.《关于深化新能源上网电价市场化改革 促进新能源高质量发展的通知》(发改价格〔2025〕136 号)及其影响解读
二、新能源全电量进入电力市场背景下 企业发展新能源面临的机遇与挑战
1.新能源投资估算
2.新能源造价变化趋势分析及展望
3.新能源融资模式分析
4.我国电力市场构成和发展
5.新能源如何全电量参与电力市场、如何获取好的收益
6.新能源强制配出取消、储能市场化发展、新能源+储能联合参与电力市场新模式
7.新能源与源网荷储
8.新能源与虚拟电厂
9.新能源智慧电厂建设、AI赋能高质量运营
10.典型企业新能源落地策略与方法
三、风电项目市场开发
1.2025分散式风力风电项目市场开发(微风风电/分散式风机项目)
(1)地方政府+地方电网+分布式电源集成商模式下风电项目开发
千乡万村驭风行动的落地技巧
(2)村企合作开发分散式风电项目的优缺点
(3)分散式风电项目开发与地方政府的合作协议(案例分析)
(4)分散式风电项目开发需要分析当地网架结构
(5)分散式风电项目开发需要分析当地电力负荷特点
(6)分散式风电项目备案手续办理
(7)DeepSeek在项目前期规划中的应用——利用AI进行资源评估、选址优化和风险评估
2.集中式风力发电项目市场开发(海上集中式)
(1)风能资源测量
(2)风资源评估(4大评估要点)
(3)海上集中式风力发电项目初步可行性研究报告
(4)海上集中式风力发电项目第三方项目评估案例分析(8大局评估)
(5)海上集中式风力发电项目发改委项目报批
(6)海上集中式风力发电项目资源费避坑技巧(案例分析)
四、储能项目市场开发
1.工商业储能项目开发
(1)工商业储能项目选址要点
(2)工商业储能项目土地获取
(3)工商业储能项目消防评审
(4)工商业储能项目电网接入方案
(5)工商业储能项目电网接入意见
(6)工商业储能项目电能质量评估
(7)工商业储能项目投资收益率分析
(8)工商业储能项目(光储充一体化项目)案例分析
2.电源侧储能项目开发(共享储能/风光电站配储)
(1)项目用地规划
(2)项目用地手续办理
(3)项目消防评审
(4)项目环保评审
(5)项目安评
(6)项目水保评审
(7)储能项目接入电网方案
(8)储能项目电网接入意见
(9)储能项目电能质量评价
3.构网型新型储能
(1)构网型新型储能的技术结构
(2)构网型共享储能项目开发流程
(3)构网型储能与地方电力安全
(4)构网型储能设备选型
(5)风光+构网型储能模式
(6)构网储能黑启动
五、制氢项目市场开发
1.绿电的基础知识
2.中国制氢氨醇项目各省政策情况
3.风光制氢氨醇项目的初始投资成本各部分组成占比
4.绿电电力制氢产业形成规模化的关键点
5.绿电制氢制氨的政策解读
6.氢合成氨气经济性评价
7.绿电制氨的项目设计和概算
8.绿电制氨的项目工程管理
9.绿电制氨的项目达标投产验收
六、新能源工程项目市场开发、前期经营对接、洽谈环节要点
1.新能源EPC项目市场开发策略:竞争策略、区域策略、价格策略
2.项目指标获取
(1)按照目前各省新能源有关特许经营权招标的规定,前期单位参与特许经营权投标
(2)按照目前各省新能源有关竞争性配置取得项目指标的规定,项目前期单位参与竞争性配置投标
(3)中标后,签订项目特许权协议,获得开发权
七、项目承接渠道及实践获取技巧
1.获取新能源项目的八种商业模式及法律风险分析
2.典型省份获取新能源项目指标途径、要求及实操竞争结果
3.EPC总包方(施工方)承接新能源项目的七种商业模式
(1)资源整合模式
(2)夹层公司模式
(3)总包主导模式
(4)投资持有模式
(5)基金参股模式
(6)投资退出模式
(7)直接投标模式
4.发挥资源方、相关利益方在项目承接过程中的作用(各方利益分配要点)
5.DeepSeek在成本管控中的应用——利用AI进行成本实时监控、变更管理和风险控制
【授课专家】
白建华:清华大学工学博士,享受国务院政府特殊津贴专家、教授级高级工程师、兼职教授。中国节能协会常务理事、节电与绿色电能委员会副主任,国家级经济技术开发区绿色发展联盟专家委员,中国能源研究会“中国电力改革发展30人论坛”成员,世界银行、亚洲开发银行、亚洲基础设施投资银行、国家开发银行咨询专家。曾任国网能源研究院总经济师,兼能源战略与规划研究所所长;中国可再生能源学会可再生能源发电并网专业委员会副主任、秘书长;中关村智能电力产业技术联盟理事长;国家能源互联网产业及技术创新联盟能源互联网工程技术应用专委会主任等。在能源电力行业各单位、传统非电央国企、企业党校、培训中心等进行授课、演讲数百场,得到广泛认可。
张存彪:工业和信息化部教育与考试中心专家库专家、曾任中国太阳能产业研究会副理事长、中国新能源产业协会理事、中国航天科工集团湖南航天天麓新材料检测公司新能源分公司总经理。出版《光伏电池制备工艺 》《光伏产品工艺》《太阳能光伏理化基础》《太阳能光伏技术概论》《光伏发电系统集成与设计》《光伏电站建设与施工》《硅片加工工艺》等新能源行业著作。在光伏行业培训500多场次,为新能源行业培养了5万多名行业技术人才。
【参会对象】
1.各地发改、能源、工信、自然资源、交通等相关政府部门管理人员;
2.各地电力、发电、电网、能源、平台公司等业主单位从事新能源项目管理、工程项目建设等相关部门人员;
3、各大央企及各区域指挥部、相关单位从事市场开发、投融资、法务合约、新能源相关业务负责人和骨干员工。
【时间及地点】
2025年6月19日-21日(19日为报到日)
成都市
2025年7月10日-12日(10日为报到日)
上海市
【培训费用】
1.收费标准:
培训费:3680元/人(费用含会务培训费、资料费、税费)
以上课程均可根据企业的培训需求,可为企业量身制定内训、考察课程,欢迎来电咨询或加微信索要课题详细版资料。
【联系方式】
咨询人:李林权
联系电话:139 1144 5864(同微信)
邮箱:13911445864@139.com
微信:A01082939129(请备注:新能源项目”)
长按下方二维码添加李老师微信(请备注:新能源项目 )
【联系方式】
咨询人:李林权
联系电话:139 1144 5864(同微信)
邮箱:13911445864@139.com
微信:A01082939129(请备注:新能源项目”)
长按下方二维码添加李老师微信(请备注:新能源项目 )
长按识别二维码,关注建筑业观察。

