
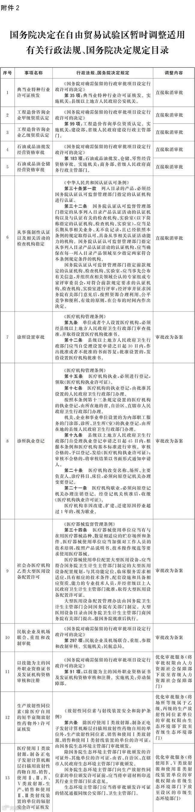
在附件发布的《“证照分离”改革全覆盖试点事项清单(中央层面设定,2019年版)》中明确提出:工程造价咨询企业甲、乙资质认定直接取消审批,在政府采购、工程建设审批中不得再对工程造价咨询企业提出资质方面要求。
这次公布的亮点很多,具体请看下图:





















































































































































































国务院关于在自由贸易试验区
开展“证照分离”改革全覆盖试点的通知
国发〔2019〕25号
国务院
2019年11月6日

立即关注!

新产业新赛道

在附件发布的《“证照分离”改革全覆盖试点事项清单(中央层面设定,2019年版)》中明确提出:工程造价咨询企业甲、乙资质认定直接取消审批,在政府采购、工程建设审批中不得再对工程造价咨询企业提出资质方面要求。
这次公布的亮点很多,具体请看下图:





















































































































































































国务院关于在自由贸易试验区
开展“证照分离”改革全覆盖试点的通知
国发〔2019〕25号
国务院
2019年11月6日

立即关注!
