
住房和城乡建设部建筑市场监管司关于征求全过程工程咨询服务合同示范文本(征求意见稿)意见的函

各省、自治区住房和城乡建设厅,直辖市住房和城乡建设(管)委,北京市规划和自然资源委员会,新疆生产建设兵团住房和城乡建设局,各有关行业协会:
按照《国家发展改革委 住房城乡建设部关于推进全过程工程咨询服务发展的指导意见》(发改投资规〔2019〕515号)要求,我司组织起草了《全过程工程咨询服务合同示范文本(征求意见稿)》。现征求你单位意见,请于2020年9月15日前将意见反馈我司建设咨询监理处。
联系电话:010-58933790 58933530(传真)
邮寄地址:北京市海淀区三里河路9号(邮编100835)
电子邮箱:luwh@mohurd.gov.cn
附件:1.全过程工程咨询服务合同示范文本(征求意见稿)
中华人民共和国住房和城乡建设部建筑市场监管司
2020年8月28日
起草说明
为贯彻落实《国务院办公厅关于促进建筑业持续健康发展的意见》(国办发〔2017〕19 号)以及《国家发展改革委 住房城乡建设部关于推进全过程工程咨询服务发展的指导意见》(发改投资规〔2019〕515号)的要求,加快推进全过程工程咨询服务发展,完善配套制度,我们组织起草了《全过程工程咨询服务合同示范文本(征求意见稿)》。
合同示范文本主要适用于房屋建筑和市政基础设施项目,兼顾了不同阶段、不同方式的咨询服务及费用计取等需求。
合同示范文本由协议书、通用合同条件和专用合同条件三部分组成,其中:
合同协议书主要包括项目概况、服务范围、期限、费用等,集中约定了协议双方的基本权利义务;
通用合同条件对咨询服务的实施及相关事项、双方的权利义务作出原则性约定,包括一般规定、委托人、咨询人、服务要求和成果、服务费用和支付、违约责任等;
专用合同条件可对相应通用条件中的原则性约定进行细化、完善、补充、修改或另行约定,包括服务范围、服务费用和支付、进度计划以及咨询人主要咨询人员等。
附件1:

为了指导全过程工程咨询服务合同当事人的签约行为,维护合同当事人的合法权益,根据《中华人民共和国合同法》《中华人民共和国建筑法》《政府投资条例》以及相关法律法规,制定了《全过程工程咨询服务合同(示范文本)》(以下简称《示范文本》)。为了便于合同当事人使用《示范文本》,现就有关问题说明如下:
《示范文本》由合同协议书、通用合同条件和专用合同条件三部分组成。
《示范文本》合同协议书是委托人与咨询人就合同内容协商达成一致意见后,相互承诺履行合同而签署的协议书。合同协议书共计9条,集中约定了合同当事人基本的权利义务,包括项目概况、服务范围、委托人代表与咨询项目总负责人、服务费用、服务期限、合同文件的组成、双方承诺、词语含义等重要内容,并约定了合同订立生效条件及合同订立的时间、地点和合同份数。
通用合同条件是合同当事人根据《中华人民共和国合同法》《中华人民共和国建筑法》《政府投资条例》等法律法规和规章的规定,就全过程工程咨询服务的提供及相关事项,对合同当事人的权利义务做出的原则性规定。
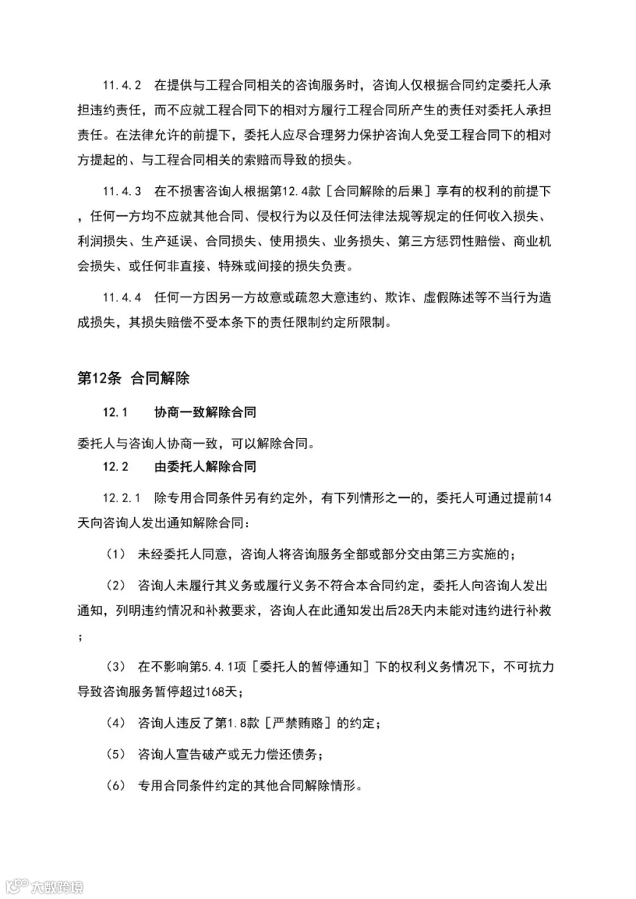
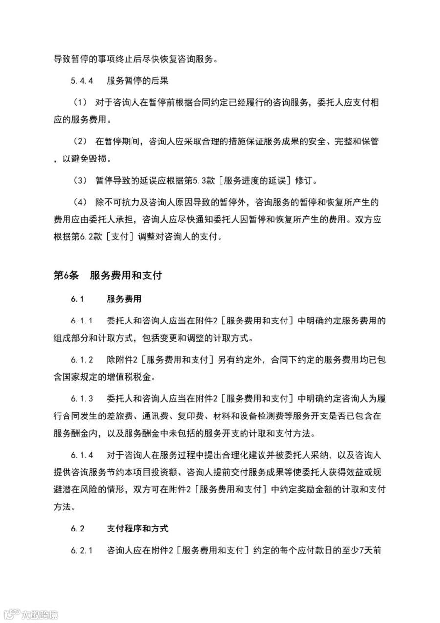
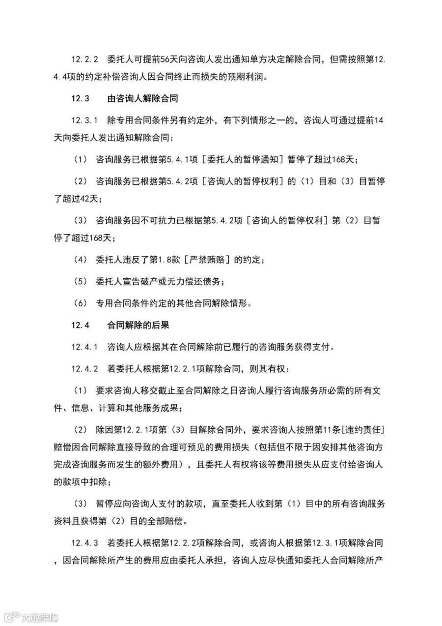
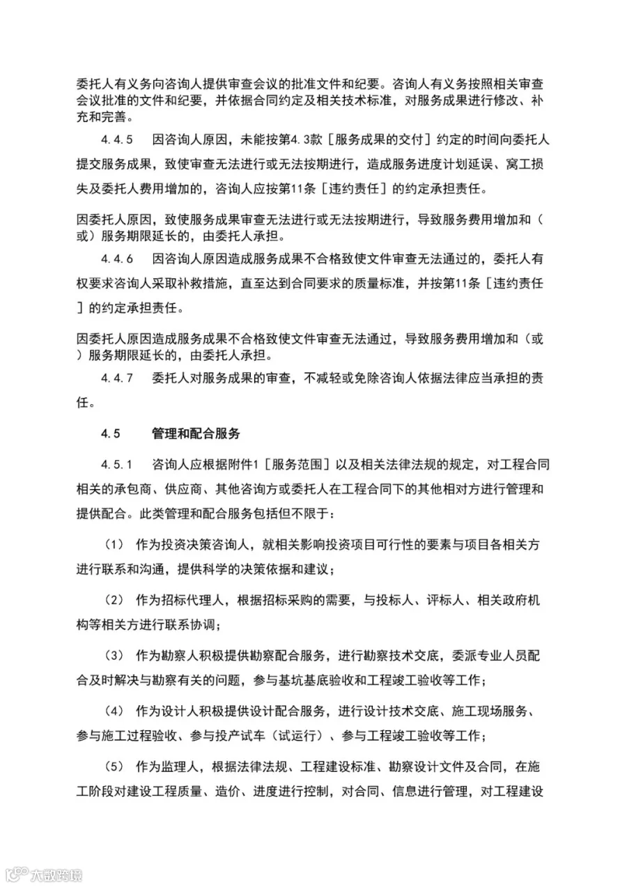
通用合同条件共计13条,具体条款分别为:一般规定、委托人、咨询人、服务要求和服务成果、进度计划、延误和暂停、服务费用和支付、变更和服务费用调整、知识产权、保险、不可抗力、违约责任、合同解除、争议解决。前述条款安排既考虑了现行法律法规对全过程工程咨询服务的有关要求,也考虑了目前的各类工程咨询服务中的通常做法,具有较强的普遍性和通用性,是通用于全过程工程咨询服务的基础性条款。
专用合同条件是指合同当事人根据法律、法规和规章的规定,结合具体建设项目实际,通过双方的谈判、协商对相应通用合同条件的原则性约定进行细化、完善、补充、修改或另行约定的条款。在使用专用合同条件时,应注意以下事项:
1.专用合同条件的编号应与相应的通用合同条件的编号一致,并和通用合同条件按照同一编号的条款一起阅读和理解,当两者之间有不符之处,以专用合同条件为准;
2.在专用合同条件中有横道线的地方,合同当事人可针对相应的通用合同条件进行细化、完善、补充、修改或另行约定;如果不需进行细化、完善、补充、修改或另行约定,则填写“无”或划“/”;
3.对于在专用合同条件中未列出的通用合同条件,合同当事人根据建设项目的具体情况认为需要进行细化、完善、补充、修改或另行约定的,可增加相关专用合同条件或附件。
《示范文本》为非强制性使用文本。《示范文本》适用于房屋建筑和市政基础设施项目开展的全过程工程咨询服务,委托人与咨询人可结合建设工程具体情况,参考《示范文本》订立合同,并按照法律法规、规章的规定和合同约定承担相应的法律责任及履行合同权利义务。
对于政府投资项目,鼓励使用《示范文本》编制依法必须进行招标的全过程工程咨询服务招标文件,并且以附件1[服务范围]第四条[对政府投资项目全过程工程咨询服务的特别约定]作为合同文件的组成部分。


建筑业观察微信公众号内容涵盖建筑行业政策法规/最新资讯/政策解读/建筑培训,推进国家建筑事业的发展。

ID:jzygc180