

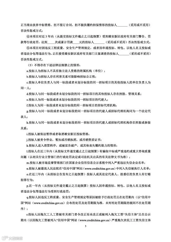
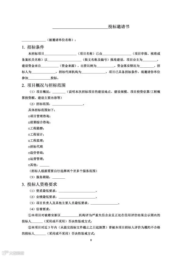
近日河北雄安新区管理委员会规划建设局等三个部门联合发布《雄安新区工程建设项目标准招标文件》(2020年版),《招标文件》里包含《雄安标准全过程咨询服务招标文件》、《雄安标准设计施工总承包招标文件》、《雄安标准新区施工资格预审文件》等共计13个文件。






































本次先把《雄安标准全过程咨询服务招标文件》部分内容摘录,供大家参考。
全部文件可自行前往官网下载
信息来源:招标师在线


欢迎加入:无敌中标—最新招投标规则与中标策略高级实战特训营
【联系方式】
咨询人:李老师
联系电话:139 1144 5864(同微信)
邮箱:1847623599@qq.com
微信:nt2014520(请备注“中标策略”)
长按下方二维码添加李老师微信(请备注:中标策略)

【联系方式】
咨询人:李老师
联系电话:139 1144 5864(同微信)
邮箱:1847623599@qq.com
微信:nt2014520(请备注“中标策略”)
长按下方二维码添加李老师微信(请备注:中标策略)

长按识别二维码,关注建筑业观察。


