点击上方蓝字
加入建筑人的聚集地
来源:江苏省住建厅
近日,江苏省住建厅发布了《江苏省建设工程监理现场用表(第六版修订版)》,自2020年12月1日起,凡在我省境内新开工依法必须实行监理的建设工程均须统一使用本表。
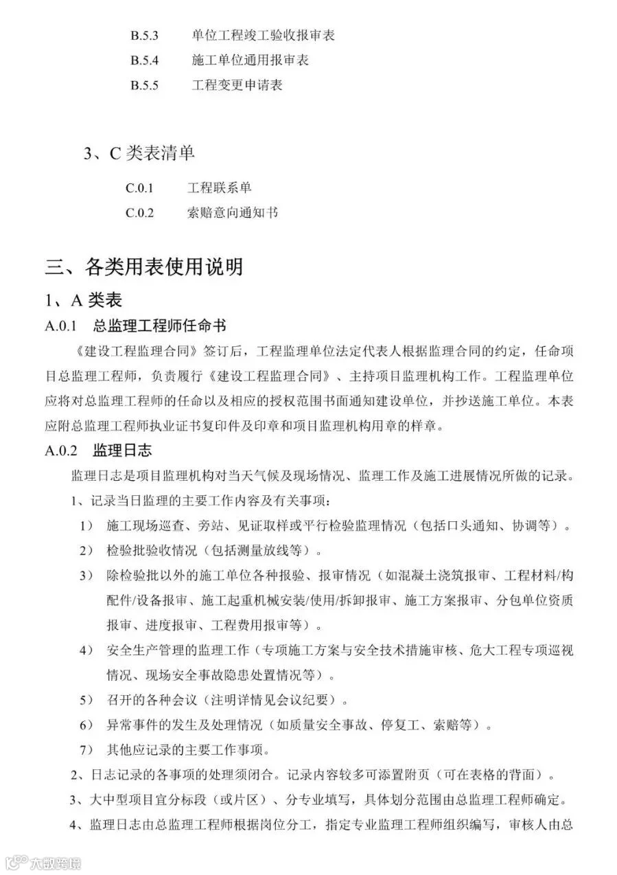
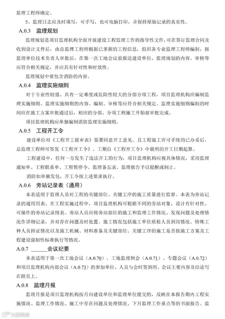
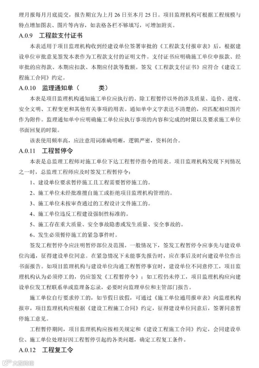
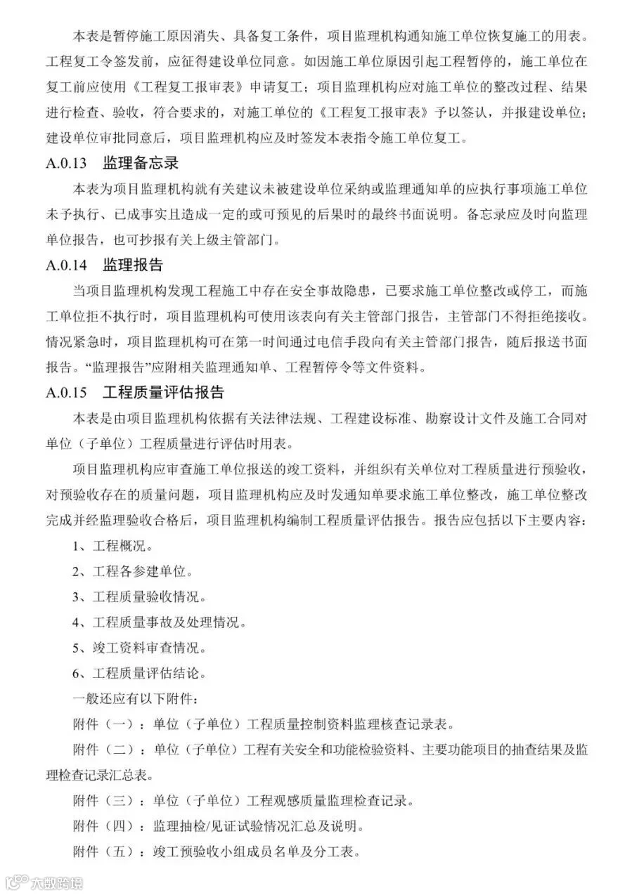
修订后的《江苏省建设工程监理现场用表(第六版修订版)》分为A(工程监理单位用表,20种)、B(施工单位报审、报验等用表,24种)、C(通用表, 2种)三大类,共计46种用表。
可点击“阅读原文”至官网进行下载《监理现场用表》
附全文:

省住房城乡建设厅关于统一使用江苏省建设工程监理现场用表(第六版修订版)的通知
苏建建管〔2020〕264号
各设区市住房城乡建设局(建委):
为进一步规范现场监理工作,提高全省建设工程监理工作的科学化、规范化水平,根据《中华人民共和国建筑法》《中华人民共和国消防法》《建设工程质量管理条例》《建设工程安全生产管理条例》《危险性较大的分部分项工程安全管理规定》《建设工程消防设计审查验收管理暂行规定》《建设工程监理规范》(GB/T50319-2013)等法律法规和相关标准规范规定,结合我省实际,我厅对《江苏省建设工程施工阶段监理现场用表(第六版)》进行了补充和修订。修订后的《江苏省建设工程监理现场用表(第六版修订版)》(以下简称《监理现场用表》)分为A(工程监理单位用表,20种)、B(施工单位报审、报验等用表,24种)、C(通用表, 2种)三大类,共计46种用表。现印发给你们,请各地认真贯彻执行。
自2020年12月1日起,凡在我省境内新开工依法必须实行监理的建设工程均须统一使用本《监理现场用表》(2020年12月1日前未竣工工程仍可延续使用原第六版监理现场用表),其他建设工程可根据建设单位委托监理的范围和工作内容选用本《监理现场用表》。本《监理现场用表》作为建设工程竣工验收的依据和工程档案资料归档。
本《监理现场用表》由江苏省住房和城乡建设厅统一监制,供各单位免费下载使用。各地在执行中有何问题和建议,请及时与我厅建筑市场监管处联系。
附件:江苏省建设工程监理现场用表(第六版修订版).doc
江苏省住房和城乡建设厅
2020年10月30日
(此件公开发布)







































































可点击“阅读原文”至官网进行下载《监理现场用表》

立即关注!



