

湖南省住房和城乡建设厅关于开展全省房屋建筑
工程施工图BIM审查工作的通知(试行)
(征求意见稿)
各市州住房和城乡建设局,各有关建设单位、勘察设计企业及施工图审查机构:
为全面普及BIM技术应用,切实提高工程设计质量,推动住房城乡建设领域转型升级。根据《国务院办公厅关于促进建筑业持续健康发展的意见》(国办发〔2017〕19号)及《湖南省人民政府办公厅关于开展建筑信息模型应用工作的指导意见》(湘政办发〔2016〕7号)有关要求,我厅开发了湖南省建设工程施工图BIM审查系统(以下简称“BIM审查系统”),将实行房屋建筑工程施工图BIM审查。现将有关事项通知如下:
一、实施时间及范围
全省新建房屋建筑工程(不含装饰装修)施工图自2020年6月1日起分阶段实施BIM审查,申报施工图审查时应提交BIM模型。具体安排如下:
(一)2020年6月1起,建筑面积在1万m2及以上的单体公共建筑、建筑总面积在30万m2及以上的住宅小区、采用装配式的房屋建筑、采用设计施工总承包模式的房屋建筑施工图实行BIM审查;
(二)2021年1月1日起,全省新建房屋建筑(不含装饰装修)施工图全部实行BIM审查。
市政基础设施工程暂不纳入施工图BIM审查实施范围,待BIM审查系统具备市政基础设施工程审查功能后实施。
二、有关要求及事项
(一)送审要求。勘察设计企业应严格按照《湖南省建筑信息模型审查系统模型交付标准》《湖南省建筑信息模型审查系统数字化交付数据标准》《湖南省建筑信息模型审查系统技术标准》开展BIM设计,并将二维施工图和BIM模型成果一并交付建设单位。建设单位登录湖南省施工图管理信息系统同步上传二维施工图和BIM模型,BIM模型应与二维施工图保持一致。
(二)受理要求。各级住房城乡建设部门应积极组织实施BIM审查,安排专人负责本辖区BIM审查线上操作。按规定同步上传二维施工图和BIM模型的,住房城乡建设部门应予以受理,未按规定上传的应予以退件。
(三)审查要求。施工图审查机构(以下简称“审查机构”)遴选确定后登录湖南省施工图管理信息系统开展审查,审查机构应先对二维施工图和BIM模型进行图模一致性检查,对不符合规定的予以退件;对符合规定的,审查机构按要求对二维施工图和BIM模型并行审查。审查人员点击模型可自动切换BIM审查系统操作界面,提出BIM审查意见。勘察设计企业应根据审查意见同步对二维施工图和BIM模型修改完善,审查合格后予以施工图审查备案。
(四)其他事项。各级住房城乡建设部门要加强对BIM审查政策宣贯,提高BIM审查服务质量和审查效率。勘察设计企业应组织设计人员参加相关BIM技术培训,提升BIM技术应用能力。审查机构应组织审查人员参加BIM审查业务培训,审查人员具备相应能力后方可开展BIM审查服务。建设单位、勘察设计企业及审查机构在开展BIM审查过程中如遇到问题,请及时与我厅勘察设计处或系统研发单位中国建筑科学研究院有限公司联系,相关问题书面反馈至BIM审查专用邮箱中。
联系单位及方式:
1.施工图审查业务咨询
湖南省住房和城乡建设厅勘察设计处
陈志新 0731-88950075 雷 周 0731-88950072
2.BIM审查操作咨询
中国建筑科学研究院有限公司
陈继军 0731-84420926 谢宇欣 010-64517629
BIM审查专用邮箱:bimshencha@163.com
湖南省住房和城乡建设厅
2020年5月7日
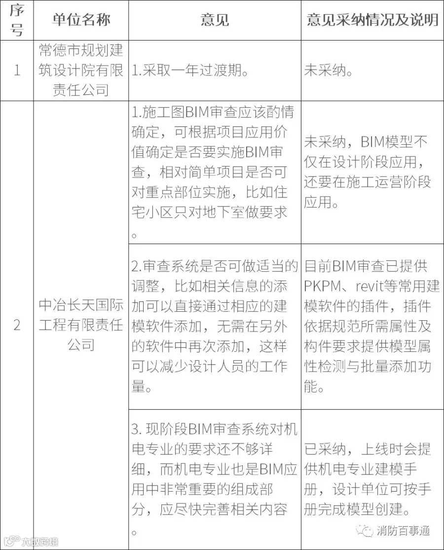
来看看住建厅对各家意见的回复情况

《湖南省住房和城乡建设厅关于开展全省房屋建筑工程施工图BIM审查工作的通知》
反馈意见采纳情况汇总表
















来源:湖南省住房和城乡建设厅官网
版权申明:版权归原作者所有,如涉及作品版权问题,请与我们联系,我们将第一时间删除内容!

立即关注!



