
▎来源:住建部官网
继2月份,住建部第50号令对《工程造价咨询企业管理办法》《注册造价工程师管理办法》修改之后,刚刚住建部再发文:自明天起(5月1日),工程造价咨询甲级资质审批实行告知承诺制。
5月1日起,乙级资质晋升甲级资质和资质延续申请,按提示填报申请信息后,自动生成《工程造价咨询企业甲级资质升级/延续申请书》。
以告知承诺制方式取得甲级资质的企业,核查完成之前,发生重组、合并、分立等情况涉及资质变更的,应重新申请甲级资质。
以欺骗等不正当手段或承诺不符,将依法撤销其相应资质,且3年内不再受理。
扩展阅读:
住建部第50号令对《工程造价咨询企业管理办法》《注册造价工程师管理办法》进行修改,重点很多:
1、删去”双60%“,即取消“注册造价工程师人数不低于出资人总人数的60%,且其出资额不低于企业认缴出资总额的60%”的要求。
2、申请甲级资质,一级造价工程师人数要求由10人降低为6人,需要专职从事工程造价专业工作的人员由20人降低为12人,大幅降低了要求,减轻了企业负担。

3、乙级标准中,一级注册造价师人数要求由6人降低为3人,专职专业人员由12人降低为6人,大幅降低资质所需人员要求,减轻了企业负担。
4、乙级资质企业可承接业务范围,由工程造价5000万元改为2亿元以下,扩大了乙级企业的从业范围和生存空间。
5、删去设立分支机构的规定,为全国执业扫除了障碍。
6、取消办公场所人均面积的要求。
7、造价师注册:
申请注册时,需要提交的材料,如劳动合同、身份证等,由复印件改为必须提供原件。
执业印章由原来的统一核发,改为“按照规定自行制作”。
申请延续注册时,造价工程师本人和单位应对其前一个注册的工作业绩进行承诺,并由注册机关调查核实。

住房和城乡建设部关于
修改《工程造价咨询企业管理办法》
《注册造价工程师管理办法》的决定
住房和城乡建设部令第50号
为贯彻落实国务院深化“放管服”改革、优化营商环境的要求,住房和城乡建设部决定:
一、删去《工程造价咨询企业管理办法》(建设部令第149号,根据住房城乡建设部令第24号、住房城乡建设部令第32号修正)第九条第二项。
修改后条文:
第九条 甲级工程造价咨询企业资质标准如下:
(一)已取得乙级工程造价咨询企业资质证书满3年;
(二)企业出资人中,注册造价工程师人数不低于出资人总人数的60%,且其出资额不低于企业认缴出资总额的60%;
(三)技术负责人已取得一级造价工程师注册证书,并具有工程或工程经济类高级专业技术职称,且从事工程造价专业工作15年以上;
(四)专职从事工程造价专业工作的人员(以下简称专职专业人员)不少于20 12 人,其中,具有工程或者工程经济类中级以上专业技术职称的人员不少于16 10 人;取得一级造价工程师注册证书的人员不少于10 6 人,其他人员具有从事工程造价专业工作的经历;
(五)企业与专职专业人员签订劳动合同,且专职专业人员符合国家规定的职业年龄(出资人除外);
(六)专职专业人员人事档案关系由国家认可的人事代理机构代为管理;
(七)企业近3年工程造价咨询营业收入累计不低于人民币500万元;
(八)具有固定的办公场所,人均办公建筑面积不少于10平方米;
(九)技术档案管理制度、质量控制制度、财务管理制度齐全;
(十)企业为本单位专职专业人员办理的社会基本养老保险手续齐全;
(十一)在申请核定资质等级之日前3年内无本办法第二十七条禁止的行为。
第九条第三项改为第二项,其中的“造价工程师”修改为“一级造价工程师”。
第九条第四项改为第三项,修改为:“专职从事工程造价专业工作的人员(以下简称专职专业人员)不少于12人,其中,具有工程(或工程经济类)中级以上专业技术职称或者取得二级造价工程师注册证书的人员合计不少于10人;取得一级造价工程师注册证书的人员不少于6人,其他人员具有从事工程造价专业工作的经历”。
删去第九条第六项、第八项、第九项。
第九条第十一项改为第七项,其中的“第二十七条”修改为“第二十五条”。
删去第十条第一项。
修改后条文:
第十条 乙级工程造价咨询企业资质标准如下:
(一)企业出资人中,注册造价工程师人数不低于出资人总人数的60%,且其出资额不低于认缴出资总额的60%;
(二)技术负责人已取得一级造价工程师注册证书,并具有工程或工程经济类高级专业技术职称,且从事工程造价专业工作10年以上;
(三)专职专业人员不少于12 6 人,其中,具有工程或者工程经济类中级以上专业技术职称的人员不少于 8 4 人;取得一级造价工程师注册证书的人员不少于 6 3 人,其他人员具有从事工程造价专业工作的经历;
(四)企业与专职专业人员签订劳动合同,且专职专业人员符合国家规定的职业年龄(出资人除外);
(五)专职专业人员人事档案关系由国家认可的人事代理机构代为管理;
(六)具有固定的办公场所,人均办公建筑面积不少于10平方米;
(七)技术档案管理制度、质量控制制度、财务管理制度齐全;
(八)企业为本单位专职专业人员办理的社会基本养老保险手续齐全;
(九)暂定期内工程造价咨询营业收入累计不低于人民币50万元;
(十)申请核定资质等级之日前无本办法第二十七条禁止的行为。
第十条第二项改为第一项,其中的“造价工程师”修改为“一级造价工程师”。
第十条第三项改为第二项,修改为:“专职专业人员不少于6人,其中,具有工程(或工程经济类)中级以上专业技术职称或者取得二级造价工程师注册证书的人员合计不少于4人;取得一级造价工程师注册证书的人员不少于3人,其他人员具有从事工程造价专业工作的经历”。
删去第十条第五项、第六项、第七项。
第十条第十项改为第六项,其中的“第二十七条”修改为“第二十五条”。
第十三条修改为:“企业在申请工程造价咨询甲级(或乙级)资质,以及在资质延续、变更时,应当提交以下申报材料:
“(一)工程造价咨询企业资质申请书(含企业法定代表人承诺书);
“(二)专职专业人员(含技术负责人)的中级以上专业技术职称证书和身份证;
“(三)企业开具的工程造价咨询营业收入发票和对应的工程造价咨询合同(如发票能体现工程造价咨询业务的,可不提供对应的工程造价咨询合同;新申请工程造价咨询企业资质的,不需提供);
“(四)工程造价咨询企业资质证书(新申请工程造价咨询企业资质的,不需提供);
“(五)企业营业执照。
“企业在申请工程造价咨询甲级(或乙级)资质,以及在资质延续、变更时,企业法定代表人应当对下列事项进行承诺,并由资质许可机关调查核实:
“(一)企业与专职专业人员签订劳动合同;
“(二)企业缴纳营业收入的增值税;
“(三)企业为专职专业人员(含技术负责人)缴纳本年度社会基本养老保险费用。”(新增内容)
原条文:
第十三条 申请工程造价咨询企业资质,应当提交下列材料并同时在网上申报:
(一)《工程造价咨询企业资质等级申请书》;
(二)专职专业人员(含技术负责人)的造价工程师注册证书、造价员资格证书、专业技术职称证书和身份证;
(三)专职专业人员(含技术负责人)的人事代理合同和企业为其交纳的本年度社会基本养老保险费用的凭证;
(四)企业章程、股东出资协议;
(五)企业缴纳营业收入的营业税发票或税务部门出具的缴纳工程造价咨询营业收入的营业税完税证明;企业营业收入含其他业务收入的,还需出具工程造价咨询营业收入的财务审计报告;
(六)工程造价咨询企业资质证书;
(七)企业营业执照;
(八)固定办公场所的租赁合同或产权证明;
(九)有关企业技术档案管理、质量控制、财务管理等制度的文件;
(十)法律、法规规定的其他材料。[2]
新申请工程造价咨询企业资质的,不需要提交前款第(五)项、第(六)项所列材料。
第十四条第一款中的“第(九)项”修改为“第(四)项”。
第十五条第三款修改为:“工程造价咨询企业遗失资质证书的,应当向资质许可机关申请补办,由资质许可机关在官网发布信息。”
第十五条 准予资质许可的,资质许可机关应当向申请人颁发工程造价咨询企业资质证书。
工程造价咨询企业资质证书由国务院建设主管部门统一印制,分正本和副本。正本和副本具有同等法律效力。
工程造价咨询企业遗失资质证书的,应当在公众媒体上声明作废后,向资质许可机关申请补办。向资质许可机关申请补办,由资质许可机关在官网发布信息。
第十九条第三款中的“5000万元”修改为“2亿元”。
第十九条 工程造价咨询企业依法从事工程造价咨询活动,不受行政区域限制。
甲级工程造价咨询企业可以从事各类建设项目的工程造价咨询业务。
乙级工程造价咨询企业可以从事工程造价5000万元 2亿元 人民币以下的各类建设项目的工程造价咨询业务。
删去第二十三条、第二十四条。
第二十三条 工程造价咨询企业设立分支机构的,应当自领取分支机构营业执照之日起30日内,持下列材料到分支机构工商注册所在地省、自治区、直辖市人民政府建设主管部门备案:
(一)分支机构营业执照复印件;
(二)工程造价咨询企业资质证书复印件;
(三)拟在分支机构执业的不少于3名注册造价工程师的注册证书复印件;
(四)分支机构固定办公场所的租赁合同或产权证明。
省、自治区、直辖市人民政府建设主管部门应当在接受备案之日起20日内,报国务院建设主管部门备案。
第二十四条 分支机构从事工程造价咨询业务,应当由设立该分支机构的工程造价咨询企业负责承接工程造价咨询业务、订立工程造价咨询合同、出具工程造价成果文件。
分支机构不得以自己名义承接工程造价咨询业务、订立工程造价咨询合同、出具工程造价成果文件。
第四十条改为第三十八条,修改为:“违反本办法第二十三条规定,跨省、自治区、直辖市承接业务不备案的,由县级以上地方人民政府住房城乡建设主管部门或者有关专业部门给予警告,责令限期改正;逾期未改正的,可处以5000元以上2万元以下的罚款。”
第四十 三十八条 违反本办法第二十三条规定,跨省、自治区、直辖市承接业务不备案的,有下列行为之一的,由县级以上地方人民政府住房城乡建设主管部门或有关专业部门给予警告,责令限期改正;逾期未改正的,可处以5000元以上2万元以下的罚款。:
(一)违反本办法第二十三条规定,新设立分支机构不备案的;
(二)违反本办法第二十五条规定,跨省、自治区、直辖市承接业务不备案的。
第四十一条改为第三十九条,其中的“第二十七条”修改为“第二十五条”。
删去第四十四条。
第四十四条 本办法第九条第(二)项、第(六)项和第十条第(一)项、第(五)项的规定,暂不适用于本办法施行前已取得工程造价咨询资质且尚未进行改制的单位。
二、将《注册造价工程师管理办法》(建设部令第150号,根据住房城乡建设部令第32号修正)第三条修改为:“本办法所称注册造价工程师,是指通过土木建筑工程或者安装工程专业造价工程师职业资格考试取得造价工程师职业资格证书或者通过资格认定、资格互认,并按照本办法注册后,从事工程造价活动的专业人员。注册造价工程师分为一级注册造价工程师和二级注册造价工程师。”
第三条 本办法所称注册造价工程师,是指通过全国造价工程师执业资格统一 通过土木建筑工程或者安装工程专业造价工程师职业资格考试取得造价工程师职业资格证书或者资格认定、资格互认,取得中华人民共和国造价工程师执业资格(以下简称执业资格),并按照本办法注册后,取得中华人民共和国造价工程师注册执业证书(以下简称注册证书)和执业印章,从事工程造价活动的专业人员。注册造价工程师分为一级注册造价工程师和二级注册造价工程师。
未取得注册证书和执业印章的人员,不得以注册造价工程师的名义从事工程造价活动。
第四条修改为:“国务院住房城乡建设主管部门对全国注册造价工程师的注册、执业活动实施统一监督管理,负责实施全国一级注册造价工程师的注册,并负责建立全国统一的注册造价工程师注册信息管理平台;国务院有关专业部门按照国务院规定的职责分工,对本行业注册造价工程师的执业活动实施监督管理。
“省、自治区、直辖市人民政府住房城乡建设主管部门对本行政区域内注册造价工程师的执业活动实施监督管理,并实施本行政区域二级注册造价工程师的注册。”
第四条 国务院住房城乡建设主管部门对全国注册造价工程师的注册、执业活动实施统一监督管理,负责实施全国一级注册造价工程师的注册,并负责建立全国统一的注册造价工程师注册信息管理平台;国务院铁路、交通、水利、信息产业等有关部门按照国务院规定的职责分工,对有关专业 本行业注册造价工程师的注册、执业活动实施监督管理。
省、自治区、直辖市人民政府住房城乡建设主管部门对本行政区域内注册造价工程师的注册、执业活动实施监督管理,并实施本行政区域二级注册造价工程师的注册。
第六条、第七条中的“执业资格”修改为“职业资格”。
第六条 注册造价工程师实行注册执业管理制度。
取得执职业资格的人员,经过注册方能以注册造价工程师的名义执业。
第七条 注册造价工程师的注册条件为:
(一)取得执职业资格;
(二)受聘于一个工程造价咨询企业或者工程建设领域的建设、勘察设计、施工、招标代理、工程监理、工程造价管理等单位;
(三)无本办法第十二条不予注册的情形。
第七条第三项中的“第十二条”修改为“第十三条”。
第八条修改为:“符合注册条件的人员申请注册的,可以向聘用单位工商注册所在地的省、自治区、直辖市人民政府住房城乡建设主管部门或者国务院有关专业部门提交申请材料。
“申请一级注册造价工程师初始注册,省、自治区、直辖市人民政府住房城乡建设主管部门或者国务院有关专业部门收到申请材料后,应当在5日内将申请材料报国务院住房城乡建设主管部门。国务院住房城乡建设主管部门在收到申请材料后,应当依法做出是否受理的决定,并出具凭证;申请材料不齐全或者不符合法定形式的,应当在5日内一次性告知申请人需要补正的全部内容。逾期不告知的,自收到申请材料之日起即为受理。国务院住房城乡建设主管部门应当自受理之日起20日内作出决定。
“申请二级注册造价工程师初始注册,省、自治区、直辖市人民政府住房城乡建设主管部门收到申请材料后,应当依法做出是否受理的决定,并出具凭证;申请材料不齐全或者不符合法定形式的,应当在5日内一次性告知申请人需要补正的全部内容。逾期不告知的,自收到申请材料之日起即为受理。省、自治区、直辖市人民政府住房城乡建设主管部门应当自受理之日起20日内作出决定。
“申请一级注册造价工程师变更注册、延续注册,省、自治区、直辖市人民政府住房城乡建设主管部门或者国务院有关专业部门收到申请材料后,应当在5日内将申请材料报国务院住房城乡建设主管部门,国务院住房城乡建设主管部门应当自受理之日起10日内作出决定。
“申请二级注册造价工程师变更注册、延续注册,省、自治区、直辖市人民政府住房城乡建设主管部门收到申请材料后,应当自受理之日起10日内作出决定。
“注册造价工程师的初始、变更、延续注册,通过全国统一的注册造价工程师注册信息管理平台实行网上申报、受理和审批。”
第十四条改为第九条,修改为:“准予注册的,由国务院住房城乡建设主管部门或者省、自治区、直辖市人民政府住房城乡建设主管部门(以下简称注册机关)核发注册造价工程师注册证书,注册造价工程师按照规定自行制作执业印章。
“注册证书和执业印章是注册造价工程师的执业凭证,由注册造价工程师本人保管、使用。注册证书、执业印章的样式以及编码规则由国务院住房城乡建设主管部门统一制定。
“一级注册造价工程师注册证书由国务院住房城乡建设主管部门印制;二级注册造价工程师注册证书由省、自治区、直辖市人民政府住房城乡建设主管部门按照规定分别印制。
“注册造价工程师遗失注册证书,应当按照本办法第八条规定的延续注册程序申请补发,并由注册机关在官网发布信息。”
第十四条 准予注册的,由注册机关核发注册证书和执业印章。由国务院住房城乡建设主管部门或者省、自治区、直辖市人民政府住房城乡建设主管部门(以下简称注册机关)核发注册造价工程师注册证书,注册造价工程师按照规定自行制作执业印章。
注册证书和执业印章是注册造价工程师的执业凭证,应当由注册造价工程师本人保管、使用。注册证书、执业印章的样式以及编码规则由国务院住房城乡建设主管部门统一制定。
造价工程师注册证书由注册机关统一印制。
一级注册造价工程师注册证书由国务院住房城乡建设主管部门印制;二级注册造价工程师注册证书由省、自治区、直辖市人民政府住房城乡建设主管部门按照规定分别印制。
注册造价工程师遗失注册证书、执业印章,应当在公众媒体上声明作废后,按照本办法第八条第一款、第三款规定的程序申请补发按照本办法第八条规定的延续注册程序申请补发,并由注册机关在官网发布信息。
第九条改为第十条,修改为:“取得职业资格证书的人员,可自职业资格证书签发之日起1年内申请初始注册。逾期未申请者,须符合继续教育的要求后方可申请初始注册。初始注册的有效期为4年。
“申请初始注册的,应当提交下列材料:
“(一)初始注册申请表;
“(二)职业资格证书和身份证件;
“(三)与聘用单位签订的劳动合同;
“(四)取得职业资格证书的人员,自资格证书签发之日起1年后申请初始注册的,应当提供当年的继续教育合格证明;
“(五)外国人应当提供外国人就业许可证书。
“申请初始注册时,造价工程师本人和单位应当对下列事项进行承诺,并由注册机关调查核实:
“(一)受聘于工程造价岗位;
“(二)聘用单位为其交纳社会基本养老保险或者已办理退休。”(新调整内容)
第十条改为第十一条,第二款第三项修改为:“与聘用单位签订的劳动合同”。
第十条 注册造价工程师注册有效期满需继续执业的,应当在注册有效期满30日前,按照本办法第八条规定的程序申请延续注册。延续注册的有效期为4年。
申请延续注册的,应当提交下列材料:
(一)延续注册申请表;
(二)注册证书;
(三)与聘用单位签订的劳动合同复印件;
(四)前一个注册期内的工作业绩证明;
(五)继续教育合格证明。
申请延续注册时,造价工程师本人和单位应对其前一个注册的工作业绩进行承诺,并由注册机关调查核实。
删去第二款第四项。
增加一款,作为第三款:“申请延续注册时,造价工程师本人和单位应对其前一个注册的工作业绩进行承诺,并由注册机关调查核实。”
第十一条改为第十二条,修改为:“在注册有效期内,注册造价工程师变更执业单位的,应当与原聘用单位解除劳动合同,并按照本办法第八条规定的程序,到新聘用单位工商注册所在地的省、自治区、直辖市人民政府住房城乡建设主管部门或者国务院有关专业部门办理变更注册手续。变更注册后延续原注册有效期。
“申请变更注册的,应当提交下列材料:
“(一)变更注册申请表;
“(二)注册证书;
“(三)与新聘用单位签订的劳动合同。
“申请变更注册时,造价工程师本人和单位应当对下列事项进行承诺,并由注册机关调查核实:
“(一)与原聘用单位解除劳动合同;
“(二)聘用单位为其交纳社会基本养老保险或者已办理退休。”
第十三条改为第十四条,修改为:“被注销注册或者不予注册者,在具备注册条件后重新申请注册的,按照本办法第八条规定的程序办理。”
第十五条修改为:“一级注册造价工程师执业范围包括建设项目全过程的工程造价管理与工程造价咨询等,具体工作内容:
“(一)项目建议书、可行性研究投资估算与审核,项目评价造价分析;
“(二)建设工程设计概算、施工预算编制和审核;
“(三)建设工程招标投标文件工程量和造价的编制与审核;
“(四)建设工程合同价款、结算价款、竣工决算价款的编制与管理;
“(五)建设工程审计、仲裁、诉讼、保险中的造价鉴定,工程造价纠纷调解;
“(六)建设工程计价依据、造价指标的编制与管理;
“(七)与工程造价管理有关的其他事项。
“二级注册造价工程师协助一级注册造价工程师开展相关工作,并可以独立开展以下工作:
“(一)建设工程工料分析、计划、组织与成本管理,施工图预算、设计概算编制;
“(二)建设工程量清单、最高投标限价、投标报价编制;
“(三)建设工程合同价款、结算价款和竣工决算价款的编制。”
第十五条 注册造价工程师执业范围包括:
(一)建设项目建议书、可行性研究投资估算的编制和审核,项目经济评价,工程概、预、结算、竣工结(决)算的编制和审核;
(二)工程量清单、标底(或者控制价)、投标报价的编制和审核,工程合同价款的签订及变更、调整、工程款支付与工程索赔费用的计算;
(三)建设项目管理过程中设计方案的优化、限额设计等工程造价分析与控制,工程保险理赔的核查;
(四)工程经济纠纷的鉴定。
第十六条第二项修改为:“依法从事工程造价业务”。
第十六条 注册造价工程师享有下列权利:
(一)使用注册造价工程师名称;
(二)依法独立执行从事工程造价业务;
(三)在本人执业活动中形成的工程造价成果文件上签字并加盖执业印章;
(四)发起设立工程造价咨询企业;
(五)保管和使用本人的注册证书和执业印章;
(六)参加继续教育。
第十八条修改为:“注册造价工程师应当根据执业范围,在本人形成的工程造价成果文件上签字并加盖执业印章,并承担相应的法律责任。最终出具的工程造价成果文件应当由一级注册造价工程师审核并签字盖章。”
第十八条 注册造价工程师应当在本人承担的工程造价成果文件上签字并盖章根据执业范围,在本人形成的工程造价成果文件上签字并加盖执业印章,并承担相应的法律责任。最终出具的工程造价成果文件应当由一级注册造价工程师审核并签字盖章。
第二十条增加一项,作为第九项:“超出执业范围、注册专业范围执业”。
第二十二条修改为:“注册造价工程师应当适应岗位需要和职业发展的要求,按照国家专业技术人员继续教育的有关规定接受继续教育,更新专业知识,提高专业水平。”
第二十二条 注册造价工程师应当适应岗位需要和职业发展的要求,按照国家专业技术人员继续教育的有关规定接受继续教育,更新专业知识,提高专业水平。在每一注册期内应当达到注册机关规定的继续教育要求。
注册造价工程师继续教育分为必修课和选修课,每一注册有效期各为60学时。经继续教育达到合格标准的,颁发继续教育合格证明。
注册造价工程师继续教育,由中国建设工程造价管理协会负责组织。
第二十四条中的“注册机关”修改为“国务院住房城乡建设主管部门”。
第三十九条修改为:“造价工程师职业资格考试工作按照国务院人力资源社会保障主管部门的有关规定执行。”
此外,对相关条文序号作相应调整。
本决定自公布之日起施行。以上2部部门规章根据本决定作相应的修正,重新公布。
在国务院减证便民的要求下,审批实行告知承诺已成一大趋势,部级审批也逐渐放开。
2018年11月1日起,住建部提出注册地在江西、河南、四川、陕西4省的建筑企业,申请建筑工程、市政公用工程施工总承包一级资质实行告知承诺审批。
2019年9月1日起,住建部负责的工程勘察、工程设计、建筑业企业、工程监理企业资质延续审批实行告知承诺制。
文件原文:

住房和城乡建设部办公厅关于实行
工程造价咨询甲级资质审批告知承诺制的通知
各省、自治区住房和城乡建设厅,直辖市住房和城乡建设(管)委,新疆生产建设兵团住房和城乡建设局,国务院有关部门建设工程造价管理机构,各有关单位:
为深入落实国务院“放管服”改革要求,优化审批服务,提高审批效率,降低办事成本,服务企业发展,现就实行工程造价咨询甲级资质审批告知承诺制有关事项通知如下:
一、简化审批流程
自2020年5月1日起,对工程造价咨询乙级资质晋升甲级资质和工程造价咨询甲级资质延续申请按照下列程序办理审批事项。
(一)申请。申请晋升或者延续工程造价咨询甲级资质企业登录全国工程造价咨询企业管理系统(http://zaojiasys.jianshe99.com/cecaopsys/),按提示填报申请信息,自动生成《工程造价咨询企业甲级资质升级/延续申请书》(见附件),打印并签字、盖章后,送(寄)我部行政审批集中受理办公室。
(二)受理。我部行政审批集中受理办公室接收相关企业填报的《工程造价咨询企业甲级资质升级/延续申请书》,并出具受理单。
(三)审批。我部对企业提交的申请材料,提出审批意见。
(四)公示。我部通过门户网站(www.mohurd.gov.cn)办事大厅专栏公示工程造价咨询乙级资质晋升甲级资质的审批意见,接受社会监督。公示期为10日。
(五)公告。我部通过门户网站公告符合工程造价咨询甲级资质晋升或甲级资质延续条件的企业名单,并颁发工程造价咨询企业甲级资质证书。
(六)核查。公告发布后12个月内,我部通过随机抽查、委托各省级住房和城乡建设主管部门和国务院有关部门建设工程造价管理机构核查等方式,核查企业承诺内容,重点核查企业业绩和人员是否符合资质标准要求。
以告知承诺制方式取得工程造价咨询甲级资质的企业,核查完成之前,发生重组、合并、分立等情况涉及资质变更的,应重新申请工程造价咨询甲级资质。
二、加强事中事后监管
(一)申请工程造价咨询甲级资质的企业隐瞒有关情况或承诺事项与实际情况不符的,我部不予其工程造价咨询甲级资质许可,且1年内不再受理其工程造价咨询甲级资质申请。不良行为记入企业社会信用档案。
(二)以欺骗等不正当手段或承诺事项与实际情况不符取得工程造价咨询甲级资质的企业,我部将依法撤销其相应资质,且3年内不再受理其工程造价咨询甲级资质申请。不良行为记入企业社会信用档案。
各省级住房和城乡建设主管部门和国务院有关部门建设工程造价管理机构要加强组织协调,积极做好政策解读,确保告知承诺制顺利实施。
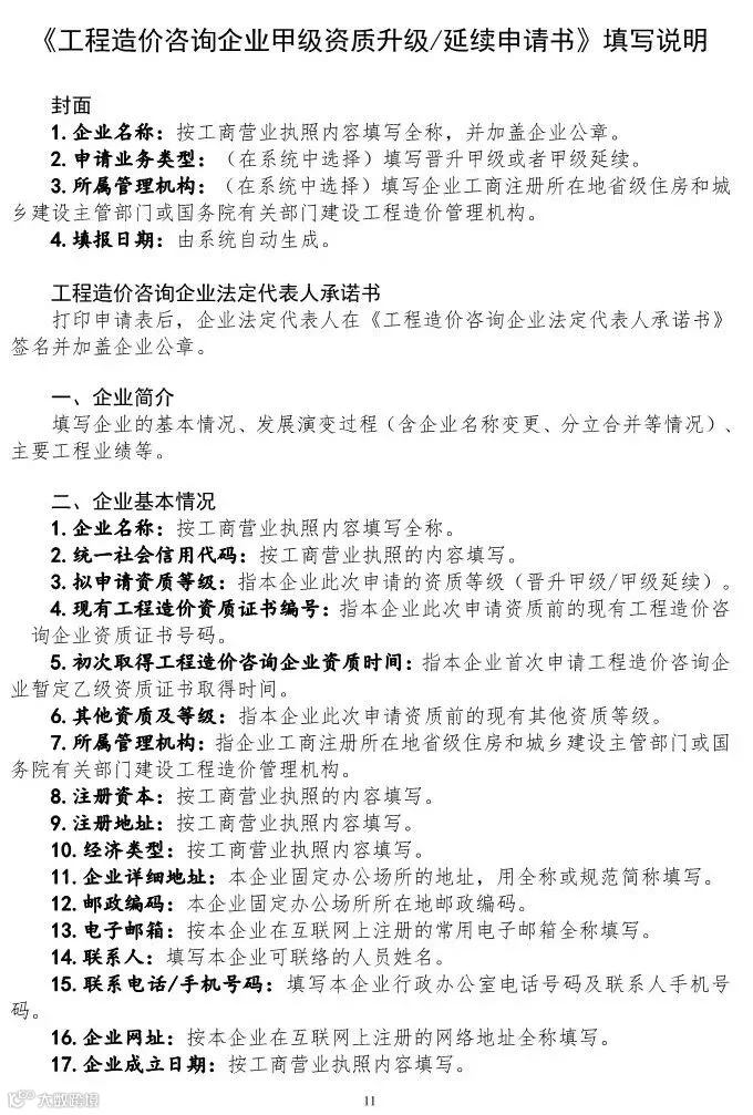
附件:工程造价咨询企业甲级资质升级/延续申请书
中华人民共和国住房和城乡建设部办公厅
2020年4月21日
(此件主动公开)














立即关注!



