产业概况
低空经济是以各种有人驾驶和无人驾驶航空器的各类低空飞行活动为牵引,辐射带动相关领域融合发展的综合性经济形态。
广泛体现于第一、第二、第三产业之中,在促进经济发展、加强社会保障、服务国防事业等方面发挥着日益重要的作用。
低空飞行产业则是指通用、警用、海关等各类低空飞行活动,主要由生产作业类、公共服务类、航空消费类等产业构成。
发展阶段
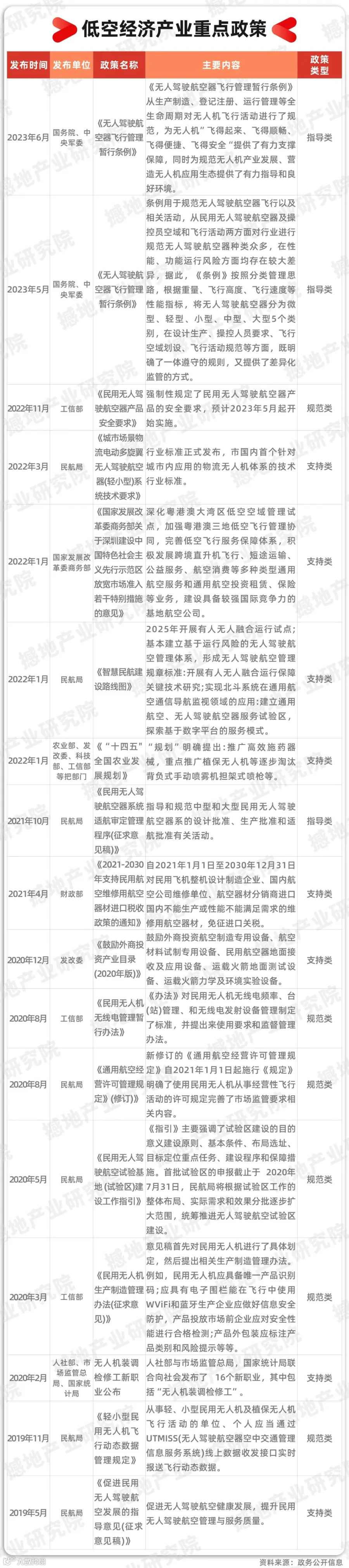
2010年以来,国家为推动低空经济发展先后颁布了一系列政策法规,从2021年2月首次将“低空经济”概念写入国家规划,到2023年12月正式将低空经济定位为战略性新兴产业,从国家层面鼓励推动低空经济发展。
产业布局
低空经济包括低空制造、低空飞行、低空保障和综合服务。低空制造产业是指面向通用、警用、海关和部分军用航空器的研发制造类产业,低空飞行产业是低空经济的核心产业。
截至2023年12月,我国在四川、重庆、上海、广东、河北、辽宁、陕西均有无人机产业集群的分布,其中四川省有自贡航空产业园、中国科技城(北川)通航产业园两个无人机产业集群。
市场规模
数据显示,2022年低空经济对国民经济的综合贡献值约为4000亿元,同比增长29.03%。据产业研究部门预测,2023年我国低空经济规模超5000亿元,2030年有望达到2万亿元。
近年来,中国无人机注册数量快速增长,据统计,目前以深圳为核心的广东省消费级无人机产量占全国的90%以上,工业无人机占据国内60%左右的市场份额,其产值规模超过千亿元以上。
产业图谱
低空经济产业链上游为原材料与核心零部件领域,研发包括各种工业软件,原材料包括钢材、铝合金、高分子材料等,零部件包括芯片、电池、电机等;产业链中游包含无人机、航空器、高端装备、配套产品、低空保障与综合服务;衔接下游需要有飞行审批、空域备案等,通过后的下游应用是低空经济与各种产业的融合。
低空经济产业链相关企业主要分布在北京、上海、江苏与广东地区,北京地区产业链上游有企业钢研高纳与中航协等;产业链中游有企业中国航空;下游有企业百程旅游等。
通用航空是低空经济的主体产业,无人机是低空经济的主导产业。通用航空领域主要企业有中航工业、北大荒、中信海洋与中直股份;无人机领域主要企业有大疆、航空工业与航天彩虹等。
免责声明:本文为网络摘录或转载,版权归原作者所有,内容为原作者个人观点,并不代表本公众号赞同其观点和对其真实性负责。如涉及作品版权问题,请与我们联系,我们将在第一时间删除内容!
欢迎加入:北大低空经济产业领军人才培育计划
【联系方式】
咨询人:李老师
联系电话:130 4114 3121(同微信)
微信:llq13041143121(请备注“北大低空经济班”)
长按下方二维码添加李老师微信(请备注:北大低空经济班 )
长按识别二维码,关注:商业领袖项目。
欢迎加入:北大低空经济产业领军人才培育计划
【联系方式】
咨询人:李老师
联系电话:130 4114 3121(同微信)
微信:llq13041143121(请备注“北大低空经济班”)
长按下方二维码添加李老师微信(请备注:北大低空经济班 )
【联系方式】
咨询人:李老师
联系电话:130 4114 3121(同微信)
微信:llq13041143121(请备注“北大低空经济班”)
长按下方二维码添加李老师微信(请备注:北大低空经济班 )
长按识别二维码,关注:商业领袖项目。

