2021年2月9日住建部官网发布《关于印发工程保函示范文本的通知》,制定了《工程保函示范文本》,自2021年3月1日起执行。原《工程担保合同示范文本(试行)》(建市〔2005〕74号)同时废止。
住建部发布的《工程保函示范文本》包含投标保函示范文本、预付款保函示范文本、支付保函示范文本、履约保函示范文本等8个文本,文末附电子版文本获取方式。

住房和城乡建设部关于印发工程保函示范文本的通知
各省、自治区住房和城乡建设厅,直辖市住房和城乡建设(管)委,北京市规划和自然资源委员会,新疆生产建设兵团住房和城乡建设局:
为进一步推进工程建设领域担保制度建设,促进建筑市场健康发展,我部制定了《工程保函示范文本》,现印发给你们,自2021年3月1日起执行。原《工程担保合同示范文本(试行)》(建市〔2005〕74号)同时废止。
执行过程中如有问题,请及时与我部建筑市场监管司联系。
附件:
(此件公开发布)

我方(即“开立人”)已获得通知,本保函申请人(即“投标人”)已响应贵方于 年 月 日就 (以下简称“本工程”)发出的招标文件,并已向招标人(即“受益人”)提交了投标文件(即“基础交易”)。
一、我方理解根据招标条件,投标人必须提交一份投标保函(以下简称“本保函”),以担保投标人诚信履行其在上述基础交易中承担的投标人义务。鉴此,应申请人要求,我方在此同意向贵方出具此投标保函,本保函担保金额最高不超过人民币(大写) 元(¥ )。
(1)投标人在开标后和投标有效期满之前撤销投标的;
(2)投标人在收到中标通知后,不能或拒绝在中标通知书规定的时间内与贵方签订合同;
(3)投标人在与贵方签订合同后,未在规定的时间内提交符合招标文件要求的履约担保;
三、本保函为不可撤销、不可转让的见索即付独立保函。本保函有效期自开立之日起至投标有效期届满之日后的 日。投标有效期延长的,本保函有效期相应顺延,最迟不超过 年 月 日。
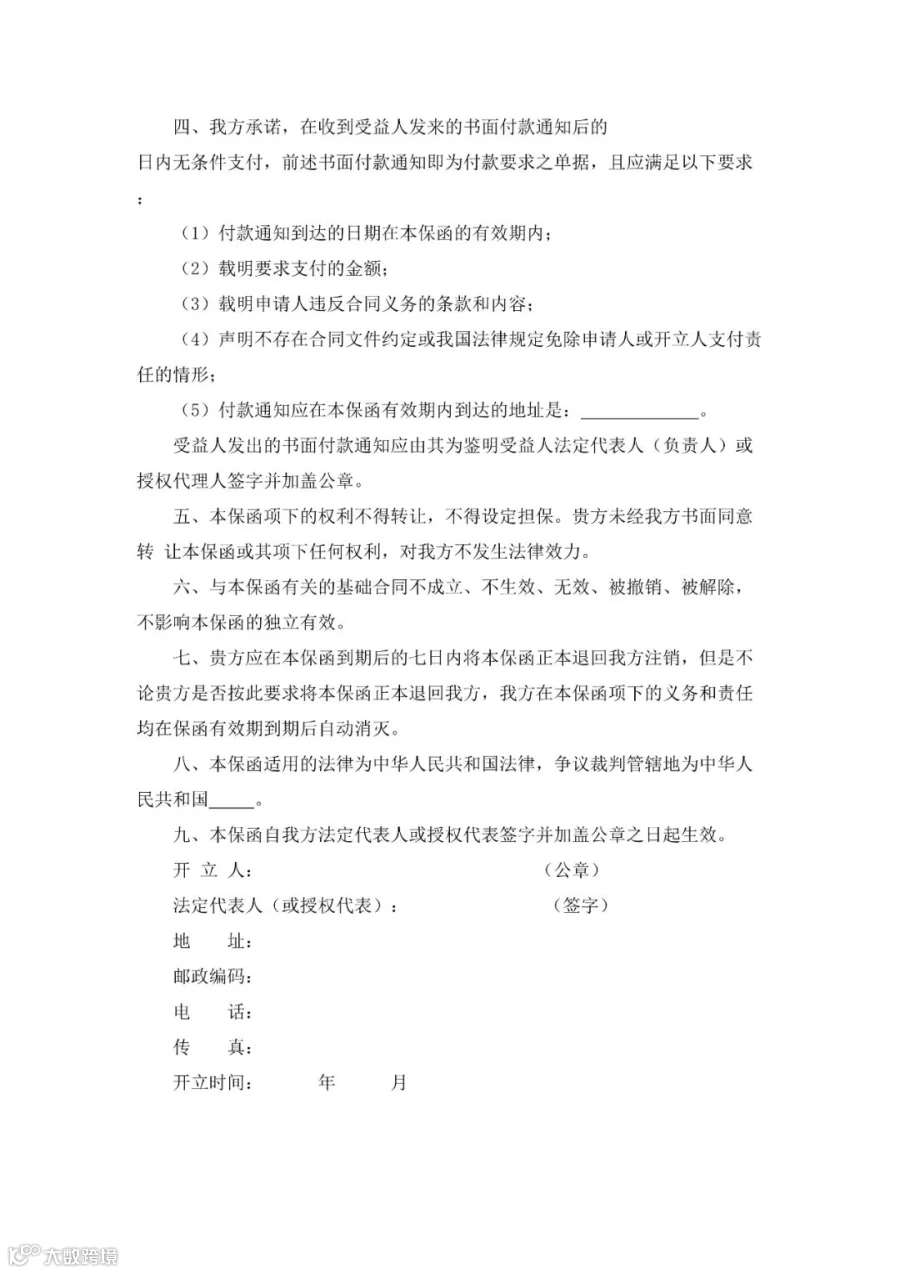
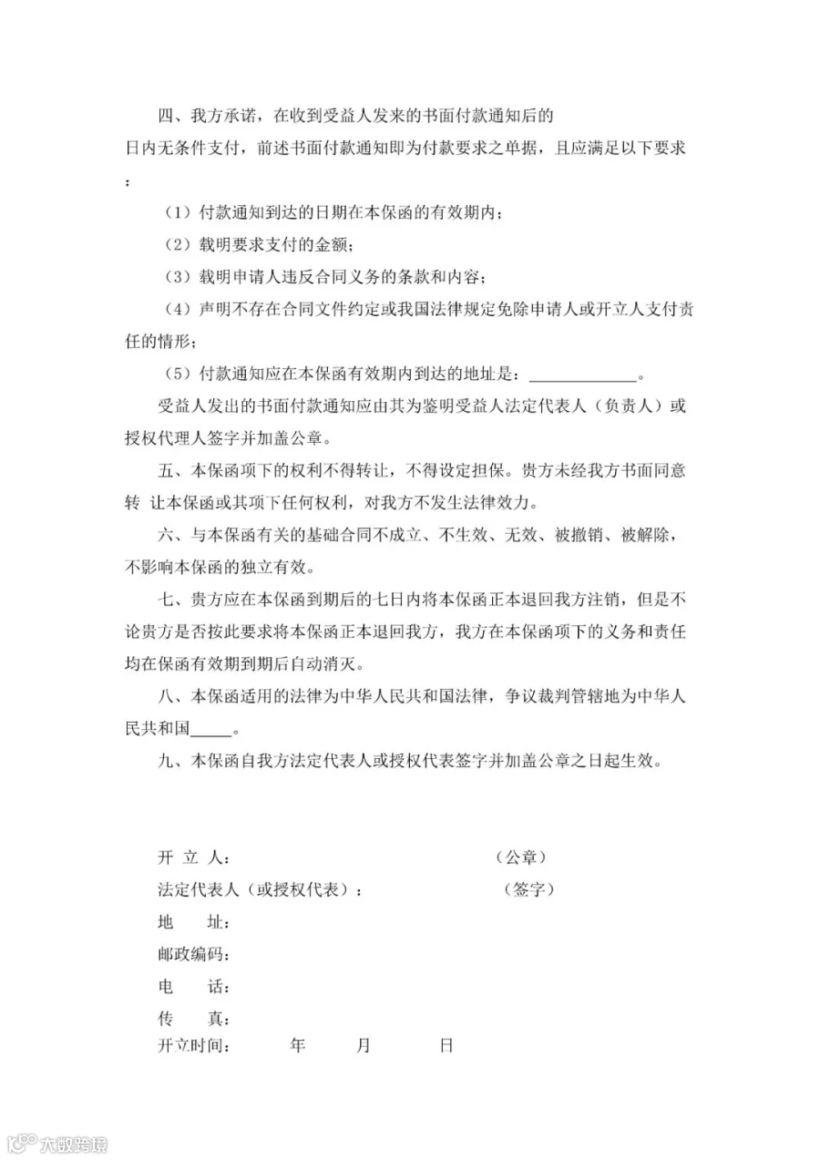
四、我方承诺,在收到受益人发来的书面付款通知后的 日内无条件支付,前述书面付款通知即为付款要求之单据,且应满足以下要求:
(3)载明申请人违反招投标文件规定的义务内容和具体条款;
(4)声明不存在招标文件规定或我国法律规定免除申请人或我方支付责任的情形;
(5)书面付款通知应在本保函有效期内到达的地址是: 。
受益人发出的书面付款通知应由其为鉴明受益人法定代表人(负责人)或授权代理人签字并加盖公章。
五、本保函项下的权利不得转让,不得设定担保。贵方未经我方书面同意转让本保函或其项下任何权利,对我方不发生法律效力。
六、本保函项下的基础交易不成立、不生效、无效、被撤销、被解除,不影响本保函的独立有效。
七、受益人应在本保函到期后的七日内将本保函正本退回我方注销,但是不论受益人是否按此要求将本保函正本退回我方,我方在本保函项下的义务和责任均在保函有效期到期后自动消灭。
八、本保函适用的法律为中华人民共和国法律,争议裁判管辖地为中华人民共和国 。
九、本保函自我方法定代表人或授权代表签字并加盖公章之日起生效。
如想索取Word版全文请自行前往官网下载或按照以下方式获取


建筑业观察微信公众号内容涵盖建筑行业政策法规/最新资讯/政策解读/建筑培训,推进国家建筑事业的发展。

ID:jzygc180