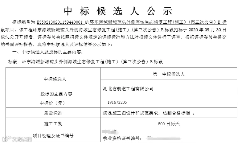
根据厦门市公共资源交易中心网公示:10月14日开始公示的环东海域新城琼头外侧海域生态修复工程(施工)(第三次公告)施工招标,其A标段招标控制价为48332万元,而中标单位的中标价仅为485万元,其B标段招标控制价为62638万元,中标单位的中标价为19167万元。
这是怎么回事?
重新公示的信息显示,中标候选人在本次投标过程中存在工作疏忽,递交的投标文件的报价与实际要进行的报价存在重大偏差,这才导致了中标价比招标控制价相差十万八千里的乌龙事件。


不过话又说回来,中标价与招标控制价相去甚远,甚至近百倍,不是应该作为无效标处理吗?你怎么看?
附:

环东海域新城琼头外侧海域生态修复工程(施工)(第三次公告)施工招标公告
本招标项目环东海域新城琼头外侧海域生态修复工程(施工)(第三次公告) 已由 厦门市发展改革委(项目审批、核准或备案机关名称)以厦门市发展改革委关于环东海域新城琼头外侧海域生态修复工程项目的批复(厦发改审批【2020】126号) (批文名称及编号)批准建设,项目业主为厦门市市政建设开发有限公司,建设资金来自市财政投融资 (资金来源),招标人为厦门市市政建设开发有限公司 ,招标代理机构为福建昇华工程造价咨询有限公司 。项目已具备招标条件,现对该项目的施工进行公开招标。
2.2. 工程建设规模:环东海域新城琼头外侧海域生态修复工程主要包括丙洲岛北侧、丙洲水道、同安大桥南侧、丙洲岛东侧、琼头外侧、滨海西大道外侧、集美大桥红树林七个清淤区域。清淤面积848.2公顷,总疏浚量2523.3万立方米。项目总投资141219万元,建安工程费123857万元。
2.3. 招标范围和标段内容: 本次招标范围包括本工程施工图纸范围内的全部工程,其中A标段范围为:琼头外侧区域,其余区域为B标段。具体详见施工图纸及工程量清单 。
2.5. 质量要求:满足施工图设计和规范要求,达到合格标准 。
2.6. 标段划分:本工程共分A、B两个标段,一个投标人最多允许中标的标段数量:1个
3.1. 本次招标要求投标人须:①具有航道工程专业承包一级及以上或港口与航道工程施工总承包一级及以上资质等级证书;②具备独立的法人资格、有效的安全生产许可证。
3.3. 投标人拟担任本招标项目的项目经理应具有港口与航道工程一级注册建造师执业资格证书,具备港口与航道工程专业高级工程师技术职称,并持有合格有效的安全生产考核合格证书B证。
注:港口与航道工程专业指港航工程、航道工程、航道整治工程、港口建筑工程、水道及港口工程、港口水工建筑工程、航务工程、水工工程、水运工程、海洋工程、港工工程、港口工程、海岸工程、近岸工程等专业,下同。
3.4. 技术负责人职称要求:具备港口与航道工程专业高级工程师技术职称。
3.6. 单位负责人为同一人或者存在控股、管理关系的不同单位,不得参加同一标段投标或者未划分标段的同一招标项目投标;与招标人存在利害关系可能影响招标公正性的法人、其他组织或者个人,不得参加投标;违反本条规定的,其相关投标均无效。
3.7. 投标人应在人员、财务、履约信誉等方面具有承担本招标项目施工的能力,具体要求详见招标文件。
3.8. 关键控制设备要求具备 / ,自有或租赁均可。
3.9. 本招标项目招标人对投标人的资格审查采用的方式:资格后审。
3.10. 同一投标人参与同一项目多个标段投标时(若有),最多只能中1个标段,开标顺序依次为A、B。
凡有意参加投标者,请于2020年 09 月 29 日 10 时 30分 00 秒前登录电子招标投标交易平台(网址:http://117.25.161.110:7070/xmjy/login)下载有关电子招标文件。招标人不另行出售纸质招标文件。
5.1. 投标文件递交的截止时间(投标截止时间,下同)为 2020年 09 月 29 日 10 时 30分 00秒,投标人必须在投标截止时间前通过厦门市建设工程电子招投标交易平台(网址:http://117.25.161.110:7070/xmjy/login)
5.2. )上传电子投标文件,但应认真检查投标文件的完整性。逾期到达或者未到达交易系统的投标文件视为放弃本次投标。
5.3. 在投标截止时间前,允许投标人对已投递的电子投标文件撤回、编辑再投递。投标人应使用投标时所使用的数字证书完成电子投标文件的解密,因投标人的原因,导致开标时无法解密投标文件的,按否决其投标处理。
本次招标公告在 中国招标投标公共服务平台(http://www.cebpubservice.com/)、福建省公共资源交易电子公共服务平台(https://ggzyfw.fujian.gov.cn/)和厦门市公共资源交易(http://www.xmzyjy.cn) 发布。
注意事项:本工程答疑纪要及补充通知等将在中国招标投标公共服务平台(http://www.cebpubservice.com/)、福建省公共资源交易电子公共服务平台(https://ggzyfw.fujian.gov.cn/)和厦门市公共资源交易(http://www.xmzyjy.cn) ) “公告答疑”上发布。各投标人应随时关注发布的相关信息,否则由此引起的后果及损失由各投标人自行承担。
招标人(盖单位电子章):厦门市市政建设开发有限公司_

欢迎加入:清大高级工商管理(建筑业)总裁研修班
咨询人:李老师
联系电话:139 1144 5864(同微信)
邮箱:1847623599@qq.com
微信:nt2014520(请备注“清大建筑”)
长按下方二维码添加李老师微信(请备注:清大建筑)

建筑业观察微信公众号内容涵盖建筑行业政策法规/最新资讯/政策解读/建筑培训,推进国家建筑事业的发展。

ID:jzygc180