大数跨境

重磅!水利全过程工程咨询已来临!《水利水电工程全过程工程咨询服务导则》(内附征求意见稿)

重磅!水利全过程工程咨询已来临!《水利水电工程全过程工程咨询服务导则》(内附征求意见稿) 新产业新赛道
2020-06-23
2
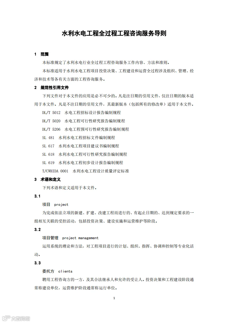
导读:重磅!水利全过程工程咨询已来临!《水利水电工程全过程工程咨询服务导则》(内附征求意见稿)

来源:中国工程咨询协会


立即关注!

欢迎添加建筑业观察微信公众号

    建筑业观察微信公众号内容涵盖建筑行业政策法规/最新资讯/政策解读/建筑培训,推进国家建筑事业的发展。


            ID:jzygc180

长按识别二维码,关注建筑业观察。

【声明】内容源于网络
0
0
新产业新赛道
专注于服务民营企业的转型升级与管理提升。我们为您精选最新政策、追踪前沿资讯、输出深度分析,并分享企业管理与项目管理的实战经验,同时关注工业化与信息化的融合发展。致力于打造企业决策者与高级管理者的掌上智库,助力企业在变革中找准方向,实现跨越。
内容 4216
粉丝 0
新产业新赛道 专注于服务民营企业的转型升级与管理提升。我们为您精选最新政策、追踪前沿资讯、输出深度分析,并分享企业管理与项目管理的实战经验,同时关注工业化与信息化的融合发展。致力于打造企业决策者与高级管理者的掌上智库,助力企业在变革中找准方向,实现跨越。
总阅读3.8k
粉丝0
内容4.2k