点击上方蓝字
加入建筑人的聚集地
来源:住建部官网
点击上方蓝字
加入建筑人的聚集地
来源:住建部官网
刚刚,住建部发布《关于核准2021年度第五批建设工程企业资质名单的公告》,2家建企拿下特级资质。
公路工程施工总承包特级,1项:
中国五冶集团有限公司
港口与航道工程施工总承包特级,1项:
山东港湾建设集团有限公司
据四库一平台显示:
山东港湾建设集团有限公司属于首次“升特”;
-
中国五冶集团有限公司此前已有3项特级资质,包括建筑工程施工总承包特级、市政公用工程施工总承包特级、冶金工程施工总承包特级,本次成功升为“四特”企业,在此祝贺!

一起来看看2021年前四批名单
石油化工工程施工总承包特级,1项:
中国化学工程第六建设有限公司
公路工程施工总承包特级,12项:
中交四公局第一工程有限公司
中交一公局海威工程建设有限公司
中铁十六局集团第四工程有限公司
黑龙江农垦建工路桥有限公司
中交一公局第二工程有限公司
浙江正方交通建设有限公司
安徽水利开发有限公司
中交二公局第一工程有限公司
湖南建工交通建设有限公司
中交一公局桥隧工程有限公司
中建四局第五建筑工程有限公司
中国十九冶集团有限公司
建筑工程施工总承包特级,3项:
河南隆基建设有限公司
中铁建设集团南方工程有限公司
广西建工集团冶金建设有限公司
市政公用工程施工总承包特级,1项:
中交第四公路工程局有限公司
建筑工程施工总承包特级,2项:
中国葛洲坝集团建设工程有限公司
中铁二十一局集团第四工程有限公司
建筑工程施工总承包特级,1项:
江苏拓科集团有限公司
市政公用工程施工总承包特级,1项:
中铁隧道局集团有限公司
附原文:

住房和城乡建设部关于核准2021年度
第五批建设工程企业资质名单的公告
根据《中华人民共和国建筑法》及有关建设工程企业资质管理规定,现将我部核准的工程勘察资质、工程设计资质、建筑业企业资质、工程监理企业资质的单位名单(2021年度第五批)予以公布。未予核准的单位及原因可登录住房和城乡建设部门户网站—政务服务平台,点击办事服务中“申请事项办理进度查询(受理发证信息查询)”栏目进行查询。
特此公告。
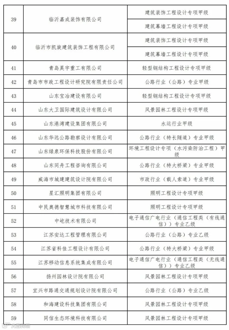
附件:1.核准工程勘察资质的单位名单
2.核准工程设计资质的单位名单
3.核准建筑业企业资质的单位名单
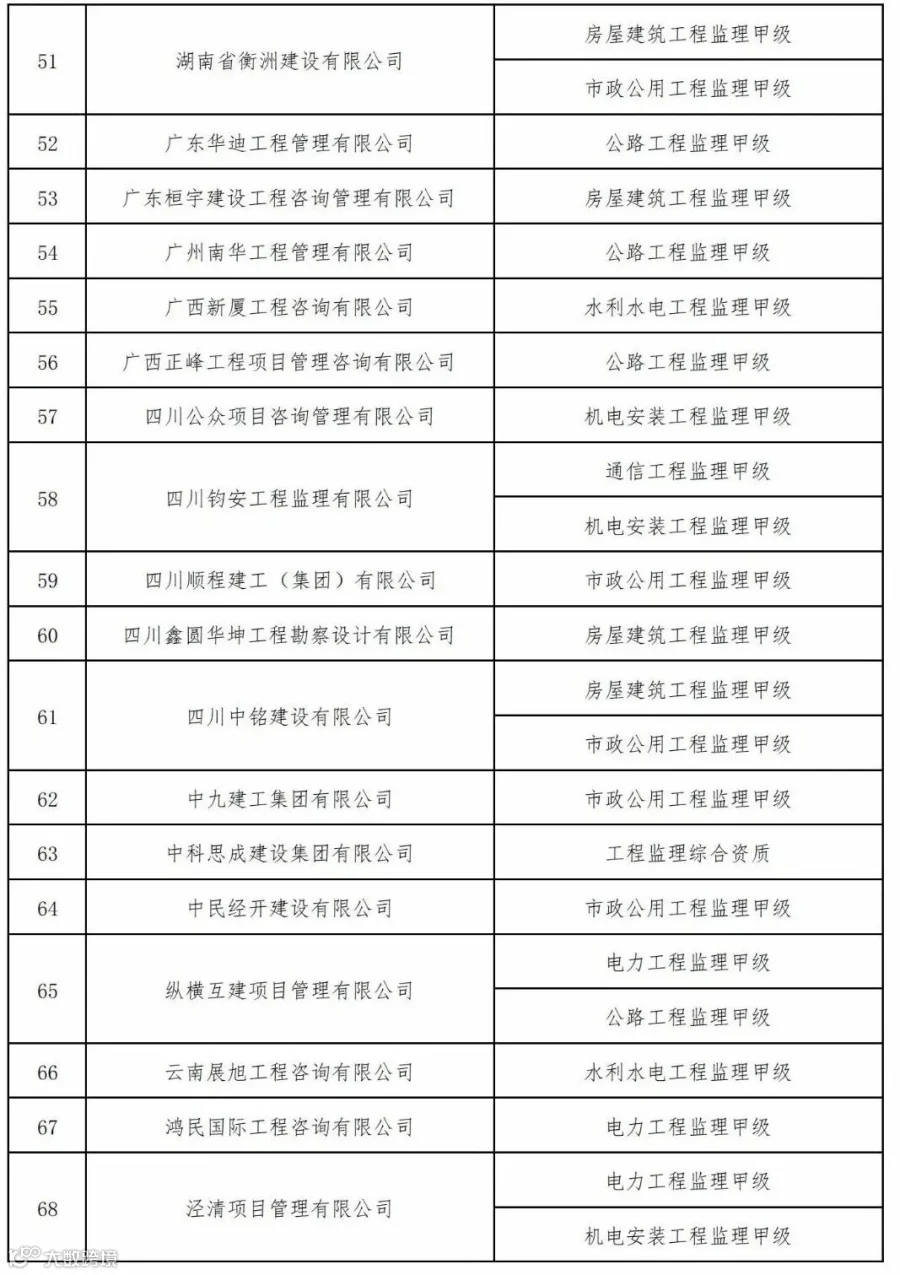
4.核准工程监理企业资质的单位名单
住房和城乡建设部
2021年8月19日
















欢迎加入:新基建下EPC工程总承包与全过程工程咨询—实战型高级研讨班
【联系方式】
咨询人:李老师
联系电话:139 1144 5864(同微信)
邮箱:1847623599@qq.com
微信:nt2014520(请备注“EPC”)
长按下方二维码添加李老师微信(请备注:EPC)

【联系方式】
咨询人:李老师
联系电话:139 1144 5864(同微信)
邮箱:1847623599@qq.com
微信:nt2014520(请备注“EPC”)
长按下方二维码添加李老师微信(请备注:EPC)

长按识别二维码,关注建筑业观察。


