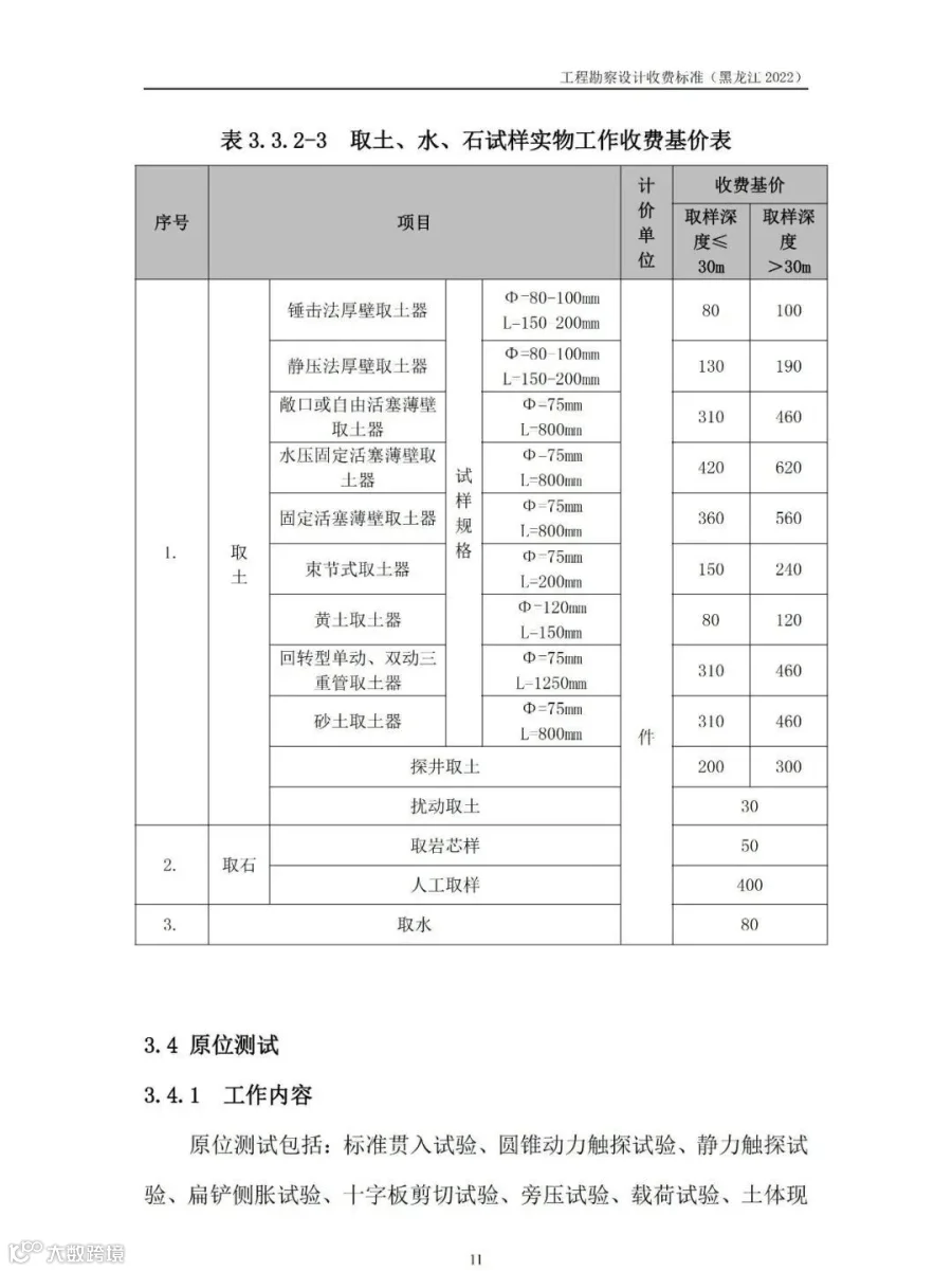
点击上方蓝字
加入建筑人的聚集地
来源:黑龙江省勘察设计协会
点击上方蓝字
加入建筑人的聚集地
来源:黑龙江省勘察设计协会
关于公开征集《黑龙江省工程勘察设计收费指导标准》意见的通知
各市(地)住建局,各有关单位:
为规范我省勘察设计行业市场收费行为,维护市场参与各方的合法权益,促进市场公平有序竞争,保障行业健康发展,受黑龙江省住房和城乡建设厅委托,由省勘察设计协会组织我省相关单位共同编制的《黑龙江省工程勘察设计收费指导标准》已形成征求意见稿,现征求你单位意见。请从黑龙江省勘察设计协会(http://www.hljksx.com/)或微信公众号下载标准的征求意见稿,组织研究和提出修改意见,并于本通知发布一个月内将意见反馈至省勘察设计协会。
联 系 人:吴忠宇
联系电话:0451-84010690
电子邮箱:hksx999@163.com
通讯地址:哈尔滨市南岗区果戈里大街1号(黑龙江省建筑设计研究院9楼)
附件1:《黑龙江省工程勘察设计收费指导标准》(征求意见稿)
附件2:《地方标准征求意见表》
黑龙江省勘察设计协会
2022年3月11日
















































































(来源:黑龙江省勘察设计协会)
| 2021年全国各省建企中标100强 | |||
| 吉林 | 辽宁 | 黑龙江 | 河北 |
| 北京 | 天津 | 山东 | 山西 |
| 陕西 | 内蒙古 | 甘肃 | 宁夏 |
| 青海 | 新疆 | 西藏 | 河南 |
| 江苏 | 浙江 | 上海 | 安徽 |
| 福建 | 江西 | 湖北 | 湖南 |
| 重庆 | 四川 | 云南 | 贵州 |
| 广西 | 广东 | 海南 | 全国 |
注:全国(未计入港澳台地区)各省建筑施工企业年度百强榜,蓝色为已经发布的省份,点击相关省份(市)即可直接查看。 |
|||
▼关注建筑业观察,获取全国最新建筑政策

立即关注!

立即关注!



