
来源:住房和城乡建设部官网
刚刚,住建部公布了2021年度第三批建设工程企业资质核准名单,此次共有138家企业拿到139项建筑业企业资质,十六家建企升特成功。
公路工程施工总承包特级,12项:
中交四公局第一工程有限公司
中交一公局海威工程建设有限公司
中铁十六局集团第四工程有限公司
黑龙江农垦建工路桥有限公司
中交一公局第二工程有限公司
浙江正方交通建设有限公司
安徽水利开发有限公司
中交二公局第一工程有限公司
湖南建工交通建设有限公司
中交一公局桥隧工程有限公司
中建四局第五建筑工程有限公司
中国十九冶集团有限公司
建筑工程施工总承包特级,3项:
河南隆基建设有限公司
中铁建设集团南方工程有限公司
广西建工集团冶金建设有限公司
市政公用工程施工总承包特级,1项:
中交第四公路工程局有限公司
文件原文:

住房和城乡建设部关于核准2021年度
第三批建设工程企业资质名单的公告
根据《中华人民共和国建筑法》及有关建设工程企业资质管理规定,现将我部核准的工程勘察资质、工程设计资质、建筑业企业资质、工程监理企业资质的单位名单(2021年度第三批)予以公布。未予核准的单位及原因可登录住房和城乡建设部门户网站-政务服务平台,点击办事服务中“申请事项办理进度查询(受理发证信息查询)”栏目进行查询。
特此公告。
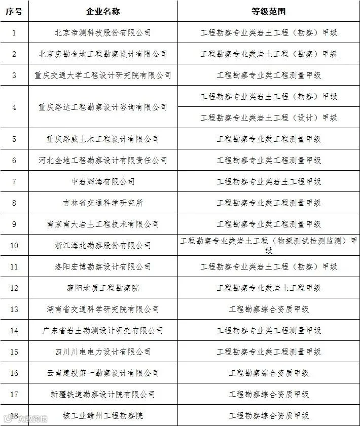
附件:1.核准工程勘察资质的单位名单
2.核准工程设计资质的单位名单
3.核准建筑业企业资质的单位名单
4.核准工程监理企业资质的单位名单
住房和城乡建设部
2021年6月4日
附件原文:
核准建筑业企业资质的单位名单




核准工程勘察资质的单位名单

核准工程设计资质的单位名单









关于举办全过程工程咨询操作实务专题培训班的通知
各有关单位:
目前,在国家相关部门大力推进全过程工程咨询服务模式的背景下,“全过程工程咨询”成为工程咨询行业最热话题,在即将迎来行业巨大变革的同时,咨询企业也面临着新的机遇和挑战,全过程工程咨询服务模式正在成为工程咨询行业新的发展趋势。
2020年 8 月 28 日,为全面贯彻新发展理念,推动城乡建设绿色发展和高质量发展,以新型建筑工业化带动建筑业全面转型升级,打造具有国际竞争力的“中国建造”品牌,住房和城乡建设部、科学技术部、工业和信息化部等九部门联合印发《关于加快新型建筑工业化发展的若干意见》。意见提出:要发展全过程咨询,大力发展以市场需求为导向、满足委托方多样化需求的全过程工程咨询服务,培育具备勘察、设计、监理、招标代理、造价等业务能力的全过程工程咨询企业。
2019年3月15日,住建部与发改委联合发布了《关于推进全过程工程咨询服务发展的指导意见》(以下称《指导意见》)。该《指导意见》为推进全过程工程咨询指明了发展方向和实施路径,从根本上解决了投资者或建设单位的综合性、一体化咨询服务需求问题。全过程工程咨询作为一种创新型咨询服务组织方式,具有集成化、专业化优势,满足了委托方的多样化需求与市场发展需求,展露出广阔的应用前景,而实操过程中全过程工程咨询服务费如何取费是核心关键问题。
为响应国务院办公厅及住建部和发改委关于大力推行全过程工程咨询服务的政策,培养与行业发展相适应的人才队伍,全面提升工程建设质量和投资效益。6月份在杭州市举办“全过程工程咨询操作实务专题”培训班,现将有关事宜通知如下:
一、培训内容
(一)全过程工程咨询实施方案策划
1.全过程工程咨询特点及相关重要政策解析
2.全过程工程咨询整体服务方案及基本要点
3.全过程项目管理咨询方案与技术要点
4.全过程造价咨询方案与技术要点
5.投资决策综合性咨询方案与技术要点
6.勘察设计管理咨询方案与技术要点
7.招标采购咨询方案与技术要点
8.施工阶段咨询方案与技术要点
9.工程监理咨询方案与技术要点
10.项目收尾阶段方案与技术要点
11.运营维护咨询方案与技术要点
12.工程项目后评价咨询实务要点
13.全过程工程咨询项目案例分析
(二)全过程工程咨询操作实务
1.全过程工程咨询服务模式落地
(1)对全过程工程咨询服务开展的总体认知
(2)全过程工程咨询服务的基础
(3)“组合型”全过程工程咨询的开展
(4)PPP项目全过程工程咨询服务的开展
(5)“多种模式并存”的全过程工程咨询服务落地
(6)全过程工程咨询服务开展的关键
(7)全过程工程咨询服务下角色转变
(8)项目实施和工程咨询服务整合管理八大核心能力
2.全过程工程咨询服务实践探索
(1)项目前期策划/投资决策综合性咨询服务典型案例分析
(2)总体项目管理咨询服务
(3)实务项目管理咨询服务
(4)项目管理+工程监理+BIM管理咨询
(5)跨地域品牌设施项目管理咨询服务
(6)复杂工程全过程BIM应用管理咨询服务
3.全过程工程咨询计费方法
(1)项目管理
(2)项目决策阶段咨询
(3)建设实施阶段咨询
(4)运营维护阶段咨询
(5)专项咨询
(三)全过程工程咨询合同管理及法律风险防范
1.全过程工程咨询应注意的法律问题
2.工程建设各个阶段的主要管理责任及风险
3.全过程工程咨询服务合同示范文本解读及案例分析
4.全过程工程咨询中造价合约协同管控
二、授课师资

尹贻林:中建政研专家委员会委员,中国建筑学会建筑经济分会常务理事。天津理工大学管理学院院长,IPPCE研究所所长,教授、博士生导师。享受国务院政府津贴。《建筑经济》杂志第六、七届编委会委员。英国皇家特许测量师学会资深会员,亚太地区工料测量师学会教育组理事,中国建设工程造价管理协会副理事长;先后3次被聘为教育部高等学校管理科学与工程类学科教学指导委员会委员;2次被聘为住房和城乡建设部高等学校工程管理和工程造价学科专业指导委员会委员。
何饶:中建政研专家委员会委员,财政部PPP专家库专家,北京市建设教育协会专家库专家,IPMP 项目管理 C级,PRINCE 2 项目管理专家,工程总承包管理办法参编者之一。主导过PPP、PMC、EPC、BOT、TOT、OM、EPCO、DB、DBFO等项目建设模式报建、审批、投融资、运营等全过程项目管理。
曹珊:中建政研专家委员会委员,中华全国律师协会民事专业委员会委员暨建设工程论坛副主任,中国房地产业协会法律事务委员会委员,中国建筑业协会法律事务委员会委员,江苏省建设厅基础设施建设工程招投标评标经济类资深专家评委,中国人民大学律师学院客座教授,中国轨道交通促进联盟理事会理事。
三、培训对象
各级政府、建设单位、设计院、施工单位、项目管理、工程监理、工程造价咨询单位、地方造价行业协会相关负责人员;各房地产、监理、项目管理等单位从事概预算、工程造价、基建、法律、市场经营、合同、审计相关负责人。
四、时间地点
2021年6月27日-30日(27日为报到日) 杭州市
五、培训费用
1.收费标准:
3800元/人,(费用含会务费、资料费、税费),食宿统一安排,费用自理。

【联系方式】
咨询人:李林权(老师)
联系电话:139 1144 5864(同微信)
邮箱:1847623599@qq.com
微信:nt2014520(请备注“全过程工程咨询”)
长按下方二维码添加李老师微信(请备注:全过程工程咨询)

【联系方式】
咨询人:李林权(老师)
联系电话:139 1144 5864(同微信)
邮箱:1847623599@qq.com
微信:nt2014520(请备注“全过程工程咨询”)
长按下方二维码添加李老师微信(请备注:全过程工程咨询)

长按识别二维码,关注建筑业观察。


