
来源:浙江省住建厅
刚刚,浙江省住建厅发布《关于征求<建设工程监理工作标准>(征求意见稿)意见的函》。

各市建委(建设局),各有关单位:
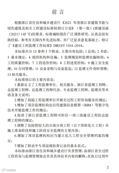
根据我厅《关于印发2021年度浙江省建筑节能与绿色建筑及相关工程建设标准编制计划(第一批)的通知》(浙建设函〔2021〕145号),由浙江省全过程工程咨询与监理管理协会等单位编制的《建设工程监理工作标准》已完成征求意见稿,现印发征求各相关单位书面意见,请认真研究,提出修改意见,并于2022年3月6日前将修改意见反馈至主编单位。
联系方式:王建民,电话:13777807718,传真:0571-88277394;邮箱:529226581@qq.com;地址: 杭州市西湖区文二路28号,邮编:310012。
附件:《建设工程监理工作标准》(征求意见稿).pdf
浙江省住房和城乡建设厅办公室
2022年2月7日






......











文件详情,请点击下载:
附件:《建设工程监理工作标准》(征求意见稿).pdf


欢迎加入:新基建下EPC工程总承包与全过程工程咨询—实战型高级研讨班
【联系方式】
咨询人:李老师
联系电话:139 1144 5864(同微信)
邮箱:1847623599@qq.com
微信:nt2014520(请备注“EPC”)
长按下方二维码添加李老师微信(请备注:EPC)

【联系方式】
咨询人:李老师
联系电话:139 1144 5864(同微信)
邮箱:1847623599@qq.com
微信:nt2014520(请备注“EPC”)
长按下方二维码添加李老师微信(请备注:EPC)

长按识别二维码,关注建筑业观察。


