
▎来源:东莞市住建局
小粤:
近日,为有效防范重大质量安全事故发生,东莞市住建局发布了关于启用东莞市基坑工程安全监测预警平台的通知。

基坑坍塌事故时有发生,不容忽视!
今年以来,发生多起基坑坍塌事故
湖南一工地发生2次边坡坍塌,施工、监理人员等11人被埋,其中4人死亡!
8月5日上午10点20分左右,湖南湘西高新区一工地在对高速公路排水管道进行基础和边坡安全检测时,突发边坡坍塌,造成5人被困。消防救援人员及时赶到救援,救出2人后发生二次坍塌,造成施工人员、监理和检测人员、消防救援人员共6人被困。两次塌方共造成11人被困。
事故发生后,州委州政府高度重视,组织相关部门全力开展救援。截至目前,已救出11人,确认死亡4人,轻伤7人。目前,事故原因正在调查中。
南京一工地突发边坡坍塌致2死3伤!
据南京@浦口发布 消息,2021年6月15日16时48分,位于南京市浦口区玉山路的上海建工四建集团有限公司工地突发边坡坍塌,导致2人被埋,经全力组织搜救,抢救无效死亡。
另,事故造成2人骨折受轻伤、1人表皮擦伤。
6月16日下午,省住建厅对南京基坑坍塌事故进行通报:
2021年6月15日16时48分左右,南京市南京银行科教创新园工程工地,发生一起基坑坍塌生产安全事故,致2人死亡。
施工总承包单位的安全生产条件已降低,按照有关规定自今日起在江苏省内不得承揽新的工程项目。
浙江一工地基坑塌陷,门面大块倾斜,现场已封锁!
4月26日,绍兴镜湖核心区官渎路与横湖路交叉口的某工地中午11:30左右,基坑塌陷。路面倒向基坑,建筑大门倾斜。
据现场一名工作人员介绍,事发时间为今天11:30左右,事故原因初步判断是大型工程车进入施工场地造成入口处施工坡道断裂。
工地的施工人员透露:“早上这个机器进场、钢管负重,机器太重了,钢管也很重,有几百吨,压了一下就陷下去了。
杭州一工地基坑垮塌,下陷约40米、裂缝长达三四十米!
3月21日,浙江杭州下城区沈家南苑安置房工地,地面发生垮塌。
现场视频显示,在建工地周围大片区域建筑物下陷。21日23时,记者从杭州市政府值班室获悉,事故未造成人员伤亡和车辆被困。事发现场周边道路已进行临时交通管制,专家组正在现场对垮塌原因,做进一步勘测和分析。
从相关事故单位工程部负责人处了解到,发生坍塌的是长浜路靠近工地一侧的基坑,裂缝大约长三四十米。因为工地基坑垮塌影响了路面,导致路面也发生位移,缝的宽度大约有好几十公分,影响了长浜路的通行。
公司已第一时间按程序上报,并做好疏导交通,封闭现场。
(事故现场图)
基坑整体坍塌,不亲身经历,不知其恐惧
某工地约21米深的基坑崩塌,一起看下惊心动魄的瞬间!
基坑坍塌现场视频
视频:十个类型坍塌事故的防治要求
为进一步提高全员安全意识,防范安全事故发生,住建部出台JGJT429-2018《建筑施工易发事故防治安全标准》,对易发频发的事故预防提出了主要控制措施。
下面以坍塌事故为例,对基坑工程、边坡工程、挖孔桩工程、脚手架工程、模板工程、操作平台、临时建筑、装配式建筑、钢围堰工程、拆除工程等十个类型坍塌事故的防治要求进行学习。
附原文:

关于启用东莞市基坑工程安全监测预警平台的通知
各园区(镇街)住房和城乡建设局、各有关单位(企业):
根据《危险性较大的分部分项工程安全管理规定》(住房城乡建设部令第37号)和《广东省住房和城乡建设厅关于印发房屋市政工程危险性较大的分部分项工程安全管理实施细则的通知》(粤建规范〔2019〕2号)等有关文件要求,为进一步加强全市基坑工程的监测管理,规范基坑安全监测工作,有效防范重大质量安全事故发生,积极推广建筑新技术应用,发挥信息化监测的优势,构建覆盖“主管部门、企业、项目”三级智慧监管服务体系,创新基坑工程监测手段,切实提升我市建设行业技术水平、保障建设工程安全生产,我局组织开发了“东莞市基坑工程安全监测预警平台”(以下简称监测平台)并决定正式启用。现将有关事项通知如下:
一、全面推行监测平台
(一)2021年9月1日开始,全市所有开挖深度超过5米(含5米)的深基坑工程(新开工和已开工未回填)须全部接入监测平台。
(二)对符合条件新开工的深基坑工程监测单位应在土方开挖前完成监测数据初始值采集并上传至监测平台;对已开工未回填的深基坑工程监测单位应在2021年10月1日前完成监测数据并上传至监测平台。
(三)监测平台网址http://39.108.152.117:8080/login,建设各方(建设、设计、监理、施工、第三方监测单位)必须配合使用监测平台,申请使用账号(申请备案要求详见附件1),上传企业相关资料,并将符合条件的深基坑监测项目及时上传监测数据、巡检信息等,实现基坑工程监测数据统一平台管理。
(四)深基坑工程各方责任主体应及时完善监测平台中基坑工程具体信息,及时处理、闭合监测预警数据(详见附件2),维护基坑工程动态信息管理。
(五)已接入监测平台管理的监测数据可作为施工安全监管的依据。各质量安全监督机构应本辖区深基坑工程加强日常管理,督促监测单位及时上传监测数据,跟踪监测预警的闭合处理。
(六)监测平台的操作及监测仪器的要求,详见《平台操作手册》和《接入监测预警平台的仪器设备技术及安全规定》(附件3、4)。
(七)监测平台运维单位为东莞市建筑科学研究所(以下简称“市建科所”),各单位有关平台接入及使用过程中的系统问题由该所提供技术支持和咨询服务。
二、对未按要求使用监测平台的处理办法
(一)对监测单位未按要求接入监测平台的项目,由建设工程质量安全监督机构对该项目签发全面停工通知书,并对监测单位进行不良行为扣分。
(二)监测单位存在下列行为的,由建设工程质量安全监督机构对监测单位发出限期整改通知书并对其进行不良行为扣分处理;情节严重的,由市住房城乡建设局给予行政处罚,并追究当事人责任:
1、监测单位未按照监测方案开展监测的;
2、监测单位未上传相应监测数据及巡检记录至监测平台的。
(三)监理单位存在下列行为的,由建设工程质量安全监督机构对监理单位发出限期整改通知书并对其进行不良行为扣分处理;情节严重的,由市住房城乡建设局给予行政处罚,并追究当事人责任:
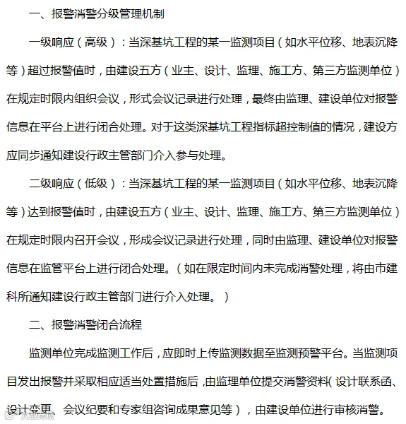
深基坑工程的某一监测项目(如水平位移、地表沉降等)达到或超过报警值时,监理单位未在限定时间内未完成消警处理的。
附件:
1:监测平台账号申请表及备案资料要求.

2:平台报警消警闭合流程及要求.


3:平台操作手册v3.0.

4:接入监测预警平台的仪器设备技术及安全规定.


东莞市住房和城乡建设局
2021年8月24日




百战归来,再读书!
清大期待您的加入!


欢迎加入:清大高级工商管理(建筑业)总裁研修班
【联系方式】
咨询人:李老师
联系电话:139 1144 5864(同微信)
邮箱:1847623599@qq.com
微信:nt2014520(请备注“清大建筑”)
长按下方二维码添加李老师微信(请备注:清大建筑)

【联系方式】
咨询人:李老师
联系电话:139 1144 5864(同微信)
邮箱:1847623599@qq.com
微信:nt2014520(请备注“清大建筑”)
长按下方二维码添加李老师微信(请备注:清大建筑)

长按识别二维码,关注建筑业观察。


