点击上方蓝字
加入建筑人的聚集地
来源:住建部
点击上方蓝字
加入建筑人的聚集地
来源:住建部

各省、自治区住房和城乡建设厅,直辖市住房和城乡建设(管)委,新疆生产建设兵团住房和城乡建设局,国务院有关部门建设工程造价管理机构,各有关单位:
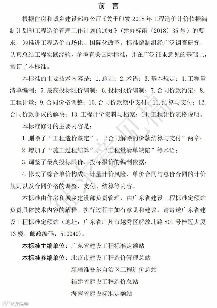
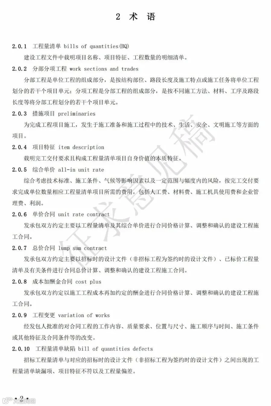
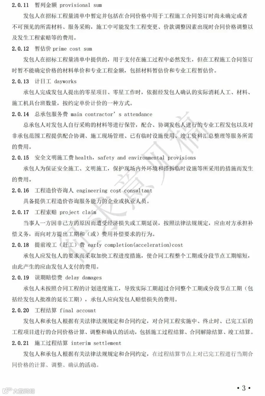
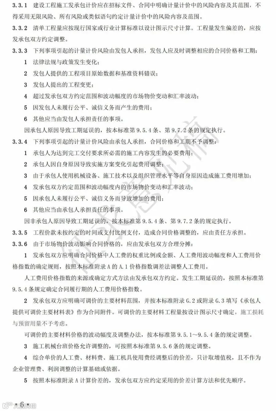
为完善工程造价市场化形成机制,进一步统一工程计价规则,我们对《建设工程工程量清单计价规范》(GB50500-2013)进行了修订,形成《建设工程工程量清单计价标准》(征求意见稿),现送你们征求意见。请于12月15日前将书面意见反馈我司。
联系人及传真:丛铭雪,010-58934733
联系邮箱:chengm@mohurd.gov.cn
联系地址:北京市海淀区三里河路9号住房和城乡建设部标准定额司(信封请注明“建设工程工程量清单计价标准征求意见”字样),邮编:100835
住房和城乡建设部标准定额司
2021年11月17日
(此件主动公开)







































































































立即关注!

立即关注!



