
来源:云南省人民政府
近日,云南省人民政府办公厅印发了《云南省“十四五”综合交通运输发展规划》,《规划》明确,到2025年现代综合交通运输体系进一步完善,综合交通枢纽体系建设取得显著成效,综合交通投资规模力争达到1.3万亿元以上,实体线网总里程达到36万公里。
铁路营运里程力争达到6000公里(高铁里程1600公里),建成和在建铁路里程力争达到8000公里。公路总里程达到35万公里,高速公路建成通车总里程确保达到1.3万公里、力争达到1.5万公里,新改建普通国省道3000公里,新改建农村公路6万公里。改善航道里程1000公里、航道总里程达到5300公里,新增内河港口泊位60个。在建及运营运输机场总数量达到20个。

第一节 推进综合交通运输大通道建设
1.加快建设5条国际综合交通运输大通道。推动中越、中老泰国际运输通道全面畅通,推动中缅国际运输通道建设取得进展,统筹通道内各种运输方式发展,加快通道内铁路建设,提升通道内公路服务能力,巩固和拓展民航国际航线,推进水运航道建设,提升与周边国家交通基础设施互联互通水平,全面支撑中国—中南半岛、孟中印缅2条国际综合交通经济走廊建设。

2.加快建设5条国内综合交通运输大通道。推动京(蓉)昆、京(渝)昆、沪昆、广昆通道铁路提质、公路扩能,打通滇藏综合交通运输通道,加密和优化民航国内航线,推进右江百色库区高等级航道(云南段)及百色水利枢纽通航设施建设,形成高效发达的出省综合交通运输通道,全面支撑昆明—京津冀、昆明—长三角、昆明—粤港澳大湾区、昆明—西藏4条国内综合交通经济廊带建设。

注意:这里提到了十四五期间重点开展滇藏铁路(云南段),而云南省铁路十四五规划中,也明确提到将争取开工建设滇藏铁路(香格里拉至波密)。同时,西藏那边进展是:波密至然乌段是捆绑在川藏铁路的,也就是说滇藏铁路只需要开工然乌至香格里拉段,就形成了第三条进藏铁路。
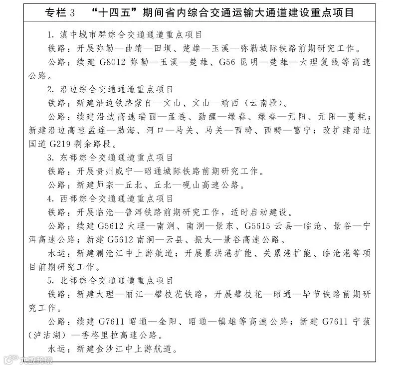
3.加快建设5条省内综合交通运输大通道。围绕“畅通综合通道、完善方式配置”,贯通铁路、公路通道,统筹推进通道内重点项目建设,全面支撑滇中城市群、沿边、滇东北—滇东南、滇西—滇南、滇西北—滇东北5条省内综合交通经济轴线建设。

第二节 推进综合立体交通网络建设
推动公路网、铁路网、航空网、水运网、邮政网深度融合,构建综合交通基础设施“3张网”,进一步完善综合交通经济走廊骨架网,实施综合交通八大重点工程。

1.建设高品质的快速网
推动高速及城际铁路建设。加快推进连接成渝地区双城经济圈、北部湾城市群、粤港澳大湾区等方向的高速铁路客运通道建设,续建重庆—昆明、弥勒—蒙自高速铁路,力争大理—丽江—攀枝花等铁路开工建设,基本形成以昆明为中心的滇中城市群内部1小时铁路交通圈,与省内其他城市群之间实现2小时到达。
优化高速公路网络。在县域高速公路“能通全通”工程基础上,以“加密滇中、沿边拉通、滇西循环、互联互通”为重点,新建陆良—寻甸等高速公路,完善滇中环线及放射线,推进滇中城市群高速公路全面成网。新建孟连—勐海等高速公路,补齐沿边高速公路干线,增加沿边支线公路。新建宾川—南涧等高速公路,实现大滇西旅游交通环线的大环线和小环线全面成网。新建泸西—丘北—广南—富宁等高速公路,提升全省高速公路互联互通水平,实现重点相邻城市直达联通、与周边省(区、市)快速畅通、与周边国家互联互通。
完善运输机场布局。打造昆明国际航空枢纽,加快基础设施改扩建进度,提升昆明长水国际机场保障能力和运行效率。续建红河蒙自机场,新开工昭通机场迁建,加快元阳、楚雄等新建机场建设,基本实现民用运输机场对全省各州、市全覆盖。加快实施丽江等既有支线机场提升改造,提高既有支线机场保障能力。积极推进普洱机场迁建和景东等新建机场前期工作。促进区域机场协调发展,加快培育丽江、西双版纳、芒市等机场的区域次枢纽功能。以“保腾芒一体化”为样板,探索机场群协同发展。

2.建设高效率的干线网
推进普速铁路建设。重点填补滇西、沿边地区铁路网空白,完善普速铁路网络布局。续建丽江—香格里拉、大理—瑞丽、叙永—毕节(云南段)铁路,同步实施普速铁路提质开行动车工程。新建蒙自—文山等铁路,促进铁路沿线资源开发,提升资源富集区、货物主要集散地的通达度,助力沿边地区开发开放。推进滇藏铁路(云南段)、保山—泸水、临沧—清水河等铁路前期研究工作,适时启动建设。
实施普通国省道改造。继续推进普通国省道既有低等级路段升级改造,基本消除断头路、瓶颈路、等外路和无铺装路面。重点加快沿边国道G219云南境内剩余路段建设,提升维稳戍边能力。推进城镇过境、出入口等瓶颈路段改造,优化路网结构,提高服务水平,实现与高速公路、城市道路、农村公路的有效衔接。对长期超负荷运行、路面破损严重的路段实施路面改造,提高普通国省道安全性、抗灾能力和行车舒适性。全面提升普通国省道的基本公共服务能力,助力新型城镇化和区域协调发展。
拓展水运航道网络。积极推进金沙江—长江干线航道提升,加快推进右江(富宁)—珠江(广州)航道通航设施建设。继续提升澜沧江—湄公河航道通航能力,加快实施境内段和界河段的航道升级工程。适时推进中缅瑞丽江、中越红河等航道建设。推动水运航道向中上游段、支流等拓展延伸。加强规模化港口建设。

3.建设广覆盖的基础网
推进农村公路建设。推动“四好农村路”高质量发展,巩固交通扶贫成果,服务乡村振兴战略实施。重点加快30户以上自然村(组)通硬化路建设,提高农村公路通达深度。推进重要县乡道升级改造,实施具备条件的乡镇(街道)通三级公路(含旅游路、资源路、产业路),建设一批美丽农村公路,实现乡镇(街道)与县城、邻近普通国省道间便捷连通与快速集散。继续推动农村公路生命安全防护、危桥危隧改造等工程建设。
推进铁路专用线建设。实施连接产业园区、物流园区、大型工矿企业、港口等的铁路专用线补短板工程,打通铁路运输“最后一公里”。
推进库湖区航运设施建设。进一步完善金沙江、澜沧江及洱海等库湖区的便民码头及相应配套保障设施建设,提高人民群众获得感。
推进通用机场建设。完善全省通用机场布局体系,有序推进弥勒、凤庆等一批通用机场建设,为各类通航作业、应急救援提供基本设施保障,鼓励在适宜的库湖区发展通用航空作业。
完善邮政快递设施。建设面向国际、辐射全国、覆盖全省的邮政快递寄递网络。优化完善邮政快递枢纽建设,合理布局冷链仓储、集疏运、快递分拣等物流基础设施。推进国际班列运输邮件快件,提高邮政业与澜沧江—湄公河区域国家开放合作水平。大力发展县、乡、村三级物流配送网络,以县域物流集散中心、乡镇配送节点、村级公共服务点为支撑,健全完善城乡高效配送网络。推动邮政快速末端服务设施与公共服务设施同步规划建设。推进农村地区邮政网点升级改造,提升标准化和规范化水平。推进交邮深度融合发展,推动在机场、汽车站、火车站、港口码头等重要交通节点的邮政装卸、接驳、仓储功能区建设。


第三节 推进综合交通枢纽建设
构建多层级综合交通枢纽体系。完善客货运枢纽布局,优化综合交通枢纽集疏运网络,强化昆明国际性综合交通枢纽门户功能,提升大理、曲靖等全国性综合交通枢纽中转组织能力,积极培育红河全国性综合交通枢纽。提高昭通、文山、德宏、西双版纳等区域性综合交通枢纽衔接服务水平。加快丽江、楚雄、玉溪、保山、临沧、普洱、怒江、迪庆等地区性综合交通枢纽建设。打造瑞丽、磨憨、河口、猴桥、清水河等口岸型综合交通枢纽。
推进综合客运枢纽场站建设。建设一体衔接的综合客运枢纽,推动各方式场站集中布局,积极引导立体换乘、同台换乘,促进枢纽内部便捷换乘,优化内外交通快速转换,推进多种运输方式统一规划、同步建设、协同管理,推动中转换乘信息互联共享。
推进综合货运枢纽场站建设。建设高效转运的综合货运枢纽,推进公路物流园区与铁路货场、航空货运、港口的集中布局。加快多式联运型枢纽园区建设,加强多式联运换装设施和设备配置,打造统一的联运装卸平台,促进综合货运枢纽集约化、规模化、专业化发展。
完善枢纽场站集疏运条件。加快推动专用疏港公路、铁路专用线进港入园。支持大型综合客运枢纽直接接入高速公路、快速路,推进昆明长水国际机场2条以上轨道交通衔接,优化枢纽周边及进出站交通组织。

另据云南省交通运输厅印发的《云南省公路“十四五”发展规划》、《云南省铁路“十四五”发展规划》,“十四五”期间安排的重点项目有:




欢迎加入:新基建下EPC工程总承包与全过程工程咨询—实战型高级研讨班
【联系方式】
咨询人:李老师
联系电话:139 1144 5864(同微信)
邮箱:1847623599@qq.com
微信:nt2014520(请备注“EPC”)
长按下方二维码添加李老师微信(请备注:EPC)

【联系方式】
咨询人:李老师
联系电话:139 1144 5864(同微信)
邮箱:1847623599@qq.com
微信:nt2014520(请备注“EPC”)
长按下方二维码添加李老师微信(请备注:EPC)

长按识别二维码,关注建筑业观察。


