点击上方蓝字
加入建筑人的聚集地
来源:国务院、央视新闻、国家发改委网站、铁路建设规划、第一财经、建设通等
点击上方蓝字
加入建筑人的聚集地
来源:国务院、央视新闻、国家发改委网站、铁路建设规划、第一财经、建设通等
刚刚,国务院发布《关于印发扎实稳住经济一揽子政策措施的通知》,要求各部门要按照通知提出的6方面33项具体政策措施及分工安排,对本部门本领域本行业的工作进行再部署再推动再落实,需要出台配套实施细则的,应于5月底前全部完成。
重点部分如下:
● 对沿江沿海沿边及港口航道等综合立体交通网工程,加强资源要素保障,优化审批程序,抓紧推动上马实施,确保应开尽开、能开尽开。
● 支持中国国家铁路集团有限公司发行3000亿元铁路建设债券。
● 启动新一轮农村公路建设和改造,在完成今年目标任务的基础上,进一步加强金融等政策支持,再新增完成新改建农村公路3万公里、实施农村公路安全生命防护工程3万公里、改造农村公路危桥3000座。
●2022年再开工一批已纳入规划、条件成熟的项目,包括南水北调后续工程等重大引调水、骨干防洪减灾、病险水库除险加固、灌区建设和改造等工程。
● 进一步完善工程项目清单,加强组织实施、协调推动并优化工作流程,切实提高水资源保障和防灾减灾能力。
● 将面向小微企业的价格扣除比例由6%—10%提高至10%—20%。
● 政府采购工程要落实促进中小企业发展的政府采购政策,根据项目特点、专业类型和专业领域合理划分采购包,积极扩大联合体投标和大企业分包,降低中小企业参与门槛,坚持公开公正、公平竞争,按照统一质量标准,将预留面向中小企业采购的份额由30%以上今年阶段性提高至40%以上,非预留项目要给予小微企业评审优惠,增加中小企业合同规模。
● 启动编制国家重大基础设施发展规划,扎实开展基础设施高质量发展试点,有力有序推进“十四五”规划102项重大工程实施,鼓励和吸引更多社会资本参与国家重大工程项目。
●在供应链产业链招投标项目中对大中小企业联合体给予倾斜,鼓励民营企业充分发挥自身优势参与攻关。
● 2022年新增支持500家左右专精特新“小巨人”企业。
● 鼓励民间投资以城市基础设施等为重点,通过综合开发模式参与重点领域项目建设。
2022年3月31日,国家发展改革委组织召开“十四五”规划102项重大工程实施部际联席会议第一次会议。会议强调,102项重大工程是“十四五”规划《纲要》的重要内容,也是推动“十四五”规划实施的重要抓手。推动102项重大工程实施既利当前,又利长远,对当前扩大有效投资,促进经济平稳健康发展具有重要作用。
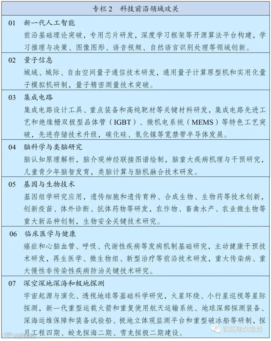
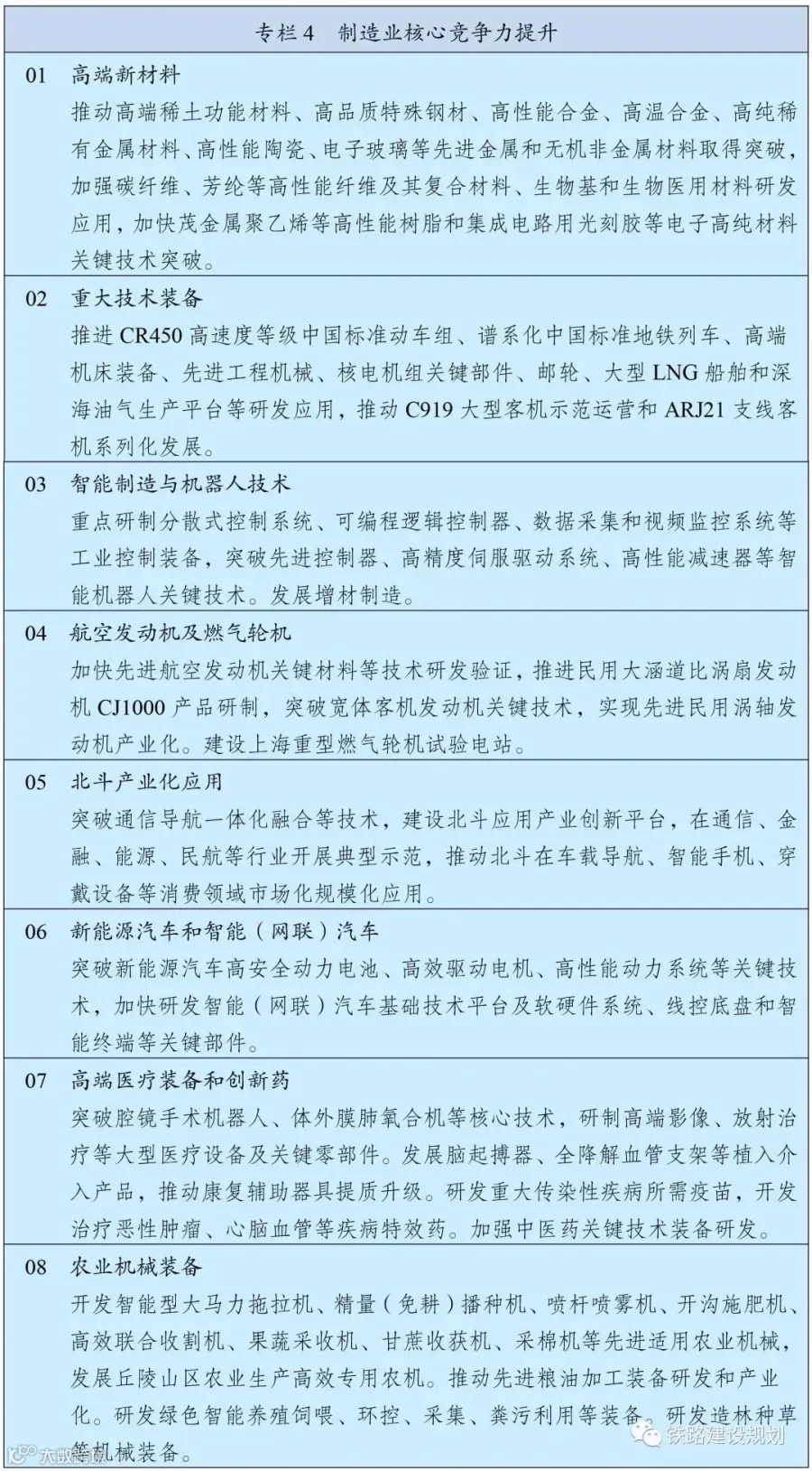
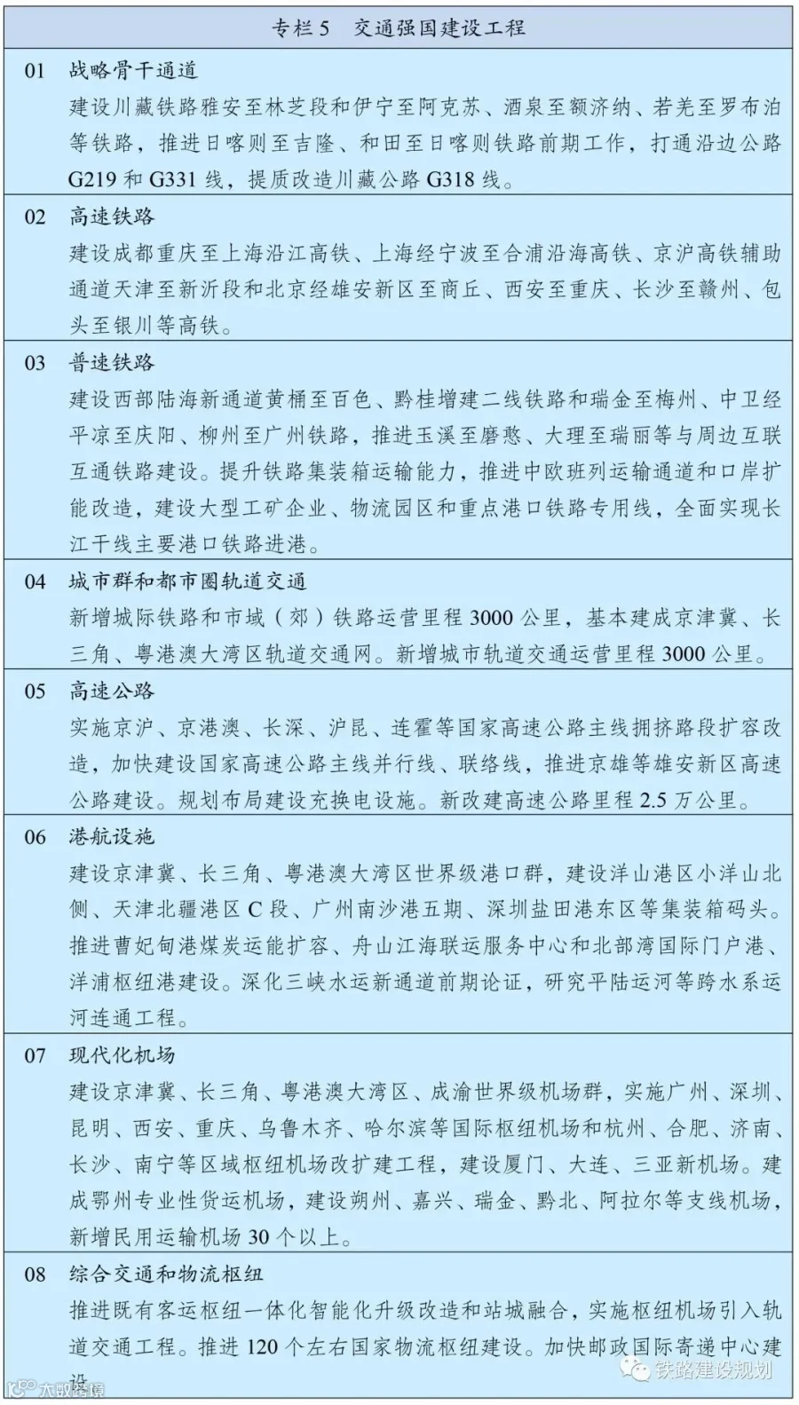
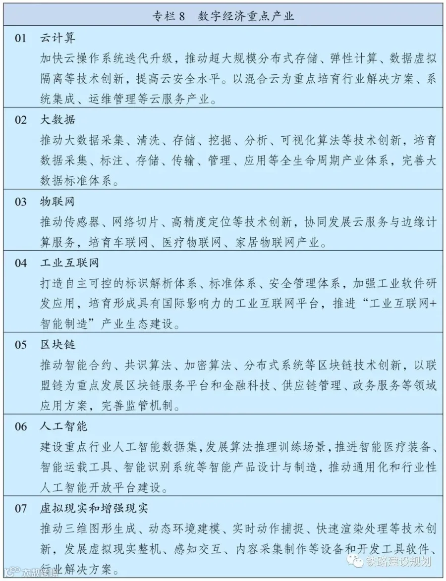
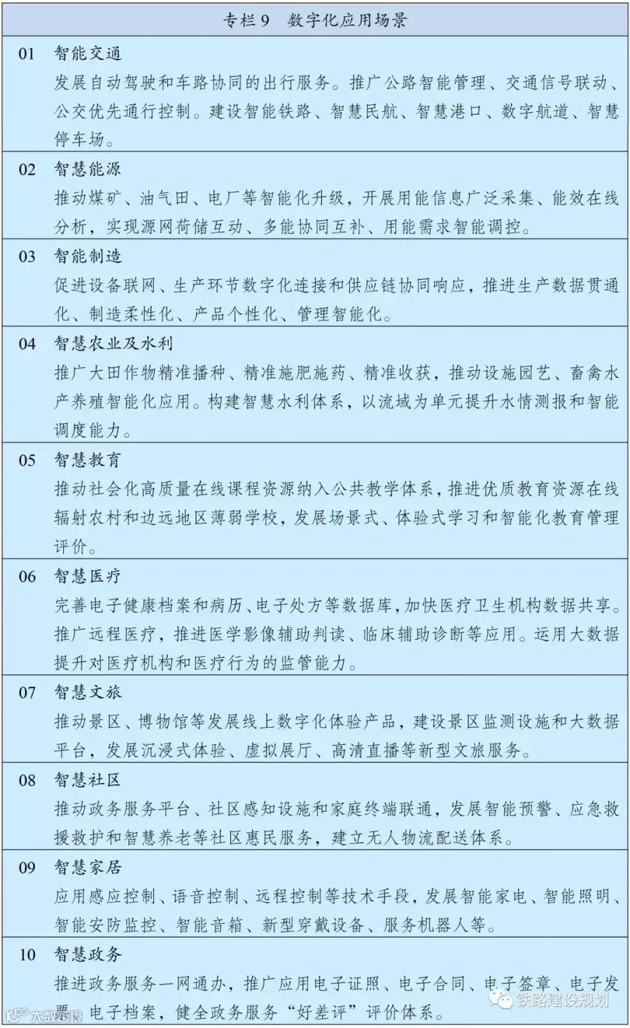
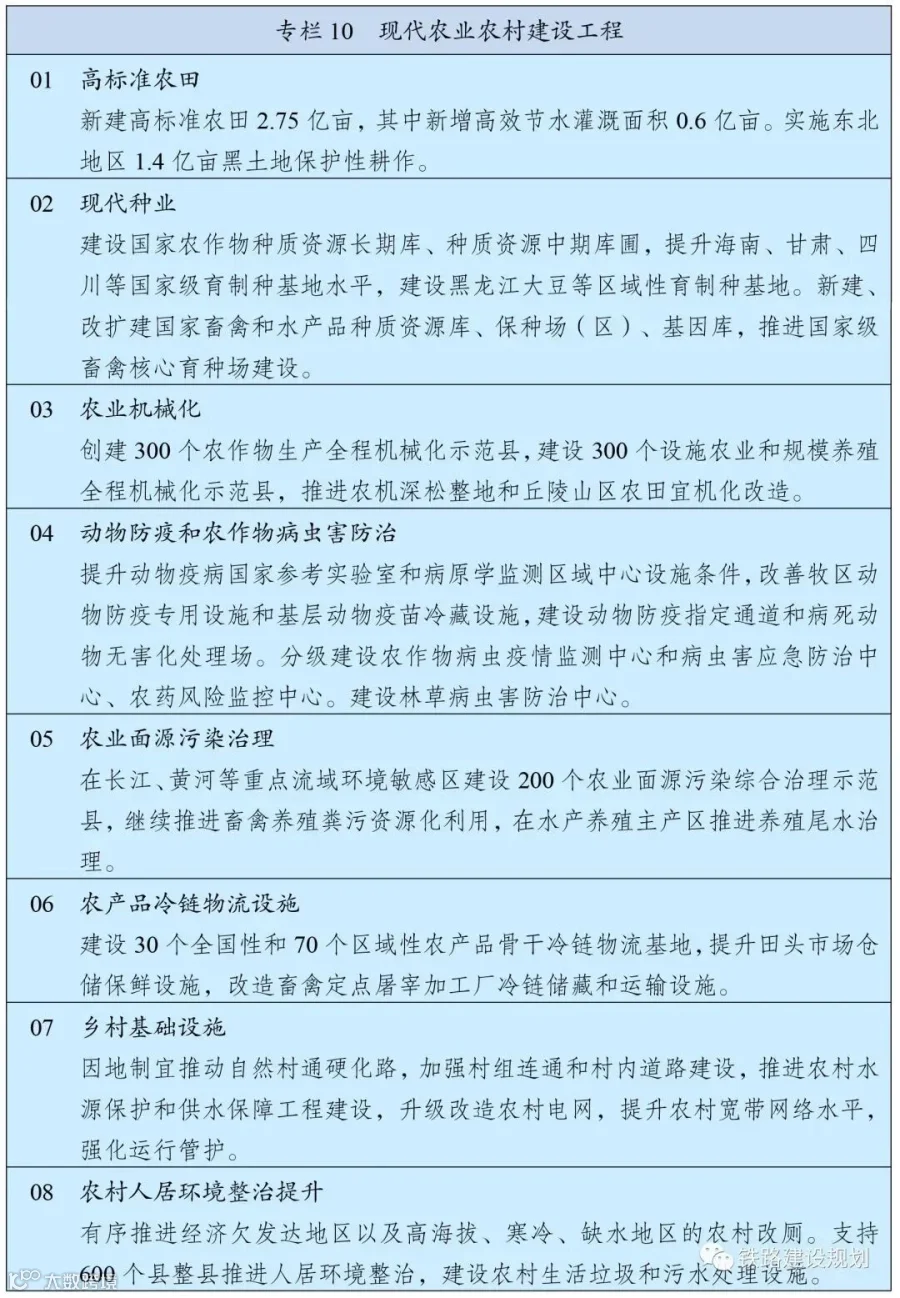
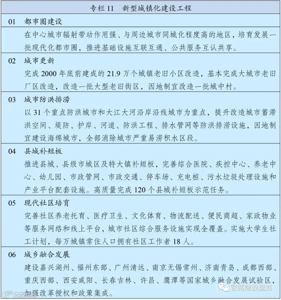
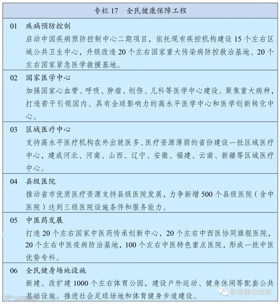
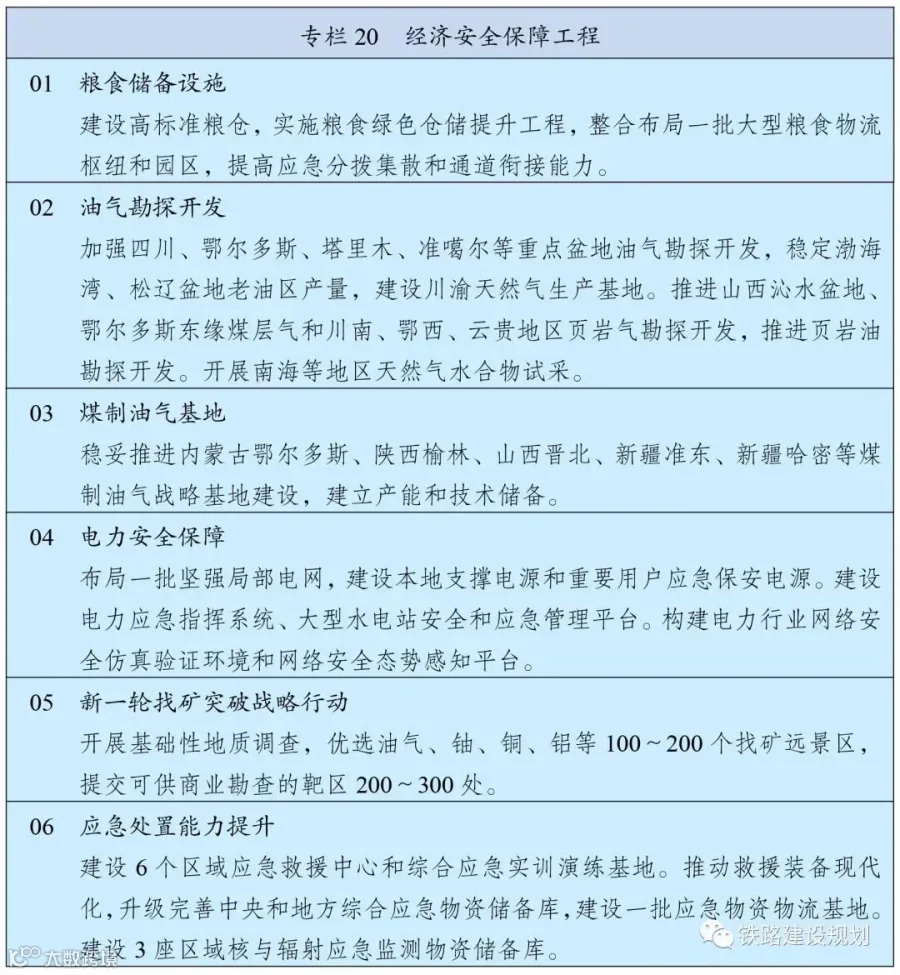
什么是“十四五”规划102项重大工程?“十四五”规划纲要中的20 个专栏,除去经济社会发展主要指标专栏,以及数字经济重点的7 个产业专栏和数字化应用10 大场景专栏外,其余17 个专栏包含的102 项工程即为“十四五”规划102 项重大工程项目。
其中55 项重大工程项目属于基础设施建设项目,分别对应到交通、现代能源体系、国家水网、农村和城镇建设、生态环境和经济安全保障等工程。除基建项目外的重大工程项目主要涵盖产业项目、科学技术以及社会民生。
其中25项与实现碳达峰碳中和目标直接相关,以能源为核心并分布在交通、城乡建设、农业等多个具体领域,具体如下表所示(标绿部分)。
▲上下滑动查看全部
“十四五”规划《纲要》确定的主要指标、重点领域、重大项目清单
▲上下滑动查看全部
2020年9月,第七十五届联合国大会一般性辩论上,向全世界首次明确提出碳达峰和碳中和的目标,表示我国将采取更加有力的政策和措施,并且承诺力争于2030年前达到峰值,2030年单位国内生产总值二氧化碳排放将比2005年下降60%~65%,2060年前实现碳中和的宏远目标。
此后国家围绕这一目标发布多份文件,详细可查看:中央出台重要文件!对建筑业影响深远!
碳中和目标对建筑业的影响之一是建筑业的市场将有增有减。增量市场首先是新能源工程建设迎来投资快速增长的机遇。到2030年,我国光伏、风电总装机容量将达到12亿千瓦以上。根据国家能源局数据,截止到2020年底,我国光伏、风电装机容量是5.3亿千瓦,还有很大差距。据有关金融机构预测,到2060年实现碳中和,我国光伏、风电装机建设投资规模约60万亿元。增量市场还包括其他可再生能源投资、新能源充电桩等领域。此外,对现有建筑的节能改造也是一个巨大的增量领域。减量市场则是钢铁、水泥等能耗大户行业,需要继续去产能、优结构。
碳中和目标对建筑业的影响之二是建筑业的建造方式需要彻底改革。2020年7月,住建部、发改委、工信部等13个部门联合印发《关于推动智能建造与建筑工业化协同发展的指导意见》,明确要求实行工程建设项目全生命周期内的绿色建造,推动建立建筑业绿色供应链,提高建筑垃圾的综合利用水平,促进建筑业绿色改造升级。同一时间,由住建部、发改委等7部门印发的《绿色建筑创建行动方案》明确,到2022年城镇新建建筑中绿色建筑面积占比达到70%,既有建筑能效水平不断提高,装配化建造方式占比稳步提升,绿色建材应用进一步扩大。2021年1月,住建部决定在湖南省、广东省深圳市、江苏省常州市开展绿色建造试点,促进建筑业转型升级和城乡建设绿色发展。
未来可实现减排节能的绿色建筑大有可为,建筑企业需要理解这一趋势,抓住机遇快速推进业务创新和技术创新,将带来生产方式、业务模式革新,孕育丰富市场机遇。在我国迈向碳中和的过程中实现自身的高质量发展。
此前财政部明确:2022年上半年,3.6万亿新增专项债计划全部发放,重点投向交通/水利等基建领域!
4月26日,中央财经委员会第十一次会议召开,会议强调要强化基础设施发展对国土空间开发保护、生产力布局和国家重大战略的支撑,加快新型基础设施建设,提升传统基础设施水平。
会议要点
1、 加强交通、能源、水利等网络型基础设施建设
-
发展分布式智能电网,建设一批新型绿色低碳能源基地,加快完善油气管网。
-
加快构建国家水网主骨架和大动脉,推进重点水源、灌区、蓄滞洪区建设和现代化改造。
2、加强信息、科技、物流等产业升级基础设施建设
-
布局建设新一代超算、云计算、人工智能平台、宽带基础网络等设施。
-
推进重大科技基础设施布局建设。
-
加强综合交通枢纽及集疏运体系建设。
-
布局建设一批支线机场、通用机场和货运机场。
3、加强城市基础设施建设
打造高品质生活空间,推进城市群交通一体化,建设便捷高效的城际铁路网,发展市域(郊)铁路和城市轨道交通,推动建设城市综合道路交通体系。
有序推进地下综合管廊建设。
加强城市防洪排涝、污水和垃圾收集处理体系建设。
加强防灾减灾基础设施建设。
加强公共卫生应急设施建设。
加强智能道路、智能电源、智能公交等智慧基础设施建设。
4、加强农业农村基础设施建设
完善农田水利设施,加强高标准农田建设。
稳步推进建设“四好农村路”,完善农村交通运输体系。
加快城乡冷链物流设施建设。
实施规模化供水工程,加强农村污水和垃圾收集处理设施建设。
这意味着会有大量基础设施建设项目上马。新一轮工程建设时代,就要到来!
2022年一季度,各地累计发行约1.25万亿新增专项债。3月底财政部又下达了剩余的新增专项债券限额约2.35万亿,计划在在二季度完成发行。
其中,一季度的1.25万亿超过60%成投向基础设施建设(比如一季度专项债资金中投向市政和产业园区基础设施4157亿元、交通基础设施2316亿元等),这也带动基础设施投资保持较快增长。
数据显示,一季度基础设施投资(不含电力、热力、燃气及水生产和供应业)同比增长8.5%,这明显高于去年。
今年财政部扩大了专项债使用范围。
近期财政部会同国家发改委组织各地补报了一批2022年专项债券项目,指导地方将城市管网建设、水利等重点领域项目作为补报重点。
财政部围绕新基建等加大支持力度,研究将具有公益性且有一定收益的信息基础设施、融合基础设施、创新基础设施作为专项债支持重点。
2022年1月,中建、中交等“中字头”央企陆续召开年度工作会议,明确今年的工作方向。从官方通告的信息来看,他们有一个共识,就是向基建领域转型,近期都连续中标了多个基建类重大工程项目。
中建:大力发展基础设施业务,深入拓展公路、地铁、铁路、水网、水利枢纽、大型桥梁、新能源建设等细分领域
中交:突出结构优化,做强做优做大主责主业(即基建领域)。
中电建:立足大基建,不断推动公司由水利电力企业向大基建产业转型。
以中建为例,2022年一季度新签合同额8966亿,虽然房建板块仍然是主力,但是基础设施板块已经新签2052亿,比去年同期增长23.8%。

不光是央企,2022年全国31省市自治区都发布了年度“重点项目”名单,基础设施项目的比例都在大幅提升。
附原文:

近日,国务院印发《扎实稳住经济的一揽子政策措施》,要求各部门要按照通知提出的6方面33项具体政策措施及分工安排,对本部门本领域本行业的工作进行再部署再推动再落实,需要出台配套实施细则的,应于5月底前全部完成。近期,国务院办公厅将会同有关方面对相关省份稳增长稳市场主体保就业情况开展专项督查。
一
财政政策(7项)
1.进一步加大增值税留抵退税政策力度。
● 在已出台的制造业、科学研究和技术服务业、电力热力燃气及水生产和供应业、软件和信息技术服务业、生态保护和环境治理业、民航交通运输仓储和邮政业等6个行业企业的存量留抵税额全额退还、增量留抵税额按月全额退还基础上,研究将批发和零售业,农、林、牧、渔业,住宿和餐饮业,居民服务、修理和其他服务业,教育,卫生和社会工作,文化、体育和娱乐业等7个行业企业纳入按月全额退还增量留抵税额、一次性全额退还存量留抵税额政策范围,预计新增留抵退税1420亿元。
● 抓紧办理小微企业、个体工商户留抵退税并加大帮扶力度,在纳税人自愿申请的基础上,6月30日前基本完成集中退还存量留抵税额;今年出台的各项留抵退税政策新增退税总额达到约1.64万亿元。
● 加强退税风险防范,依法严惩偷税、骗税等行为。
2.加快财政支出进度。
● 督促指导地方加快预算执行进度,尽快分解下达资金,及时做好资金拨付工作。
● 尽快下达转移支付预算,加快本级支出进度;加大盘活存量资金力度,对结余资金和连续两年未用完的结转资金按规定收回统筹使用,对不足两年的结转资金中不需按原用途使用的资金收回统筹用于经济社会发展急需支持的领域;结合留抵退税、项目建设等需要做好资金调度、加强库款保障,确保有关工作顺利推进。
3.加快地方政府专项债券发行使用并扩大支持范围。
● 抓紧完成今年专项债券发行使用任务,加快今年已下达的3.45万亿元专项债券发行使用进度,在6月底前基本发行完毕,力争在8月底前基本使用完毕。
● 在依法合规、风险可控的前提下,财政部会同人民银行、银保监会引导商业银行对符合条件的专项债券项目建设主体提供配套融资支持,做好信贷资金和专项债资金的有效衔接。
● 在前期确定的交通基础设施、能源、保障性安居工程等9大领域基础上,适当扩大专项债券支持领域,优先考虑将新型基础设施、新能源项目等纳入支持范围。
4.用好政府性融资担保等政策。
● 今年新增国家融资担保基金再担保合作业务规模1万亿元以上。
● 对符合条件的交通运输、餐饮、住宿、旅游行业中小微企业、个体工商户,鼓励政府性融资担保机构提供融资担保支持,政府性融资担保机构及时履行代偿义务,推动金融机构尽快放贷,不盲目抽贷、压贷、断贷,并将上述符合条件的融资担保业务纳入国家融资担保基金再担保合作范围。
● 深入落实中央财政小微企业融资担保降费奖补政策,计划安排30亿元资金,支持融资担保机构进一步扩大小微企业融资担保业务规模,降低融资担保费率。
● 推动有条件的地方对支小支农担保业务保费给予阶段性补贴。
5.加大政府采购支持中小企业力度。
● 将面向小微企业的价格扣除比例由6%—10%提高至10%—20%。
● 政府采购工程要落实促进中小企业发展的政府采购政策,根据项目特点、专业类型和专业领域合理划分采购包,积极扩大联合体投标和大企业分包,降低中小企业参与门槛,坚持公开公正、公平竞争,按照统一质量标准,将预留面向中小企业采购的份额由30%以上今年阶段性提高至40%以上,非预留项目要给予小微企业评审优惠,增加中小企业合同规模。
6.扩大实施社保费缓缴政策。
● 在确保各项社会保险待遇按时足额支付的前提下,对符合条件地区受疫情影响生产经营出现暂时困难的所有中小微企业、以单位方式参保的个体工商户,阶段性缓缴三项社会保险单位缴费部分,缓缴期限阶段性实施到今年底。
● 在对餐饮、零售、旅游、民航、公路水路铁路运输等5个特困行业实施阶段性缓缴三项社保费政策的基础上,对受到疫情严重冲击、行业内大面积出现企业生产经营困难、符合国家产业政策导向的其他特困行业,扩大实施缓缴政策,养老保险费缓缴期限阶段性延长到今年底。
7.加大稳岗支持力度。
● 优化失业保险稳岗返还政策,进一步提高返还比例,将大型企业稳岗返还比例由30%提至50%。
● 拓宽失业保险留工补助受益范围,由中小微企业扩大至受疫情严重影响暂时无法正常生产经营的所有参保企业。
●企业招用毕业年度高校毕业生,签订劳动合同并参加失业保险的,可按每人不超过1500元的标准,发放一次性扩岗补助,具体补助标准由各省份确定,与一次性吸纳就业补贴不重复享受,政策执行期限至今年底。
二
货币金融政策(5项)
8.鼓励对中小微企业和个体工商户、货车司机贷款及受疫情影响的个人住房与消费贷款等实施延期还本付息。
● 商业银行等金融机构继续按市场化原则与中小微企业(含中小微企业主)和个体工商户、货车司机等自主协商,对其贷款实施延期还本付息,努力做到应延尽延,本轮延期还本付息日期原则上不超过2022年底。
● 中央汽车企业所属金融子企业要发挥引领示范作用,对2022年6月30日前发放的商用货车消费贷款给予6个月延期还本付息支持。
● 对因感染新冠肺炎住院治疗或隔离、受疫情影响隔离观察或失去收入来源的人群,金融机构对其存续的个人住房、消费等贷款,灵活采取合理延后还款时间、延长贷款期限、延期还本等方式调整还款计划。
● 对延期贷款坚持实质性风险判断,不单独因疫情因素下调贷款风险分类,不影响征信记录,并免收罚息。
9.加大普惠小微贷款支持力度。
● 继续新增支农支小再贷款额度。
●将普惠小微贷款支持工具的资金支持比例由1%提高至2%,即由人民银行按相关地方法人银行普惠小微贷款余额增量(包括通过延期还本付息形成的普惠小微贷款)的2%提供资金支持,更好引导和支持地方法人银行发放普惠小微贷款。
● 指导金融机构和大型企业支持中小微企业应收账款质押等融资,抓紧修订制度将商业汇票承兑期限由1年缩短至6个月,并加大再贴现支持力度,以供应链融资和银企合作支持大中小企业融通发展。
10.继续推动实际贷款利率稳中有降。
● 在用好前期降准资金、扩大信贷投放的基础上,充分发挥市场利率定价自律机制作用,持续释放贷款市场报价利率(LPR)形成机制改革效能,发挥存款利率市场化调整机制作用,引导金融机构将存款利率下降效果传导至贷款端,继续推动实际贷款利率稳中有降。
11.提高资本市场融资效率。
● 科学合理把握首次公开发行股票并上市(IPO)和再融资常态化。
● 支持内地企业在香港上市,依法依规推进符合条件的平台企业赴境外上市。
● 继续支持和鼓励金融机构发行金融债券,建立“三农”、小微企业、绿色、双创金融债券绿色通道,为重点领域企业提供融资支持。
● 督促指导银行间债券市场和交易所债券市场各基础设施全面梳理收费项目,对民营企业债券融资交易费用能免尽免,进一步释放支持民营企业的信号。
12.加大金融机构对基础设施建设和重大项目的支持力度。
● 政策性开发性银行要优化贷款结构,投放更多更长期限贷款;
● 引导商业银行进一步增加贷款投放、延长贷款期限;
● 鼓励保险公司等发挥长期资金优势,加大对水利、水运、公路、物流等基础设施建设和重大项目的支持力度。
三
稳投资促消费等政策(6项)
13.加快推进一批论证成熟的水利工程项目。
●2022年再开工一批已纳入规划、条件成熟的项目,包括南水北调后续工程等重大引调水、骨干防洪减灾、病险水库除险加固、灌区建设和改造等工程。
● 进一步完善工程项目清单,加强组织实施、协调推动并优化工作流程,切实提高水资源保障和防灾减灾能力。
14.加快推动交通基础设施投资。
● 对沿江沿海沿边及港口航道等综合立体交通网工程,加强资源要素保障,优化审批程序,抓紧推动上马实施,确保应开尽开、能开尽开。
● 支持中国国家铁路集团有限公司发行3000亿元铁路建设债券。
● 启动新一轮农村公路建设和改造,在完成今年目标任务的基础上,进一步加强金融等政策支持,再新增完成新改建农村公路3万公里、实施农村公路安全生命防护工程3万公里、改造农村公路危桥3000座。
15.因地制宜继续推进城市地下综合管廊建设。
● 指导各地在城市老旧管网改造等工作中协同推进管廊建设,在城市新区根据功能需求积极发展干、支线管廊,合理布局管廊系统,统筹各类管线敷设。
● 加快明确入廊收费政策,多措并举解决投融资受阻问题,推动实施一批具备条件的地下综合管廊项目。
16.稳定和扩大民间投资。
● 启动编制国家重大基础设施发展规划,扎实开展基础设施高质量发展试点,有力有序推进“十四五”规划102项重大工程实施,鼓励和吸引更多社会资本参与国家重大工程项目。
●在供应链产业链招投标项目中对大中小企业联合体给予倾斜,鼓励民营企业充分发挥自身优势参与攻关。
● 2022年新增支持500家左右专精特新“小巨人”企业。
● 鼓励民间投资以城市基础设施等为重点,通过综合开发模式参与重点领域项目建设。
17.促进平台经济规范健康发展。
● 出台支持平台经济规范健康发展的具体措施,在防止资本无序扩张的前提下设立“红绿灯”,维护市场竞争秩序,以公平竞争促进平台经济规范健康发展。
● 充分发挥平台经济的稳就业作用,稳定平台企业及其共生中小微企业的发展预期,以平台企业发展带动中小微企业纾困。
● 引导平台企业在疫情防控中做好防疫物资和重要民生商品保供“最后一公里”的线上线下联动。
● 鼓励平台企业加快人工智能、云计算、区块链、操作系统、处理器等领域技术研发突破。
18.稳定增加汽车、家电等大宗消费。
●各地区不得新增汽车限购措施,已实施限购的地区逐步增加汽车增量指标数量、放宽购车人员资格限制,鼓励实施城区、郊区指标差异化政策。
● 加快出台推动汽车由购买管理向使用管理转变的政策文件。
●全面取消二手车限迁政策,在全国范围取消对符合国五排放标准小型非营运二手车的迁入限制,完善二手车市场主体登记注册、备案和车辆交易登记管理规定。
● 支持汽车整车进口口岸地区开展平行进口业务,完善平行进口汽车环保信息公开制度。
● 对皮卡车进城实施精细化管理,研究进一步放宽皮卡车进城限制。
● 研究今年内对一定排量以下乘用车减征车辆购置税的支持政策。
● 优化新能源汽车充电桩(站)投资建设运营模式,逐步实现所有小区和经营性停车场充电设施全覆盖,加快推进高速公路服务区、客运枢纽等区域充电桩(站)建设。
● 鼓励家电生产企业开展回收目标责任制行动,引导金融机构提升金融服务能力,更好满足消费升级需求。
四
保粮食能源安全政策(5项)
19.健全完善粮食收益保障等政策。
● 针对当前农资价格依然高企情况,在前期已发放200亿元农资补贴的基础上,及时发放第二批100亿元农资补贴,弥补成本上涨带来的种粮收益下降。
● 积极做好钾肥进口工作。
● 完善最低收购价执行预案,落实好2022年适当提高稻谷、小麦最低收购价水平的政策要求,根据市场形势及时启动收购,保护农民种粮积极性。
● 优化种粮补贴政策,健全种粮农民补贴政策框架。
20.在确保安全清洁高效利用的前提下有序释放煤炭优质产能。
● 建立健全煤炭产量激励约束政策机制。
● 依法依规加快保供煤矿手续办理,在确保安全生产和生态安全的前提下支持符合条件的露天和井工煤矿项目释放产能。尽快调整核增产能政策,支持具备安全生产条件的煤矿提高生产能力,加快煤矿优质产能释放,保障迎峰度夏电力电煤供应安全。
21.抓紧推动实施一批能源项目。
● 推动能源领域基本具备条件今年可开工的重大项目尽快实施。
● 积极稳妥推进金沙江龙盘等水电项目前期研究论证和设计优化工作。
● 加快推动以沙漠、戈壁、荒漠地区为重点的大型风电光伏基地建设,近期抓紧启动第二批项目,统筹安排大型风光电基地建设项目用地用林用草用水,按程序核准和开工建设基地项目、煤电项目和特高压输电通道。
● 重点布局一批对电力系统安全保障作用强、对新能源规模化发展促进作用大、经济指标相对优越的抽水蓄能电站,加快条件成熟项目开工建设。
● 加快推进张北至胜利、川渝主网架交流工程,以及陇东至山东、金上至湖北直流工程等跨省区电网项目规划和前期工作。
22.提高煤炭储备能力和水平。
● 用好支持煤炭清洁高效利用专项再贷款和合格银行贷款。
● 压实地方储备责任。
23.加强原油等能源资源储备能力。
● 谋划储备项目并尽早开工。
● 推进政府储备项目建设,已建成项目尽快具备储备能力。
五
保产业链供应链稳定政策(7项)
24.降低市场主体用水用电用网等成本。
● 全面落实对受疫情影响暂时出现生产经营困难的小微企业和个体工商户用水、用电、用气“欠费不停供”政策,设立6个月的费用缓缴期,并可根据当地实际进一步延长,缓缴期间免收欠费滞纳金。
● 指导地方对中小微企业、个体工商户水电气等费用予以补贴。
● 清理规范城镇供水供电供气供暖等行业收费,取消不合理收费,规范政府定价和经营者价格收费行为,对保留的收费项目实行清单制管理。
● 2022年中小微企业宽带和专线平均资费再降10%。
● 在招投标领域全面推行保函(保险)替代现金缴纳投标、履约、工程质量等保证金,鼓励招标人对中小微企业投标人免除投标担保。
25.推动阶段性减免市场主体房屋租金。
● 2022年对服务业小微企业和个体工商户承租国有房屋减免3—6个月租金;出租人减免租金的可按规定减免当年房产税、城镇土地使用税,并引导国有银行对减免租金的出租人视需要给予优惠利率质押贷款等支持。
● 非国有房屋减免租金的可同等享受上述政策优惠。
● 鼓励和引导各地区结合自身实际,拿出更多务实管用举措推动减免市场主体房屋租金。
26.加大对民航等受疫情影响较大行业企业的纾困支持力度。
● 在用好支持煤炭清洁高效利用、交通物流、科技创新、普惠养老等专项再贷款的同时,增加民航应急贷款额度1500亿元,并适当扩大支持范围,支持困难航空企业渡过难关。
● 支持航空业发行2000亿元债券。
● 统筹考虑民航基础设施建设需求等因素,研究解决资金短缺等问题;同时,研究提出向有关航空企业注资的具体方案。
● 有序增加国际客运航班数量,为便利中外人员往来和对外经贸交流合作创造条件。
● 鼓励银行向文化旅游、餐饮住宿等其他受疫情影响较大行业企业发放贷款。
27.优化企业复工达产政策。
● 疫情中高风险地区要建立完善运行保障企业、防疫物资生产企业、连续生产运行企业、产业链供应链重点企业、重点外贸外资企业、“专精特新”中小企业等重点企业复工达产“白名单”制度,及时总结推广“点对点”运输、不见面交接、绿色通道等经验做法,细化实化服务“白名单”企业措施,推动部省联动和区域互认,协同推动产业链供应链企业复工达产。
● 积极引导各地区落实属地责任,在发生疫情时鼓励具备条件的企业进行闭环生产,保障其稳定生产,原则上不要求停产;企业所在地政府要做好疫情防控指导,加强企业员工返岗、物流保障、上下游衔接等方面服务,尽量减少疫情对企业正常生产经营的影响。
28.完善交通物流保通保畅政策。
● 全面取消对来自疫情低风险地区货运车辆的防疫通行限制,着力打通制造业物流瓶颈,加快产成品库存周转进度;不得擅自阻断或关闭高速公路、普通公路、航道船闸,严禁硬隔离县乡村公路,不得擅自关停高速公路服务区、港口码头、铁路车站和民用运输机场。
● 严禁限制疫情低风险地区人员正常流动。对来自或进出疫情中高风险地区所在地市的货运车辆,落实“即采即走即追”制度。
● 客货运司机、快递员、船员到异地免费检测点进行核酸检测和抗原检测,当地政府视同本地居民纳入检测范围、享受同等政策,所需费用由地方财政予以保障。
29.统筹加大对物流枢纽和物流企业的支持力度。
● 2022年,中央财政安排50亿元左右,择优支持全国性重点枢纽城市,提升枢纽的货物集散、仓储、中转运输、应急保障能力,引导加快推进多式联运融合发展,降低综合货运成本。
● 2022年,中央财政在服务业发展资金中安排约25亿元支持加快农产品供应链体系建设,安排约38亿元支持实施县域商业建设行动。
● 加快1000亿元交通物流专项再贷款政策落地,支持交通物流等企业融资,加大结构性货币政策工具对稳定供应链的支持。
● 在农产品主产区和特色农产品优势区支持建设一批田头小型冷藏保鲜设施,推动建设一批产销冷链集配中心。
30.加快推进重大外资项目积极吸引外商投资。
● 在已纳入工作专班、开辟绿色通道推进的重大外资项目基础上,充分发挥重大外资项目牵引带动作用,尽快论证启动投资数额大、带动作用强、产业链上下游覆盖面广的重大外资项目。
● 加快修订《鼓励外商投资产业目录》,引导外资更多投向先进制造、科技创新等领域以及中西部和东北地区,支持外商投资设立高新技术研发中心等。
● 进一步拓宽企业跨境融资渠道,支持符合条件的高新技术和“专精特新”企业开展外债便利化额度试点。
● 建立完善与在华外国商协会、外资企业常态化交流机制,积极解决外资企业在华营商便利等问题,进一步稳住和扩大外商投资。
六
保基本民生政策(3项)
31.实施住房公积金阶段性支持政策。
● 受疫情影响的企业,可按规定申请缓缴住房公积金,到期后进行补缴。
● 在此期间,缴存职工正常提取和申请住房公积金贷款,不受缓缴影响。
● 受疫情影响的缴存人,不能正常偿还住房公积金贷款的,不作逾期处理,不纳入征信记录。
● 各地区可根据本地实际情况,提高住房公积金租房提取额度,更好满足实际需要。
32.完善农业转移人口和农村劳动力就业创业支持政策。
● 加强对吸纳农业转移人口较多区域、行业的财政和金融支持,中央财政农业转移人口市民化奖励资金安排400亿元,推动健全常住地提供基本公共服务制度,将符合条件的新市民纳入创业担保贷款扶持范围。
● 依据国土空间规划和上一年度进城落户人口数量,合理安排各类城镇年度新增建设用地规模。
● 拓宽农村劳动力就地就近就业渠道。
● 重大工程建设、以工代赈项目优先吸纳农村劳动力。
33.完善社会民生兜底保障措施。
● 指导各地落实好社会救助和保障标准与物价上涨挂钩联动机制,及时足额发放补贴,保障低收入群体基本生活。
● 用好中央财政下拨的1547亿元救助补助资金,压实地方政府责任,通过财政资金直达机制,及时足额发放到需要帮扶救助的群众手中。
● 做好受灾人员生活救助,精准做好需要救助保障的困难群体帮扶工作,对临时生活困难群众给予有针对性帮扶。
● 针对当前部分地区因局部聚集性疫情加强管控,同步推进疫情防控和保障群众基本生活,做好米面油、蔬菜、肉蛋奶等生活物资保供稳价工作。
● 统筹发展和安全,抓好安全生产责任落实,深入开展安全大检查,严防交通、建筑、煤矿、燃气等方面安全事故,开展自建房安全专项整治,切实保障人民群众生命财产安全。
声明:转载此文是出于传递更多信息之目的,不为商业用途。文字和图片版权归原作者所有,若有来源标注错误或侵犯了您的合法权益,请作者与我们联系,我们将及时更正、删除,谢谢。
— END —
| 2021年全国各省建企中标100强 | |||
| 吉林 | 辽宁 | 黑龙江 | 河北 |
| 北京 | 天津 | 山东 | 山西 |
| 陕西 | 内蒙古 | 甘肃 | 宁夏 |
| 青海 | 新疆 | 西藏 | 河南 |
| 江苏 | 浙江 | 上海 | 安徽 |
| 福建 | 江西 | 湖北 | 湖南 |
| 重庆 | 四川 | 云南 | 贵州 |
| 广西 | 广东 | 海南 | 全国 |
注:全国(未计入港澳台地区)各省建筑施工企业年度百强榜,蓝色为已经发布的省份,点击相关省份(市)即可直接查看。 |
|||
▼关注建筑业观察,获取全国最新建筑政策

立即关注!

立即关注!






























