点击上方蓝字
加入建筑人的聚集地
来源:监理、如有侵权,请联系我们删除
点击上方蓝字
加入建筑人的聚集地
来源:监理、如有侵权,请联系我们删除
正文如下:



监理签字指南
一、监理人员签字的意义
监理人员的签字有着丰富的内容和意义。监理人员要签好字,首先必须清楚地明确个人的职责和工作内容,必须充分掌握工作的要点和关键,适宜地提出意见、建议或决定,对工程施工过程中产生的记录进行全面、客观、准确、适宜的评价,以使建设各方及上级部门通过监理人员签字认可的记录全面了解建设项目的情况,对建设项目做出合乎实际的评价。因此监理人员的签字非常重要。
监理人员的签字,与其个人的职责和工作内容有关,也和具体的记录要求有关。为了指导监理人员正确地签好字,特编制本指南。
二、监理人员签字指南
1、核实情况类
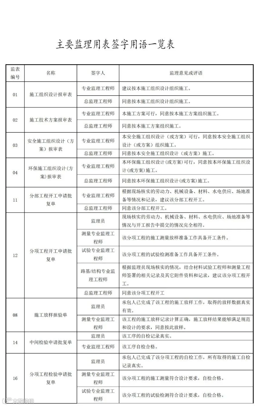
●分项工程开工申请批复单(监理员核实情况)
要求监理员核实已经进场的劳动力、机械设备、材料、水电供应情况、场地准备情况等,以证明承包人现场已具备分项工程开工的实际条件。对这类情况的核实,监理员应按照承包人分项工程开工申请批复单提供的数据到现场逐项核实,在核实的基础上签署意见。
建议使用这样的签字:我已对承包人分项工程开工申请批复单附件所列的劳动力、机械设备、材料、水电供应情况、场地准备情况等进行了现场核实,核实结果证实开工报告中提交的XX情况与实际情况完全相符(或完全不相符合,或者说明哪些情况相符、哪些情况不相符)。
●核实承包人索赔基础资料
建议使用这样的签字:我已对XX记录表提供的记录进行了现场核实,结果与XX记录表相符(或不相符)。
2、证明情况类
●证明施工放样情况
监理员应该对施工放样报验单提供的记录进行证实,以供测量专业监理工程师判断。这项工作的作用主要是证明承包人是不是完成了相关的施工放样工作,采用的方法和取得的数据是否属实,有没有编造的情况等。
建议使用这样的签字:我证实承包人确已完成了XX工程的施工放样工作,采用的施工放样方法及取得的放样数据真实有效。
●证明分项工程的检验情况
承包人按照规范要求对分项工程进行系统的自检,在自检合格的基础上向监理工程师提出检验申请。因此,监理员应该首先证明承包人是否确实已经完成了分项工程的自检工作并取得了相关的检测结果,以供专业监理工程师决定。
建议使用这样的签字:我证明承包人确已完成了XX分项工程的自检工作,所有取得的自检记录结果真实有效。
●中间工序检测记录的证明
监理员应证明承包人是否按规范确定的检测方法和要求完成了中间工序的检测并真实地记录了检测结果。
建议使用这样的签字:我证明承包人确已完成了XX工序的各项检测工作,采用的检测方法与规范规定的方法相符,检测结果真实有效。
●落实工作指令要求的证明
当监理工程师向承包人发出工作指令,要求对现场发现的不合格材料、工序、工艺、设备等进行完善时,承包人应按工作指令要求逐项进行落实。监理员有义务证明承包人是否按工作指令的要求完成了相关的工作并保持了相应的记录。
建议使用这样的签字:我证明承包人于XX时间内完成了XX工作指令中要求的XX工作的现场处理/或补充完善工作,提交的记录真实可信。
●证明试验记录的真实性
监理员参与承包人的试验过程,应证明承包人的整个试验过程是否真实,取得的试验记录是否真实可靠。
建议使用这样的签字:我证明承包人确已完成了XX试验工作,取得的数据真实可靠。
如果没有太多的签字空间,则监理员的个人签名同样证明承包人确已完成了XX试验工作,取得的数据真实可靠。监理员对签名确认的结果负责。
3、审查类签字
●审查施工组织设计或方案
建议使用这样的签字:我审查了承包人关于XX的施工组织设计(或施工方案),审查结果认为本施工组织设计(或施工方案)可行(或不可行),可以(或不可以)作为指导施工的依据,同意(或不同意)按本施工组织设计(施工方案)组织施工。如果不同意,还应提出具体的要求,说明为什么不同意。
2 监理签字指南
●审查施工放样结果
建议使用这样的签字:我审查了承包人关于XX工程的施工放样记录,所有放样记录计算正确(或不正确),精度满足(或不满足)XX规范中XX条款的规定,施工放样结果能够满足规范的要求,同意(或不同意)按此放样。
●审查开工报告
建议专业监理工程师使用这样的签字:我已全面审核了该分项工程开工报告的所有附件资料和记录,根据监理员现场核实的情况,结合材料试验工程师和测量工程师签署的相关记录,建议同意(或不同意)该分项工程开工。
●审查试验检测报告
如果是标准试验报告,例如:混凝土配合比报告,建议使用这样的签字:同意(或不同意)在XX工程部位使用本混凝土配合比报告提供的配比,实际施工中应根据实际情况调整施工配合比。
如果是普通砼(或砂浆)强度试验报告,建议使用这样的签字:试验结果满足(或不满足)设计要求。
如果是后张法预应力张拉留置的砼试验结果,建议使用这样的签字:砼X天抗压强度满足规范(或设计)提出的强度要求,具备了后张法施工的条件。
如果是原材料进场抽检的报告,建议使用这样的签字:试验结果满足(或不满足)设计(或施工规范)的要求,同意(或不同意)将这批材料用于XX工程中。
●审查工序检测记录
建议专业监理工程师使用这样的签字:本工序现场检测取得的数据结果满足(或不满足)设计(或XX规范)的要求,可以进行下道工序的施工。
●审查检验申请批复单
建议专业监理工程师使用这样的签字:经审查,该分项工程所有工序已实施完毕,承包人已完成自检且自检合格,同意对该分项工程进行检验评定。
●审查分项工程评定表
建议专业监理工程师使用这样的签字:扣减XX项XX分,最后评分为XX分,为合格(或不合格)工程。
●审查中间交工证书
建议专业监理工程师使用这样的签字:该分项工程的实施认真执行了(或未执行)监理程序的要求,各项申报资料齐全(或不齐全),工序检测记录完整(或不完整),工序检测结果均满足(不满足)设计(或规范/标准)的要求,分项工程质量检验评定结果合格(或不合格),建议签发(或不签发)中间交工证书。
4、批准类签字
●施工组织设计(或施工方案)的批准
建议组长签字:同意按本施工组织设计(或施工方案)组织施工。
●中间交工证书
建议组长签字:同意本分项工程交工。
●复工指令
建议组长签字:同意XX工程复工。
●暂停施工指令
建议组长签字:同意暂停XX工程的现场施工作业。
●工程变更
建议组长签字:同意变更。
三、注意事项
监理人员的签字过程,实际上就是审核承包人各项记录和报告的过程。通过监理人员的签字,最后应确保所有记录和报告真实地记录了施工过程(或试验检测过程),获得的数据真实可靠,可以作为评价施工质量的依据。
为了达到这一效果,要求承包人按规定时间上报各项记录和报告,监理人员在规定的时间内及时予以签字认可,坚决杜绝将记录和报告集中报监理签字的现象。现场试验或检测记录应尽可能在现场核对签认。
一、监理人员签字的意义
监理人员的签字有着丰富的内容和意义。监理人员要签好字,首先必须清楚地明确个人的职责和工作内容,必须充分掌握工作的要点和关键,适宜地提出意见、建议或决定,对工程施工过程中产生的记录进行全面、客观、准确、适宜的评价,以使建设各方及上级部门通过监理人员签字认可的记录全面了解建设项目的情况,对建设项目做出合乎实际的评价。因此监理人员的签字非常重要。
监理人员的签字,与其个人的职责和工作内容有关,也和具体的记录要求有关。为了指导监理人员正确地签好字,特编制本指南。
二、监理人员签字指南
1、核实情况类
●分项工程开工申请批复单(监理员核实情况)
要求监理员核实已经进场的劳动力、机械设备、材料、水电供应情况、场地准备情况等,以证明承包人现场已具备分项工程开工的实际条件。对这类情况的核实,监理员应按照承包人分项工程开工申请批复单提供的数据到现场逐项核实,在核实的基础上签署意见。
建议使用这样的签字:我已对承包人分项工程开工申请批复单附件所列的劳动力、机械设备、材料、水电供应情况、场地准备情况等进行了现场核实,核实结果证实开工报告中提交的XX情况与实际情况完全相符(或完全不相符合,或者说明哪些情况相符、哪些情况不相符)。
●核实承包人索赔基础资料
建议使用这样的签字:我已对XX记录表提供的记录进行了现场核实,结果与XX记录表相符(或不相符)。
2、证明情况类
●证明施工放样情况
监理员应该对施工放样报验单提供的记录进行证实,以供测量专业监理工程师判断。这项工作的作用主要是证明承包人是不是完成了相关的施工放样工作,采用的方法和取得的数据是否属实,有没有编造的情况等。
建议使用这样的签字:我证实承包人确已完成了XX工程的施工放样工作,采用的施工放样方法及取得的放样数据真实有效。
●证明分项工程的检验情况
承包人按照规范要求对分项工程进行系统的自检,在自检合格的基础上向监理工程师提出检验申请。因此,监理员应该首先证明承包人是否确实已经完成了分项工程的自检工作并取得了相关的检测结果,以供专业监理工程师决定。
建议使用这样的签字:我证明承包人确已完成了XX分项工程的自检工作,所有取得的自检记录结果真实有效。
●中间工序检测记录的证明
监理员应证明承包人是否按规范确定的检测方法和要求完成了中间工序的检测并真实地记录了检测结果。
建议使用这样的签字:我证明承包人确已完成了XX工序的各项检测工作,采用的检测方法与规范规定的方法相符,检测结果真实有效。
●落实工作指令要求的证明
当监理工程师向承包人发出工作指令,要求对现场发现的不合格材料、工序、工艺、设备等进行完善时,承包人应按工作指令要求逐项进行落实。监理员有义务证明承包人是否按工作指令的要求完成了相关的工作并保持了相应的记录。
建议使用这样的签字:我证明承包人于XX时间内完成了XX工作指令中要求的XX工作的现场处理/或补充完善工作,提交的记录真实可信。
●证明试验记录的真实性
监理员参与承包人的试验过程,应证明承包人的整个试验过程是否真实,取得的试验记录是否真实可靠。
建议使用这样的签字:我证明承包人确已完成了XX试验工作,取得的数据真实可靠。
如果没有太多的签字空间,则监理员的个人签名同样证明承包人确已完成了XX试验工作,取得的数据真实可靠。监理员对签名确认的结果负责。
3、审查类签字
●审查施工组织设计或方案
建议使用这样的签字:我审查了承包人关于XX的施工组织设计(或施工方案),审查结果认为本施工组织设计(或施工方案)可行(或不可行),可以(或不可以)作为指导施工的依据,同意(或不同意)按本施工组织设计(施工方案)组织施工。如果不同意,还应提出具体的要求,说明为什么不同意。
●审查施工放样结果
建议使用这样的签字:我审查了承包人关于XX工程的施工放样记录,所有放样记录计算正确(或不正确),精度满足(或不满足)XX规范中XX条款的规定,施工放样结果能够满足规范的要求,同意(或不同意)按此放样。
●审查开工报告
建议专业监理工程师使用这样的签字:我已全面审核了该分项工程开工报告的所有附件资料和记录,根据监理员现场核实的情况,结合材料试验工程师和测量工程师签署的相关记录,建议同意(或不同意)该分项工程开工。
●审查试验检测报告
如果是标准试验报告,例如:混凝土配合比报告,建议使用这样的签字:同意(或不同意)在XX工程部位使用本混凝土配合比报告提供的配比,实际施工中应根据实际情况调整施工配合比。
如果是普通砼(或砂浆)强度试验报告,建议使用这样的签字:试验结果满足(或不满足)设计要求。
如果是后张法预应力张拉留置的砼试验结果,建议使用这样的签字:砼X天抗压强度满足规范(或设计)提出的强度要求,具备了后张法施工的条件。
如果是原材料进场抽检的报告,建议使用这样的签字:试验结果满足(或不满足)设计(或施工规范)的要求,同意(或不同意)将这批材料用于XX工程中。
●审查工序检测记录
建议专业监理工程师使用这样的签字:本工序现场检测取得的数据结果满足(或不满足)设计(或XX规范)的要求,可以进行下道工序的施工。
●审查检验申请批复单
建议专业监理工程师使用这样的签字:经审查,该分项工程所有工序已实施完毕,承包人已完成自检且自检合格,同意对该分项工程进行检验评定。
●审查分项工程评定表
建议专业监理工程师使用这样的签字:扣减XX项XX分,最后评分为XX分,为合格(或不合格)工程。
●审查中间交工证书
建议专业监理工程师使用这样的签字:该分项工程的实施认真执行了(或未执行)监理程序的要求,各项申报资料齐全(或不齐全),工序检测记录完整(或不完整),工序检测结果均满足(不满足)设计(或规范/标准)的要求,分项工程质量检验评定结果合格(或不合格),建议签发(或不签发)中间交工证书。
4、批准类签字
●施工组织设计(或施工方案)的批准
建议组长签字:同意按本施工组织设计(或施工方案)组织施工。
●中间交工证书
建议组长签字:同意本分项工程交工。
●复工指令
建议组长签字:同意XX工程复工。
●暂停施工指令
建议组长签字:同意暂停XX工程的现场施工作业。
●工程变更
建议组长签字:同意变更。
三、注意事项
监理人员的签字过程,实际上就是审核承包人各项记录和报告的过程。通过监理人员的签字,最后应确保所有记录和报告真实地记录了施工过程(或试验检测过程),获得的数据真实可靠,可以作为评价施工质量的依据。
为了达到这一效果,要求承包人按规定时间上报各项记录和报告,监理人员在规定的时间内及时予以签字认可,坚决杜绝将记录和报告集中报监理签字的现象。现场试验或检测记录应尽可能在现场核对签认。
| 2021年全国各省建企中标100强 | |||
| 吉林 | 辽宁 | 黑龙江 | 河北 |
| 北京 | 天津 | 山东 | 山西 |
| 陕西 | 内蒙古 | 甘肃 | 宁夏 |
| 青海 | 新疆 | 西藏 | 河南 |
| 江苏 | 浙江 | 上海 | 安徽 |
| 福建 | 江西 | 湖北 | 湖南 |
| 重庆 | 四川 | 云南 | 贵州 |
| 广西 | 广东 | 海南 | 全国 |
注:全国(未计入港澳台地区)各省建筑施工企业年度百强榜,蓝色为已经发布的省份,点击相关省份(市)即可直接查看。 |
|||
▼关注建筑业观察,获取全国最新建筑政策

立即关注!

立即关注!



