
▎来源:香港特别行政区区域法院官网、史论、网络汇总
2017年5月,港珠澳大桥香港段在施工期间被曝发现混凝土压力测试记录涉嫌造假。廉署对21名涉案人员进行拘捕调查,其中19人被起诉:1人被控一项制造虚假文件罪名,被判8个月;18人涉及一项串谋诈骗罪名。2019年,18人串谋诈骗罪成立,被判处3至32个月的刑罚不等。



来源:香港特别行政区区域法院官网
此后,香港廉政公署对其中12人的一审量刑存疑。2021年7月,该案二审改判,香港高等法院上诉庭决定对12人中的11人加刑,判处有期徒刑12至24个月不等,即时入狱。


除了D17,其余11人加刑/来源:香港特别行政区区域法院官网
二审判决书如下:
▲上下滑动查看全部
注:为方便大家阅读,本文由繁体转为简体,部分词语可能不太准确,希望理解。
港珠澳大桥是我国2009年开工建设的一座横跨香港、珠海、澳门三地的超大型跨海通道,这项工程从项目调研、设计、施工直至竣工通车历时近15年,总投资高达1200亿人民币,是一个名副其实的超级工程。
这座跨海通道的建设意义不仅在于便利了三地往来交通,更在于将粤港澳大湾区这一中国最具发展活力的城市群紧密相连,对推动该区域乃至全国经济发展、政治稳定都具有极其重要的作用。
来源:摄图网
就是这样一项举世瞩目的重特大工程项目,却在建成使用的前一年突然爆出一个令人震惊的消息——港珠澳大桥香港段在建设过程中被查出混凝土质量检测存在问题。
混凝土是港珠澳大桥项目的主要建设材料,仅跨海主桥段混凝土用量就超过百万吨,这样一种关键用料如果出现安全问题,后果令人不敢设想。
所以此消息一出立即引起各方高度关注,所有人都急于知道事情背后的真相,以及香港政府的处理结果。

2017年5月的一天,香港廉政公署收到一份匿名举报信,信中反映:负责港珠澳大桥香港段混凝土质量检测的嘉科工程顾问有限公司两位高管,存在为套取检测费而隐瞒下属实验所检测造假事实的情况。
廉政公署接到举报后立即联想到,之前他们曾接到过香港土木工程拓展署转来的一份嘉科公司出具的混凝土测试报告,直指该报告存在造假嫌疑。
匿名举报信和检测报告两份证据,疑点重合,指向一致,嘉科工程顾问有限公司开始进入香港廉政公署的调查视线。

嘉科工程顾问有限公司是香港一家颇具规模的专业质量检测机构,2012年负责港珠澳大桥香港段工程管理的香港土木工程拓展署,通过招标方式选定嘉科工程顾问有限公司作为港珠澳大桥建设项目混凝土质量检测单位,重点负责对工程所用混凝土进行抗压性能测试,以确保港珠澳大桥工程用料质量。
嘉科工程顾问有限公司中标后,在大屿山北部的小蚝湾成立了试验所,定点负责该项目混凝土质量检测工作。

混凝土是一种人工合成的建筑材料,生产厂家用料、配比及生产工艺各有差异,所呈现出的抗压性能也大不相同。混凝土质量检测就是通过“定型”、“养护”、“测压”等一整套严格的检测程序来检验混凝土性能是否能达到工程质量要求。
正常情况下,各测试环节都是由专业检测设备记录测试参数,系统自动生成测试报告。
以上流程看似严谨、严密,但并非无法做手脚,之前转交给廉政公署的那份可疑检测报告,就是土木工程拓展署在对嘉科工程顾问有限公司例行检查时发现了疑点。

土木工程拓展署检查人员发现,本该只有一份的样品检测记录单却不可思议地出现了两份,且两份检测记录时间间隔仅相差1分多钟。
混凝土样品检测都是一次性的,无论是否通过检测,检测设备只会出具唯一一份记录单,同一样品出现两份不同时间的检测记录,这在实际操作上是不应该出现的。
另外,正常情况下同一批次样品检测应该连续进行,在核对检测报告单序号时,检查人员发现存在检测序号跳号情况,这意味着在检测过程中,出现过人为中断,其间穿插过其他检测操作……
通过检测报告所发现的种种异常,再结合匿名举报所列相关证据,香港廉政公署初步认定嘉科工程顾问有限公司具有重大造假嫌疑。
他们立即对公司下属小蚝湾试验所工作人员展开调查,对存在造假嫌疑的人员进行逐一讯问。
审讯工作进行得并不顺利,廉政公署人员根据现有证据推断有18人存在造假嫌疑,但这18人为了逃避惩罚,都各找理由进行推脱,没有1人承认罪行,案件侦办一时难以推进。
为了打破僵局,廉政公署办案人员想到了一个著名的博弈论理论模型——“囚徒困境”。
“囚徒困境”模型设定是这样的:警察为了让两个合伙作案的入狱犯供述罪行,给两名罪犯提供了一个可自由选择的方案。
如果在接下来的审讯中,两人都拒不交代,那么每人都判刑一年;如果两人都坦白交代,则各判五年;如果一人交代,一人抗拒,则交代的人无罪释放,抗拒的人判刑二十年。这个模型并不复杂,但其中却蕴含着微妙的博弈学理论精髓。

每个人都有坦白和抗拒两种选择,每种选择都有好、坏两种结果。如果当事人首先从个人角度进行衡量,那么最好的结果是对方抗拒,自己因坦白而获释,最差的结果是对方坦白,自己因抗拒而获刑二十年,显然坦白的获益大于抗拒。
但如果从团伙整体利益考虑,则两人同步抗拒是最好的结果,每人只需要获刑一年。
但对个人而言,如此选择需要面临一个很大的不确定性——对方是否能和自己一样,抵住个人获益诱惑而选择一起抗拒?
“囚徒困境”模型的精妙之处是将个人利益与集体利益算计拉入博弈。通常情况下因利益而联结的犯罪团伙,其个人很难将集体利益置于个人利益至上,只要有一人屈从于个人利益考量,则同伙间的攻守联盟就会崩塌,警察的目的就达到了。

回到“混凝土检测造假”这件案子中,一开始廉政公署只针对嫌疑人个人进行调查,嫌疑人从个人利益考虑肯定会竭力否认,逃避罪责。
如果引入“囚徒困境”模型,让嫌疑人能从破坏整体利益中获得个人收益,将有助于尽快打破审讯僵局。
廉政公署人员调整了审讯思路,效仿“囚徒困境”制订了一个类似处置方案,果不其然,审讯工作马上有了进展。
很快,被告人D2选择转为污点证人以求减免刑期,之后共有6人认罪,“混凝土检测造假案”真相逐渐浮出水面。
2013年,即小蚝湾试验所成立后的第二年,随着检测工作量加大以及试验所内部人员不足,混凝土样本检测工作开始频频出现失误。
最常见的失误有两种:一是混凝土养护时间超期,按照规定,所有检测样本必须在水中养护28天后进行检测,由于管理混乱,很多样本实际检测时间超过28天;二是样本在压力测试环节出现操作失误,导致样本合格率过低。
小蚝湾试验所出现的这些问题嘉科公司领导层早有了解,但他们并没有从根本上解决问题,而是授意下属通过调整电脑检测日期、以金属柱等硬物代替样本检测等方式掩盖错误。
香港土木工程拓展署与嘉科公司签订的委托质检合同中明确约定,如果嘉科公司质检测试中出现失误,必须如实向土木工程拓展署反馈。
但嘉科公司领导层并没有按照合约执行,他们之所以如此安排,一方面是担心操作失误的问题一旦公开,会损害公司信誉,对公司以后业务拓展带来不利;另一方面,他们也害怕如此多的低级错误,会影响公司工程检测费用结算。
2019年,18人串谋诈骗罪成立,被判处3至32个月的刑罚不等。
此后,香港廉政公署对其中12人的一审量刑存疑。2021年7月,该案二审改判,香港高等法院上诉庭决定对12人中的11人加刑,判处有期徒刑12至24个月不等,即时入狱。
2021年11月5日,廉政公署又以欺诈罪对涉案的嘉科公司两名高层董事提起诉讼,控诉他们向土木工程拓展署刻意隐瞒下属单位检测造假事实,违规套取200万港币检测费用。
嘉科公司“混凝土检测造假案”被公之于众后,在社会上引发了极大反响。全国各大媒体都对此进行了报道,人们在谴责嘉科公司这种不顾全民大局作假套利行为的同时,也为即将完工的港珠澳大桥质量安全捏了一把汗。
香港路政部门随即对港珠澳大桥香港段已施工完毕部分进行检测,共检测混凝土砖30.37万块,其中有346块存在质量异常,异常数量占检测总量0.11%。经专家评估,因异常混凝土砖占比极低,所以对整体大桥质量影响可以忽略不计——人们悬着的心终于可以放下了。
但由于此次事件,港珠澳大桥凭空增加了5800万港币的二次检测费用,建设进度也因此受到一定程度影响,由此带来的潜在损失无法估量。
嘉科公司混凝土检测造假对港珠澳大桥整体建设,虽然没有对工程质量造成实质性影响,但它所带来的社会影响却很恶劣。
嘉科公司作为香港业内较有影响力的一家专业质量检测公司,其所作所为使公众对专业质量检验检测机构的权威性、真实性产生了质疑。
嘉科公司的造假行为的确并非个案,内地很多地方也都出现过检测机构操作违规、数据造假情况。
2021年9月15日,重庆市市场监管局在对属地工程质量检测公司排查过程中发现,重庆中科质量检测公司存在未经实际检测而出具大量虚假检验报告的情况;
2021年4月,浙江平湖市场监督管理局检测发现,当地一家建设工程检测公司在对某企业混凝土抗渗性能检测中,编造虚假数据,出具不实检测报告。

重庆市中科建筑工程质量检测有限公司出具虚假检验检测报告案
2021年9月15日,重庆市市场监管局检查组对重庆中科建筑工程质量检测有限公司进行监督检查,发现该公司在“混凝土抗水渗透性能检测”“热轧带肋钢筋检测”等项目的检验中出具不实检测报告。在“砂浆抗压强度检测”试验中减少标准规定应当检验的步骤,出具虚假检测报告。经查,该机构在9月11日、12日进行的“砂浆抗压强度检测”检验过程中,未按照标准要求,对检测试件进行抗压强度试验前的尺寸测量的情况下,直接填写了试件尺寸数据,并据此作出检验结论,两日出具《砂浆抗压强度检测报告》共计23份。上述行为违反《检验检测机构监督管理办法》第十四条第二款第(三)项的规定,构成了改变关键检验检测条件,出具虚假检验检测报告的违法行为。该公司在2021年9月11日、12日进行的“热轧带肋钢筋检测”过程中,未按照国家标准要求将钢筋试件弯曲到180度,却在原始记录上记录弯曲角度为180度,出具了《热轧带肋调直钢筋检测报告》检验检测报告19份。上述行为违反《检验检测机构监督管理办法》第十三条第二款第(三)项的规定,构成出具不实检验检测报告的违法行为。2022年2月18日,重庆市九龙坡区市场监管局依据《检验检测机构监督管理办法》第二十六条等规定,没收该公司违法所得共计0.1981万元,对出具不实和虚假检验检测报告的行为分别处罚款3万元。同时,将相关违法线索依法移送重庆市住建委,重庆市住建委正依据《建设工程质量监测管理办法》等规定对该公司进行调查并依法进行处理、处罚。
浙江省平湖市某建设工程检测有限责任公司出具虚假检验检测报告案
2021年4月,浙江省平湖市市场监督管理局执法人员会同实验室审核专家依法对平湖某建设工程检测有限责任公司进行检查,通过对两批抗渗试验检测设备的检查和检测人员毛某的询问,发现,该检测公司于2021年4月11日,对某能源有限公司送来的两批混凝土试块进行混凝土抗渗试验,该公司检验人员毛某未经检测编造数据直接出具了上述两批混凝土试块的检测报告(报告编号BGM202100064(检测日期2021年4月11日—2021年4月13日)、报告编号BGM202100065(检测日期2021年4月11日—2021年4月13日)),该公司的检测科科长刘某负责上述两批混凝土抗渗试验的数据审核工作,刘某在毛某检测上述两批次混凝土试块时未实地查验就通过了数据审核。该局依据《浙江省检验机构管理条例》第五十条第三项规定,责令该公司限期改正,并处罚款3万元;同时,依据《浙江省检验机构管理条例》原第五十条第三项规定,对毛某处罚款2万元;依据《浙江省检验机构管理条例》原第五十条第二项规定,对刘某处罚款2万元。
工程质量管理是关乎人们生命财产安全的大事,为严厉打击检验检测机构造假行为,2022年4月国家市场监管总局发起了为期3个月的检验检测市场专项整治行动,行动重点围绕与国计民生密切相关的六大领域,其中建筑材料检测首当其冲。
市场监管总局在行动通知中明确指出:对违规检验检测机构,不仅要从严从重处罚,还要将违规企业纳入失信企业名单,在全国范围内进行违规公示,情节严重的将实施行业禁入、刑事追责等处罚,显示出国家对检验检测机构严加管理,绝不姑息的零容忍态度。
分析以上案件,表面看是个人、小团体利益以及职场潜规则在作祟,但深究实质其实是因为人性的扭曲。
趋利避害是人的一种本性,建立在正常秩序上的趋利避害无可厚非,但如果将趋利避害建立在影响公众利益之上,那就是对个人利益极度贪婪所造成的人性扭曲,这种扭曲在“囚徒困境”模型中也体现得淋漓尽致——一个过于在乎个人得失的人,必将抛弃集体利益。
这带给我们一个启示:我们在加强制度管理的同时,对人性的体察和引导同样不容忽视。

时至今日,港珠澳大桥投入正式运营已超过三年,这座被国际上称为“世界第七大奇迹”的超级跨海工程,为两岸三地发展作出了重要贡献。
据珠澳大桥珠海边检站统计,截至2021年10月港珠澳大桥开通三周年之际,仅通过珠海口岸通行旅客就超过2100万人次,出入境车辆超过310万辆次。
我们在赞叹这一伟大工程巨大价值的同时,也不能忘记那段由嘉科公司“混凝土检测造假造案”所带来的插曲,不能忘记这件事给我们带来的反思和启迪。

声明:转载此文是出于传递更多信息之目的,不为商业用途。文字和图片版权归原作者所有,若有来源标注错误或侵犯了您的合法权益,请作者与我们联系,我们将及时更正、删除,谢谢。




欢迎加入:中国建筑企业家创新转型学习项目(黄埔十三期)
【联系方式】
咨询人:李老师
联系电话:139 1144 5864(同微信)
邮箱:1847623599@qq.com
微信:nt2014520(请备注“黄埔十三期”)
长按下方二维码添加李老师微信(请备注:黄埔十三期)

【联系方式】
咨询人:李老师
联系电话:139 1144 5864(同微信)
邮箱:1847623599@qq.com
微信:nt2014520(请备注“黄埔十三期”)
长按下方二维码添加李老师微信(请备注:黄埔十三期)

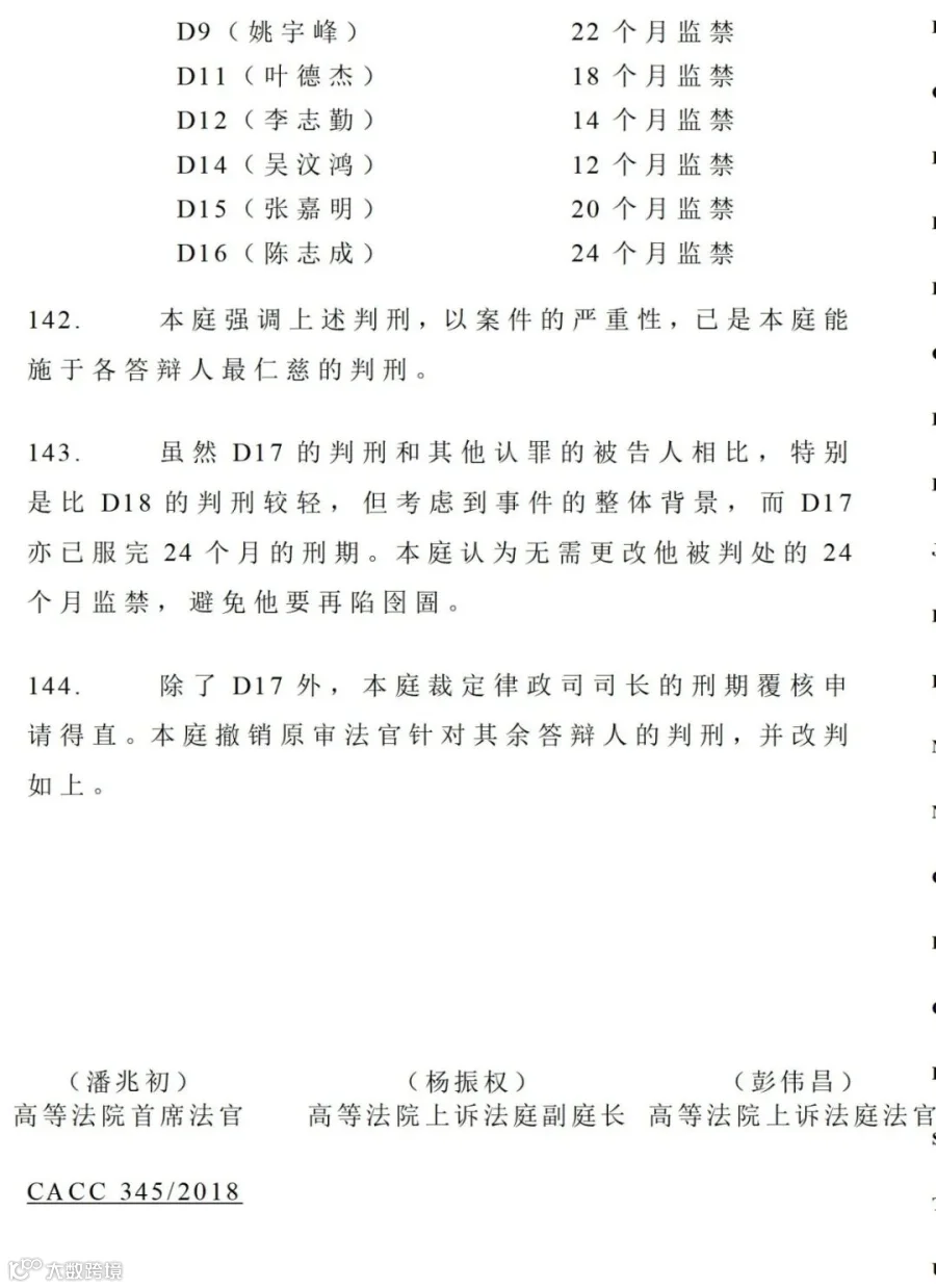
长按识别二维码,关注建筑业观察。

















































