
▎来源:广东/山东/江苏省人民政府等、中国政府网,整理:度川管理研究部,转载请注明!
截至目前,国务院已接连批复江苏、广东、山东、福建、湖南、安徽、江西、河北、山西、吉林、宁夏、海南、浙江、广西、内蒙古、贵州、青海、黑龙江等18省《国土空间规划(2021—2035年)》。
《规划》是对各省国土空间作出的全局安排,是省域国土空间保护、开发、利用、修复的政策和总纲,必须严格执行,任何部门和个人不得随意修改、违规变更。
广东省

《广东省国土空间规划(2021—2035年)》已经国务院批复同意。
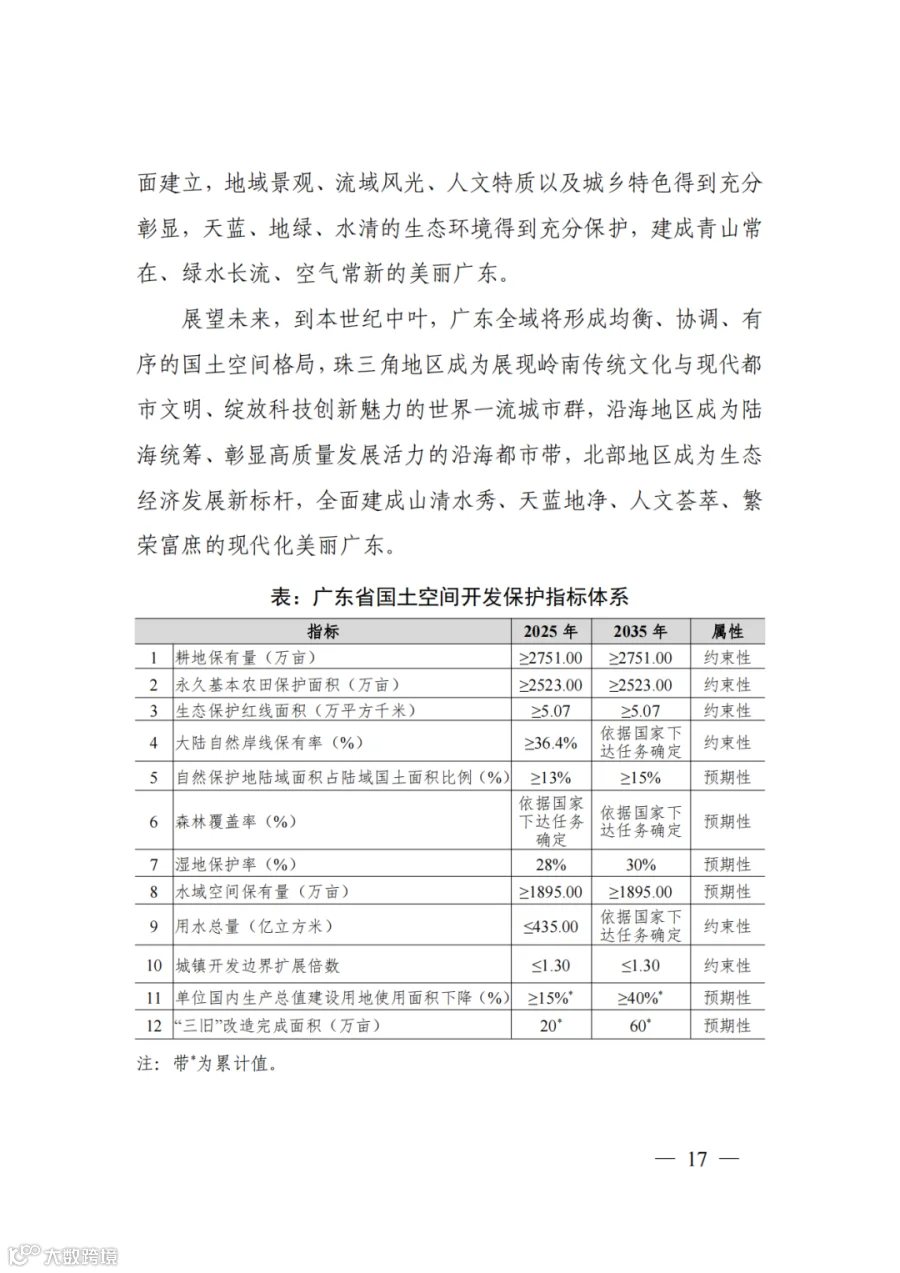
1月16日,广东省人民政府正式印发《广东省国土空间规划(2021—2035年)》。《规划》对全省国土空间开发保护作出总体安排,是一定时期内省域国土空间保护、开发、利用、修复的政策和总纲,是编制省级相关专项规划的基础和市县等下位国土空间规划的基本依据。
《规划》范围涵盖广东陆域行政管辖范围及省管辖海域范围。
规划基期为2020年,规划期限为2021-2035年,展望至本世纪中叶。
未来建设方向
1.沿海通道:自福建进入广东,经潮州、汕头、揭阳、汕尾、惠州、深圳、东莞、广州、中山、江门、珠海、阳江、茂名、湛江,至广西。
2.沪广-西江通道:自福建进入广东,经梅州、河源、广州、佛山、肇庆、云浮,至广西。
3.汕昆横向通道:粤北生态发展区横向通道,经河源、韶关、清远,至广西。
1.京港澳通道:自湖南进入广东,经韶关、清远、广州、东莞、深圳、佛山、江门、中山、珠海,至香港、澳门。
2.京深港通道:自江西进入广东,经河源、惠州、东莞、深圳,至香港、澳门。
3.粤贵川通道:起自粤港澳大湾区,经珠海、中山、江门、广州、佛山、肇庆,至广西,连接成都。
4.粤湘渝通道:起自粤港澳大湾区,经珠海、中山、江门、广州、佛山、清远,至湖南,连接重庆。
5.二湛通道:自广西进入广东,经湛江,连接海南自由贸易港。
6.粤东北上通道:起自汕潮揭地区,经汕头、潮州、揭阳、梅州,至江西。
1.汕尾北上通道:经汕尾、河源。
2.粤西北上通道:经湛江、茂名
1.水资源配置工程
依托东江、西江、北江、韩江、鉴江等主要河流,加快建设珠江三角洲水资源配置工程、环北部湾广东水资源配置工程、粤东水资源优化配置工程,推进珠中江水资源一体化配置工程等项目前期论证,与东深供水工程一起,构建“五纵五横”水资源配置骨干网。持续推进韩江榕江练江水系连通工程、广州市北江引水工程(水源工程)、潮州市引韩济饶供水工程、韶关市南水水库供水工程、深汕合作区引水工程、东江流域水安全保障提升工程、深圳东江取水口上移工程、澳门珠海水资源保障工程、高州水库灌区续建配套与现代化改造工程、粤东灌区等项目建设,加强湛江雷州半岛、韶关南雄盆地等新建大型灌区前期论证等项目建设。
推进深汕特别合作区明溪水库、河源市九潭水库、肇庆市西江大湾水库、阳江市龙门水库等大型水库建设。
2.防洪提升工程
加快实施韩江高陂水利枢纽、西江干流治理、潖江蓄滞洪区、思贤滘与天河南华生态控导工程等流域防洪骨干工程建设。大力推进纳入国家规划的集雨面积超过3000平方千米的江河主要支流治理及独流入海河流治理项目建设任务。
推进大湾区堤防巩固提升工程、东江干流治理工程、韩江干流治理工程、北江干流治理工程、鉴江干流治理工程等大江大河治理工程建设,实施生态海堤建设工程,推进雷州半岛海堤加固工程、惠州市白花河防洪排涝治理工程、漠阳江出海口综合整治工程等区域防洪排涝工程。
开展省主要江河临时蓄滞洪区、珠江三角洲河口整治工程等前期论证。
1.电厂及配套工程
推动惠州、陆丰、廉江、岭澳、台山核电项目及配套送出线路工程建设,加快湛江、阳江、江门、珠海、惠州、汕尾、汕头、揭阳、潮州等市海上风电场开发及配套送出线路工程建设,建设粤东和粤西千万千瓦级海上风电基地。
加快陆丰甲湖湾电厂3、4号,华润电力海丰电厂3、4号机组,国粤韶关综合利用发电扩建项目,华能海门电厂5、6号机组,茂名博贺电厂3、4号机组,粤电惠来电厂5、6号机组,国能清远电厂二期,华厦阳西电厂二期7、8号机组,湛江京信东海岛电厂二期等纳入国家电力发展规划的支撑性调节性兜底保障清洁煤电项目及配套送出线路工程建设。
2.输变电工程
建设广州傍海(番南)、广州南洲(海珠)、深圳中部、深圳皇岗、深圳前海、深圳大空港、佛山雄伟、云浮云城、阳江高新、东莞滨海(沙角)、肇庆德庆、韶关始兴、韶关乐昌等500千伏输变电工程。实施珠西南外环配套线路工程、粤西网架优化工程(二期)、五邑-雄伟、穗东水乡线路改造、狮洋-沙角电厂线路增容改造、楚庭第二电源通道500千伏线路工程、珠西南点对网送电通道改造、深汕至现代(皇岗)线路工程、穗东换流站网架完善工程、500千伏茂名至德庆线路工程、500千伏德庆至西江线路工程、粤东送深点对网通道线路。推进藏东南至粤港澳大湾区直流工程及配套受端深圳、广州、东莞、佛山落点交流配套输变电工程。
3.油气接收存储及管网建设工程
稳步推进天然气“县县通”工程,建设茂名-阳江、惠州-海丰干线、穗莞干线、珠中江干线、琼粤天然气管线等天然气主干管网工程。推进潮州华瀛、惠州、粤东等LNG接收站新建扩建及外输管道建设,建设华丰LNG储配站(二程接卸)、闽粤经济合作区LNG储配站(二程接卸)、阳江LNG调峰储备站(二程接卸)等。重点建设惠州-韶关成品油管线、珠三角成品油管道互联互通工程、博贺新港-茂名石化原油成品油管道、粤闽成品油管道工程、西气东输三线闽粤支干线二期项目(广东段)等项目建设。
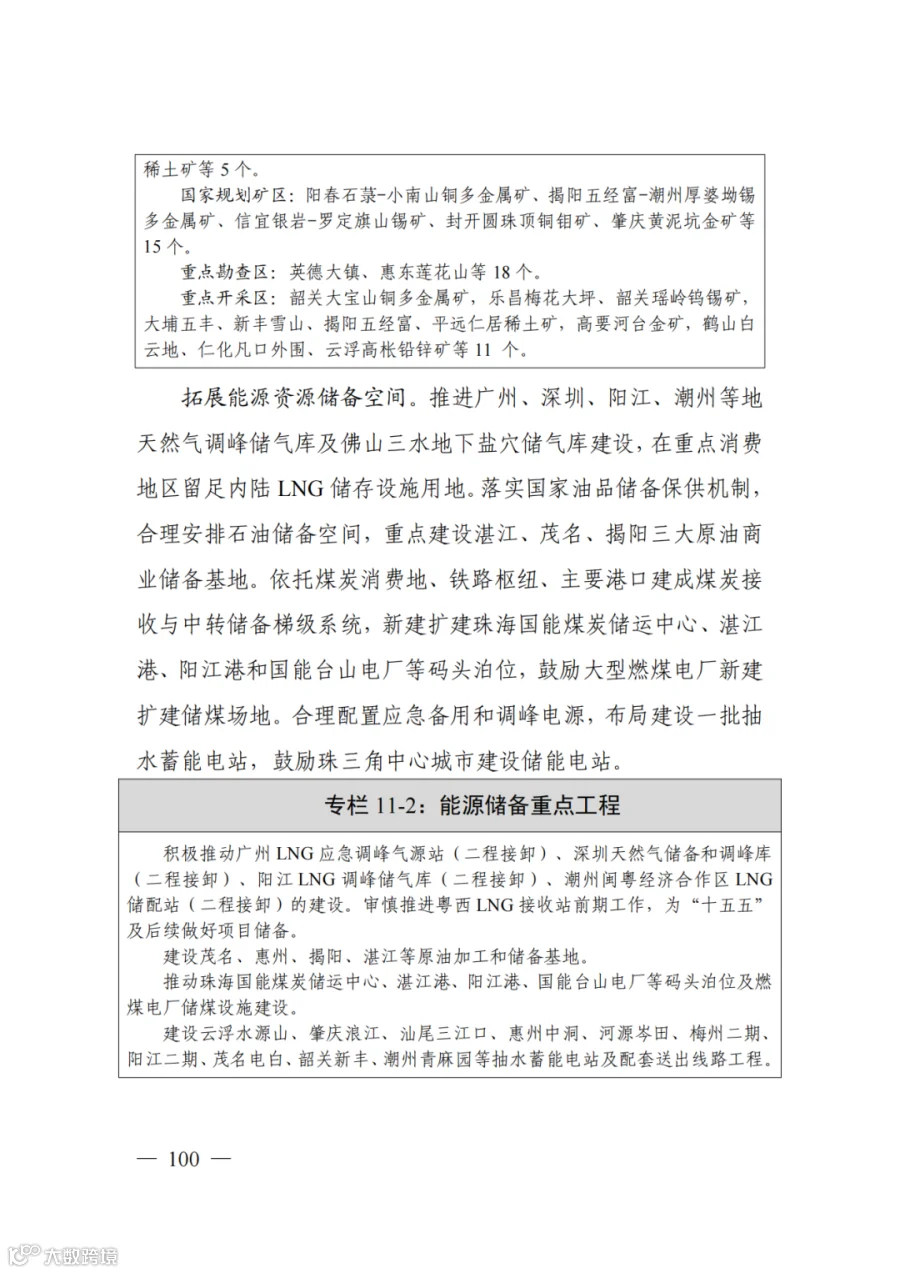
积极推动广州LNG应急调峰气源站(二程接卸)、深圳天然气储备和调峰库(二程接卸)、阳江LNG调峰储气库(二程接卸)、潮州闽粤经济合作区LNG储配站(二程接卸)的建设。审慎推进粤西LNG接收站前期工作,为“十五五”及后续做好项目储备。
建设茂名、惠州、揭阳、湛江等原油加工和储备基地。
推动珠海国能煤炭储运中心、湛江港、阳江港、国能台山电厂等码头泊位及燃煤电厂储煤设施建设。
建设云浮水源山、肇庆浪江、汕尾三江口、惠州中洞、河源岑田、梅州二期、阳江二期、茂名电白、韶关新丰、潮州青麻园等抽水蓄能电站及配套送出线路工程。
“一核”即强化珠三角核心引领带动作用,深化珠江口东西两岸融合发展,支撑广州、深圳都市圈和珠中江一体化发展,携手港澳共建国际一流湾区和世界一流城市群,形成带动全省发展的主动力源。
“两极”即支持汕头、湛江建设省域副中心城市,支撑汕潮揭同城化和湛茂一体化发展,提升沿海经济带东西两翼发展能级,与珠三角沿海地区共同打造世界级沿海经济带。
“多支点”即增强汕尾、阳江的战略支点功能,增强北部生态发展区中心城市的综合服务功能,建设若干个重要发展支点,形成融湾发展、适度集聚、协调联动的空间发展格局。
建设联动发展的网络化空间格局。
引导重点发展平台、科技创新节点沿重要交通廊道集中布局,强化轴带支撑作用。
完善高快速交通网络建设,支持各功能节点差异化发展,促进跨界地区空间协调布局,强化都市圈核心区、都会区、外围地区的联动,形成组团式、多中心、网络化的空间格局。
强化广深“双城”联动的核心引擎功能。
推动广州、深圳立足“双区”建设全局谋划国土空间布局,共建具有全球影响力的大湾区“双子城”,放大核心引擎的辐射带动和示范效应。
以高速铁路、城际轨道、高速公路为依托,强化广州、深圳两市核心区之间的直联直通,以城际地铁、市域快线等中距离大运量轨道交通加强核心区与广深发展轴带上各功能节点之间互联互通。
支持两市协同布局重大科技基础设施,联合实施战略性新兴产业重大工程,共同推动大湾区建成更高水平的高质量发展动力源。
集中资源打造“黄金内湾”。
统筹推进环珠江口轨道交通、高速公路和珠江口东西两岸跨江跨海通道布局建设,促进相邻城市轨道系统“多网融合”,形成环珠江口多层次的同城化交通廊道网络。
建设协同一体的都市圈。
支持建设广州强核心簇群式都市圈,强化广州作为国家中心城市和综合性门户城市的带动作用,加快推进广佛全域同城化、广清一体化建设,加强广州与肇庆、云浮、韶关等周边城市协同发展。
支持建设多中心网络化的深圳都市圈,强化深圳作为科创中心的引领作用,加强深莞惠跨界协同,强化深圳对汕尾、河源等周边城市的辐射带动。
深化高水平对外开放,畅通支撑“双循环”的陆海大通道,加强区域协调联动发展,促进“一核一带一区”协调发展,推动构建新发展格局,全力打造国内国际双循环的战略支点。
构建高水平对外开放新格局
加强与“一带一路”沿线国家和地区互联互通。
建设面向东南亚、欧洲、远东地区的国际陆路大通道,加快推进川贵广-港澳-南亚国际物流大通道、广州国际港公铁联运枢纽、广州东部公铁联运枢纽(广州国际物流产业枢纽)、深圳商贸服务型国家物流枢纽、东莞(石龙)铁路国际物流基地、东莞常平铁路进出口货物装卸点建设,支持湛江参与共建西部陆海新通道,强化海铁联运效能,提升中欧班列运营水平。
积极参与“21世纪海上丝绸之路”港口网络体系建设,以铁水联运、江海联运、江海直达等为重点,构建立足粤港澳、辐射亚太、面向全球的水上物流大通道。
推动建设一批高水平对外开放平台。
强化资源要素支撑,积极推进横琴粤澳深度合作区、前海深港现代服务业合作区、南沙粤港澳重大合作平台建设,打造高水平对外开放门户枢纽。
加强对广东自贸试验区的空间保障,积极争取自贸试验区扩区。
大力发展特色合作平台,加快汕头华侨经济文化合作试验区和广州穗港智造合作区、佛山顺德粤港澳协同发展合作区、惠州潼湖生态智慧区、江门大广海湾经济区,以及东莞、中山、肇庆等地高水平对外开放平台的建设。
打造一批国际科创产业合作高地。
高水平建设国际合作产业园,重点推进中新(广州)知识城、广州国际生物岛、佛山中德工业服务区、广东(湛江)奋勇东盟产业园、中以(东莞)国际科技合作产业园、中以(汕头)科技创新合作区、中德(中山)生物医药产业园、中韩(惠州)产业园、中欧(江门)中小企业国际合作区建设,加强与日本、韩国、新加坡、欧洲、美国等国家和地区的经贸合作。
加强科技创新合作,推进与“一带一路”沿线国家和地区共建创新孵化中心、联合实验室或技术转移中心。
搭建“读懂中国”的人文交流平台。
规划建设具有国际先进水平的重大文体设施,推进会议会展场馆及配套设施建设和提升改造,为各类国际交流活动和重大赛事场馆建设做好空间预留和保障。
促进区域协调联动发展
推进区域间融合发展、协同共享。
着眼畅通产业循环、市场循环、经济社会循环,完善东联闽浙沿海城市群、西接北部湾城市群、北通长江中游城市群、南衔海南自由贸易港的省际交通网络,强化与国家重要城市群间的多通道布局,拓展与京津冀、长三角、成渝地区等重要城市群及国内重要节点城市、物流枢纽的联系,保障南部海洋经济圈与内陆腹地交通网络提升能级的用地用海需求,构建深度融合、协同共享的区域发展格局,提升广东在国内国际双循环中的战略支点作用。
共同推动珠江流域生态保护与高质量发展。
加强产业合作,加快珠江-西江经济带、粤桂黔滇川高铁经济带等建设,推进粤桂合作特别试验区、“两湾”产业融合发展先行试验区(广西玉林)等省际平台建设,支持沿海地区产业有序转移,促进产业组团式承接和集群式发展。
加快建设干支衔接、区域成网、江海贯通的珠江黄金水道,推动珠江水运安全高效发展。
加强与海南自由贸易港合作。
发挥湛江作为粤港澳大湾区和海南自由贸易港两大国家战略重要连接点和支撑点作用,支持湛江、茂名积极参与和对接海南自由贸易港建设,打造粤港澳大湾区与海南自由贸易港的战略联动走廊。
加快推进琼州海峡港航一体化,支持湛江联动海南建设先进制造业基地,携手共建琼州海峡经济合作区。
推动与北部湾城市群协同发展。
支持湛江、茂名、阳江参与北部湾城市群建设,促进基础设施共建、资源整合和产业协调发展。
推动湛江-北海粤桂北部湾经济合作区、粤琼(徐闻)特别合作区等建设。
加强与广西壮族自治区的交通联系,推进南宁-湛江、贺州-连山、韶关-贺州、博白-高州、昭平-广宁、北流-化州、玉林-信宜等跨省高速公路和南宁-玉林-深圳、柳州-梧州-广州、合浦-湛江、岑溪-罗定、岑溪-茂名等跨省铁路项目建设。
充分发挥湛江作为陆海联动发展重要节点城市和西部陆海新通道重要枢纽的作用,完善“北拓南联”通道网络,带动粤西地区全面对接西部陆海新通道建设。
促进粤闽浙沿海城市群联动发展。
充分发挥汕头作为粤港澳大湾区和粤闽浙沿海城市群重要连接点作用,支持汕潮揭和梅州积极参与粤闽浙沿海城市群建设,合作发展海洋经济,共建海洋经济示范区。
依托厦深铁路及沿海高铁,推动汕潮揭地区与深圳、厦门及沿线沿海城市产业资源的梯次布局和高效配置,支持汕头加快建设区域创新中心,充分利用深圳、厦门科技创新资源和优势,引领带动粤东地区协同发展。
加快推进漳汕铁路规划建设,促进基础设施互联互通。提升闽粤经济合作区产业合作水平,推动重大项目优先落地,促进省际合作和区域联动发展。
推动“一核一带一区”协调发展
促进“一核一带一区”协作联动。
进一步发挥珠三角核心区辐射作用和示范效应,推动广州、深圳与汕头、湛江深度协作,形成“双核+双副中心”动力机制,构建形成以珠三角城市群为引领,城市群和都市圈融合发展,带动全省城乡互补、深度融合的空间格局。
充分发挥汕尾、阳江的战略支点功能,推动东西两翼与珠三角沿海地区产业衔接联动、城市“串珠成链”,整合沿海地区港口物流、临港工业等资源,实现沿海地区优势互补、分工协作。
促进革命老区、民族地区、资源型地区和老工业城市等加快振兴发展,支持梅州建设赣闽粤原中央苏区对接融入粤港澳大湾区振兴发展先行区。
加强“一核一带一区”交通联系。
强化沿海经济带大通道大枢纽建设,重点加强珠江口跨江通道及沿海地区高快速铁路建设,完善北部生态发展区至沿海经济带运输通道布局,保障粤东、粤西、粤北与珠三角陆路2小时通达,粤东、粤西、粤北之间陆路3小时通达,支撑“一核一带一区”多向对流发展,增强珠三角核心区对全省的辐射带动作用。
进一步谋划北部生态发展区东西向高快速铁路通道布局,补齐北部地区横向交通联络的短板,完善各市重点功能区的快速交通网络建设,顺畅东西两翼和北部生态发展区城际、市域、农村道路微循环,实现相邻城市1小时互相通达主城区。
搭建产业协作和要素对流平台。
鼓励珠三角与东西两翼、北部生态发展区合作共建产业平台,重点支持韶关国家产业转型升级示范区、河源深河产业共建示范区、梅州梅兴华丰产业集聚带、云浮氢能和金属智造产业基地、汕尾陆丰沿海新型能源和装备制造产业带等平台建设。
推动东西两翼企业在珠三角设置总部与研发中心,实现“逆向孵化”“逆向创新”。
加强国内国际双循环的基础保障
强化对内外贸一体化发展的物流网络支撑。
围绕产业空间布局,推进综合交通枢纽和国家物流枢纽、国家骨干冷链物流基地及相关集疏运网络建设,构建“通道+枢纽+网络”的现代物流运行体系。
支持县域商贸物流基础设施建设和改造升级,畅通区域间、城乡间流通网络,促进高效通达国内国际市场。
原文如下:

广东省人民政府关于印发广东省国土空间
规划(2021—2035年)的通知
粤府〔2023〕105号
各地级以上市人民政府,省政府各部门、各直属机构:
《广东省国土空间规划(2021—2035年)》已经国务院批复同意,现印发给你们,请认真组织实施。实施过程中遇到的问题,请径向省自然资源厅反映。
广东省人民政府
2023年12月26日
(此文有删减)
附件(点击可下载查看):《广东省国土空间规划(2021—2035年)》.pdf
广东省国土空间规划(2021-2035年)共114页


















































































































▲上下滑动查看全文
注:点击文章底部“阅读原文”可至官网下载附件
山东

《山东省国土空间规划(2021—2035年)》已经国务院批复同意。
1月8日,山东省人民政府正式发布关于印发《山东省国土空间规划(2021—2035年)》的通知。
本规划范围为山东省行政辖区内的全部国土空间,包括陆域国土和省管辖海域。规划期限为2021-2035年,近期至2025年,远景展望至2050年。
未来建设方向
构建综合立体交通网主骨架。贯彻落实《国家综合立体交通网规划纲要》,加快交通强国山东示范区建设,统筹融合铁路、公路、水路、航空等交通基础设施网络。
1.鲁北通道,起自东营,经滨州、济南,至德州,横贯全省北部,是环渤海地区重要通道。
2.济青通道,起自青岛,经潍坊、淄博、济南,至聊城,是国家京藏走廊青岛、济南、石家庄、太原、银川、西宁、拉萨路径的组成部分,横贯全省中部,东向对接21世纪海上丝绸之路,西向连通华北地区,并延伸至西部腹地,是全省经济社会发展的主轴。
3.鲁中通道,起自青岛,经潍坊、淄博、济南、泰安,至聊城,是全省连接中原经济区的重要通道,是晋中、西北地区重要的出海通道。
4.鲁南通道,起自日照,经临沂、枣庄、济宁,至菏泽,横贯全省南部,对外连接淮河生态经济带和中原经济区,是连通黄河流域和沿海港口的重要通道。“
1.沿海通道,起自滨州,经东营、潍坊、烟台、威海、青岛,至日照,是国家京哈走廊沈阳经大连至青岛支线、京津冀-长三角主轴天津港、上海港沿海海上路径的组成部分,串联海洋强省建设主阵地,是连接京津冀、长三角和东北地区的重要通道。
2.京沪辅助通道,起自滨州,经东营、潍坊、日照,至临沂,是国家京津冀-长三角主轴北京、天津、潍坊、淮安、上海路径的组成部分,是全省北连京津冀、南通长三角的重要通道。
3.滨临通道,起自滨州,经淄博、莱芜,至临沂,纵贯全省中部,对外连接京津冀和长三角地区,是华北、华东沿海地区南北纵向的重要通道。
4.京沪通道,起自德州,经济南、泰安、济宁,至枣庄,是国家京津冀-长三角主轴北京、天津、沧州、济南、蚌埠、上海路径的组成部分,纵贯全省中西部,是与京津冀、长三角连通的主要通道。
5.京九通道,起自德州,经聊城、济宁,至菏泽,是国家京津冀-粤港澳主轴北京、雄安、衡水、阜阳、九江、赣州、香港(澳门)路径的组成部分,纵贯全省西部,连接京津冀和粤港澳大湾区,是全省西部地区连通南北的重要通道。
沿黄达海通道,起自东营,经滨州、淄博、济南、德州、聊城、泰安、济宁,至菏泽,连通中原城市群,是黄河流域生态保护和高质量发展的重要支撑。
纵一:青荣城际铁路、青盐铁路、渤海海峡跨海通道、莱阳至蓬莱铁路
纵二:青岛至平度至莱州铁路、青岛至日照至盐城高铁
纵三:京沪高铁辅助通道天津至潍坊段、潍坊至宿迁段、日照至京沪高铁辅助通道
纵四:滨州(东营)至淄博至莱芜至临沂铁路、临沂至连云港铁路、淄博至东营铁路、济南至莱芜高铁
纵五:石济客专、济枣高铁、枣庄至新沂(徐州)铁路、济南至京沪高铁辅助通道联络线济南至商河段
纵六:京沪高铁、德州至沧州铁路、京沪新技术展望铁路
纵七:济南至济宁铁路、济宁至徐州铁路、梁山至济宁至商丘(徐州)铁路
纵八:京雄商高铁山东段、德州至聊城铁路
横一:潍烟高铁、德州至商河铁路、济南至京沪高铁辅助通道联络线商河至滨州段
横二:济青高铁、济郑高铁山东段、潍莱高铁、莱西至荣成铁路、莱荣高铁海阳-烟台方向联络线、黄台联络线
横三:胶济客专、济南(长清)至邢台铁路
横四:青岛至京沪辅助通道至莱芜至泰安至聊城铁路、聊城至邯郸铁路
横五:鲁南高铁日照至临沂至曲阜段、曲阜至菏泽至兰考段、菏泽至新乡铁路
横六:临沂至枣庄、太原至菏泽至徐州铁路
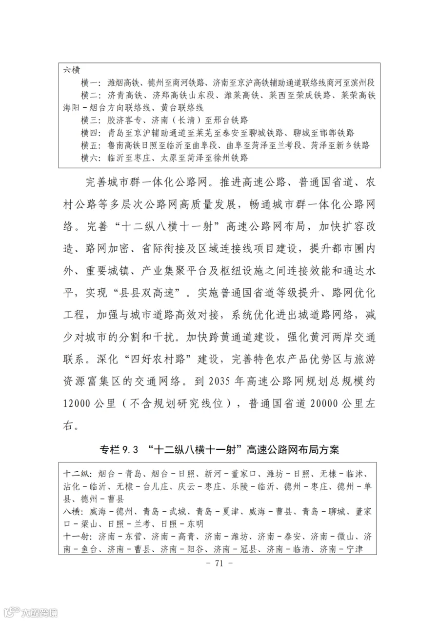
十二纵:烟台-青岛、烟台-日照、新河-董家口、潍坊-日照、无棣-临沭、沾化-临沂、无棣-台儿庄、庆云-枣庄、乐陵-临沂、德州-枣庄、德州-单县、德州-曹县
八横:威海-德州、青岛-武城、青岛-夏津、威海-曹县、青岛-聊城、董家口-梁山、日照-兰考、日照-东明十一射:济南-东营、济南-高青、济南-潍坊、济南-泰安、济南-微山、济南-鱼台、济南-曹县、济南-阳谷、济南-冠县、济南-临清、济南-宁津
联络线:牟平-莱州、烟台-海阳、蓬莱-海阳、龙口-青岛、莱州-青岛、滨州-东营-潍坊、济南绕城二环线、高唐-临清、临清-濮阳、沂源-莱芜、平邑-鄄城、蒙阴-邳州、泰安-新泰、濮阳-阳新、单县-曹县、菏泽-宝鸡、微山联络线、台儿庄联络线、桓台联络线等
机场连接线:青岛、日照等运输机场连接线
港口连接线:滨州港、东营港、潍坊港、烟台港、青岛港、日照港等港口连接线
打造新亚欧大陆桥、中蒙俄、中尼印、中国-中南半岛、孟中印缅等5条陆路国际运输通道。
完善日韩、跨太平洋至美洲、经东南亚至大洋洲、经东南亚和南亚跨印度洋至欧洲和非洲、跨北冰洋的冰上丝绸之路等5条海上国际运输通道。
加密日韩、拓展欧美国际民航直航航线,探索开通至共建“一带一路”国家直达航线,打造日韩、东南亚、欧洲、美洲、澳洲5大优势空路航线组群。
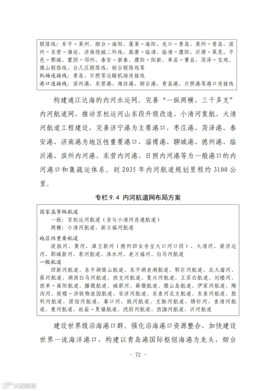
一纵:京杭运河航道(含与小清河连通航道)
两横:小清河航道、新万福河航道
徒骇河、黄河、漳卫新河(德州四女寺至大口河口段)、大清河、梁济运河、郓城新河、泉河航道、洙水河、老万福河、白马河航道
四新河航道、东平湖银山航道、东平湖老湖航道、郓巨河航道、北大溜河、蔡河航道、湖西白马河航道、西支河航道、复兴河航道、王苏白航道、刘楼河、西单-南阳航道、滕微航道、城郭河、薛微航道、微山岛航道、伊家河航道、陶沟河、侯楼-济铁物流园航道、安济河航道、东鱼河北支航道、东鱼河航道、胜利河航道、团结河航道、秦口河、挑河航道、支脉河航道、绣针河、鱼清河航道、惠河航道、赵庙-夏镇航道、洸府河航道、西泇河航道、沂河航道
构建以青岛港国际枢纽海港为龙头,烟台港、日照港为两翼,威海港、滨州港、东营港、潍坊港为补充的山东半岛“三主四辅”现代化世界级港口群,打造东北亚国际航运枢纽。
优化港口功能,合理布局沿海港口集装箱、煤炭、原油、散粮、进口铁矿石、邮轮、液化天然气(LNG)、商品汽车、滚装、铝矾土等主要货类运输系统重要港址。
增强港口供给能力,加强新港区建设,加快老港区功能调整和升级改造。提升港口智慧绿色水平。
重点提升完善济南、青岛、烟台、临沂机场的枢纽功能,推进济南机场二期、胶东国际机场二期、烟台机场二期、临沂机场、日照机场、菏泽机场二期等扩建工程,实施潍坊、济宁、威海机场迁建。
有序推进聊城、枣庄、淄博、滨州等新机场建设,研究布局泰安机场,按照国家部署开展德州机场前期研究。
加快通用机场建设,构建涵盖医疗救护、应急救援、航空旅游、飞行培训、农林作业、城市管理等功能的通用航空服务网络。
加快建设枢纽城市、枢纽港站,构建多层级、一体化综合交通枢纽系统,打造东北亚乃至“一带一路”的综合交通枢纽。
加快推进青岛国际性综合交通枢纽城市建设,努力培育济南国际性综合交通枢纽城市.
加快建设和培育烟台、潍坊、临沂、菏泽等全国性综合交通枢纽城市,积极建设10个地区性综合交通枢纽城市。
加快国际性、全国性枢纽港站建设,打造一批地区性综合交通枢纽港站。
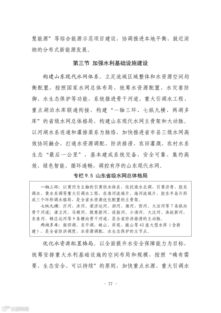
一轴三环:以黄河为主轴的引黄供水体系,依托南水北调、引黄济青、胶东调水、黄水东调等重大引调水工程,在淮河流域片、海河流域片、胶东半岛片形成三个环形调水格局,是全省水资源优化配置的主骨架。
七纵九横:沂河、沭河、梁济运河、泗河、潍河、弥河、大沽河等7条纵向骨干河道;漳卫河、马颊河、德惠新河、徒骇河、小清河、大汶河、洙赵新河、东鱼河、韩庄运河等9条横向骨干河道,是全省防洪排涝的主动脉。
两湖多库:南四湖、东平湖,峡山、岸堤、跋山等42座大型水库(含新建),是全省防洪调度、水资源调配、水生态保护的主节点。
重点水源:老岚、官路、太平、双堠、长会口、黄山等大型水库,洪源、白云、银麦等中小型水库,留格、平畅河、母猪河、黄垒河、傅疃河等地下水库。尼山、岩马、王屋、杨家横、杏林等大中型水库增容,砖舍拦河闸等河道拦蓄工程。
重大引调水:南水北调东线后续工程,沂沭河雨洪资源利用工程,南四湖水资源利用工程。
区域引调水工程:济南市东部四库连通、烟台市水系连通、威海市河库水系连通、临沂市中心城区水系连通、德州市水系连通、枣庄市两库四河水系连通、菏泽市水系连通及水资源综合开发利用等区域水网工程,黄河下游引黄涵闸改建工程。
重大调蓄工程:南四湖退圩还湖工程、东平湖清淤增容工程。
引黄灌区农业节水工程:大型灌区续建配套与现代化改造工程,重点中型灌区续建配套与节水改造工程,新建刘家道口灌区等大中型灌区工程,农村水系综合整治工程,农村供水保障工程,水系连通及水美乡村建设等。
稳步推进鲁西国家煤炭基地建设,提升胜利油田、渤海油气资源勘探开发和清洁低碳生产水平,加强油气开发与新能源融合发展,推动省内能源资源增储稳产。
加快布局省外能源基地,积极参与海外资源采购。
统筹能源应急保障设施布局,围绕能源消费中心、铁路交通枢纽、主要中转港口建设一批煤炭、油气储备基地及配套物流储配园区。
支持日照、烟台、东营、滨州等原油码头建设,青岛港、烟台港等沿海LNG接收站及配套储罐和济南、淄博、枣庄、泰安、济宁、德州等内陆LNG储配设施建设,保障全省能源安全。
深入推进能源革命。因地制宜综合利用海域、沿海滩涂地、废弃坑塘水面、采煤沉陷区等发展光伏发电,重点打造鲁西南采煤沉陷区及黄河故道、鲁北盐碱滩涂地等规模化风电光伏基地。
科学布局陆上风电,加快推进海上风电基地建设,推动“风光同场”海上清洁能源开发,打造千万千瓦级深远海海上风电基地。
在确保绝对安全的前提下在胶东半岛有序发展核电,做好核电建设与丁字湾等生态保护红线区域管控政策的衔接,推动自主先进核电堆型规模化发展,拓展供热、海水淡化等综合利用。
培育壮大氢能产业,推进可再生能源制氢和低谷电力制氢试点示范。推动抽水蓄能电站建设,加大生物质能、地热能、海洋能等可再生能源开发利用力度,建设一批新型多元储能基地。
支持新能源微电网、能源物联网、“互联网+智慧能源”等综合能源示范项目建设,协调推进本地平衡、就近消纳的分布式新能源发展。
适度超前布局新一代通信技术、人工智能、数据中心等新型基础设施,构建泛在链接、高效协同、全域感知、智能融合的信息基础设施体系。
有序推进5G、6G等网络建设,发展第五代超高速光纤网络,加快基于IPv6的下一代互联网部署,建设国家级互联网骨干直联点。
推进数据中心绿色高质量发展,打造“2+5+N”的全省一体化大数据中心体系。
加强中心云建设,布局新一代高性能计算设施和大数据处理平台,建设济南、青岛国家E级超算中心。
建设济南国家量子保密通信产业基地,推动国际通信业务出入口局落户青岛、中国邮政国际交换局落户济宁。
依托济南、青岛、潍坊等市的物联网产业基地,建设物联网公共服务平台,推动“万物互联”。
加快建设国家级山东半岛工业互联网示范区,优先在数字经济园区、智慧化工园区、现代产业集聚区建设低时延、高可靠、广覆盖的网络基础设施。
实施交通、能源、市政等传统基础设施数字化改造。
加快建设时空信息、北斗定位导航服务等重要新型基础设施。
综合运用实景三维、建筑信息模型(BIM)、城市信息模型(CIM)等现代化信息技术,构建城镇运行数据底图。
基于“三区三线”构建国土空间新格局
结合农业、生态、城镇等功能空间优化方向,完善主体功能区布局。
农产品主产区县(市、区)共52个,全部为国家级,主要位于鲁北、鲁西南、鲁西北、胶莱、沂沭、淄潍等平原地区,是黄淮海平原国家农产品主产区的重要组成部分,保障粮食安全和农产品供给的重要区域。
重点生态功能区县(市、区)共17个,其中国家级14个、省级3个,主要位于泰山、沂蒙山、昆嵛山、黄河三角洲、南四湖等地区,是保障生态安全、维护生态系统服务功能、提高生态产品供给能力的重要区域。
城市化地区县(市、区)共67个,其中国家级49个、省级18个,主要集中在济南、青岛都市圈的核心区域,设区市市辖区,以及胶济、京沪等重要交通廊道和枢纽地区,是绿色低碳高质量发展的主要动力源、区域协调发展的重要支撑点。
加快构建“一群两心三圈”区域布局,以济南、青岛为省域双中心,以烟台、临沂等大城市为区域副中心,推动形成多中心、网络化的城市群结构。

以建设现代化国际化大都市为统领,全面提升济南、青岛辐射带动作用。
省市一体推动济南新旧动能转换起步区成形起势、打造黄河流域生态保护和高质量发展引领示范区。
支持青岛建设引领型现代海洋城市,增强国际门户枢纽功能,打造沿海现代化建设示范带。
培育发展济南、青岛现代化都市圈,引领省会经济圈、胶东经济圈一体发展,大力推动鲁南经济圈转型跨越,促进三大经济圈协同发展,形成功能互补、高效协作的城市群一体化发展格局,在黄河流域生态保护和高质量发展中发挥龙头作用。

在全省范围内构建“一群双核、两屏三带、三区九田”的国土空间开发保护总体格局。
以济南、青岛为核心,建成具有全球影响力的山东半岛城市群,形成“一群双核”城镇空间布局。
筑牢鲁中南山地丘陵、鲁东低山丘陵生态屏障,保育沿黄、沿海、沿大运河生态带,构筑以“两屏三带”为重点的生态安全格局。
建设莱州湾、威海、日照海域三大海洋渔业集中发展区,重点保护鲁北、鲁西北、鲁西南、汶泗、湖东、沂沭、鲁东南、胶莱、淄潍九大农田集中区,打造“三区九田”农业空间布局,持续增强粮食和重要农产品供给保障能力,牢牢把住粮食安全主动权,扛牢农业大省的责任。
原文如下:

各市人民政府,省政府有关部门:
《山东省国土空间规划(2021—2035年)》已经国务院批复同意,现印发给你们,请结合实际认真组织实施。
山东省人民政府
2023年12月27日
(此文有删减)
附件(点击可下载查看):山东省国土空间规划(2021-2035年).pdf
山东省国土空间规划(2021-2035年)共111页














































































































江苏省

《江苏省国土空间规划(2021-2035年)》已经国务院批复同意。
江苏省政府正式发布《关于印发江苏省国土空间规划(2021-2035年)的通知》(苏政发〔2023〕69号):
本规划是对江苏省国土空间作出的全局安排,是全省空间发展的指南、可持续发展的空间蓝图。本规划范围为全省陆地、内水和海域空间。规划期限为2021年至2035年,远景展望到2050年。
未来建设方向
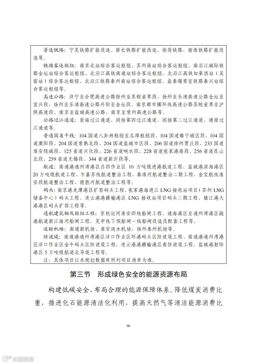
高速铁路:沪渝蓉沿江高铁上海经南京至合肥段、南通经苏州嘉兴至宁波铁路(含如东延伸段)、沪通铁路二期、上海经苏州至湖州铁路、新沂至淮安铁路、新沂至合肥铁路宿迁至泗县段、潍坊至宿迁高速铁路等。
城际铁路:上海经苏州无锡至常州城际铁路、如东经南通苏州至湖州城际铁路、苏州经淀山湖至上海城际铁路、水乡旅游线城际铁路等。
市域(郊)铁路:南京至句容铁路西延线、南京至仪征线(含扬州延伸线)、南京至滁河线、南京至马鞍山线、无锡至江阴线、苏州经常熟至张家港线等。
普速铁路:宁芜铁路扩能改造、新长铁路扩能改造、徐菏铁路、宿淮铁路扩能改造等。
铁路客运枢纽:南京北站综合客运枢纽、苏州南站综合客运枢纽、南沿江城际铁路金坛站综合客运枢纽、北沿江高铁南通站综合客运枢纽、北沿江高铁如皋西站(吴窑站)综合客运枢纽、北沿江铁路泰州南站综合客运枢纽、盐泰锡常宜铁路泰兴站综合客运枢纽等。
高速公路:济宁至合肥高速公路徐州至苏皖省界段、扬州至乐清高速公路金坛至宜兴段、扬州至乐清高速公路丹阳至金坛段、南京都市圈环线高速公路苏皖省界至沪陕高速段、南京至盐城高速公路、南京至常州高速公路等。
公路过江通道:崇海过江通道、润扬第四过江通道、润扬第二过江通道、靖澄过江通道等。
普通国省干线:104国道八卦洲枢纽至瓜埠枢纽段、104国道睢宁城区段、104国道溧阳段、204国道常熟北段、204国道盐城市区段、206国道徐州贾汪段、233国道淮安绕城段、125省道兴化段、226省道响水段、228省道张家港南段、256省道昆山北段、259省道无锡段、344省道新沂段等。
航道:南通港通州湾港区吕四作业区10万吨级进港航道工程、盐城港滨海港区20万吨级航道工程、乍嘉苏线航道整治工程、秦淮河航道整治二期工程、金宝航线淮安段航道整治工程、德胜河航道整治工程等。
码头:南京港龙潭港区扩容码头工程、张家港海进江LNG接收站项目(苏州LNG储备中心)码头工程、连云港港赣榆港区LNG接收站项目码头二期工程、镇江港大港港区码头扩容工程等。
通航建筑物及枢纽工程:京杭运河淮安四线船闸工程、通海港区至通州湾港区疏港航道新江海河船闸工程、芜申线下坝船闸一线船闸改造及配套工程等。
运输机场:南通新机场、淮安涟水机场、扬州泰州机场等。
防波堤:南通港通州湾港区洋口作业区环港码头区防波堤工程、南通港通州湾港区洋口作业区金牛码头区防波堤工程、连云港港赣榆港区南防波堤工程、盐城港射阳港区5万吨级航道北导堤工程等。
注:具体项目以本规划数据库所列项目清单为准
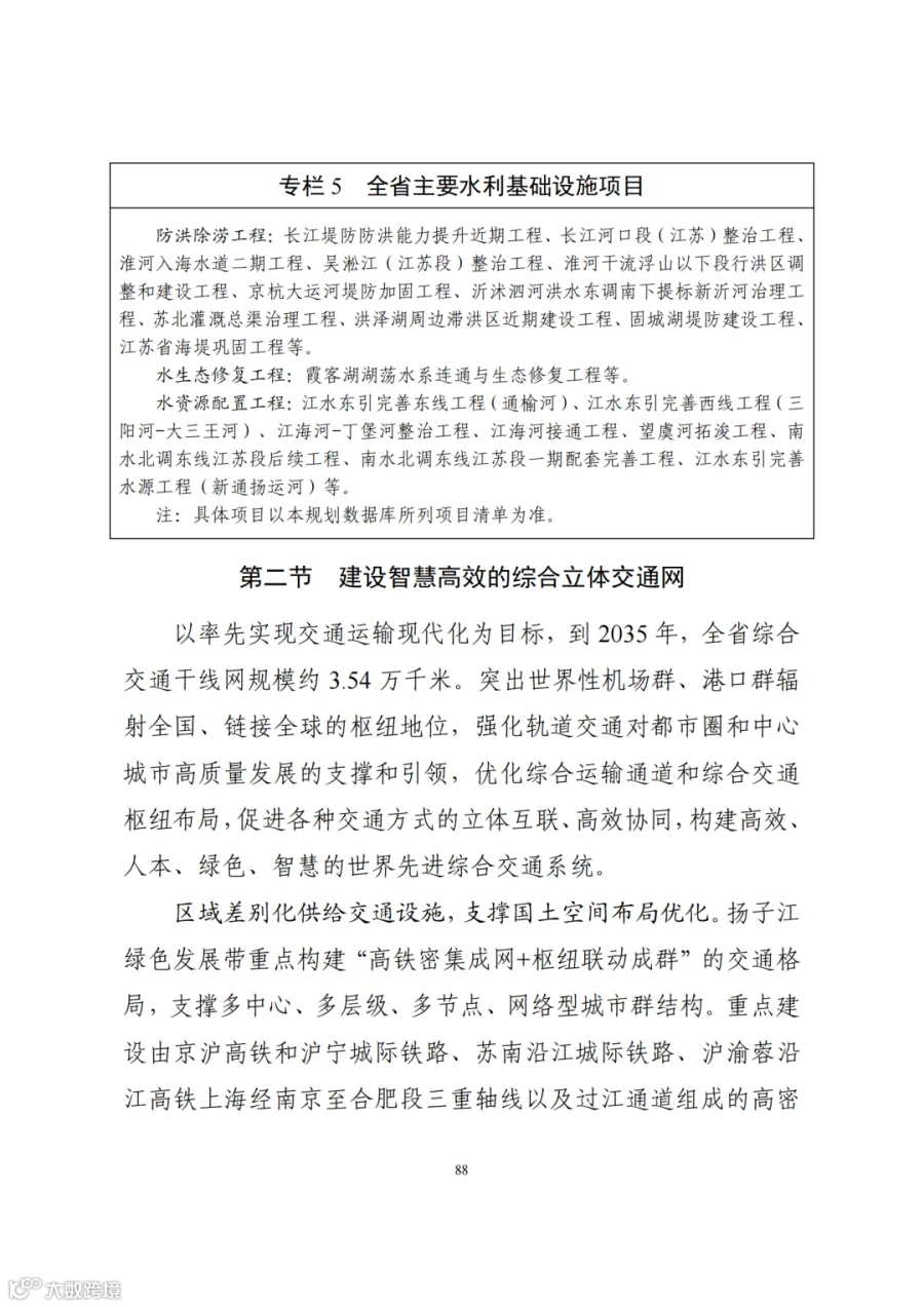
防洪除涝工程:长江堤防防洪能力提升近期工程、长江河口段(江苏)整治工程、淮河入海水道二期工程、吴淞江(江苏段)整治工程、淮河干流浮山以下段行洪区调整和建设工程、京杭大运河堤防加固工程、沂沭泗河洪水东调南下提标新沂河治理工程、苏北灌溉总渠治理工程、洪泽湖周边滞洪区近期建设工程、固城湖堤防建设工程、江苏省海堤巩固工程等。
水生态修复工程:霞客湖湖荡水系连通与生态修复工程等。
水资源配置工程:江水东引完善东线工程(通榆河)、江水东引完善西线工程(三阳河-大三王河)、江海河-丁堡河整治工程、江海河接通工程、望虞河拓浚工程、南水北调东线江苏段后续工程、南水北调东线江苏段一期配套完善工程、江水东引完善水源工程(新通扬运河)等。
注:具体项目以本规划数据库所列项目清单为准。
以粮食生产功能区和重要农产品生产保护区为重点的国家粮食安全产业带,“三区四带”的生态屏障和“两横三纵”的城镇化战略格局,深化落实“1+3”重点功能区,以服务全国构建新发展格局为目标,坚持“生态优先、带圈集聚、腹地开敞”的空间开发保护思路,优化徐淮、里下河、沿海、沿江、宁镇扬丘陵五大农业片区,构建“两心三圈四带”的国土空间总体格局。

更大力度、更高质量推进南京都市圈建设。
提高南京城市能级,带动周边城市发展,打造开放包容、协同发展的跨区域都市圈典范。突出发展都市生态农业,重点建设一批现代都市农业园区。
引导苏锡常都市圈深度融合、一体发展。
把握国内国外双循环建设机遇,深度融入上海大都市圈,建设接轨上海、联系周边、辐射长江以北的现代化都市圈。鼓励农业空间适度规模集聚,促进特色农业与旅游业融合发展。
“太湖丘陵生态绿心”。
率先推进自然资源生态产品价值实现机制试点城市建设。明确城市、重点中心镇和特色镇为主体的城镇发展空间。
“江淮湖群生态绿心”。
加大力度开展农村一二三产业融合发展试点示范建设。促进人口、产业向中心城市和县城集聚,促进淮洪涟一体化发展,加强小城镇和乡村基本公共服务设施空间保障。
淮海经济区。
着力提升徐州淮海经济区中心城市发展能级。推动徐州加快建设淮海经济区经济中心、创新创业中心、科教文化中心、全国重要的综合交通枢纽和双向开放高地。
构建扬子江绿色发展带。
有序推进长江国家文化公园建设。着力加快构建综合立体交通走廊,引导跨江融合发展。
加快形成沿海陆海统筹带。
提升沿海港口服务能力,完善交通运输大通道建设和港口集疏运设施,提升中心城市发展能级,培育壮大临港新城,引导港产城融合联动,推动沿海经济带高质量发展。
整合打造沿大运河文化魅力带。
因地制宜规划建设滨水绿地、绿道等。
努力建设陆桥东部联动带。
着力提升出海通道功能,提升国际货运班列综合运输能力,进一步推动连云港海港、徐州陆港、淮安空港协同建设,完善沿线基础设施建设。
推进与“一带一路”沿线地区深入合作。
巩固江苏“交汇点”开放先导地位,高质量推进新亚欧陆海联运大通道建设。
持续推进连云港港、上合组织(连云港)国际物流园、连云港国家东中西区域合作示范区等高能级开放合作平台建设。
高标准建设中国(江苏)自由贸易试验区南京、苏州、连云港三大片区。
加强徐州-连云港-淮安综合性物流枢纽协同建设,共同打造双向开放发展的现代物流“金三角”。
强化南京、徐州、连云港、南通等“一带一路”重要城市和重要枢纽的支撑带动作用,支持苏州、无锡、常州建成国际产能合作示范城市,支持其他地区建成特色合作基地。
共同促进长江经济带绿色发展。
加快“上海青浦-苏州吴江-浙江嘉善”长三角生态绿色一体化发展示范区建设。
协同推进“一地六县”长三角产业合作发展区建设。
深度融入上海大都市圈,共建卓越的全球城市区域。
支持苏州、无锡、常州、南通深度融入上海大都市圈建设。
推进环太湖、淀山湖、沿海、长江口战略协同区共建共治,加快崇启海、嘉昆太、青吴嘉等培育协作示范区,支持崇明东平-南通海永-南通启隆、嘉定安亭-青浦白鹤-苏州花桥等跨省城镇圈深度协同。支持南通沪苏跨江融合试验区建设。
支持虹桥国际开放枢纽北向拓展带建设,推进虹桥-昆山-太仓-相城-工业园区综合功能走廊建设,促进苏州北站与虹桥联动建设国家级高铁枢纽。高质量建设具有国际影响力的沿沪宁产业创新带。
共建省际产业合作园区,推动上海市北高新(南通)科技城、长三角(东台)康养基地、沪苏产业联动集聚区、盐城长三角一体化产业发展基地等跨省合作平台建设,打造长三角飞地经济示范区。加强重大交通设施、基础设施协调,完善过江通道布局,深化长江口港航合作,加强能源基础设施协调。
加快与浙江绿色创新协同,共建宁杭生态经济带。
以沿沪宁产业创新带、宁杭生态经济带、G60科创走廊形成的大三角为主,率先探索生态经济发展新路径,构建与生态环境保护相适宜的高水平产业集聚区和科创走廊,建设长三角中心区“绿丝带”;
加强重大基础设施协调,合力推动苏浙跨省高速铁路建设,完善高速公路网络衔接,协调京杭运河、长湖申线和乍嘉苏线等航道的疏浚改造与等级提升,做好重大市政设施通道协调和线路预控。
强化与安徽跨界协同,共建跨省都市圈。
加快南京都市圈、淮海经济区跨省协调,促进顶山-汊河、浦口-南谯、江宁-博望、溧阳-郎溪-广德、浦口-和县、江宁-马鞍山、高淳-宣州等苏皖跨界毗邻地区联动协同,共建跨省跨市毗邻合作区,探索建立规划管理、土地管理、重大项目管理、生态环境、公共服务等一体化机制。
推进苏皖跨省产业合作,支持共建园区、合作示范区等产业载体建设和产业空间互动。
强化生态环境共保联治,推进两个“生态绿心”与安徽跨省协调,推动长江生态廊道、淮河-洪泽湖生态廊道建设,共抓长江经济带大保护,协同推进淮河生态经济带建设。
加快推动高速铁路的规划建设,加强高速公路网络进一步优化完善和扩容改造提升,协调重大电力设施跨省线路衔接和通道预控。
推进与山东、河南互联互通,加速淮海经济区崛起。
共同推进沛县-微山县微山湖湖西地区、丰县-山东鱼台县-金乡县-单县等苏鲁跨界毗邻地区空间协同,完善基础设施对接。
加强环微山湖地区、大运河流域、东部沿海地区、南水北调输水廊道、黄河流域地区等跨界水体和水利工程的环境共保、生态维护。
加强苏鲁沿海港口及临港产业合作,推进以两汉文化、孔子文化、红色文化、西游文化、海滨风光、微山湖风光等区域旅游空间联动发展。
加强跨省高速铁路线路协调和共同建设,做好输电线网、原油管道、天然气管道等基础设施的协调衔接和合理预控。
全文如下:

省政府关于印发江苏省
国土空间规划(2021-2035年)的通知
(苏政发〔2023〕69号)
各市、县(市、区)人民政府,省各委办厅局,省各直属单位:
《江苏省国土空间规划(2021-2035年)》已经国务院批复同意,现印发给你们,请结合实际认真组织实施。
江苏省人民政府
2023年8月16日
(此文有删减)
附件(点击可下载查看):江苏省国土空间规划(2021-2035年).pdf
《江苏省国土空间规划(2021-2035年)》127页
▲上下滑动查看全部
福建
国务院关于《福建省国土空间规划
(2021—2035年)》的批复
国函〔2023〕131号
福建省人民政府、自然资源部:
你们关于报请批准《福建省国土空间规划(2021—2035年)》的请示收悉。现批复如下:
一、原则同意自然资源部审查通过的《福建省国土空间规划(2021—2035年)》(以下简称《规划》)。《规划》是福建省空间发展的指南、可持续发展的空间蓝图,是各类开发保护建设活动的基本依据,请认真组织实施。福建省地处我国东南沿海,是国家生态文明试验区、国家对外开放的重要地区。《规划》实施要坚持以习近平新时代中国特色社会主义思想为指导,全面贯彻落实党的二十大精神,完整、准确、全面贯彻新发展理念,坚持以人民为中心,统筹发展和安全,促进人与自然和谐共生,在加快建设现代化经济体系上取得更大进步,在服务和融入新发展格局上展现更大作为,在探索海峡两岸融合发展新路上迈出更大步伐,在创造高品质生活上实现更大突破。
二、筑牢安全发展的空间基础。到2035年,福建省耕地保有量不低于1341.00万亩,其中永久基本农田保护面积不低于1215.00万亩;生态保护红线面积不低于4.34万平方千米,其中海洋生态保护红线不低于1.18万平方千米;城镇开发边界扩展倍数控制在基于2020年城镇建设用地规模的1.3倍以内;单位国内生产总值建设用地使用面积下降不少于40%;用水总量不超过国家下达指标,其中2025年不超过189.9亿立方米。明确自然灾害风险重点防控区域,划定洪涝等风险控制线,落实战略性矿产资源、历史文化保护等安全保障空间,全面锚固高质量发展的空间底线。
三、构建支撑新发展格局的国土空间体系。深入实施区域协调发展战略、区域重大战略、主体功能区战略、新型城镇化战略、乡村振兴战略和海洋强国战略,促进形成主体功能明显、优势互补、高质量发展的国土空间开发保护新格局。加快发展壮大粤闽浙沿海城市群,积极对接长江经济带发展、长三角一体化发展、粤港澳大湾区建设、中部崛起等国家战略,提升平潭综合实验区开放水平,高质量建设21世纪海上丝绸之路核心区和海峡两岸融合发展示范区。
四、系统优化国土空间开发保护格局。发挥区域比较优势,优化主体功能定位,细化主体功能区划分,完善差别化支持政策。夯实粮食安全根基,拓展特色优势农产品生产空间,建设中国稻种基地,发展山地生态农业,打造环三都澳和东山湾等水产品优势区。筑牢以武夷山—玳瑁山和鹫峰山—戴云山—博平岭两大山脉为核心的生态屏障,统筹推进江河源区、湿地、河口、海湾等保护修复。提升福州都市圈发展能级,强化厦漳泉都市圈辐射带动作用,为积极培育创新走廊提供空间保障,高标准建设福厦泉国家自主创新示范区,加快南平、三明、龙岩等山区中心城市建设,深化山海产业协作,带动山区城镇乡村加快发展,推进革命老区和原中央苏区全面振兴。推进闽东北、闽西南与周边省份的城镇联动发展,协同共建粤闽浙沿海城市群,完善城乡生活圈,推动城乡基础设施和公共服务一体化,分区分类优化乡村空间布局,提升城乡人居环境品质。强化陆海统筹,提升沿海城市海洋功能,拓展公共亲海空间,优化海洋开发保护格局,统筹近远海域空间保护利用。加强重点城市跨区域重大风险联防联控,优化防灾减灾救灾设施区域布局,提高国土空间安全韧性。统筹传统和新型基础设施空间布局,整合优化形成现代化港口集群,构建适度超前、绿色低碳、高效实用的现代化基础设施体系。强化文化遗产与自然遗产整体保护和系统活化利用,健全文化遗产与自然遗产空间保护机制,加强武夷山、福建土楼、鼓浪屿等世界遗产,长征、革命老区和原中央苏区等红色遗产,以及妈祖信俗、文化生态保护区等非物质文化遗产保护,构建文化资源、自然资源、景观资源整体保护的空间体系,探索生态产品价值实现机制,实现生态保护、绿色发展、民生改善相统一,打造独具福建特色的地域景观,谱写新时代美丽中国福建篇章。
五、维护规划严肃性权威性。《规划》是对福建省国土空间作出的全局安排,是省域国土空间保护、开发、利用、修复的政策和总纲,必须严格执行,任何部门和个人不得随意修改、违规变更。按照定期体检和五年一评估的要求,健全各级各类国土空间规划实施监测评估预警机制,将规划评估结果作为规划实施监督考核的重要依据。建立健全规划监督、执法、问责联动机制,实施规划全生命周期管理。
六、做好规划实施保障。福建省人民政府要加强组织领导,明确责任分工,健全工作机制,完善配套政策措施。做好《规划》印发和公开,强化社会监督。组织完成地方各级国土空间总体规划、详细规划、相关专项规划编制工作,加快形成统一的国土空间规划体系,统筹国土空间开发保护。强化对水利、交通、能源、农业、信息、市政等基础设施以及公共服务设施、军事设施、生态环境保护、文物保护、林业草原等专项规划的指导约束,在国土空间规划“一张图”上协调解决矛盾问题,合理优化空间布局。建立健全省市县国土空间规划委员会制度,发挥对国土空间规划编制实施管理的统筹协调作用。按照“统一底图、统一标准、统一规划、统一平台”的要求,完善国土空间规划“一张图”系统和国土空间基础信息平台,建设国土空间规划实施监测网络,提高空间治理数字化水平。自然资源部要会同有关方面根据职责分工,密切协调配合,加强指导、监督和评估,确保实现《规划》确定的各项目标和任务。各有关部门要坚决贯彻党中央、国务院关于“多规合一”改革的决策部署,不在国土空间规划体系之外另设其他空间规划。《规划》实施中的重大事项要及时请示报告。
国务院
2023年11月19日
湖南
国务院关于《湖南省国土空间规划
(2021—2035年)》的批复
国函〔2023〕136号
湖南省人民政府、自然资源部:
你们关于报请批准《湖南省国土空间规划(2021—2035年)》的请示收悉。现批复如下:
一、原则同意自然资源部审查通过的《湖南省国土空间规划(2021—2035年)》(以下简称《规划》)。《规划》是湖南省空间发展的指南、可持续发展的空间蓝图,是各类开发保护建设活动的基本依据,请认真组织实施。湖南省是长江经济带发展、中部崛起等国家重大战略实施地区,是我国工业发展的重要省份。《规划》实施要坚持以习近平新时代中国特色社会主义思想为指导,全面贯彻落实党的二十大精神,完整、准确、全面贯彻新发展理念,坚持以人民为中心,统筹发展和安全,促进人与自然和谐共生,在推动高质量发展上闯出新路子,在构建新发展格局中展现新作为,在推动中部崛起和长江经济带发展中彰显新担当,奋力谱写新时代坚持和发展中国特色社会主义的湖南新篇章。
二、筑牢安全发展的空间基础。到2035年,湖南省耕地保有量不低于5372.66万亩,其中永久基本农田保护面积不低于4804.12万亩;生态保护红线面积不低于4.18万平方千米;城镇开发边界扩展倍数控制在基于2020年城镇建设用地规模的1.3倍以内;单位国内生产总值建设用地使用面积下降不少于40%;用水总量不超过国家下达指标,其中2025年不超过334.5亿立方米。明确自然灾害风险重点防控区域,划定洪涝等风险控制线,落实战略性矿产资源、历史文化保护等安全保障空间,全面锚固高质量发展的空间底线。
三、构建支撑新发展格局的国土空间体系。深入实施区域协调发展战略、区域重大战略、主体功能区战略、新型城镇化战略、乡村振兴战略,促进形成主体功能明显、优势互补、高质量发展的国土空间开发保护新格局。依托长江黄金水道,强化与长三角城市群、成渝地区双城经济圈联动布局,协同推动长江经济带高质量发展,积极对接京津冀协同发展、粤港澳大湾区建设,推动中部崛起,对接构建西部陆海新通道,打造内陆地区改革开放高地。
四、系统优化国土空间开发保护格局。发挥区域比较优势,优化主体功能定位,细化主体功能区划分,完善差别化支持政策。稳定优质耕地布局,实施耕地提质改造和污染耕地治理,优化特色农业布局,打造现代农业科技创新高地,提升长江中游平原商品粮生产基地和长江中下游农产品主产区农业现代化水平。实施长江、洞庭湖、湘江等大江大河以及罗霄山、幕阜山等重要山脉的生态保护修复,加强江河源头水源涵养保护,加大对野生动植物栖息地和候鸟迁徙通道的保护力度,维护提升洞庭湖生态系统稳定性,统筹推进长江干支流沿线治污治岸治渔,坚持共抓大保护、不搞大开发,守护好一江碧水。协同推进长江中游城市群建设,加强长株潭都市圈一体化布局,促进长株潭、洞庭湖、湘南、大湘西区域协调发展,着力打造国家重要先进制造业高地、具有核心竞争力的科技创新高地,完善均衡共享的公共服务空间体系,构建城乡生活圈,县域统筹分级分类优化乡村空间布局,提升城乡人居环境品质,加快形成结构合理、方式优化、区域协调、城乡一体的发展新格局。布局紧急医学救援基地,完善综合防灾减灾设施,提高国土空间安全韧性。统筹传统和新型基础设施空间布局,构建多中心、多层次、内联外通、双向开放的空间网络。健全文化遗产与自然遗产空间保护机制,强化整体保护和系统活化利用,加强对张家界、南岳衡山、城头山等自然与历史文化资源保护,提升红色文化资源价值,构建文化资源、自然资源、景观资源整体保护的空间体系,建设具有山水景观特色和丰富历史文化资源的美丽宜居湖南。
五、维护规划严肃性权威性。《规划》是对湖南省国土空间作出的全局安排,是省域国土空间保护、开发、利用、修复的政策和总纲,必须严格执行,任何部门和个人不得随意修改、违规变更。按照定期体检和五年一评估的要求,健全各级各类国土空间规划实施监测评估预警机制,将规划评估结果作为规划实施监督考核的重要依据。建立健全规划监督、执法、问责联动机制,实施规划全生命周期管理。
六、做好规划实施保障。湖南省人民政府要加强组织领导,明确责任分工,健全工作机制,完善配套政策措施。做好《规划》印发和公开,强化社会监督。组织完成地方各级国土空间总体规划、详细规划、相关专项规划编制工作,加快形成统一的国土空间规划体系,统筹国土空间开发保护。强化对水利、交通、能源、农业、信息、市政等基础设施以及公共服务设施、军事设施、生态环境保护、文物保护、林业草原等专项规划的指导约束,在国土空间规划“一张图”上协调解决矛盾问题,合理优化空间布局。建立健全省市县国土空间规划委员会制度,发挥对国土空间规划编制实施管理的统筹协调作用。按照“统一底图、统一标准、统一规划、统一平台”的要求,完善国土空间规划“一张图”系统和国土空间基础信息平台,建设国土空间规划实施监测网络,提高空间治理数字化水平。自然资源部要会同有关方面根据职责分工,密切协调配合,加强指导、监督和评估,确保实现《规划》确定的各项目标和任务。各有关部门要坚决贯彻党中央、国务院关于“多规合一”改革的决策部署,不在国土空间规划体系之外另设其他空间规划。《规划》实施中的重大事项要及时请示报告。
国务院
2023年11月30日
安徽
国务院关于《安徽省国土空间规划
(2021—2035年)》的批复
国函〔2023〕137号
安徽省人民政府、自然资源部:
你们关于报请批准《安徽省国土空间规划(2021—2035年)》的请示收悉。现批复如下:
一、原则同意自然资源部审查通过的《安徽省国土空间规划(2021—2035年)》(以下简称《规划》)。《规划》是安徽省空间发展的指南、可持续发展的空间蓝图,是各类开发保护建设活动的基本依据,请认真组织实施。安徽省是长三角一体化发展、长江经济带发展、中部崛起等国家重大战略实施地区,是我国科技创新发展的重要省份。《规划》实施要坚持以习近平新时代中国特色社会主义思想为指导,全面贯彻落实党的二十大精神,完整、准确、全面贯彻新发展理念,坚持以人民为中心,统筹发展和安全,促进人与自然和谐共生,加快建设现代化美好安徽。
二、筑牢安全发展的空间基础。到2035年,安徽省耕地保有量不低于8115.00万亩,其中永久基本农田保护面积不低于7143.56万亩;生态保护红线面积不低于1.96万平方千米;城镇开发边界扩展倍数控制在基于2020年城镇建设用地规模的1.3倍以内;单位国内生产总值建设用地使用面积下降不少于40%;用水总量不超过国家下达指标,其中2025年不超过273.80亿立方米。明确自然灾害风险重点防控区域,划定洪涝等风险控制线,落实战略性矿产资源、历史文化保护等安全保障空间,全面锚固高质量发展的空间底线。
三、构建支撑新发展格局的国土空间体系。深入实施区域协调发展战略、区域重大战略、主体功能区战略、新型城镇化战略、乡村振兴战略,促进形成主体功能明显、优势互补、高质量发展的国土空间开发保护新格局。深度融入长三角一体化发展、长江经济带发展、中部崛起等国家重大战略,建设具有重要影响力的科技创新策源地、新兴产业聚集地和绿色发展样板区,加快打造内陆开放新高地,在构建新发展格局中实现更大作为。
四、系统优化国土空间开发保护格局。发挥区域比较优势,优化主体功能定位,细化主体功能区划分,完善差别化支持政策。严格保护江淮丘陵地区优质耕地,完善皖北平原农田水利设施,保障沿江平原粮油生产基地建设和特色农产品生产,推进皖西、皖南山地零星耕地整合,构筑高质量农业空间,推进乡村振兴。推进皖西、皖南生态屏障和江河生态廊道的生态保护修复,加强大别山、黄山—怀玉山生物多样性和长江水生生物多样性保护优先区域空间管控,加强珍稀濒危野生动植物物种天然分布区保护,严格实施长江、淮河、巢湖等河湖水域空间管控,整体提升巢湖等河湖湿地生态系统的质量和稳定性,恢复和修复典型湿地植被及重要物种生境。推进合肥都市圈一体化布局,保障合芜蚌自主创新示范区科技和产业创新的空间需求,建立与人口规模和结构相匹配的公共服务配置体系,分类保障产业用地空间,推进城镇空间协同紧凑布局。以国土空间规划“一张图”为依托,加强区域和城市基础设施建设,统筹传统和新型基础设施空间布局,建立高效快捷现代物流体系,畅通与长三角中心城市连接的交通网络。优化综合防灾设施布局,协调区域和城市防洪、排涝、排水设施布局,着力提高国土空间安全韧性。健全文化遗产与自然遗产空间保护机制,强化整体保护和系统活化利用,加强黄山、皖南古村落等世界遗产保护,构建文化资源、自然资源、景观资源整体保护的空间体系,区域整体保护古徽州、沿江、沿淮地区的城乡历史文化聚落,促进历史文化、自然生态和城镇乡村融合发展,塑造徽风皖韵魅力空间。
五、维护规划严肃性权威性。《规划》是对安徽省国土空间作出的全局安排,是省域国土空间保护、开发、利用、修复的政策和总纲,必须严格执行,任何部门和个人不得随意修改、违规变更。按照定期体检和五年一评估的要求,健全各级各类国土空间规划实施监测评估预警机制,将规划评估结果作为规划实施监督考核的重要依据。建立健全规划监督、执法、问责联动机制,实施规划全生命周期管理。
六、做好规划实施保障。安徽省人民政府要加强组织领导,明确责任分工,健全工作机制,完善配套政策措施。做好《规划》印发和公开,强化社会监督。组织完成地方各级国土空间总体规划、详细规划、相关专项规划编制工作,加快形成统一的国土空间规划体系,统筹国土空间开发保护。强化对水利、交通、能源、农业、信息、市政等基础设施以及公共服务设施、军事设施、生态环境保护、文物保护、林业草原等专项规划的指导约束,在国土空间规划“一张图”上协调解决矛盾问题,合理优化空间布局。建立健全省市县国土空间规划委员会制度,发挥对国土空间规划编制实施管理的统筹协调作用。按照“统一底图、统一标准、统一规划、统一平台”的要求,完善国土空间规划“一张图”系统和国土空间基础信息平台,建设国土空间规划实施监测网络,提高空间治理数字化水平。自然资源部要会同有关方面根据职责分工,密切协调配合,加强指导、监督和评估,确保实现《规划》确定的各项目标和任务。各有关部门要坚决贯彻党中央、国务院关于“多规合一”改革的决策部署,不在国土空间规划体系之外另设其他空间规划。《规划》实施中的重大事项要及时请示报告。
国务院
2023年12月3日
江西
国务院关于《江西省国土空间规划
(2021—2035年)》的批复
国函〔2023〕98号
江西省人民政府、自然资源部:
自然资源部《关于报请批准〈江西省国土空间规划(2021—2035年)〉的请示》(自然资发〔2023〕106号)收悉。现批复如下:
一、原则同意《江西省国土空间规划(2021—2035年)》(以下简称《规划》)。《规划》是江西省空间发展的指南、可持续发展的空间蓝图,是各类开发保护建设活动的基本依据,请认真组织实施。江西省承东启西,地处长江中下游,是支撑中部地区崛起、长江经济带发展等国家战略实施的重要地区。《规划》实施要坚持以习近平新时代中国特色社会主义思想为指导,全面贯彻落实党的二十大精神,完整、准确、全面贯彻新发展理念,坚持以人民为中心,统筹发展和安全,促进人与自然和谐共生,高标准建设美丽中国“江西样板”。
二、筑牢安全发展的空间基础。到2035年,江西省耕地保有量不低于4004.59万亩,其中永久基本农田保护面积不低于3545.43万亩;生态保护红线不低于4.12万平方千米;城镇开发边界扩展倍数控制在基于2020年城镇建设用地规模的1.3倍以内;单位国内生产总值建设用地使用面积下降不少于40%;用水总量不超过国家下达指标,其中2025年不超过262.3亿立方米。明确自然灾害风险重点防控区域,落实战略性矿产资源、历史文化保护等安全保障空间,全面锚固高质量发展的空间底线。
三、构建支撑新发展格局的国土空间体系。深入实施区域协调发展战略、区域重大战略、主体功能区战略、新型城镇化战略和乡村振兴战略,促进形成主体功能明显、优势互补、高质量发展的国土空间开发保护新格局。完善赣东南、赣西北、赣西南等对外开放通道网络,协同推进长江经济带高质量发展,深度对接长三角一体化发展和粤港澳大湾区建设,谱写江西现代化建设新篇章。
四、系统优化国土空间开发保护格局。发挥区域比较优势,优化主体功能定位,细化主体功能区划分,完善差别化支持政策。巩固鄱阳湖平原、赣抚平原、吉泰盆地等粮食生产基地,发挥绿色生态资源优势,建设绿色有机农产品示范基地,分类分区优化村庄布局,促进乡村振兴。严格河湖水域空间管控,统筹长江、鄱阳湖、赣江等江河湖泊保护修复,恢复与重建典型湿地植被、重要物种及其生境。以南昌都市圈,以及沪昆、京九城镇发展带为支撑,建设江西内陆开放型经济试验区,支持赣南原中央苏区振兴发展。加快推进开发区整合优化,保障实体经济和先进制造业发展空间,打造城乡生活圈,促进城镇生态宜居、绿色发展。以国土空间规划“一张图”为依托,加强基础设施空间统筹,构建现代化基础设施网络。健全文化遗产与自然遗产空间保护机制,强化整体保护和系统活化利用,保护好庐山、武夷山(铅山段)世界遗产等各类文化遗存,加强革命根据地等红色文化遗产保护传承,构建文化资源、自然资源、景观资源整体保护的空间体系,促进历史文化、自然生态和城镇乡村融合发展,彰显江西地域特色。
五、维护规划严肃性权威性。《规划》是对江西省国土空间作出的全局安排,是省域国土空间保护、开发、利用、修复的政策和总纲,必须严格执行,任何部门和个人不得随意修改、违规变更。按照定期体检和五年一评估的要求,健全各级各类国土空间规划实施监测评估预警机制,将规划评估结果作为规划实施监督考核的重要依据。建立健全规划监督、执法、问责联动机制,实施规划全生命周期管理。
六、做好规划实施保障。江西省人民政府要加强组织领导,明确责任分工,健全工作机制,完善配套政策措施。做好《规划》印发和公开,强化社会监督。组织完成地方各级国土空间总体规划、详细规划、相关专项规划编制工作,加快形成统一的国土空间规划体系,统筹国土空间开发保护。强化对水利、交通、能源、农业、信息、市政等基础设施以及公共服务设施、军事设施、生态环境保护、文物保护、林业草原等专项规划的指导约束,在国土空间规划“一张图”上协调矛盾冲突,合理优化空间布局。建立健全省市县国土空间规划委员会制度,发挥对国土空间规划编制实施管理的统筹协调作用。按照“统一底图、统一标准、统一规划、统一平台”的要求,完善国土空间规划“一张图”系统和国土空间基础信息平台,建设国土空间规划实施监测网络,提高空间治理数字化水平。自然资源部要会同有关方面根据职责分工,密切协调配合,加强指导、监督和评估,确保实现《规划》确定的各项目标和任务。各有关部门要坚决贯彻党中央、国务院关于“多规合一”改革的决策部署,不在国土空间规划体系之外另设其他空间规划。《规划》实施中的重大事项要及时请示报告。
国 务 院
2023年9月15日
河北
国务院关于《河北省国土空间规划
(2021—2035年)》的批复
国函〔2023〕141号
河北省人民政府、自然资源部:
你们关于报请批准《河北省国土空间规划(2021—2035年)》的请示收悉。现批复如下:
一、原则同意自然资源部审查通过的《河北省国土空间规划(2021—2035年)》(以下简称《规划》)。《规划》是河北省空间发展的指南、可持续发展的空间蓝图,是各类开发保护建设活动的基本依据,请认真组织实施。河北省地处京畿要地,是实施京津冀协同发展战略的关键区域之一。《规划》实施要坚持以习近平新时代中国特色社会主义思想为指导,全面贯彻落实党的二十大精神,完整、准确、全面贯彻新发展理念,坚持以人民为中心,统筹发展和安全,促进人与自然和谐共生,奋力谱写中国式现代化建设河北篇章。
二、筑牢安全发展的空间基础。到2035年,河北省耕地保有量不低于8801万亩,其中永久基本农田保护面积不低于7665万亩;生态保护红线面积不低于3.639万平方千米,其中海洋生态保护红线面积不低于0.11万平方千米;城镇开发边界扩展倍数控制在基于2020年城镇建设用地规模的1.3倍以内;单位国内生产总值建设用地使用面积下降不少于41%;大陆自然岸线保有率不低于国家下达任务,其中2025年不低于23.2%;用水总量不超过国家下达指标,其中2025年不超过206亿立方米,严格地下水管控;除国家重大项目外,全面禁止围填海;严格无居民海岛管理。明确自然灾害风险重点防控区域,划定洪涝、地震、地面沉降、海洋灾害等风险控制线,落实战略性矿产资源、历史文化保护等安全保障空间,全面锚固高质量发展的空间底线。
三、构建支撑新发展格局的国土空间体系。深入实施区域协调发展战略、区域重大战略、主体功能区战略、新型城镇化战略、乡村振兴战略和海洋强国战略,坚持陆海统筹,促进形成主体功能明显、优势互补、高质量发展的国土空间开发保护新格局。发挥环京津的地缘优势,深入推进京津冀协同发展,共建世界一流城市群,高标准高质量建设雄安新区,推动京津冀地区成为中国式现代化建设的先行区、示范区。对接黄河流域生态保护和高质量发展战略,加强与山东半岛、中原、山西中部、辽中南等城市群的衔接联动,加快实现新旧动能转换。
四、系统优化国土空间开发保护格局。发挥区域比较优势,优化主体功能定位,细化主体功能区划分,完善差别化支持政策。巩固黄淮海平原农产品主产区,提高燕山—太行山山前平原地区粮食产能,夯实华北粮仓空间基础,高标准建设海洋牧场示范区。提升燕山—太行山区、京津冀北部—辽河源、渤海海岸带等重要地区生态功能,持续推进“三北”等重点生态工程建设,筑牢首都生态安全屏障,实施海滦河、辽河、内陆河三大流域以及草原、湿地、岸线、河口海湾等保护修复。严格河湖水域岸线空间管控,支持地表水源置换,压减地下水开采,加强太行山山前地下水资源储备,推进黑龙港流域等地下水超采区综合治理。强化石家庄都市圈引领作用,将雄安新区加快建设成为高质量高水平社会主义现代化城市,推进环京津、沿海、冀中南、冀西北地区联动发展,促进公共服务设施和基础设施城乡一体化,完善城乡生活圈,分片区分类型优化县域村庄空间布局。优化海洋开发保护格局,推进港口转型升级和资源整合,构建现代化综合性港口集群,提升秦皇岛等滨海城市的服务功能和环境品质,集约高效利用海域、海岛、海岸线资源,建设美丽海岸线。推动布局紧急医学救援基地,加强自然灾害防治,统筹防洪安全与雨洪利用,陆海联合完善综合防灾减灾救灾体系,建设安全韧性城市。统筹传统和新型基础设施空间布局,构建现代化基础设施网络。健全文化遗产与自然遗产空间保护机制,强化整体保护和系统活化利用,整体保护承德避暑山庄、长城、大运河、海湾河口和海岸带,加强西柏坡等红色文化遗产保护,构建文化资源、自然资源、景观资源整体保护的空间体系,塑造彰显燕赵特色的美丽河北。
五、维护规划严肃性权威性。《规划》是对河北省国土空间作出的全局安排,是省域国土空间保护、开发、利用、修复的政策和总纲,必须严格执行,任何部门和个人不得随意修改、违规变更。按照定期体检和五年一评估的要求,健全各级各类国土空间规划实施监测评估预警机制,将规划评估结果作为规划实施监督考核的重要依据。建立健全规划监督、执法、问责联动机制,实施规划全生命周期管理。
六、做好规划实施保障。河北省人民政府要加强组织领导,明确责任分工,健全工作机制,完善配套政策措施。做好《规划》印发和公开,强化社会监督。组织完成地方各级国土空间总体规划、详细规划、相关专项规划编制工作,加快形成统一的国土空间规划体系,统筹国土空间开发保护。强化对水利、交通、能源、农业、信息、市政等基础设施以及公共服务设施、军事设施、生态环境保护、文物保护、林业草原等专项规划的指导约束,在国土空间规划“一张图”上协调解决矛盾问题,合理优化空间布局。建立健全省市县国土空间规划委员会制度,发挥对国土空间规划编制实施管理的统筹协调作用。按照“统一底图、统一标准、统一规划、统一平台”的要求,完善国土空间规划“一张图”系统和国土空间基础信息平台,建设国土空间规划实施监测网络,提高空间治理数字化水平。自然资源部要会同有关方面根据职责分工,密切协调配合,加强指导、监督和评估,确保实现《规划》确定的各项目标和任务。各有关部门要坚决贯彻党中央、国务院关于“多规合一”改革的决策部署,不在国土空间规划体系之外另设其他空间规划。《规划》实施中的重大事项要及时请示报告。
国务院
2023年12月9日
山西
国务院关于《山西省国土空间规划
(2021—2035年)》的批复
国函〔2023〕101号
山西省人民政府、自然资源部:
自然资源部《关于报请批准〈山西省国土空间规划(2021—2035年)〉的请示》(自然资发〔2023〕111号)收悉。现批复如下:
一、原则同意《山西省国土空间规划(2021—2035年)》(以下简称《规划》)。《规划》是山西省空间发展的指南、可持续发展的空间蓝图,是各类开发保护建设活动的基本依据,请认真组织实施。山西省是支撑黄河流域生态保护和高质量发展的战略支点,是华夏文明最早的发祥地和中心区域之一,是我国重要的能源基地和矿产资源大省、华北地区重要绿色生态屏障。《规划》实施要坚持以习近平新时代中国特色社会主义思想为指导,全面贯彻落实党的二十大精神,完整、准确、全面贯彻新发展理念,坚持以人民为中心,统筹发展和安全,促进人与自然和谐共生,为推动山西绿色转型和高质量发展提供有力支撑和保障。
二、筑牢安全发展的空间基础。到2035年,山西省耕地保有量不低于5649万亩,其中永久基本农田保护面积不低于4748万亩;生态保护红线不低于3.40万平方千米;城镇开发边界扩展倍数控制在基于2020年城镇建设用地规模的1.3倍以内;单位国内生产总值建设用地使用面积下降不少于40%;用水总量不超过国家下达指标,其中2025年不超过85亿立方米。明确自然灾害风险重点防控区域,划定洪涝等风险控制线,落实战略性矿产资源、历史文化保护等安全保障空间,全面锚固高质量发展的空间底线。
三、构建支撑新发展格局的国土空间体系。深入实施区域协调发展战略、区域重大战略、主体功能区战略、新型城镇化战略和乡村振兴战略,促进形成主体功能明显、优势互补、高质量发展的国土空间开发保护新格局。加强与京津冀城市群、中原城市群、关中平原城市群功能联动和协同布局,统筹推进黄河流域生态保护和高质量发展,高水平建设资源型经济转型发展示范区,构建内陆地区对外开放新高地。
四、系统优化国土空间开发保护格局。发挥区域比较优势,优化主体功能定位,细化主体功能区划分,完善差别化支持政策。巩固汾渭平原农产品主产区和吕梁山、太行山等特色农区建设,拓展有机旱作现代农业发展空间,因地制宜实施农村土地综合整治,科学优化村庄布局,支撑乡村振兴。加强太行山、吕梁山、太岳山—中条山重要生态屏障修复,科学实施国土绿化,推进黄土高原塬面保护和水土流失治理,实施采煤沉陷区综合治理,严格河湖水域空间分类管控,加强重要水源涵养区空间管控,统筹地表水与地下水保护利用,强化汾河流域生态环境保护修复、运城盐湖生态保护修复,逐步恢复和提升生态功能。推进山西中部城市群协同发展,深化晋南、晋北、晋东南跨省合作,统筹布局区域性文化、旅游等公共服务设施体系,提升城乡人居环境品质,完善城乡生活圈,形成布局紧凑、各具特色、充满活力的城镇空间。推动布局紧急医学救援基地,优化防灾减灾救灾设施区域布局,着力提高国土空间安全韧性。统筹传统和新型基础设施空间布局,优化空间结构、功能和发展模式,构建现代化基础设施网络,建立高效快捷现代物流体系。稳定和巩固传统能源生产空间,建成绿色高效低碳安全的能源基地,打造全国能源革命综合改革试点先行区。健全文化遗产与自然遗产空间保护机制,强化整体保护和系统活化利用,加强黄河、长城、太行山等特色资源保护,构建文化资源、自然资源、景观资源整体保护的空间体系,加强对具有重要历史文化价值的古建筑等遗产本体及其环境的保护,积极应对气候变化带来的风险,以丰富多彩的历史文化、红色文化资源为山西发展提供精神力量。
五、维护规划严肃性权威性。《规划》是对山西省国土空间作出的全局安排,是省域国土空间保护、开发、利用、修复的政策和总纲,必须严格执行,任何部门和个人不得随意修改、违规变更。按照定期体检和五年一评估的要求,健全各级各类国土空间规划实施监测评估预警机制,将规划评估结果作为规划实施监督考核的重要依据。建立健全规划监督、执法、问责联动机制,实施规划全生命周期管理。
六、做好规划实施保障。山西省人民政府要加强组织领导,明确责任分工,健全工作机制,完善配套政策措施。做好《规划》印发和公开,强化社会监督。组织完成地方各级国土空间总体规划、详细规划、相关专项规划编制工作,加快形成统一的国土空间规划体系,统筹国土空间开发保护。强化对水利、交通、能源、农业、信息、市政等基础设施以及公共服务设施、军事设施、生态环境保护、文物保护、林业草原等专项规划的指导约束,在国土空间规划“一张图”上协调解决矛盾问题,合理优化空间布局。建立健全省市县国土空间规划委员会制度,发挥对国土空间规划编制实施管理的统筹协调作用。按照“统一底图、统一标准、统一规划、统一平台”的要求,完善国土空间规划“一张图”系统和国土空间基础信息平台,建设国土空间规划实施监测网络,提高空间治理数字化水平。自然资源部要会同有关方面根据职责分工,密切协调配合,加强指导、监督和评估,确保实现《规划》确定的各项目标和任务。各有关部门要坚决贯彻党中央、国务院关于“多规合一”改革的决策部署,不在国土空间规划体系之外另设其他空间规划。《规划》实施中的重大事项要及时请示报告。
国 务 院
2023年9月20日
吉林省
国务院关于《吉林省国土空间规划
(2021—2035年)》的批复
国函〔2023〕147号
吉林省人民政府、自然资源部:
你们关于报请批准《吉林省国土空间规划(2021—2035年)》的请示收悉。现批复如下:
一、原则同意自然资源部审查通过的《吉林省国土空间规划(2021—2035年)》(以下简称《规划》)。《规划》是吉林省空间发展的指南、可持续发展的空间蓝图,是各类开发保护建设活动的基本依据,请认真组织实施。吉林省位于东北亚地理中心,是我国面向东北亚开放的重要地区,是国家重要的商品粮基地和老工业基地。《规划》实施要坚持以习近平新时代中国特色社会主义思想为指导,全面贯彻落实党的二十大精神,完整、准确、全面贯彻新发展理念,坚持以人民为中心,统筹发展和安全,促进人与自然和谐共生,加快推动新时代吉林全面振兴、全方位振兴。
二、筑牢安全发展的空间基础。到2035年,吉林省耕地保有量不低于10944万亩,其中永久基本农田保护面积不低于8201万亩;生态保护红线面积不低于5.36万平方千米;城镇开发边界扩展倍数控制在基于2020年城镇建设用地规模的1.3倍以内;单位国内生产总值建设用地使用面积下降不少于40%;用水总量不超过国家下达指标,其中2025年不超过137.3亿立方米。明确自然灾害风险重点防控区域,划定洪涝、地震等风险控制线,落实战略性矿产资源、历史文化保护等安全保障空间,全面锚固高质量发展的空间底线。
三、构建支撑新发展格局的国土空间体系。深入实施区域协调发展战略、区域重大战略、主体功能区战略、新型城镇化战略和乡村振兴战略,促进形成主体功能明显、优势互补、高质量发展的国土空间开发保护新格局。加强哈长城市群与辽中南、山东半岛城市群协调联动,推进与京津冀协同发展等重大区域发展战略对接合作,积极参与中蒙俄经济走廊建设,打造好我国向北开放的重要窗口和东北亚地区合作中心枢纽,推动东北全面振兴取得新突破。
四、系统优化国土空间开发保护格局。发挥区域比较优势,优化主体功能定位,细化主体功能区划分,完善差别化支持政策。把保障粮食安全放在突出位置,推进国家粮食安全产业带建设,认真总结和推广梨树模式,采取有效措施切实把黑土地这个“耕地中的大熊猫”保护好、利用好,实施盐碱地综合利用和耕地后备资源开发,打造“黑土粮仓”,走出一条集约、高效、安全、持续的现代农业发展道路。巩固吉林东部森林生态安全屏障、西部防风固沙生态安全屏障,提升松花江、东辽河、鸭绿江、图们江等江河源头水源涵养功能,加强东北虎豹栖息地、长白山、查干湖流域以及重要湿地、流域等生态保护修复。严格河湖水域空间管控,划定一批地表水战略水源地,实施水资源战略储备,加强地下水超采治理,实现地下水采补平衡。推进哈长城市群一体化发展,建设长春都市圈,加快培育新兴产业,推进创新驱动发展和产业优化升级,形成多点支撑、多业并举、多元发展的产业发展格局,激发老工业基地活力。完善城乡生活圈,推动城乡基础设施和公共服务一体化,持续优化城乡生产、生活、生态功能布局和空间结构,分区分类优化乡村空间布局,推进城乡融合和区域协调发展。推动布局紧急医学救援基地,优化防灾减灾救灾设施区域布局,提高国土空间安全韧性。统筹传统和新型基础设施空间布局,构建现代化基础设施网络。健全文化遗产与自然遗产空间保护机制,强化整体保护和系统活化利用,发挥好冰雪、森林、边境、民俗等自然人文资源优势,加强夫余、高句丽、渤海古国、辽金等历史文化遗产和红色文化遗产保护,构建文化资源、自然资源、景观资源整体保护的空间体系。
五、维护规划严肃性权威性。《规划》是对吉林省国土空间作出的全局安排,是省域国土空间保护、开发、利用、修复的政策和总纲,必须严格执行,任何部门和个人不得随意修改、违规变更。按照定期体检和五年一评估的要求,健全各级各类国土空间规划实施监测评估预警机制,将规划评估结果作为规划实施监督考核的重要依据。建立健全规划监督、执法、问责联动机制,实施规划全生命周期管理。
六、做好规划实施保障。吉林省人民政府要加强组织领导,明确责任分工,健全工作机制,完善配套政策措施。做好《规划》印发和公开,强化社会监督。组织完成地方各级国土空间总体规划、详细规划、相关专项规划编制工作,加快形成统一的国土空间规划体系,统筹国土空间开发保护。强化对水利、交通、能源、农业、信息、市政等基础设施以及公共服务设施、军事设施、生态环境保护、文物保护、林业草原等专项规划的指导约束,在国土空间规划“一张图”上协调解决矛盾问题,合理优化空间布局。建立健全省市县国土空间规划委员会制度,发挥对国土空间规划编制实施管理的统筹协调作用。按照“统一底图、统一标准、统一规划、统一平台”的要求,完善国土空间规划“一张图”系统和国土空间基础信息平台,建设国土空间规划实施监测网络,提高空间治理数字化水平。自然资源部要会同有关方面根据职责分工,密切协调配合,加强指导、监督和评估,确保实现《规划》确定的各项目标和任务。各有关部门要坚决贯彻党中央、国务院关于“多规合一”改革的决策部署,不在国土空间规划体系之外另设其他空间规划。《规划》实施中的重大事项要及时请示报告。
国务院
2023年12月12日
宁夏
国务院关于《宁夏回族自治区
国土空间规划(2021—2035年)》的批复
国函〔2023〕79号
宁夏回族自治区人民政府、自然资源部:
自然资源部《关于报请批准〈宁夏回族自治区国土空间规划(2021—2035年)〉的请示》(自然资发〔2023〕95号)收悉。现批复如下:
一、原则同意《宁夏回族自治区国土空间规划(2021—2035年)》(以下简称《规划》)。《规划》是宁夏回族自治区空间发展的指南、可持续发展的空间蓝图,是各类开发保护建设活动的基本依据,请认真组织实施。宁夏回族自治区处于丝绸之路经济带通道枢纽,是西部陆海新通道建设的重要节点,是支撑西部大开发、黄河流域生态保护和高质量发展等国家战略实施的重要地区。《规划》实施要坚持以习近平新时代中国特色社会主义思想为指导,全面贯彻落实党的二十大精神,完整、准确、全面贯彻新发展理念,坚持以人民为中心,统筹发展和安全,促进人与自然和谐共生,全面建设社会主义现代化美丽新宁夏。
二、筑牢安全发展的空间基础。到2035年,宁夏回族自治区耕地保有量不低于1753万亩,其中永久基本农田保护面积不低于1424万亩;生态保护红线不低于1.2万平方千米;城镇开发边界扩展倍数控制在基于2020年城镇建设用地规模的1.3倍以内;单位国内生产总值建设用地使用面积下降不少于40%;用水总量不超过国家下达任务,其中2025年不超过72.8亿立方米。明确自然灾害风险重点防控区域,划定洪涝等风险控制线,落实战略性矿产资源、历史文化保护等安全保障空间,全面锚固高质量发展的空间底线。
三、构建支撑新发展格局的国土空间体系。深入实施区域协调发展战略、区域重大战略、主体功能区战略、新型城镇化战略和乡村振兴战略,促进形成主体功能明显、优势互补、高质量发展的国土空间开发保护新格局,保障丝绸之路经济带和西部陆海新通道建设,协同推进黄河流域生态保护和高质量发展。
四、系统优化国土空间开发保护格局。发挥区域比较优势,优化主体功能定位,细化主体功能区划分,完善差别化支持政策。稳定银川平原优质粮食生产基地,建设全国重要的绿色食品生产基地,因地制宜分区分类优化村庄布局,推动城乡融合发展和乡村振兴。强化贺兰山、六盘山生态安全屏障功能,坚持“四水四定”,统筹推进黄河水域、岸线、滩区、湿地等生态保护修复和系统治理,加强清水河、苦水河等河湖水域空间管控。强化银川的区域中心作用,完善区域交通一体化布局,引导宁夏沿黄城市群一体化发展,形成支撑西北地区高质量发展的重要引擎,强化固原市在宁夏南部地区的辐射作用,带动周边县联动发展。完善城乡生活圈,增强城乡公共服务能力,促进城镇生态宜居、绿色发展。以国土空间规划“一张图”为依托,加强基础设施空间统筹,构建现代化基础设施网络。强化文化遗产与自然遗产整体保护和系统活化利用,健全文化遗产与自然遗产空间保护机制,加大对万里长城(宁夏段)、西夏王陵等重要遗产的保护,构建文化资源、自然资源、景观资源整体保护的空间体系,充分展示黄河文化特色,增进各族人民对伟大祖国、中华民族、中华文化的认同。
五、维护规划严肃性权威性。《规划》是对宁夏回族自治区国土空间作出的全局安排,是全区国土空间保护、开发、利用、修复的政策和总纲,必须严格执行,任何部门和个人不得随意修改、违规变更。按照定期体检和五年一评估的要求,健全各级各类国土空间规划实施监测评估预警机制,将规划评估结果作为规划实施监督考核的重要依据。建立健全规划监督、执法、问责联动机制,实施规划全生命周期管理。
六、做好规划实施保障。宁夏回族自治区人民政府要加强组织领导,明确责任分工,健全工作机制,完善配套政策措施。做好《规划》印发和公开,强化社会监督。组织完成地方各级国土空间总体规划、详细规划、相关专项规划编制工作,加快形成统一的国土空间规划体系。强化对水利、交通、能源、农业、信息、市政等基础设施以及公共服务设施、军事设施、生态环境保护、文物保护、林业草原等专项规划的指导约束,在国土空间规划“一张图”上协调矛盾冲突,合理优化空间布局。建立健全国土空间规划委员会制度,发挥对国土空间规划编制实施管理的统筹协调作用。依据国土空间规划,统筹国土空间开发保护“一盘棋”,提升全区国土空间规划、建设、治理水平。按照“统一底图、统一标准、统一规划、统一平台”的要求,完善国土空间规划“一张图”系统和国土空间基础信息平台,建设国土空间规划实施监测网络,提高空间治理数字化水平。自然资源部要会同有关方面根据职责分工,密切协调配合,加强指导、监督和评估,加快建立《规划》实施的全生命周期管理制度,确保实现《规划》确定的各项目标和任务。各有关部门要坚决贯彻党中央、国务院关于“多规合一”改革的决策部署,不在国土空间规划体系之外另设其他空间规划。《规划》实施中的重大事项要及时请示报告。
国 务 院
2023年8月17日
海南
国务院关于《海南省国土空间规划
(2021—2035年)》的批复
国函〔2023〕97号
海南省人民政府、自然资源部:
自然资源部《关于报请批准〈海南省国土空间规划(2021—2035年)〉的请示》(自然资发〔2023〕107号)收悉。现批复如下:
一、原则同意《海南省国土空间规划(2021—2035年)》(以下简称《规划》)。《规划》是海南省空间发展的指南、可持续发展的空间蓝图,是各类开发保护建设活动的基本依据,请认真组织实施。海南省是我国最大的经济特区,在我国改革开放和社会主义现代化建设大局中具有特殊地位和重要作用。《规划》实施要坚持以习近平新时代中国特色社会主义思想为指导,全面贯彻落实党的二十大精神,完整、准确、全面贯彻新发展理念,坚持以人民为中心,统筹发展和安全,促进人与自然和谐共生,探索中国式现代化海南路径。
二、筑牢安全发展的空间基础。到2035年,海南省耕地保有量不低于721.75万亩,其中永久基本农田保护面积不低于638万亩;生态保护红线不低于1.76万平方千米,其中海洋生态保护红线不低于0.83万平方千米;城镇开发边界扩展倍数控制在基于2020年城镇建设用地规模的1.3倍以内;单位国内生产总值建设用地使用面积下降不少于40%;大陆自然岸线保有率不低于国家下达任务,其中2025年不低于63%;用水总量不超过国家下达指标,其中2025年不超过53亿立方米;除国家重大项目外,全面禁止围填海;严格无居民海岛管理。明确自然灾害风险重点防控区域,落实战略性矿产资源、历史文化保护等安全保障空间,严格优质岸线资源管理,全面锚固高质量发展的空间底线。
三、构建支撑新发展格局的国土空间体系。深入实施区域协调发展战略、区域重大战略、主体功能区战略、新型城镇化战略、乡村振兴战略和海洋强国战略,促进形成主体功能明显、优势互补、高质量发展的国土空间开发保护新格局,深入落实中国特色自由贸易港的空间部署,加强与粤港澳大湾区建设、长三角一体化发展等重大国家战略协同布局,打造21世纪海上丝绸之路重要战略支点。
四、系统优化国土空间开发保护格局。发挥区域比较优势,优化主体功能定位,细化主体功能区划分,完善差别化支持政策。加强耕地精细化利用,夯实国家热带现代农业基地,建设南繁育种基地,分类分区优化村庄布局,促进乡村振兴。建立以海南热带雨林国家公园为主体的自然保护地体系,严格河湖水域空间管控,加强浅海水域、红树林、珊瑚礁、海草床及潟湖等滨海湿地保护,构建“山—廊—海—岛”一体化的生态网络。提升海口发展能级,打造中国特色自由贸易港核心引领区,将三亚建成国际旅游消费中心核心功能区,打造世界级旅游度假目的地,打造城乡生活圈,完善均等共享的公共服务体系,构建现代化产业发展空间,形成绿色低碳、宜居韧性、高质量发展的城镇空间格局。统筹海岸线、海域、海岛开发保护活动,节约集约利用浅海近岸,完善海岛功能体系,持续优化海洋空间格局。以国土空间规划“一张图”为依托,统筹协调各类基础设施空间需求,加强海水淡化、雨洪水等非常规水利用,构建陆海统筹的现代化基础设施网络,提升国土空间承载能力。健全文化遗产与自然遗产空间保护机制,强化整体保护和系统活化利用,构建文化资源、自然资源、景观资源整体保护的陆海一体空间体系,营造向海而生、椰风海韵的景观特色,展现海洋文化魅力,把海南建设成为展示中华优秀文化的重要窗口。
五、维护规划严肃性权威性。《规划》是对海南省国土空间作出的全局安排,是省域国土空间保护、开发、利用、修复的政策和总纲,必须严格执行,任何部门和个人不得随意修改、违规变更。按照定期体检和五年一评估的要求,健全各级各类国土空间规划实施监测评估预警机制,将规划评估结果作为规划实施监督考核的重要依据。建立健全规划监督、执法、问责联动机制,实施规划全生命周期管理。
六、做好规划实施保障。海南省人民政府要加强组织领导,明确责任分工,健全工作机制,完善配套政策措施。做好《规划》印发和公开,强化社会监督。组织完成地方各级国土空间总体规划、详细规划、相关专项规划编制工作,加快形成统一的国土空间规划体系,统筹国土空间开发保护。强化对水利、交通、能源、农业、信息、市政等基础设施以及公共服务设施、军事设施、生态环境保护、文物保护、林业草原等专项规划的指导约束,在国土空间规划“一张图”上协调矛盾冲突,合理优化空间布局。建立健全省市县国土空间规划委员会制度,发挥对国土空间规划编制实施管理的统筹协调作用。按照“统一底图、统一标准、统一规划、统一平台”的要求,完善国土空间规划“一张图”系统和国土空间基础信息平台,建设国土空间规划实施监测网络,提高空间治理数字化水平。自然资源部要会同有关方面根据职责分工,密切协调配合,加强指导、监督和评估,确保实现《规划》确定的各项目标和任务。各有关部门要坚决贯彻党中央、国务院关于“多规合一”改革的决策部署,不在国土空间规划体系之外另设其他空间规划。《规划》实施中的重大事项要及时请示报告。
国 务 院
2023年9月15日
浙江

国务院关于《浙江省国土空间规划
(2021—2035年)》的批复
国函〔2023〕150号
浙江省人民政府、自然资源部:
你们关于报请批准《浙江省国土空间规划(2021—2035年)》的请示收悉。现批复如下:
一、原则同意自然资源部审查通过的《浙江省国土空间规划(2021—2035年)》(以下简称《规划》)。《规划》是浙江省空间发展的指南、可持续发展的空间蓝图,是各类开发保护建设活动的基本依据,请认真组织实施。浙江省是长江经济带发展、长三角一体化发展战略的交汇区,是中国式现代化的先行者。《规划》实施要坚持以习近平新时代中国特色社会主义思想为指导,全面贯彻落实党的二十大精神,完整、准确、全面贯彻新发展理念,坚持以人民为中心,统筹发展和安全,促进人与自然和谐共生,加快建设共同富裕示范区,努力将浙江打造成为新时代全面展示中国特色社会主义制度优越性的重要窗口。
二、筑牢安全发展的空间基础。到2035年,浙江省耕地保有量不低于1876.00万亩,其中永久基本农田保护面积不低于1652.00万亩;生态保护红线面积不低于3.67万平方千米,其中海洋生态保护红线面积不低于1.46万平方千米;城镇开发边界扩展倍数控制在基于2020年城镇建设用地规模的1.3倍以内;单位国内生产总值建设用地使用面积下降不少于40%;用水总量不超过国家下达指标,其中2025年不超过186.8亿立方米。明确自然灾害风险重点防控区域,划定洪涝等风险控制线,落实战略性矿产资源、历史文化保护等安全保障空间,全面锚固高质量发展的空间底线。
三、构建支撑新发展格局的国土空间体系。深入实施区域协调发展战略、区域重大战略、主体功能区战略、新型城镇化战略、乡村振兴战略,促进形成主体功能明显、优势互补、高质量发展的国土空间开发保护新格局。深度融入长江经济带发展、长三角一体化发展战略,共同将长三角打造成为率先基本实现现代化引领区和改革开放新高地,加强与京津冀协同发展、粤港澳大湾区建设协调布局,加快海洋强省建设,高质量共建“一带一路”,推进更高起点更高层次对外开放。
四、系统优化国土空间开发保护格局。发挥区域比较优势,优化主体功能定位,细化主体功能区划分,完善差别化支持政策。集中保护和建设杭嘉湖平原等粮食主产区,在高度城镇化地区大力发展现代都市农业,完善浙西南特色农产品优势区布局,强化浙东沿海、舟山群岛等特色渔业建设,形成绿色多元的特色农产品生产空间。系统推进环太湖流域、杭州湾、舟山群岛等生态保护修复,严格实施钱塘江、瓯江等重要水域岸线空间保护,加强水资源战略储备。推进长三角生态绿色一体化发展示范区建设,以杭州、宁波都市圈为重点,大中小城市和小城镇为支撑,构建多中心、网络化、集约型、开放式、绿色化的区域一体空间布局,持续深化“千村示范、万村整治”工程,打造城乡生活圈,均衡布局公共服务设施,体现江南鱼米之乡、山水浙江的风采特色,打造中国式农业农村现代化的浙江样板。布局战略性新兴产业、未来产业发展空间,抓住产业数字化、数字产业化赋予的机遇,构建现代化经济体系,将宁波舟山港努力打造为世界一流强港。完善城市和区域灾害风险防控设施布局,合理布局应急保障设施,健全综合防灾减灾安全保障体系。统筹传统和新型基础设施空间布局,构建现代化基础设施网络。强化文化遗产与自然遗产整体保护和系统活化利用,健全文化遗产与自然遗产空间保护机制,加强杭州西湖文化景观、大运河、良渚古城遗址等世界遗产保护,构建文化资源、自然资源、景观资源整体保护的空间体系,把生态效益更好转化为经济效益、社会效益,推进浙江生态文明建设迈上新台阶,彰显诗画浙江的独特魅力。
五、维护规划严肃性权威性。《规划》是对浙江省国土空间作出的全局安排,是省域国土空间保护、开发、利用、修复的政策和总纲,必须严格执行,任何部门和个人不得随意修改、违规变更。按照定期体检和五年一评估的要求,健全各级各类国土空间规划实施监测评估预警机制,将规划评估结果作为规划实施监督考核的重要依据。建立健全规划监督、执法、问责联动机制,实施规划全生命周期管理。
六、做好规划实施保障。浙江省人民政府要加强组织领导,明确责任分工,健全工作机制,完善配套政策措施。做好《规划》印发和公开,强化社会监督。组织完成地方各级国土空间总体规划、详细规划、相关专项规划编制工作,加快形成统一的国土空间规划体系,统筹国土空间开发保护。强化对水利、交通、能源、农业、信息、市政等基础设施以及公共服务设施、军事设施、生态环境保护、文物保护、林业草原等专项规划的指导约束,在国土空间规划“一张图”上协调解决矛盾问题,合理优化空间布局。建立健全省市县国土空间规划委员会制度,发挥对国土空间规划编制实施管理的统筹协调作用。按照“统一底图、统一标准、统一规划、统一平台”的要求,完善国土空间规划“一张图”系统和国土空间基础信息平台,建设国土空间规划实施监测网络,提高空间治理数字化水平。自然资源部要会同有关方面根据职责分工,密切协调配合,加强指导、监督和评估,确保实现《规划》确定的各项目标和任务。各有关部门要坚决贯彻党中央、国务院关于“多规合一”改革的决策部署,不在国土空间规划体系之外另设其他空间规划。《规划》实施中的重大事项要及时请示报告。
国务院
2023年12月21日
(此件公开发布)
广西

国务院关于《广西壮族自治区
国土空间规划(2021—2035年)》的批复
国函〔2023〕149号
广西壮族自治区人民政府、自然资源部:
你们关于报请批准《广西壮族自治区国土空间规划(2021—2035年)》的请示收悉。现批复如下:
一、原则同意自然资源部审查通过的《广西壮族自治区国土空间规划(2021—2035年)》(以下简称《规划》)。《规划》是广西壮族自治区空间发展的指南、可持续发展的空间蓝图,是各类开发保护建设活动的基本依据,请认真组织实施。广西壮族自治区是我国面向东盟开放合作的前沿和窗口,是我国西南中南地区重要安全屏障。《规划》实施要坚持以习近平新时代中国特色社会主义思想为指导,全面贯彻落实党的二十大精神,完整、准确、全面贯彻新发展理念,坚持以人民为中心,统筹发展和安全,促进人与自然和谐共生,铸牢中华民族共同体意识,奋力谱写中国式现代化广西篇章。
二、筑牢安全发展的空间基础。到2035年,广西壮族自治区耕地保有量不低于4872.00万亩,其中永久基本农田保护面积不低于4306.00万亩;生态保护红线面积不低于5.04万平方千米,其中海洋生态保护红线面积不低于0.17万平方千米;城镇开发边界扩展倍数控制在基于2020年城镇建设用地规模的1.3倍以内;单位国内生产总值建设用地使用面积下降不少于40%;大陆自然岸线保有率不低于国家下达任务,其中2025年不低于37.4%;用水总量不超过国家下达指标,其中2025年不超过301.0亿立方米;除国家重大项目外,全面禁止围填海;严格无居民海岛管理。明确自然灾害风险重点防控区域,划定洪涝、海洋灾害、地质灾害等风险控制线,落实战略性矿产资源、历史文化保护等安全保障空间,全面锚固高质量发展的空间底线。
三、构建支撑新发展格局的国土空间体系。深入实施区域协调发展战略、区域重大战略、主体功能区战略、新型城镇化战略、乡村振兴战略和海洋强国战略,坚持陆海统筹、江海联动,促进形成主体功能明显、优势互补、高质量发展的国土空间开发保护新格局。对接融入粤港澳大湾区建设,服务西部陆海新通道建设,加快北部湾经济区向海发展,主动对接海南自由贸易港建设,筑牢我国西南中南安全屏障,构建面向东盟的国际大通道,打造西南中南地区开放发展新的战略支点,形成21世纪海上丝绸之路与丝绸之路经济带有机衔接的重要门户。
四、系统优化国土空间开发保护格局。发挥区域比较优势,优化主体功能定位,细化主体功能区划分,完善差别化支持政策。严格保护南宁盆地等农业生产空间,稳固粮食及糖料蔗生产基地,建设富硒农业等特色农产品优势区。筑牢我国南方重要生态屏障,加强对重要江河源头及生物多样性富集区域的保护,提升水源涵养和水土保持功能。构建以西江水系为主体的千里绿色走廊,加强西江、柳江等流域和北部湾海岸带保护修复,恢复珊瑚礁、海草床等海洋生态系统。严格河湖水域岸线空间管控,优化水资源利用结构,减少地下水用量,提升水资源安全保障能力。加强南宁都市圈建设,积极培育北部湾城市群,提升辐射带动区域开放开发合作的能力,支持柳州创新发展先进制造业,提升桂林高品质旅游设施水平,推进沿边开放地区边境口岸建设,促进大中小城市和小城镇协调发展,健全现代化公共服务体系。完善城乡生活圈,分区分类优化乡村空间布局。优化海洋开发保护格局,推动环北部湾沿海城镇、岸线、港口和现代向海经济体系合理有序布局。提升自然灾害防治能力,合理布局应急保障设施,构建安全韧性的综合防灾减灾体系。统筹传统和新型基础设施空间布局,构建现代化基础设施网络。健全文化遗产与自然遗产空间保护机制,强化整体保护和系统活化利用,加强左江花山岩画、桂林山水、灵渠、合浦汉墓群、三江侗寨、龙胜梯田等自然历史文化遗产以及长征、左右江等红色文化遗产保护,构建文化资源、自然资源、景观资源整体保护的空间体系,彰显壮美广西的独特地貌、山水景观和民族文化特色。
五、维护规划严肃性权威性。《规划》是对广西壮族自治区国土空间作出的全局安排,是全区国土空间保护、开发、利用、修复的政策和总纲,必须严格执行,任何部门和个人不得随意修改、违规变更。按照定期体检和五年一评估的要求,健全各级各类国土空间规划实施监测评估预警机制,将规划评估结果作为规划实施监督考核的重要依据。建立健全规划监督、执法、问责联动机制,实施规划全生命周期管理。
六、做好规划实施保障。广西壮族自治区人民政府要加强组织领导,明确责任分工,健全工作机制,完善配套政策措施。做好《规划》印发和公开,强化社会监督。组织完成地方各级国土空间总体规划、详细规划、相关专项规划编制工作,加快形成统一的国土空间规划体系,统筹国土空间开发保护。强化对水利、交通、能源、农业、信息、市政等基础设施以及公共服务设施、军事设施、生态环境保护、文物保护、林业草原等专项规划的指导约束,在国土空间规划“一张图”上协调解决矛盾问题,合理优化空间布局。建立健全地方各级国土空间规划委员会制度,发挥对国土空间规划编制实施管理的统筹协调作用。按照“统一底图、统一标准、统一规划、统一平台”的要求,完善国土空间规划“一张图”系统和国土空间基础信息平台,建设国土空间规划实施监测网络,提高空间治理数字化水平。自然资源部要会同有关方面根据职责分工,密切协调配合,加强指导、监督和评估,确保实现《规划》确定的各项目标和任务。各有关部门要坚决贯彻党中央、国务院关于“多规合一”改革的决策部署,不在国土空间规划体系之外另设其他空间规划。《规划》实施中的重大事项要及时请示报告。
国务院
2023年12月18日
(此件公开发布)
内蒙古

国务院关于《内蒙古自治区国土空间规划
(2021—2035年)》的批复
国函〔2023〕148号
内蒙古自治区人民政府、自然资源部:
你们关于报请批准《内蒙古自治区国土空间规划(2021—2035年)》的请示收悉。现批复如下:
一、原则同意自然资源部审查通过的《内蒙古自治区国土空间规划(2021—2035年)》(以下简称《规划》)。《规划》是内蒙古自治区空间发展的指南、可持续发展的空间蓝图,是各类开发保护建设活动的基本依据,请认真组织实施。内蒙古自治区地处祖国北部边疆,横跨东北、华北、西北,是我国北方重要生态安全屏障、祖国北疆安全稳定屏障、国家重要能源和战略资源基地、国家重要农畜产品生产基地、我国向北开放重要桥头堡。《规划》实施要坚持以习近平新时代中国特色社会主义思想为指导,全面贯彻落实党的二十大精神,完整、准确、全面贯彻新发展理念,坚持以人民为中心,统筹发展和安全,促进人与自然和谐共生,铸牢中华民族共同体意识,加快建设国家生态文明试验区,奋力谱写中国式现代化建设内蒙古篇章。
二、筑牢安全发展的空间基础。到2035年,内蒙古自治区耕地保有量不低于17050.00万亩,其中永久基本农田保护面积不低于13382.82万亩;生态保护红线面积不低于59.69万平方千米;城镇开发边界扩展倍数控制在基于2020年城镇建设用地规模的1.3倍以内;单位国内生产总值建设用地使用面积下降不少于40%;用水总量不超过国家下达指标,其中2025年不超过196.3亿立方米。明确自然灾害风险重点防控区域,划定洪涝等风险控制线,落实战略性矿产资源、历史文化保护等安全保障空间,全面锚固高质量发展的空间底线。
三、构建支撑新发展格局的国土空间体系。深入实施区域协调发展战略、区域重大战略、主体功能区战略、新型城镇化战略、乡村振兴战略,促进形成主体功能明显、优势互补、高质量发展的国土空间开发保护新格局。深度融入共建“一带一路”和中蒙俄经济走廊建设,推动我国向北开放重要桥头堡建设提质升级,加快建设以满洲里口岸、二连浩特口岸为节点的向北开放东、中通道,强化口岸和腹地联动发展,打造联通内外的全域开放平台,推动黄河流域生态保护和高质量发展、西部大开发、东北振兴,对接京津冀协同发展,坚持以生态优先、绿色发展为导向,积极融入和服务构建新发展格局。
四、系统优化国土空间开发保护格局。发挥区域比较优势,优化主体功能定位,细化主体功能区划分,完善差别化支持政策。发挥农牧资源优势,强化黑土地保护,支持符合条件的地方开展盐碱地综合利用,持续提升农牧区产能,打造国家重要农畜产品生产基地。加强大兴安岭、阴山山脉、贺兰山山脉等生态建设,强化基本草原保护,实施荒漠化综合治理,协同推进重要生态系统保护修复、京津风沙源治理、“三北”防护林体系建设等重大工程,构筑祖国北疆万里绿色长城。强化呼和浩特的区域辐射带动作用,推进呼包鄂城市一体化协同发展,加快满洲里、二连浩特、甘其毛都、策克等重要边境口岸城镇建设,打造我国向北开放重要桥头堡。聚焦优势领域布局国家级创新平台,为培育发展先进制造业集群提供空间保障,优化农牧区村庄布局,补齐基础设施和公共服务短板,完善城乡生活圈,提升城乡人居环境品质。完善城市和区域灾害风险防控设施布局,加强干旱风沙、雪灾等防治,增强极端天气适应能力。加快规划建设大型风光电基地,加强传统能源与新能源综合开发利用,巩固国家重要能源和战略资源基地。强化文化遗产与自然遗产整体保护和系统活化利用,健全文化遗产与自然遗产空间保护机制,构建文化资源、自然资源、景观资源整体保护的空间体系,把生态效益更好转化为经济效益、社会效益,打造祖国北疆亮丽风景线。
五、维护规划严肃性权威性。《规划》是对内蒙古自治区国土空间作出的全局安排,是全区国土空间保护、开发、利用、修复的政策和总纲,必须严格执行,任何部门和个人不得随意修改、违规变更。按照定期体检和五年一评估的要求,健全各级各类国土空间规划实施监测评估预警机制,将规划评估结果作为规划实施监督考核的重要依据。建立健全规划监督、执法、问责联动机制,实施规划全生命周期管理。
六、做好规划实施保障。内蒙古自治区人民政府要加强组织领导,明确责任分工,健全工作机制,完善配套政策措施。做好《规划》印发和公开,强化社会监督。组织完成地方各级国土空间总体规划、详细规划、相关专项规划编制工作,加快形成统一的国土空间规划体系,统筹国土空间开发保护。强化对水利、交通、能源、农业、信息、市政等基础设施以及公共服务设施、军事设施、生态环境保护、文物保护、林业草原等专项规划的指导约束,在国土空间规划“一张图”上协调解决矛盾问题,合理优化空间布局。建立健全地方各级国土空间规划委员会制度,发挥对国土空间规划编制实施管理的统筹协调作用。按照“统一底图、统一标准、统一规划、统一平台”的要求,完善国土空间规划“一张图”系统和国土空间基础信息平台,建设国土空间规划实施监测网络,提高空间治理数字化水平。自然资源部要会同有关方面根据职责分工,密切协调配合,加强指导、监督和评估,确保实现《规划》确定的各项目标和任务。各有关部门要坚决贯彻党中央、国务院关于“多规合一”改革的决策部署,不在国土空间规划体系之外另设其他空间规划。《规划》实施中的重大事项要及时请示报告。
国务院
2023年12月18日
(此件公开发布)
贵州

国务院关于《贵州省国土空间规划
(2021—2035年)》的批复
国函〔2023〕151号
贵州省人民政府、自然资源部:
你们关于报请批准《贵州省国土空间规划(2021—2035年)》的请示收悉。现批复如下:
一、原则同意自然资源部审查通过的《贵州省国土空间规划(2021—2035年)》(以下简称《规划》)。《规划》是贵州省空间发展的指南、可持续发展的空间蓝图,是各类开发保护建设活动的基本依据,请认真组织实施。贵州省地处我国西南腹地,是国家生态文明试验区。《规划》实施要坚持以习近平新时代中国特色社会主义思想为指导,全面贯彻落实党的二十大精神,完整、准确、全面贯彻新发展理念,坚持以人民为中心,促进人与自然和谐共生,以高质量发展统揽全局,围绕建设西部大开发综合改革示范区、巩固拓展脱贫攻坚成果样板区、内陆开放型经济新高地、数字经济发展创新区、生态文明建设先行区等重大任务,统筹发展和安全,努力开创百姓富、生态美的多彩贵州新未来。
二、筑牢安全发展的空间基础。到2035年,贵州省耕地保有量不低于5021.00万亩,其中永久基本农田保护面积不低于3612.00万亩;生态保护红线面积不低于4.08万平方千米;城镇开发边界扩展倍数控制在基于2020年城镇建设用地规模的1.3倍以内;单位国内生产总值建设用地使用面积下降不少于40%;用水总量不超过国家下达指标,其中2025年不超过117.0亿立方米。明确自然灾害风险重点防控区域,划定洪涝等风险控制线,落实战略性矿产资源、历史文化保护等安全保障空间,全面锚固高质量发展的空间底线。
三、构建支撑新发展格局的国土空间体系。深入实施区域协调发展战略、区域重大战略、主体功能区战略、新型城镇化战略和乡村振兴战略,促进形成主体功能明显、优势互补、高质量发展的国土空间开发保护新格局。积极融入以国内大循环为主体、国内国际双循环相互促进的新发展格局,协同推进西部大开发和长江经济带高质量发展,深度对接粤港澳大湾区、成渝地区双城经济圈,与滇中、北部湾、长江中游等城市群联动发展,在新时代西部大开发上闯出新路。
四、系统优化国土空间开发保护格局。发挥区域比较优势,优化主体功能定位,细化主体功能区划分,完善差别化支持政策。严格保护集中分布的坝区耕地,拓展特色农业、都市农业等生产空间,加强水土流失和石漠化耕地治理,巩固中国特色农产品优势区建设。筑牢长江、珠江上游生态安全屏障,建设生物多样性保护网络,加强乌蒙山、苗岭、武陵山、大娄山四大山脉及乌江、赤水河等八大水系生态保护修复,科学推进国土绿化,严格河湖水域空间管控,在长江干流和赤水河等长江支流岸线实施产业准入负面清单管理,加强水资源战略储备,提升应急保障能力。促进贵阳都市圈一体化布局,积极培育黔中城市群,推进省域副中心城市建设,提升遵义、毕节、安顺、凯里、都匀、六盘水等城市的区域辐射带动作用,统筹布局公共服务设施体系,完善城乡生活圈,分类引导小城镇发展,优化村庄布局,提升城乡人居环境品质。引导优势产业集中集聚,保障科技创新和现代产业发展空间。完善粤港澳—成渝主轴、沪昆走廊、西部陆海走廊等建设,建立高效快捷现代物流体系和交通运输体系,统筹传统和新型基础设施空间布局,加强清洁能源开发利用,建设新型综合能源基地。优化防灾减灾救灾设施区域布局,提高国土空间安全韧性。强化文化遗产与自然遗产整体保护和系统活化利用,健全文化遗产与自然遗产空间保护机制,加强中国南方喀斯特、中国丹霞、梵净山、海龙屯土司遗址等世界遗产以及红色文化遗产保护,统筹风景名胜资源保护利用,突出地域文化特色,为文化和旅游融合发展提供空间保障,构建文化资源、自然资源、景观资源整体保护的空间体系。
五、维护规划严肃性权威性。《规划》是对贵州省国土空间作出的全局安排,是省域国土空间保护、开发、利用、修复的政策和总纲,必须严格执行,任何部门和个人不得随意修改、违规变更。按照定期体检和五年一评估的要求,健全各级各类国土空间规划实施监测评估预警机制,将规划评估结果作为规划实施监督考核的重要依据。建立健全规划监督、执法、问责联动机制,实施规划全生命周期管理。
六、做好规划实施保障。贵州省人民政府要加强组织领导,明确责任分工,健全工作机制,完善配套政策措施。做好《规划》印发和公开,强化社会监督。组织完成地方各级国土空间总体规划、详细规划、相关专项规划编制工作,加快形成统一的国土空间规划体系,统筹国土空间开发保护。强化对水利、交通、能源、农业、信息、市政等基础设施以及公共服务设施、军事设施、生态环境保护、文物保护、林业草原等专项规划的指导约束,在国土空间规划“一张图”上协调解决矛盾问题,合理优化空间布局。建立健全省市县国土空间规划委员会制度,发挥对国土空间规划编制实施管理的统筹协调作用。按照“统一底图、统一标准、统一规划、统一平台”的要求,完善国土空间规划“一张图”系统和国土空间基础信息平台,建设国土空间规划实施监测网络,提高空间治理数字化水平。自然资源部要会同有关方面根据职责分工,密切协调配合,加强指导、监督和评估,确保实现《规划》确定的各项目标和任务。各有关部门要坚决贯彻党中央、国务院关于“多规合一”改革的决策部署,不在国土空间规划体系之外另设其他空间规划。《规划》实施中的重大事项要及时请示报告。
国务院
2023年12月21日
(此件公开发布)
青海

国务院关于《青海省国土空间规划
(2021—2035年)》的批复
国函〔2023〕159号
青海省人民政府、自然资源部:
你们关于报请批准《青海省国土空间规划(2021—2035年)》的请示收悉。现批复如下:
一、原则同意自然资源部审查通过的《青海省国土空间规划(2021—2035年)》(以下简称《规划》)。《规划》是青海省空间发展的指南、可持续发展的空间蓝图,是各类开发保护建设活动的基本依据,请认真组织实施。青海省地处青藏高原,是国家生态安全重要屏障,是实施黄河流域生态保护和高质量发展战略的关键区域。《规划》实施要坚持以习近平新时代中国特色社会主义思想为指导,全面贯彻落实党的二十大精神,完整、准确、全面贯彻新发展理念,坚持以人民为中心,统筹发展和安全,促进人与自然和谐共生,推进生态文明先行区、循环经济发展先行区、民族团结进步先进区建设,奋力谱写中国式现代化建设青海篇章。
二、筑牢安全发展的空间基础。到2035年,青海省耕地保有量不低于838.70万亩,其中永久基本农田保护面积不低于737.11万亩;生态保护红线面积不低于29.64万平方千米;城镇开发边界扩展倍数控制在基于2020年城镇建设用地规模的1.3倍以内;单位国内生产总值建设用地使用面积下降不少于40%;用水总量不超过国家下达指标,其中2025年不超过29.6亿立方米。明确自然灾害风险重点防控区域,划定洪涝、地震等风险控制线,落实战略性矿产资源、历史文化保护等安全保障空间,全面锚固高质量发展的空间底线。
三、构建支撑新发展格局的国土空间体系。深入实施区域协调发展战略、区域重大战略、主体功能区战略、新型城镇化战略和乡村振兴战略,促进形成主体功能明显、优势互补、高质量发展的国土空间开发保护新格局。贯彻落实新时代推进西部大开发、黄河流域生态保护和高质量发展战略部署,共建兰州—西宁城市群,加强与关中平原、宁夏沿黄、天山北坡等城市群的协同发展,推动共建“一带一路”,合力将青藏高原打造成为全国乃至国际生态文明高地。
四、系统优化国土空间开发保护格局。严格落实主体功能区布局,细化主体功能区划分,完善差别化支持政策。全面加强保障国家生态安全的主体功能,将三江源保护作为重中之重,加强环青海湖地区和祁连山生态保护,持续推进雪山冰川、江源流域、湖泊湿地、草原草甸、沙地荒漠等生态治理修复,巩固青藏高原生物多样性生态功能,综合治理水土流失,稳固提升水源涵养能力,严格长江、黄河、澜沧江、青海湖等重要江河湖泊的空间管控,承担好保护“中华水塔”的重大使命。巩固河湟谷地、泛共和盆地、柴达木盆地、三江源地区农牧业发展空间,科学发展设施农业,打造绿色有机农畜产品输出地。着力构建现代化西宁—海东都市圈,提升格尔木市、玉树市、共和县等城市和县城的辐射带动作用,支持县城和特色镇发展,分区分类优化农牧区村庄布局,实现生态保护和民生保障相协调,巩固拓展脱贫攻坚成果,提高农牧区公共服务可及性和均等化水平。推动土地资源、水资源节约集约高效利用,保障绿色低碳循环产业发展空间需求。加强战略性资源的储备保护和有序利用,加快建设世界级盐湖产业基地,打造国家清洁能源产业高地。完善城市和区域灾害风险防控设施布局,加强洪涝、地震等自然灾害防治。健全文化遗产与自然遗产空间保护机制,强化文化遗产与自然遗产整体保护和系统活化利用,构建文化资源、自然资源、景观资源整体保护的空间体系,加强自然与历史文化资源保护,打造国际生态旅游目的地,突出地域文化特色,彰显高原自然和人文魅力。
五、维护规划严肃性权威性。《规划》是对青海省国土空间作出的全局安排,是省域国土空间保护、开发、利用、修复的政策和总纲,必须严格执行,任何部门和个人不得随意修改、违规变更。按照定期体检和五年一评估的要求,健全各级各类国土空间规划实施监测评估预警机制,将规划评估结果作为规划实施监督考核的重要依据。建立健全规划监督、执法、问责联动机制,实施规划全生命周期管理。
六、做好规划实施保障。青海省人民政府要加强组织领导,明确责任分工,健全工作机制,完善配套政策措施。做好《规划》印发和公开,强化社会监督。组织完成地方各级国土空间总体规划、详细规划、相关专项规划编制工作,加快形成统一的国土空间规划体系,统筹国土空间开发保护。强化对水利、交通、能源、农业、信息、市政等基础设施以及公共服务设施、军事设施、生态环境保护、文物保护、林业草原等专项规划的指导约束,在国土空间规划“一张图”上协调解决矛盾问题,合理优化空间布局。建立健全国土空间规划委员会制度,发挥对国土空间规划编制实施管理的统筹协调作用。按照“统一底图、统一标准、统一规划、统一平台”的要求,完善国土空间规划“一张图”系统和国土空间基础信息平台,建设国土空间规划实施监测网络,提高空间治理数字化水平。自然资源部要会同有关方面根据职责分工,密切协调配合,加强指导、监督和评估,确保实现《规划》确定的各项目标和任务。各有关部门要坚决贯彻党中央、国务院关于“多规合一”改革的决策部署,不在国土空间规划体系之外另设其他空间规划。《规划》实施中的重大事项要及时请示报告。
国务院
2023年12月28日
(此件公开发布)
黑龙江

国务院关于《黑龙江省国土空间规划
(2021—2035年)》的批复
国函〔2024〕7号
黑龙江省人民政府、自然资源部:
你们关于报请批准《黑龙江省国土空间规划(2021—2035年)》的请示收悉。现批复如下:
一、原则同意自然资源部审查通过的《黑龙江省国土空间规划(2021—2035年)》(以下简称《规划》)。《规划》是黑龙江省空间发展的指南、可持续发展的空间蓝图,是各类开发保护建设活动的基本依据,请认真组织实施�
































































































































