点击上方蓝字
加入建筑人的聚集地
来源:发改委官网
点击上方蓝字
加入建筑人的聚集地
来源:发改委官网

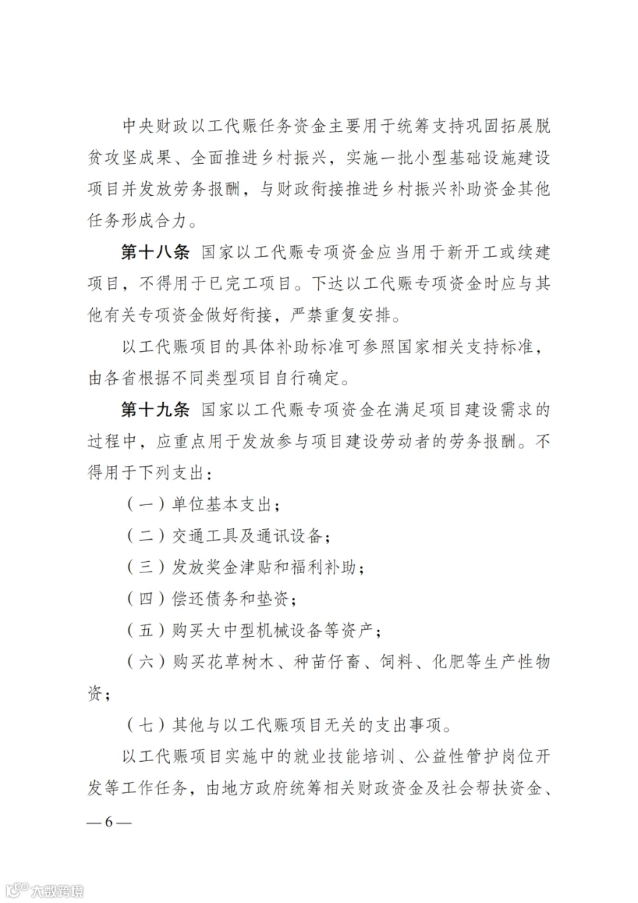
【发改委令第57号】《国家以工代赈管理办法》已经2022年12月29日第25次委务会议审议通过,现予公布,自2023年3月1日起施行。
第二十八条提出:能用人工尽量不用机械,能组织当地 群众务工尽量不用专业施工队伍。

2月1日,国家发改委地区振兴司有关负责同志就《国家以工代赈管理办法》答记者问。部分问答如下:
问:《管理办法》中提到,以工代赈项目应按照能用人工尽量不用机械、能组织当地群众务工尽量不用专业施工队伍的要求来组织实施,对此社会上有不同的解读,请问应该如何理解?
答:“能用人工的尽量不用机械,能组织当地群众务工的尽量不用专业施工队伍”,是专门针对使用国家以工代赈专项资金实施的以工代赈项目提出的管理要求,旨在不影响工程质量安全的前提下,发挥以工代赈项目带动就业增收的作用,动员引导更多当地群众参与项目建设,尽可能多地为他们发放劳务报酬。对于采取以工代赈方式实施的重点工程项目和中小型农业农村基础设施项目,《管理办法》并没有提出上述要求,这类项目首先还是要确保项目质量、进度和效率,在此基础上,充分挖掘主体工程建设及附属临建、工地服务保障、建后管护等方面用工潜力,尽可能多地组织当地群众务工就业并为他们发放劳务报酬。
问:《管理办法》中提到的以工代赈项目是指哪一类项目?它与采取以工代赈方式实施的重点工程项目和其它中小型农业农村基础设施项目有什么区别?
答:以工代赈项目特指使用发展改革和财政部门安排的以工代赈专项资金实施的专门项目,这类项目对组织群众务工、发放劳务报酬等工作都有严格的要求。如,为调动地方政府和项目单位积极性,以工代赈中央预算内投资项目的劳务报酬占中央资金比例由原规定的15%以上提高到30%以上。采取以工代赈方式实施的重点工程项目和中小型农业农村基础设施项目,使用的是各有关部门专项资金,仍由各有关部门按行业规范管理,在这类工程项目中推广以工代赈方式,并不是要把其变成以工代赈项目,也没有对其劳务报酬发放比例作出硬性要求,主要目的是在保证项目原有组织管理方式基本不变,并确保项目质量、进度和效率的前提下,采取以工代赈方式实施部分能够用人工的建设任务和用工环节,从而为当地提供更多工作岗位,吸纳带动更多当地群众就近就业增收。
原文如下:

















声明:转载此文是出于传递更多信息之目的,不为商业用途。文字和图片版权归原作者所有,若有来源标注错误或侵犯了您的合法权益,请作者与我们联系,我们将及时更正、删除,谢谢。
| 2021年全国各省建企中标100强 | |||
| 吉林 | 辽宁 | 黑龙江 | 河北 |
| 北京 | 天津 | 山东 | 山西 |
| 陕西 | 内蒙古 | 甘肃 | 宁夏 |
| 青海 | 新疆 | 西藏 | 河南 |
| 江苏 | 浙江 | 上海 | 安徽 |
| 福建 | 江西 | 湖北 | 湖南 |
| 重庆 | 四川 | 云南 | 贵州 |
| 广西 | 广东 | 海南 | 全国 |
注:全国(未计入港澳台地区)各省建筑施工企业年度百强榜,蓝色为已经发布的省份,点击相关省份(市)即可直接查看。 |
|||
▼关注建筑业观察,获取全国最新建筑政策

立即关注!

立即关注!



