点击上方蓝字
加入建筑
来源:天津市人社局,整理:度川管理研究部,转载请注明!
日前,天津市人社局发布《关于进一步做好职业资格和职业技能等级与职称衔接对应工作的通知》。本通知自2024年1月1日起施行。
取得数字工程师中级专业技术等级证书的,可直接认定为工程师;取得高级专业技术等级证书的,可直接申报高级工程师评审
具有职业资格、职业技能等级的高技能人才可以参加专业技术人员工程技术的职称评价。取得高级技师职业资格或职业技能等级后从事技术技能工作满4年的,可申报评审相应系列副高级职称;取得特级技师技能等级后从事技术技能工作满5年的,可申报评审相应系列正高级职称。
取得数字工程师中级专业技术等级证书的,可直接认定为工程师;取得高级专业技术等级证书的,可直接申报高级工程师评审。
在本市从业且取得工程技术助理级以上职称的专业技术人才,取得本专业正高级职称满1年,或取得副高级职称后从事相应技能工作满5年,可申报特级技师职业技能评价。
原文如下:

各区人力资源和社会保障局,各委办局(集团公司)、人民团体、大专院校、驻津单位人力资源(职称)部门,各职称行业(专业)主管部门:
为深入实施科教兴市人才强市行动,进一步深化职称和职业资格制度改革,激发技能技术人才创新创业活力,结合本市实际,现就进一步做好职业资格和职业技能等级与职称衔接对应工作通知如下:
一、规范专业技术人员职业资格与职称衔接对应
通过全国统一考试取得专业技术人员准入类和水平评价类职业资格考试合格证书的专业技术人才,其职业资格直接对应相应系列和层级的职称(见附件1、2),并根据国家相关政策适时动态调整。国务院清理规范有关职业资格前已取得相关专业合格证书的,原有证书继续有效,并可以按相关规定对应相应系列和层级的职称(见附件3)。
在对应范围内,对已取得相关职业资格的人才,用人单位可根据任职条件和岗位空缺等情况,直接聘任相应职称,无需换发本市职称证书。符合晋升高一层级职称标准条件的,可以持相应职业资格证书直接申报评审或考试。
二、加强技能人员职业资格、职业技能等级与职称衔接对应
具有职业资格、职业技能等级的高技能人才可以参加专业技术人员工程技术、农业技术、工艺美术、文物博物、实验技术、艺术、体育、技工院校教师等8个系列的职称评价。
其中,取得高级工职业资格或职业技能等级后从事技术技能工作满2年的,可由单位自主聘任相应系列初级职称;取得技师职业资格或职业技能等级后从事技术技能工作满3年的,可申报评审相应系列中级职称;取得高级技师职业资格或职业技能等级后从事技术技能工作满4年的,可申报评审相应系列副高级职称;取得特级技师技能等级后从事技术技能工作满5年的,可申报评审相应系列正高级职称。
在本市从业且取得工程技术、农业技术、工艺美术、文物博物、实验技术、艺术、体育、技工院校教师等系列助理级以上职称的专业技术人才,符合职业技能评价条件的,可以按照本市相关规定参加与现岗位相对应职业(工种)的职业技能评价。
其中,取得本专业助理级职称满1年,可申报高级工职业技能评价;取得本专业中级职称满1年,或取得助理级职称后从事相应技能工作满4年,可申报技师职业技能评价;取得本专业副高级职称满1年,或取得中级职称后从事相应技能工作满4年,可申报高级技师职业技能评价;取得本专业正高级职称满1年,或取得副高级职称后从事相应技能工作满5年,可申报特级技师职业技能评价。
三、鼓励数字技术工程师培育项目专业技术等级与职称衔接对应
参加本市数字经济领域技术技能人才培育项目的,可以按照相关规定开展职称评价。
其中,取得初级培训合格证书的,可直接认定为技术员;取得初级专业技术等级证书的,可直接认定为助理工程师;取得中级专业技术等级证书的,可直接认定为工程师;取得高级专业技术等级证书的,可直接申报高级工程师评审。
四、支持境外职业资格与职称衔接对应
持有《天津市境外职业资格认可目录》内境外职业资格的专业人员,可以按照相关规定在天津自贸试验区执业并提供专业服务,其境外从业经历可视同境内从业经历。目录内符合相应职称系列(专业)层级基本标准条件的,最高可对应为副高级职称,并可作为申报本专业上一层级职称的条件(国家规定的以考代评专业除外)。
本通知自2024年1月1日起施行,《市人社局关于明确部分专业技术人员职业资格与职称对应关系的通知》(津人社办发〔2019〕96号)同时废止。
2023年12月26日
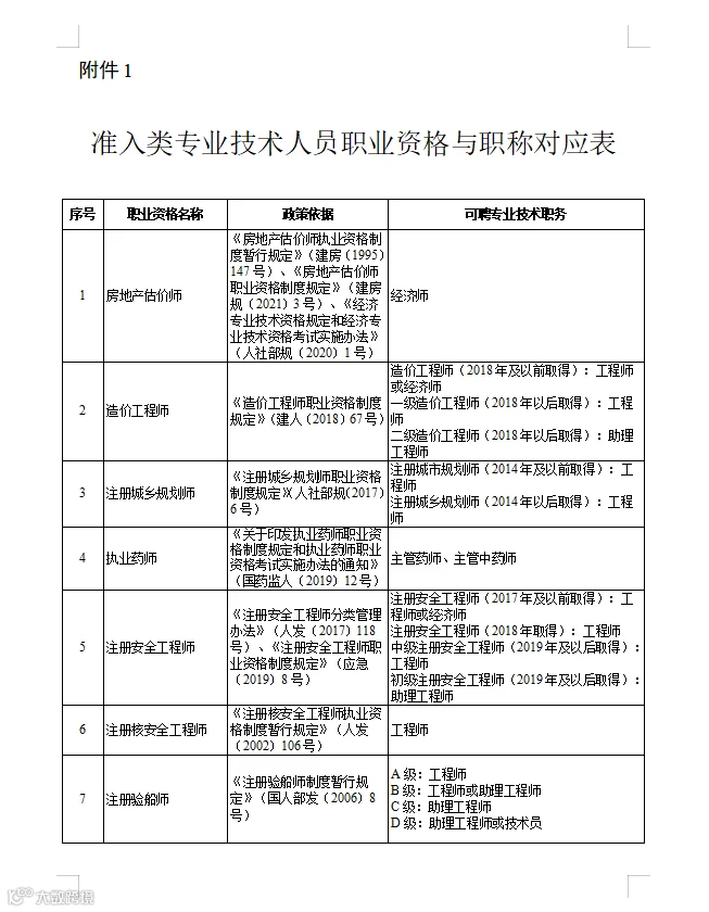
附件1.准入类专业技术人员职业资格与职称对应表



附件2.水平评价类专业技术人员职业资格与职称对应表




附件3.国务院已取消的部分专业技术人员职业资格与职称对应表

— END —
声明:转载此文是出于传递更多信息之目的,不为商业用途。文字和图片版权归原作者所有,若有来源标注错误或侵犯了您的合法权益,请作者与我们联系,我们将及时更正、除,谢谢。
2022年全国各省建企中标100强
吉林
辽宁
黑龙江
河北
北京
天津
山东
山西
陕西
内蒙古
甘肃
宁夏
青海
新疆
西藏
河南
江苏
浙江
上海
安徽
福建
江西
湖北
湖南
重庆
四川
云南
贵州
广西
广东
海南
全国
注:全国(未计入港澳台地区)各省建筑施工企业年度百强榜,蓝色为已经发布的省份,点击相关省份(市)即可直接查看。
▼关注建筑业观察,获取全国最新建筑政策。

声明:转载此文是出于传递更多信息之目的,不为商业用途。文字和图片版权归原作者所有,若有来源标注错误或侵犯了您的合法权益,请作者与我们联系,我们将及时更正、除,谢谢。
| 2022年全国各省建企中标100强 | |||
| 吉林 | 辽宁 | 黑龙江 | 河北 |
| 北京 | 天津 | 山东 |
山西 |
| 陕西 | 内蒙古 | 甘肃 | 宁夏 |
| 青海 | 新疆 | 西藏 | 河南 |
| 江苏 | 浙江 | 上海 | 安徽 |
| 福建 | 江西 |
湖北 | 湖南 |
| 重庆 | 四川 | 云南 | 贵州 |
| 广西 | 广东 | 海南 | 全国 |
注:全国(未计入港澳台地区)各省建筑施工企业年度百强榜,蓝色为已经发布的省份,点击相关省份(市)即可直接查看。 |
|||
▼关注建筑业观察,获取全国最新建筑政策。

立即关注!

立即关注!



