7月2日,上海贵酒股份有限公司(下称:上海贵酒)发布关于涉及诉讼的公告。公告显示,上海贵酒于近日收到遵义中院送达的应诉通知书,已受理原告中建四局与贵州高酱、上海贵酒有关建设工程施工合同纠纷一案。

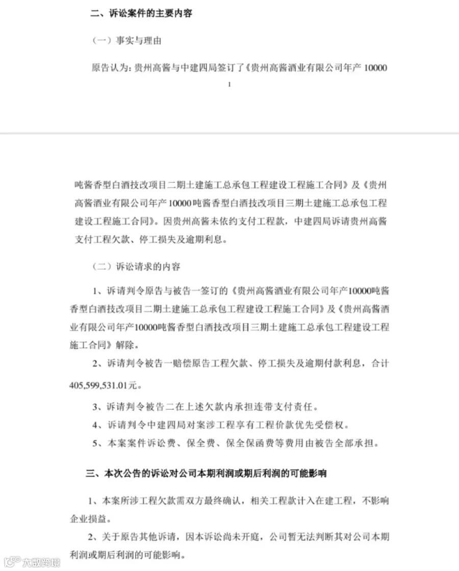
诉讼案件的主要内容为,上海贵酒旗下的贵州高酱与中建四局签订了《贵州高酱酒业有限公司年产10000吨酱香型白酒技改项目二期土建施工总承包工程建设工程施工合同》及《贵州高酱酒业有限公司年产10000吨酱香型白酒技改项目三期土建施工总承包工程建设工程施工合同》。因贵州高酱未依约支付工程款,中建四局诉请贵州高酱支付工程欠款、停工损失及逾期利息。

中建四局诉请解除上述合同,诉请贵州高酱赔偿405,599,531.01元,诉请上海贵酒在上述欠款内承担连带支付责任等。
上海贵酒表示,本案所涉工程欠款需双方最终确认,相关工程款计入在建工程,不影响企业损益。但因本诉讼尚未开庭,暂无法判断对其对上海贵酒本期或后期利润的可能影响。

公开信息显示,贵州高酱成立于2010年,注册资本3亿元,由上海贵酒控股,持股比例为52%。
据上海贵酒的财报数据,其2023年营收为16.29亿元,同比增长49.3%;净利润为8707.04万元,同比增长133%。其中,主营业务酒类销售实现营收16.25亿元,同比增长49.57%;毛利率达74.99%,比上年增加7.7个百分点。
不过一季度的情况并不乐观。2024年一季报显示上海贵酒营收1.09亿元,同比减少71.94%;净亏损1966万元,同比下降163.35%;经营活动产生的现金流量净额-2918.6万元,同比下降115.37%。
此前,据中建某局网络公开消息:公司采用定点式,追踪式,连续式催款方式,成功催收工程款4亿元。
这是一次大回款!
种种行动表明,中建方面正采取措施争取回收在外的工程款。

注:文件能体现单位的信息,均已隐藏,本文只对事件进行探讨,不针对任何企业。如有问题,与我们联系,我们将及时更正、删除,谢谢。
网友1评价:不容易啊。
网友2评价:央企收款难,私企更是难上加难!

你怎么看?
声明:转载此文是出于传递更多信息之目的,不为商业用途。文字和图片版权归原作者所有,若有来源标注错误或侵犯了您的合法权益,请作者与我们联系,我们将及时更正、删除,谢谢。


【联系方式】
咨询人:李老师
联系电话:139 1144 5864(同微信)
邮箱:1847623599@qq.com
微信:nt2014520(请备注“ 品牌出海”)
长按下方二维码添加李老师微信(请备注:品牌出海 )

【联系方式】
咨询人:李老师
联系电话:139 1144 5864(同微信)
邮箱:1847623599@qq.com
微信:nt2014520(请备注“ 品牌出海”)
长按下方二维码添加李老师微信(请备注:品牌出海 )

长按识别二维码,关注建筑业观察。


