点击上方蓝字
加入建筑人的聚集地
来源:网络、版权归原作者所有

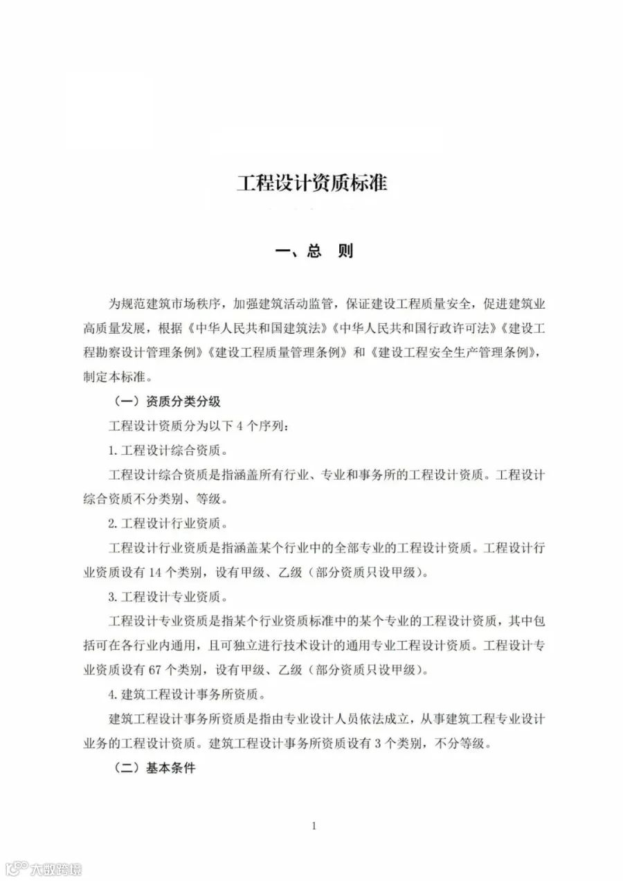
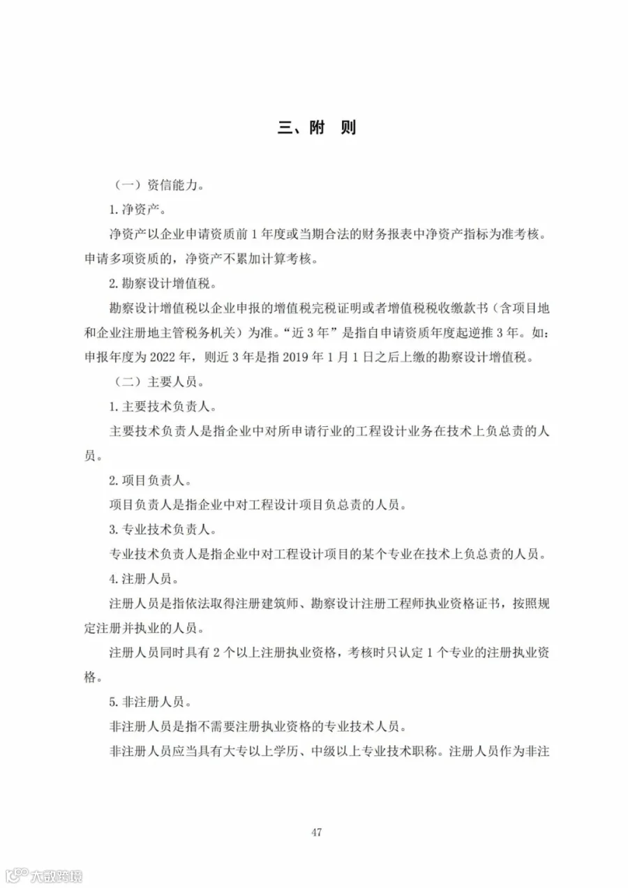
按照国务院深化“放管服”改革部署要求,大幅压减企业资质类别和等级。改革后,工程勘察资质分为综合资质和专业资质,工程设计资质分为综合资质、行业资质、专业资质和事务所资质,施工资质分为综合资质、总承包资质、专业承包资质和专业作业资质,工程监理资质分为综合资质和专业资质。
为保持资质管理政策的稳定性和连续性,避免对企业正常生产经营造成干扰,保障工程质量安全,在维持工程勘察、工程设计、施工、工程监理等资质标准框架基本不变的同时,按照“能减则减、能并则并”的原则,大幅压减企业资质类别和等级。对可由市场自主选择、行业自律进行调节的企业资质类别予以取消。对部分专业划分过细、业务范围相近、市场需求较小的企业资质类别予以合并。对部分设置过多的资质等级进行归并,减少资质层级。
施工资质:
将施工总承包特级资质调整为施工综合资质,取得综合资质的企业,可承担各类别、各等级施工总承包业务,不再申请或持有其他施工资质。
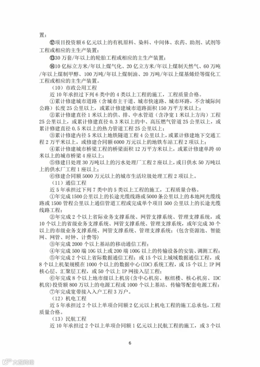
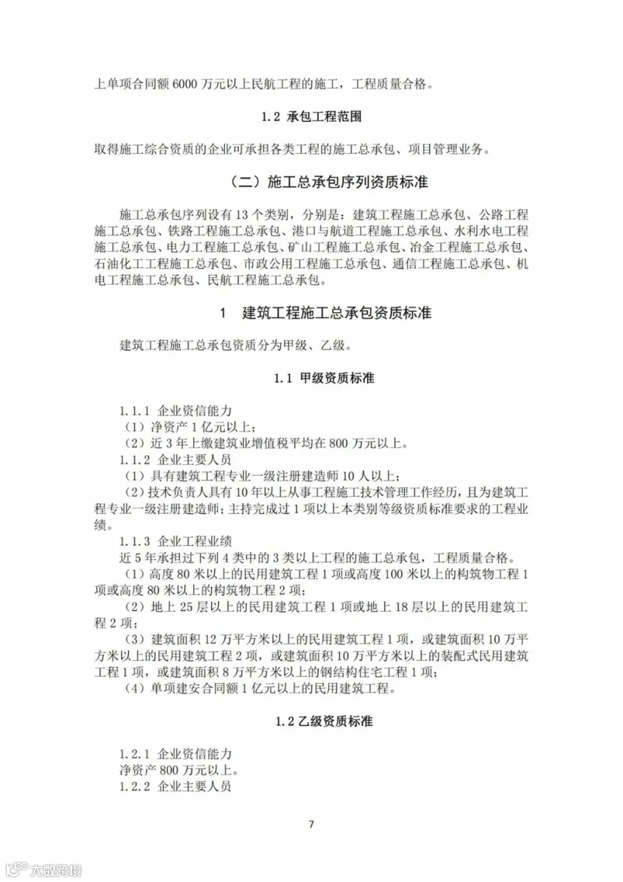
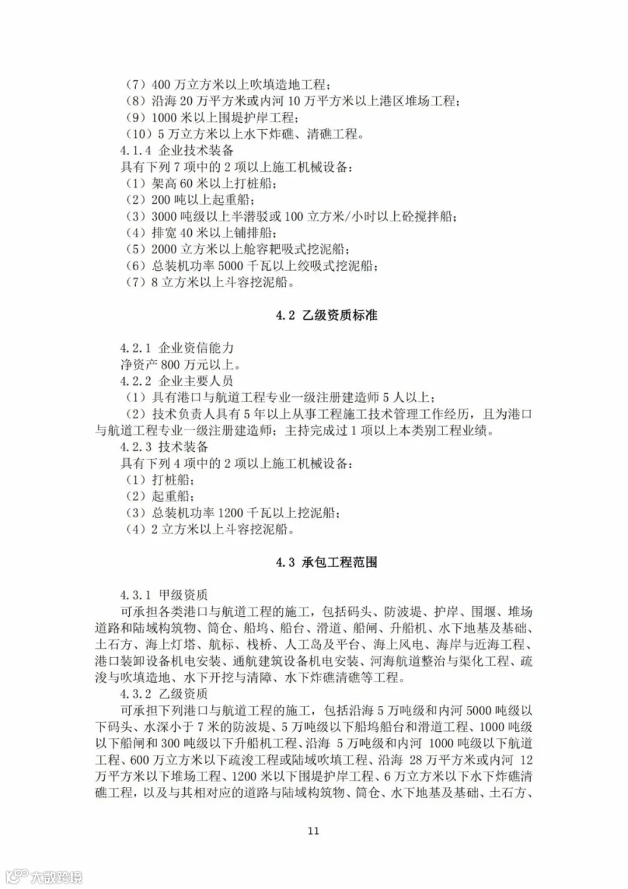
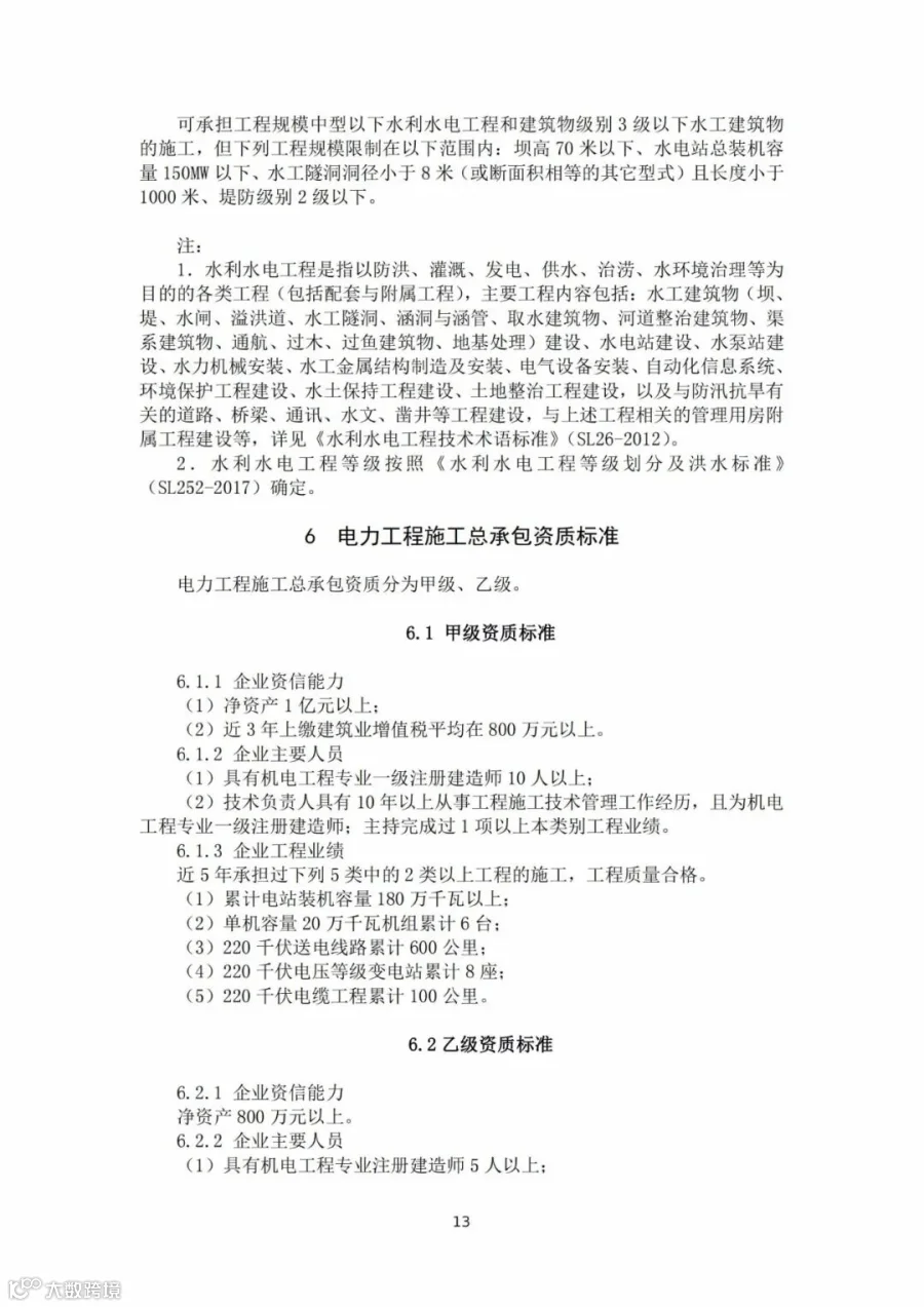
保留原12类施工总承包资质,施工总承包资质等级压减为甲、乙两级,甲级资质在本类别内承揽业务规模不受限制,原一级资质调整为甲级资质,其他等级资质合并为乙级资质。
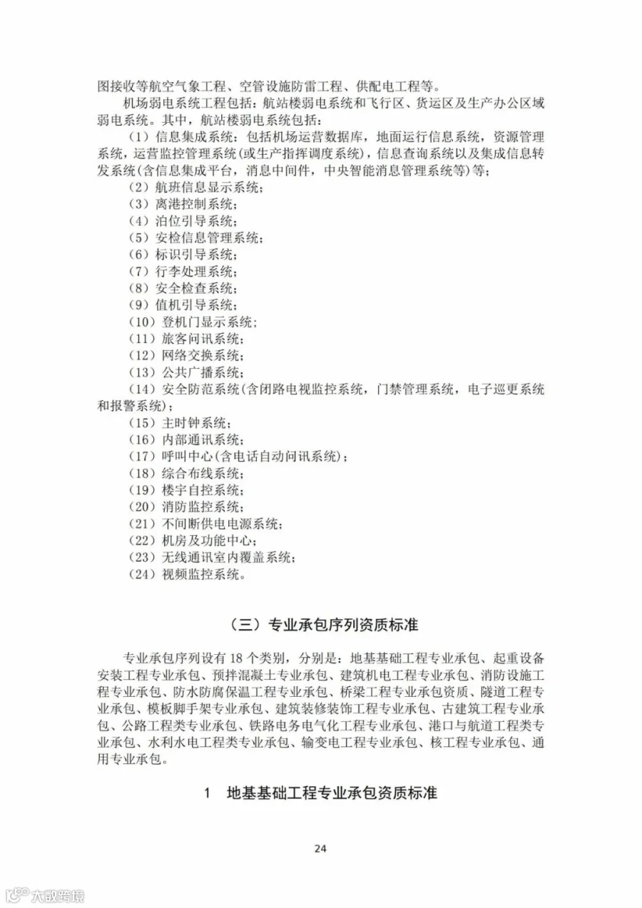
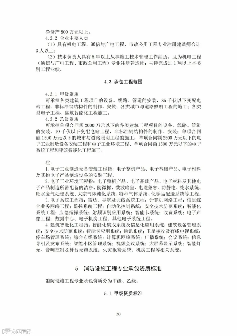
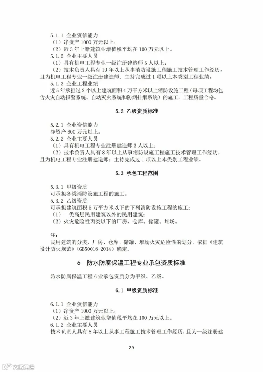
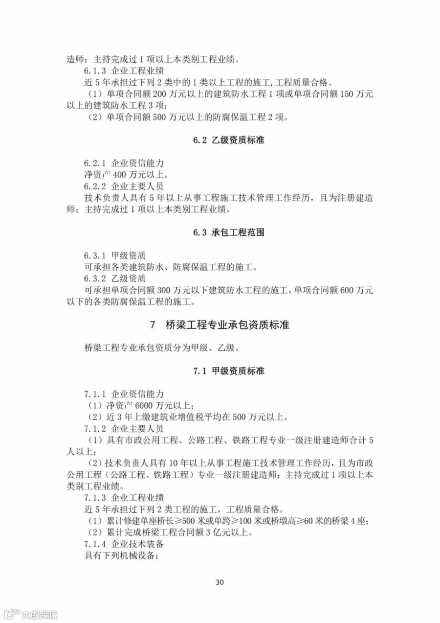
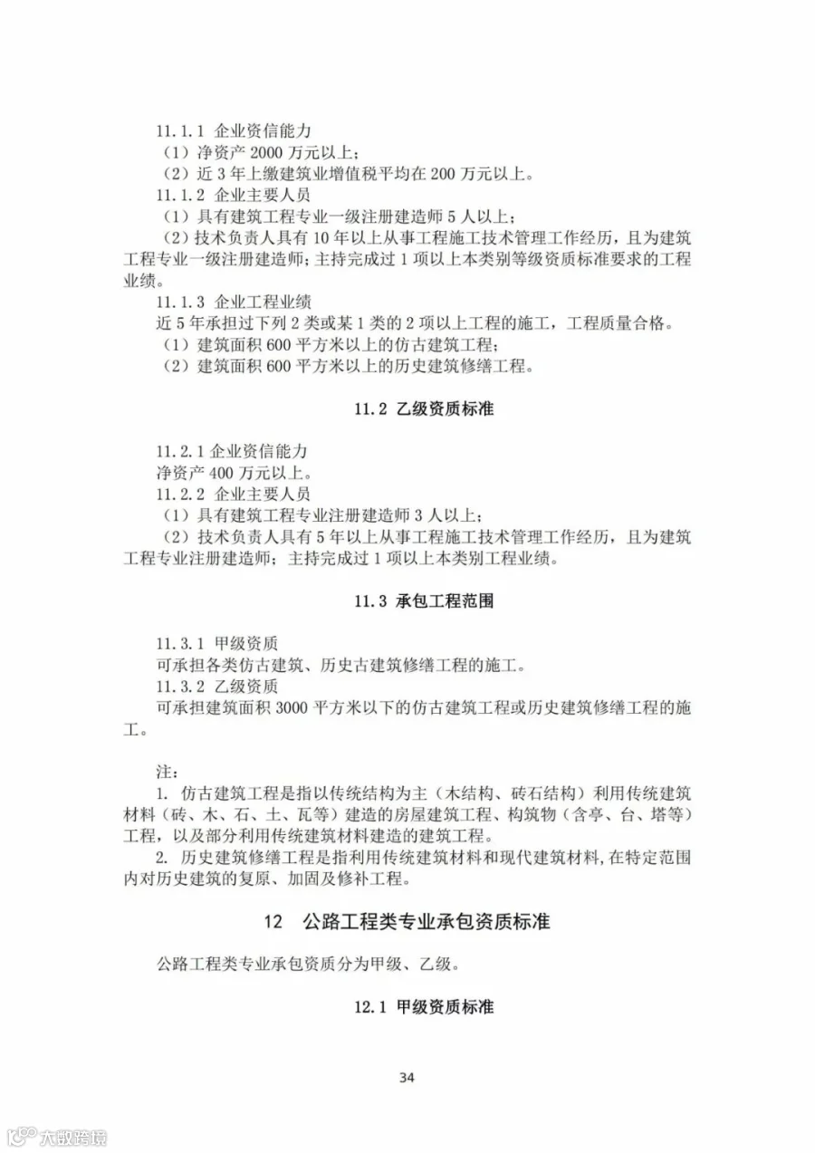
保留地基基础工程、起重设备安装工程、核工程等专业承包资质;将原专业承包资质整合为建筑装修装饰类、建筑机电类、公路工程类、港口与航道工程类、铁路工程类、水利水电工程类、通用类专业承包资质;专业承包资质不分等级。
将劳务企业资质调整为专业作业资质,由审批制改为备案制,不分等级。
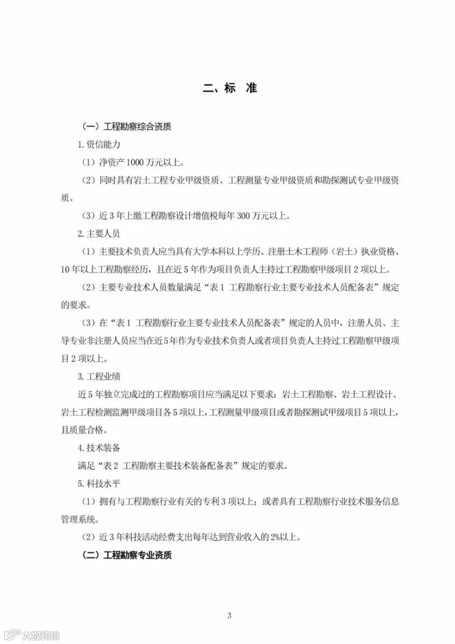
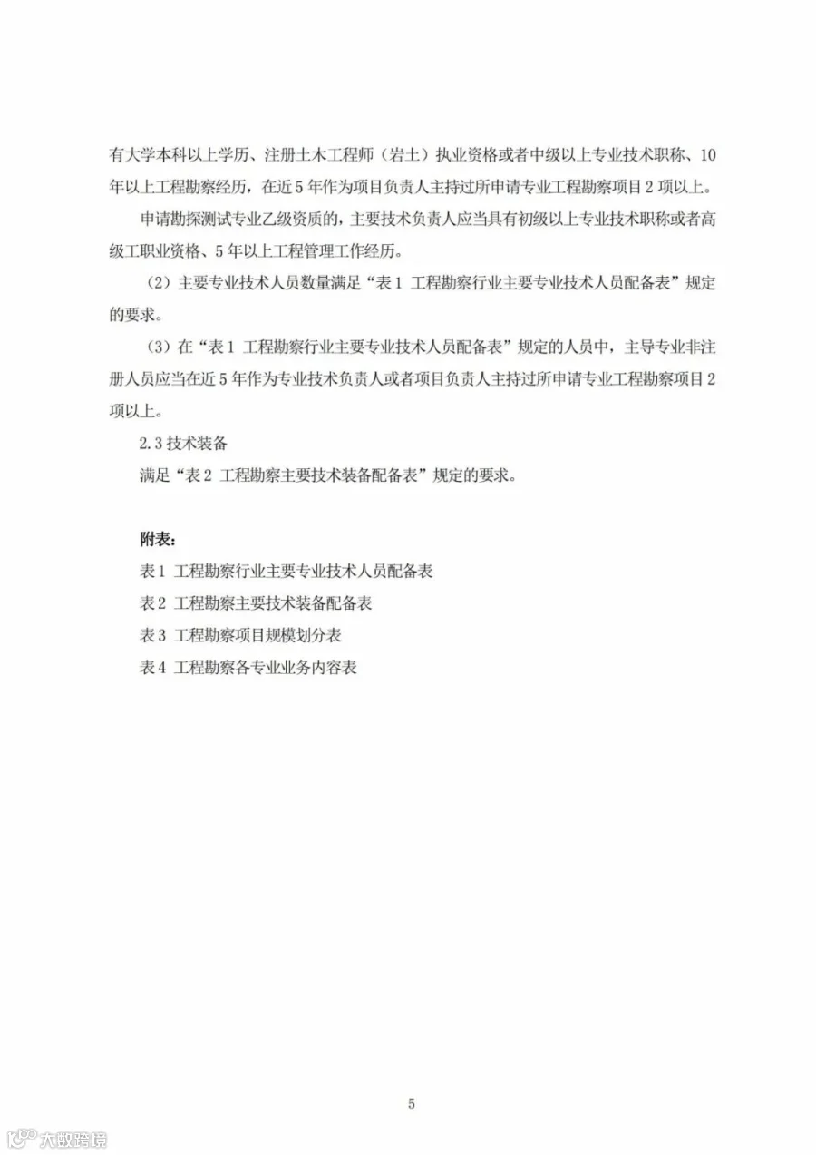
工程勘察资质:
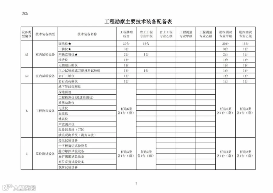
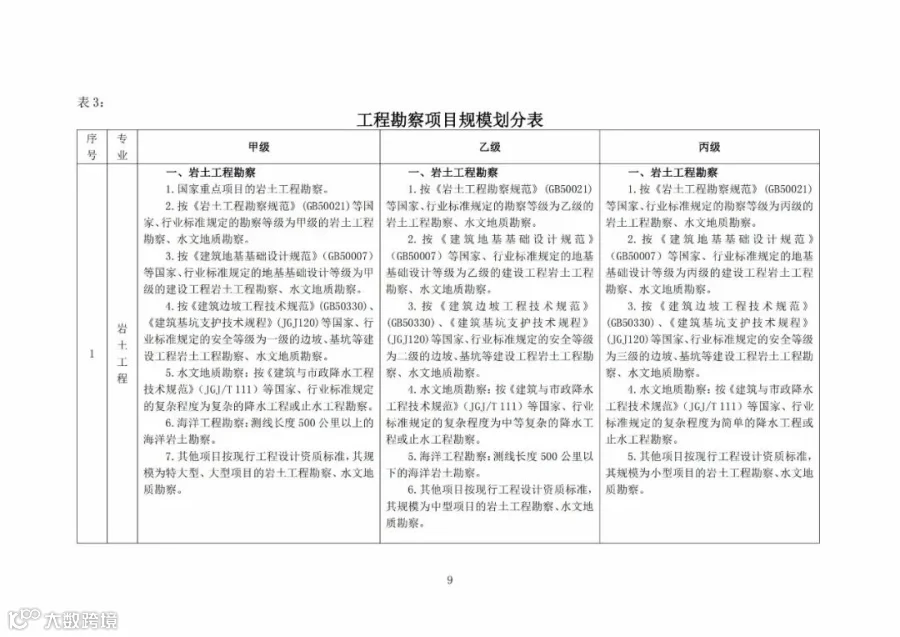
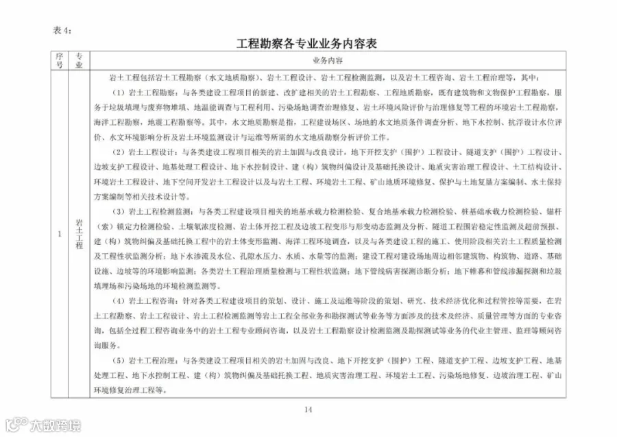
保留综合资质。将4类专业资质及勘察劳务资质整合为岩土工程、工程测量、勘探测试等3类专业资质。专业资质等级压减为甲、乙两级(勘探测试专业资质不分等级),原丙级资质并入相应专业乙级资质。
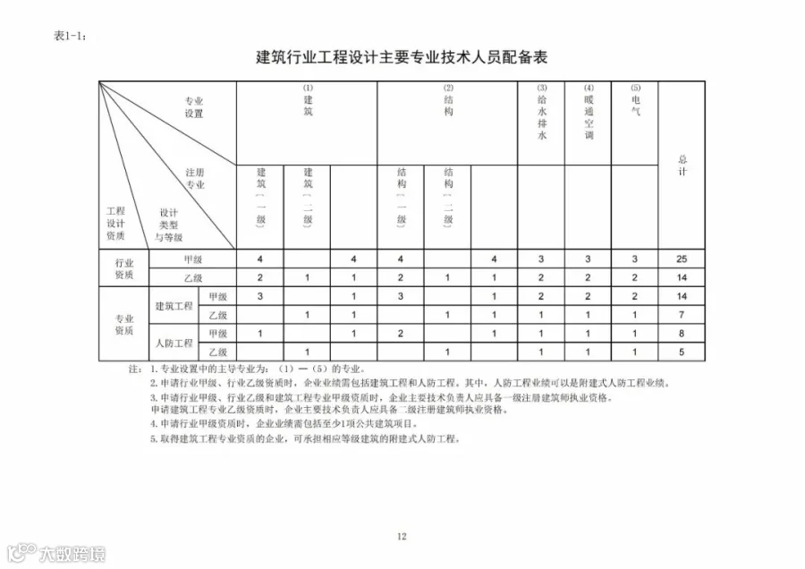
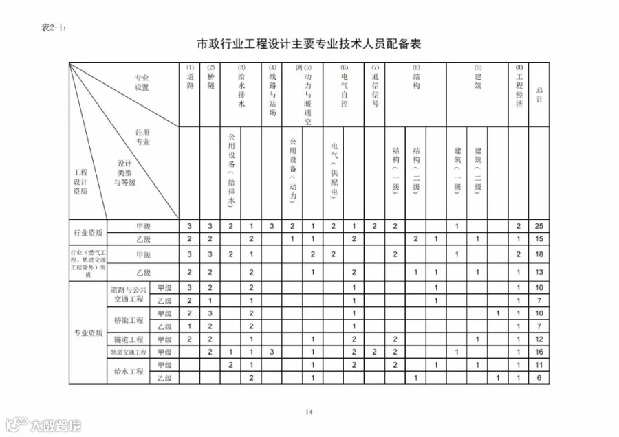
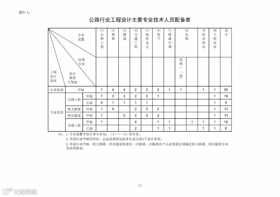
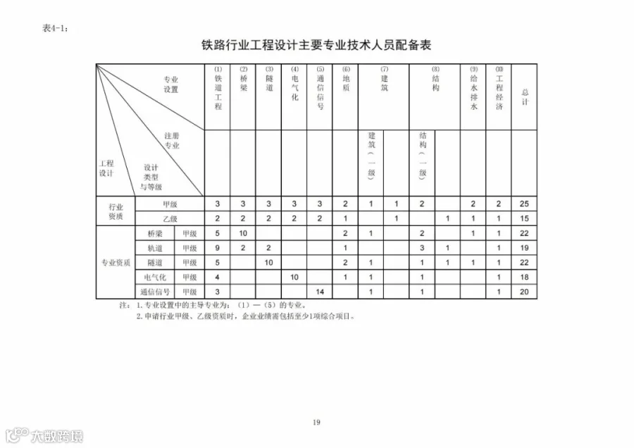
工程设计资质:
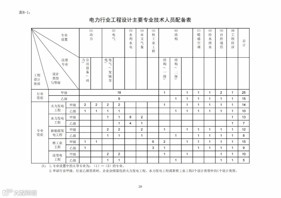
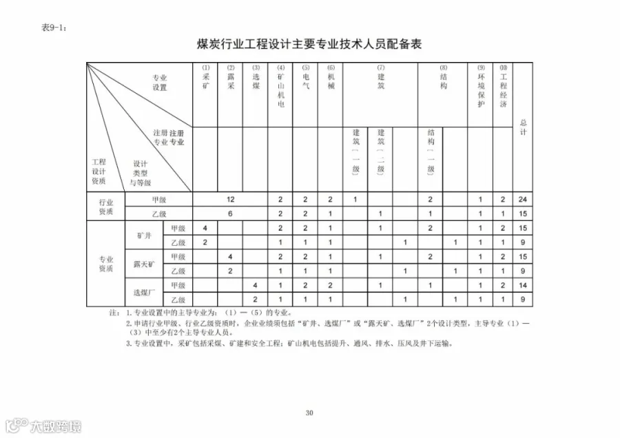
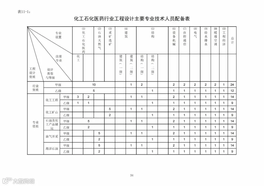
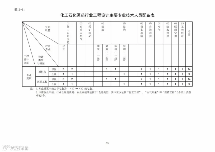
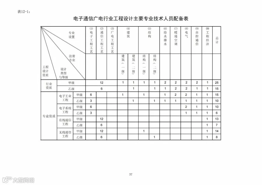
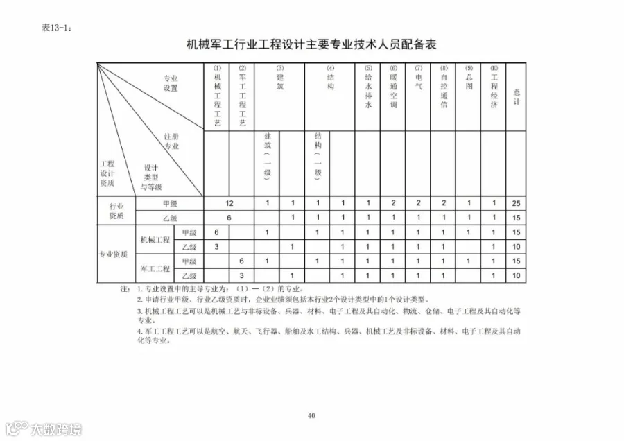
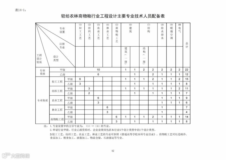
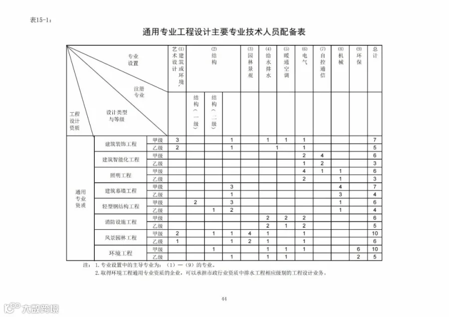
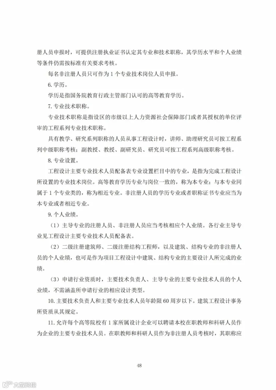
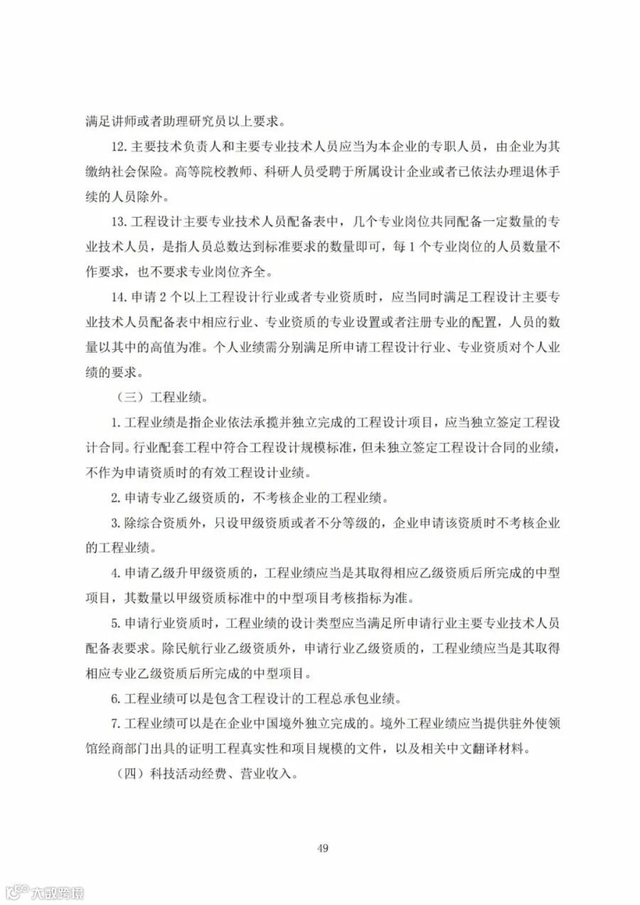
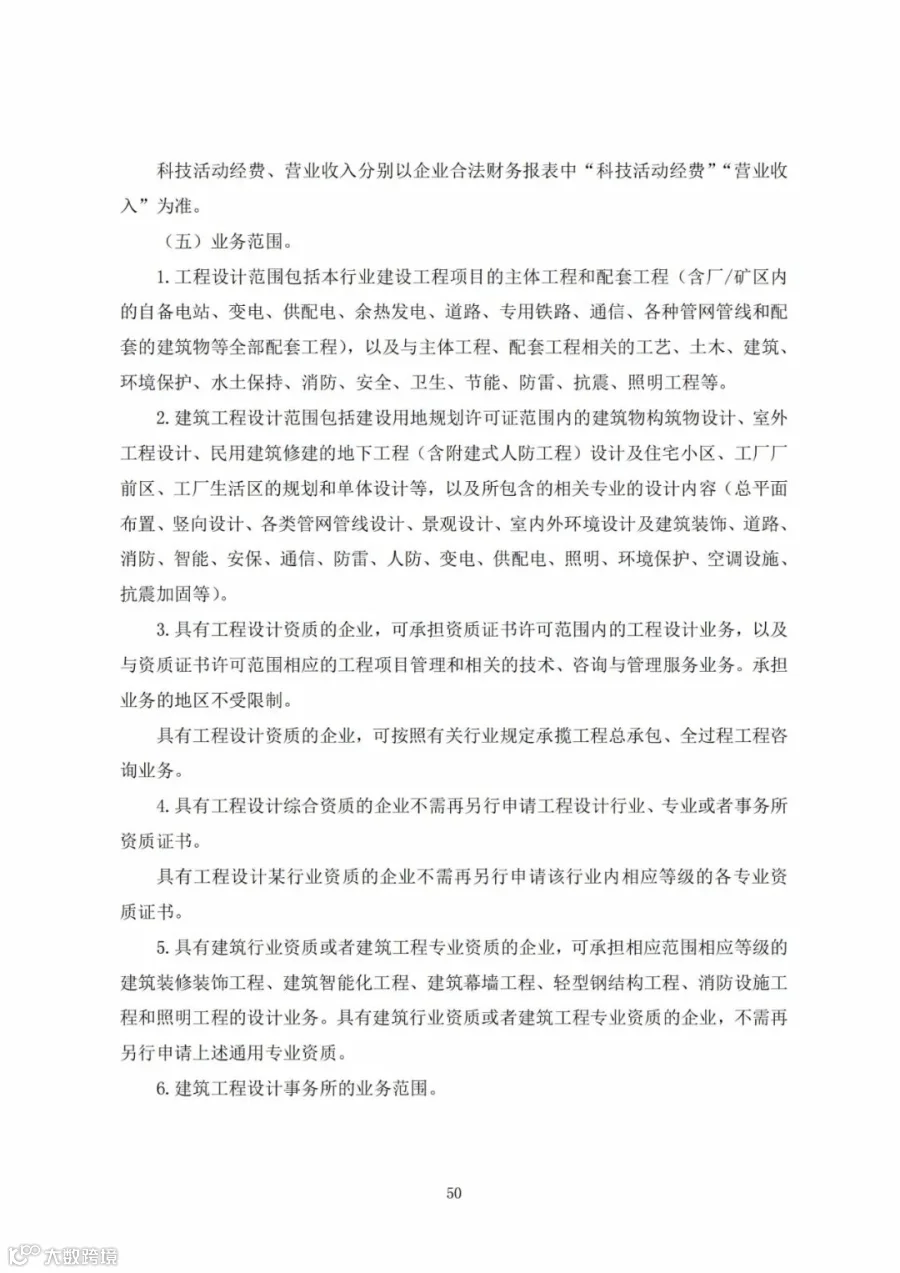
保留综合资质。对部分行业资质进行整合,其中,冶金行业与建材行业合并为冶金建材行业资质,轻纺行业、农林行业、商物粮行业合并为轻纺农林商物粮行业,电子行业、通信行业、广电行业合并为电子通信广电行业,石油天然气行业并入化工石化医药行业,军工行业并入机械行业,核工业行业并入电力行业,资质等级压减为甲、乙两级,原丙级资质并入相应行业乙级资质。取消海洋行业及专业资质,相关企业可以换发相近行业资质。整合原化工石化医药、石油天然气、电力、市政行业中的专业资质,资质等级压减为甲、乙两级,原丙级资质并入相应专业乙级资质;取消其他行业的专业资质,并入相应行业资质,原甲、乙级专业资质并入相应等级的行业资质,原丙级专业资质并入乙级行业资质。将专项资质调整为通用专业资质,取消环境工程专项资质的5个专项类别,整合为环境工程专业资质,资质等级压减为甲、乙两级,原丙级资质并入相应专业乙级资质。保留3类事务所资质。
工程监理资质:
保留综合资质。取消水利水电工程、公路工程、港口与航道工程等专业资质,其资质要求执行有关行业主管部门规定。取消农林工程监理资质,建设单位委托农林工程监理业务时,不再作资质要求。上述4个监理专业资质取消后,相关企业可以换发相近专业同等级监理专业资质。监理专业资质等级压减为甲、乙两级,原丙级资质并入相应专业的乙级资质。取消事务所资质。
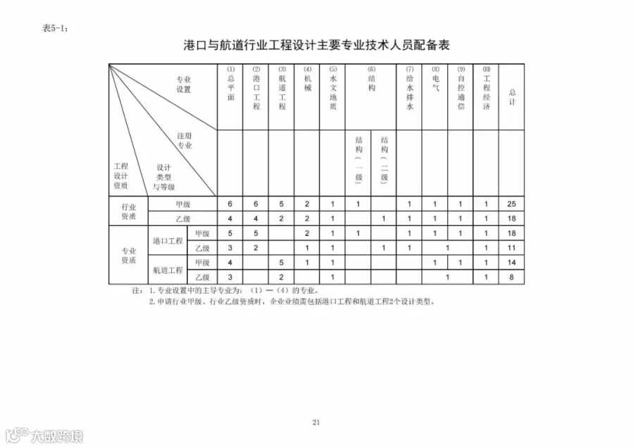
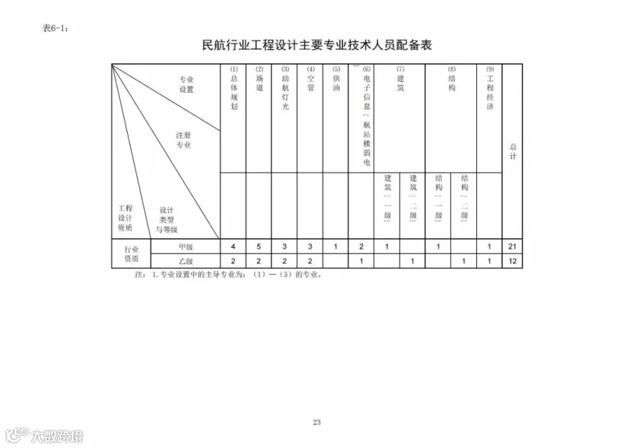
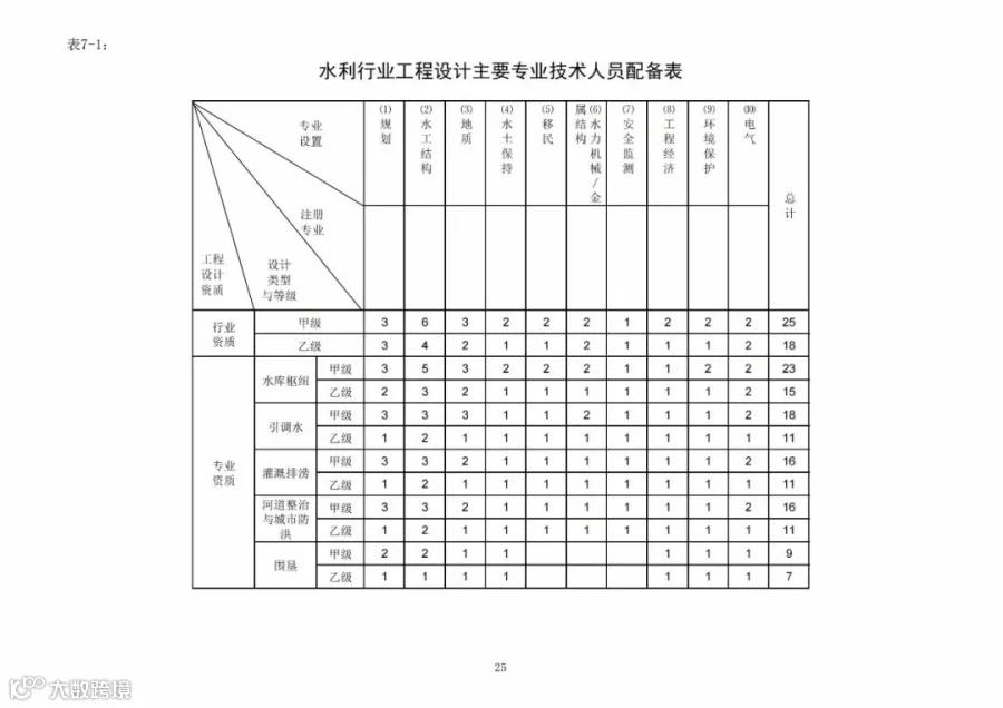
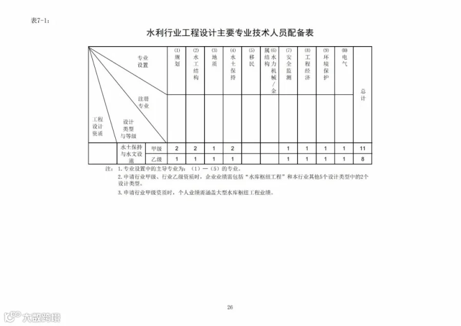
建设工程企业资质等级细分表



















































































































































声明:转载此文是出于传递更多信息之目的,不为商业用途。文字和图片版权归原作者所有,若有来源标注错误或侵犯了您的合法权益,请作者与我们联系,我们将及时更正、除,谢谢。


欢迎加入:清大·工商管理(EMBA)总裁高级研修班
【联系方式】
咨询人:李老师
联系电话:139 1144 5864(同微信)
邮箱:1847623599@qq.com
微信:nt2014520(请备注“ 清大EMBA ”)
长按下方二维码添加李老师微信(请备注:清大EMBA )

【联系方式】
咨询人:李老师
联系电话:139 1144 5864(同微信)
邮箱:1847623599@qq.com
微信:nt2014520(请备注“ 清大EMBA ”)
长按下方二维码添加李老师微信(请备注:清大EMBA )

长按识别二维码,关注建筑业观察。


