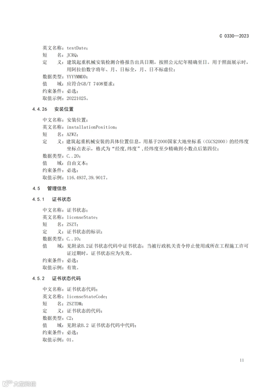
点击上方蓝字
加入建筑
来源:住建部官网,整理:度川管理研究部,转载请注明!

各省、自治区住房城乡建设厅,直辖市住房城乡建设(管)委,上海市交通委员会,山东省交通运输厅,新疆生产建设兵团住房城乡建设局:
为贯彻落实国务院关于加快推进电子证照扩大应用领域和全国互通互认的要求,提升建筑施工安全监管数字化水平,决定开展建筑起重机械使用登记证书电子证照(以下简称电子证照)试运行工作。现将有关事项通知如下:
一、试运行范围
自2023年12月1日起,在北京、天津、黑龙江、浙江、安徽、福建、山东、湖北、海南、重庆、贵州、云南、新疆等13个省(自治区、直辖市)开展电子证照试运行工作。
总结电子证照试运行工作经验,自2024年7月1日起,在全国实行建筑起重机械使用登记证书电子证照制度。
二、试运行内容
(一)统一制证标准
各试点地区建筑起重机械使用登记证书发证机关(以下简称发证机关)要按照《全国一体化政务服务平台电子证照建筑起重机械使用登记证书》(C0330-2023)(附件1)和《全国工程质量安全监管信息平台电子证照归集共享业务规程(试运行)》(附件2)要求,规范开展电子证照制作、签发和信息归集工作,通过全国工程质量安全监管信息平台进行电子证照赋码,形成全国统一的电子证照版式,切实做到照面规范、内容全面、数据真实。各试点地区发证机关应当在辖区内安装单位办理建筑起重机械拆卸告知书时,同步注销相应使用登记证书。
(二)建设信息平台
各试点地区住房城乡建设主管部门要结合本地区实际,建设统分结合的建筑起重机械管理信息平台(以下简称信息平台),实现建筑起重机械备案、检测、验收、使用登记、安装拆卸告知全流程数字化监管,政务服务事项“一网通办”。省级主管部门统建信息平台的,要注意做好与市、县级发证机关电子签章的对接;市、县级主管部门分建信息平台的,省级主管部门需在统一赋码和信息归集等环节发挥纽带支撑作用,推动实现部、省、市、县四级联动,避免“数据孤岛”,确保电子证照试运行工作顺利实施。
(三)数据互联互通
各试点地区省级住房城乡建设主管部门要全量、实时归集辖区内建筑起重机械使用登记证书电子证照数据,将新制发的电子证照数据实时上传至全国工程质量安全监管信息平台,并动态维护证书变更信息。我部将通过全国工程质量安全监管信息平台及关联的微信小程序,向全社会提供建筑起重机械使用登记证书电子证照信息公开查询及二维码扫描验证服务,同时向各试点地区省级住房城乡建设主管部门共享电子证照信息,实现建筑起重机械使用登记证书电子证照跨省互通互认、数据互联共享。
三、工作要求
各地要高度重视,充分认识到实行电子证照制度是推动房屋建筑和市政基础设施施工安全监管工作数字化转型的重要手段,将推广应用电子证照和安全生产工作统筹起来,明确目标任务和落实措施,加强经费保障,压实工作责任,加大工作力度,推动部门间业务协同和数据共享。
各地省级住房城乡建设主管部门应于2023年8月20日前明确业务、技术联系人,并将接口服务授权申请表(附件3)反馈至住房城乡建设部工程质量安全监管司。
参与电子证照试运行工作的省(自治区、直辖市)要于2023年11月1日前完成信息平台建设、系统升级和联调测试工作,出台辖区内纸质证照转换电子证照实施细则,主动向服务对象和社会公开办事指南。未参与试运行工作的地区要积极学习试点地区的先进经验,于2024年6月1日前完成建筑起重机械使用登记证书电子证照发放准备工作。
联系人及电话:任忠仁 010-58933253
技术咨询电话:武彦清 010-58934536
电子邮箱:aqc@mohurd.gov.cn
附件:1.全国一体化政务服务平台电子证照建筑起重机械使用登记证书(C0330-2023).pdf
2.全国工程质量安全监管信息平台电子证照归集共享业务规程(试运行).doc
3.建筑起重机械使用登记证书电子证照接口服务授权申请表 .docx
住房城乡建设部办公厅
2023年8月14日
(此件主动公开)
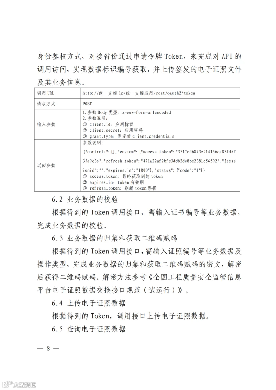
附件1.全国一体化政务服务平台电子证照建筑起重机械使用登记证书(C0330-2023)




























附件2.全国工程质量安全监管信息平台电子证照归集共享业务规程(试运行)














也可点击文章底部“阅读原文”至官网下载附件
声明:转载此文是出于传递更多信息之目的,不为商业用途。文字和图片版权归原作者所有,若有来源标注错误或侵犯了您的合法权益,请作者与我们联系,我们将及时更正、除,谢谢。
| 2022年全国各省建企中标100强 | |||
| 吉林 | 辽宁 | 黑龙江 | 河北 |
| 北京 | 天津 | 山东 |
山西 |
| 陕西 | 内蒙古 | 甘肃 | 宁夏 |
| 青海 | 新疆 | 西藏 | 河南 |
| 江苏 | 浙江 | 上海 | 安徽 |
| 福建 | 江西 |
湖北 | 湖南 |
| 重庆 | 四川 | 云南 | 贵州 |
| 广西 | 广东 | 海南 | 全国 |
注:全国(未计入港澳台地区)各省建筑施工企业年度百强榜,蓝色为已经发布的省份,点击相关省份(市)即可直接查看。 |
|||
▼关注建筑业观察,获取全国最新建筑政策。

立即关注!

立即关注!



