点击上方蓝字
加入建筑
来源:江西/广东/山东/江苏省人民政府等、中国政府网,整理:度川管理研究部,转载请注明!
截至目前,国务院已接连批复江苏、广东、山东、福建、湖南、安徽、江西、河北、山西、吉林、宁夏、海南、浙江、广西、内蒙古、贵州、青海、黑龙江、四川、云南、甘肃、陕西、长江经济带等23地《国土空间规划(2021—2035年)》。目前江西、广东、山东、江苏四省已正式印发《规划》。
《规划》是对各省国土空间作出的全局安排,是省域国土空间保护、开发、利用、修复的政策和总纲,必须严格执行,任何部门和个人不得随意修改、违规变更。
江西

《江西省国土空间规划(2021-2035年)》已于2023年9月15日经国务院批复同意。
2024年1月11日,江西省人民政府正式印发《江西省国土空间规划(2021-2035年)》。
规划范围包括省域行政辖区内全部国土空间。规划基期年为2020年,规划期限为2021年至2035年,远景展望至2050年。

江西省未来建设方向

铁路、公路、机场体系布局:


加快纵向“京津冀—粤港澳”主轴贯通,推进京港台高铁昌九段建设,谋划咸修吉(井)铁路布局。推动横向“长三角—成渝”主轴和沪昆通道扩容提质,共建赣鄂湘长江高等级航道,规划布局常岳昌高铁、武咸昌高铁、长沙至南昌(九江)铁路,构建南昌—武汉、南昌—长沙之间复合交通走廊。积极融入“长三角—粤港澳”主轴,战略性布局“浙赣粤”通道,规划预留景鹰瑞铁路、赣广高铁、赣龙厦高铁通道,实现江西全面融入粤港澳大湾区、长三角城市群3小时交通圈。提升福银、厦蓉通道服务水平,加快推进昌厦(福)高铁、赣龙厦高铁规划实施。加强与东部沿海港口的疏港通道衔接组织,推进赣粤运河前期论证,开展浙赣运河前期研究,构建陆海直达低成本物流大通道。
建成横向沿江、岳衢、沪昆、衡吉温、韶赣厦、渝长厦通道,以及纵向京港澳、合福、福银、蒙吉泉、阜鹰汕、咸井韶通道。形成南昌都市圈“二环九射”、赣州“一环七射”交通骨架网络。引导交通基础设施差异化布局,加强城镇化发展区交通网络提质增效,进一步优化交通与城镇空间的协调布局。促进农产品主产区城乡交通统筹布局,完善农村物流体系建设。控制重点生态功能区交通增量布局,加强交通项目生态化选线,支持既有设施改造升级。
衔接国家综合立体交通网,推进高速铁路、高速公路、高等级航道、民用航空网络建设,优化普速铁路、国省道网络布局,加快构建全省现代化高质量综合立体交通网。到2035年,规划铁路总里程8000公里,高速铁路总里程3600公里以上,高速公路总里程10000公里以上,普通国省道总里程20000公里以上,高等级航道总里程约2000公里,实现铁路网覆盖全省90%以上县(市、区),民用机场1小时交通圈覆盖90%以上的县(市、区),高速公路市市有绕城、县县双高速,乡镇30分钟上高速。
建成现代交通物流体系,提供“结构优化、安全便捷、普惠城乡”的综合运输服务,促进智慧交通全方位渗透,引导交通与魅力空间深度融合,打造“绿色交通”江西样板。到2035年,基本形成全省“123”交通出行圈①,融入全球“123”快货物流圈②(①南昌都市圈、赣州都市区及其他城镇群1小时通勤,南昌至省内其他设区市、设区市至辖区内县城1小时通达;省内各设区市之间2小时通达;南昌至全国主要城市3小时覆盖。②国内1天、周边国家2天、全球主要城市3天送达。)。
培育以南昌为核心,赣州、九江、上饶为节点的四大门户型枢纽城市,优化和扩大口岸功能,建设多方式协同的国际性交通枢纽港站体系。
充分发挥长江黄金水道优势,全面建成以九江港为核心的长江经济带区域性航运中心,大力提升“江海直达”航运功能,积极培育“近洋直航”国际航线,完善疏港通道布局,加强多式联运体系建设。
依托南昌昌北国际机场打造客货并重的区域性复合型航空枢纽,完善国际航线网络,加强九江庐山机场与南昌机场功能联动;培育赣州黄金机场航空货运功能,形成跨境电商试验区重要支撑;积极争取宜春、景德镇、三清山、瑞金等机场口岸功能。
推进“一市一港”无水港布局,重点建设南昌向塘、赣州两大中欧班列组织枢纽,支持上饶、宜春、新余、鹰潭、抚州等地申报综合保税区和预留发展空间,加强内陆港与沿海枢纽港口之间的铁海联运班列组织。
加强“一核三极多中心”枢纽城市建设,支持南昌都市圈发展国际性门户枢纽,推进南昌—九江核心枢纽的资源整合优势互补;建设赣州、上饶全国性综合交通枢纽;支持赣西(宜春、新余、萍乡)培育全国性综合交通枢纽功能;建设吉安、抚州、鹰潭、景德镇等区域性综合交通枢纽;加强综合交通枢纽的一体化建设,提高多种交通方式的衔接转换能力。加强综合货运枢纽建设,推进多式联运高质量发展,重点建设南昌“三型”国家物流枢纽和九江港口型国家物流枢纽,推动赣州、鹰潭国家物流枢纽布局。加强综合交通枢纽、国家物流枢纽与周边区域产业功能空间的统筹规划,促进集约布局、地上地下综合开发,拓展枢纽的综合服务功能。
保障民用机场、港口、铁路等大型交通设施和大型物流枢纽基地等落实军民融合的空间需求。
以国家骨干水网为依托,以长江、鄱阳湖、五河等自然河湖为基础,建设环鄱阳湖水资源配置工程,构建赣西北、赣东北、抚河流域、赣南和吉泰盆地五大水资源配置带,加强大型水利枢纽工程调控作用,构建全省骨干水网体系,推进市县水网建设,优化水网空间格局。
以长江干流江西段、鄱阳湖治理为重点,实施鄱湖安澜百姓安居专项工程,推动江河堤防达标建设,畅通江河洪水通道,规划建设现代防洪工程体系,实现“江湖两利”。推进康山等4个国家级蓄滞洪区、泉港等省级蓄滞洪区建设,以符合防洪要求为前提加强范围内国土空间用途管控,确保分蓄洪功能。

推进环鄱阳湖水资源配置工程等重点跨区域、跨流域引调水工程建设,优化区域水资源配置格局,加强南昌都市圈、重点中心城市供水保障能力。推进江口、万安水库前期工作,研究论证鹅婆岭等大型水库,推动兴江、大岗山、南茶、南溪、铁镜山、永济、东源、流源等一批中型水库,以及一批小型水源工程建设。完善万安等已建水库的供水配套设施建设。保障城乡供水工程用地,全面推进县城以上城市应急水源工程建设,实施环鄱阳湖水资源配置工程、引梅入瑞、井冈山调水工程等引调水工程,南昌、赣州、九江等重要城市供水体系应确保2处主水源与1处备用水源,其他城市应确保1处主水源与1处备用水源,到2035年全面完成所有城市的应急备用水源建设。
以鄱阳湖平原等5个农业生产集中区为重点,实施大坳、梅江、平江等大型灌区建设,推进吉泰盆地等大型灌区前期工作,推动赣抚平原、袁惠渠、潦河等18处大型灌区续建配套与现代化改造,继续开展万长、白鹿等一批中型灌区续建配套与节水改造。
持续提高非化石能源消费比重,落实国家碳达峰目标。加强支持水能、光伏、风电、生物质能、地热能等可再生能源项目建设,推动奉新等一批抽水蓄能电站项目建设,以光电建筑一体化、农光互补等综合利用电站为重点发展光伏发电,以高山风场为重点发展风电。推动瑞金电厂二期、丰城电厂三期、信丰电厂、新余电厂二期、神华九江二期、上高电厂、上饶电厂等支撑电源项目建设投产工作。按照国家统筹安排,做好彭泽等核电站厂址保护。规范风力发电、光伏发电、地热能源项目开发建设管理,落实耕地和永久基本农田、生态保护红线用途管制要求,做好选址论证,降低生态环境影响。
规划建设南昌—武汉等纳入国家规划的特高压输电工程。加快推进江西第二回直流输电通道纳规建设,形成与国家大型能源基地互联互通、华中各省融合互济的特高压骨干网架。预留保障各电压等级的变电站站址用地和输电通道空间。近期加快建设南昌—武汉特高压工程及吉安东、高安、信玉、赣州东、云峰、鹰潭、抚州、信州、马回岭等500千伏输变电工程。
完善成品油管道运输工程及配套设施,推进樟树—萍乡、赣州—龙南、赣州—瑞金成品油管道建设,进一步优化省内成品油管网布局。推进铁路、公路、港口等重大煤炭运输通道建设,根据省内煤电企业分布、浩吉铁路及长江水运条件,布局一批煤炭储备项目。支持推进川气东送二线皖赣支干线等国家管网工程、省级天然气管网和互联互通工程建设,依托国家管网构建多节点、多环型双向输气模式,稳妥推进“县县通气”目标实现。完善天然气储配设施布局,重点推进湖口液化天然气(LNG)储配项目二期工程建设,有序推进樟树盐穴地下储气库等天然气储备设施规划建设。

全面对接长三角、粤港澳大湾区,与湖北、湖南共建长江中游城市群,积极联动成渝双城经济圈、海西经济区。建设南昌、赣州、九江、上饶等开放门户,推动其他城市提升双向开放水平,支持省际毗邻地区基础设施互通互联和共建跨省合作产业平台。
做强做优南昌都市圈,增强南昌中心城市功能和区域辐射能力,深化昌九、昌抚一体化,加强对赣江新区发展支持,加快“1小时”交通圈建设。积极培育赣州省域副中心城市,提升九江、上饶、宜春等其他设区市集聚和综合服务能力。支撑以县城为重要载体的城镇化建设,因地制宜推动县城和小城镇特色发展、优化布局。强化城镇、产业沿主要交通通道集聚,切实提升开发区用地效益。
推进南昌中心城区与南昌县城、赣江新区的城镇空间一体化规划建设,建设都市圈中心城市,增强高端服务和科教创新功能。加快赣江新区、南昌空港新城、南昌向塘国际陆港新城、南昌高铁东站新城、南昌未来科学城、九江九望新城等功能片区建设。
规划以南昌市为核心的“一环七射两联通”城际铁路网。优先利用昌九城际铁路、昌福铁路、沪昆高铁、昌赣高铁、昌景黄高铁开行城际列车。规划预留以南昌市区为中心,放射布局的市域(郊)铁路通道。
查看全文:国务院批复同意!江西大批项目来了
广东省

《广东省国土空间规划(2021—2035年)》已经国务院批复同意。
1月16日,广东省人民政府正式印发《广东省国土空间规划(2021—2035年)》。《规划》对全省国土空间开发保护作出总体安排,是一定时期内省域国土空间保护、开发、利用、修复的政策和总纲,是编制省级相关专项规划的基础和市县等下位国土空间规划的基本依据。
《规划》范围涵盖广东陆域行政管辖范围及省管辖海域范围。
规划基期为2020年,规划期限为2021-2035年,展望至本世纪中叶。
未来建设方向
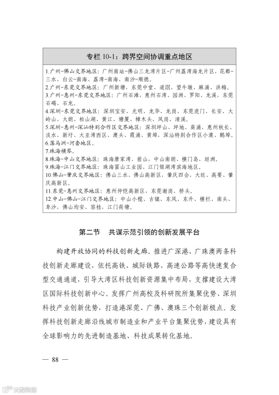
1.沿海通道:自福建进入广东,经潮州、汕头、揭阳、汕尾、惠州、深圳、东莞、广州、中山、江门、珠海、阳江、茂名、湛江,至广西。
2.沪广-西江通道:自福建进入广东,经梅州、河源、广州、佛山、肇庆、云浮,至广西。
3.汕昆横向通道:粤北生态发展区横向通道,经河源、韶关、清远,至广西。
1.京港澳通道:自湖南进入广东,经韶关、清远、广州、东莞、深圳、佛山、江门、中山、珠海,至香港、澳门。
2.京深港通道:自江西进入广东,经河源、惠州、东莞、深圳,至香港、澳门。
3.粤贵川通道:起自粤港澳大湾区,经珠海、中山、江门、广州、佛山、肇庆,至广西,连接成都。
4.粤湘渝通道:起自粤港澳大湾区,经珠海、中山、江门、广州、佛山、清远,至湖南,连接重庆。
5.二湛通道:自广西进入广东,经湛江,连接海南自由贸易港。
6.粤东北上通道:起自汕潮揭地区,经汕头、潮州、揭阳、梅州,至江西。
1.汕尾北上通道:经汕尾、河源。
2.粤西北上通道:经湛江、茂名
1.水资源配置工程
依托东江、西江、北江、韩江、鉴江等主要河流,加快建设珠江三角洲水资源配置工程、环北部湾广东水资源配置工程、粤东水资源优化配置工程,推进珠中江水资源一体化配置工程等项目前期论证,与东深供水工程一起,构建“五纵五横”水资源配置骨干网。持续推进韩江榕江练江水系连通工程、广州市北江引水工程(水源工程)、潮州市引韩济饶供水工程、韶关市南水水库供水工程、深汕合作区引水工程、东江流域水安全保障提升工程、深圳东江取水口上移工程、澳门珠海水资源保障工程、高州水库灌区续建配套与现代化改造工程、粤东灌区等项目建设,加强湛江雷州半岛、韶关南雄盆地等新建大型灌区前期论证等项目建设。
推进深汕特别合作区明溪水库、河源市九潭水库、肇庆市西江大湾水库、阳江市龙门水库等大型水库建设。
2.防洪提升工程
加快实施韩江高陂水利枢纽、西江干流治理、潖江蓄滞洪区、思贤滘与天河南华生态控导工程等流域防洪骨干工程建设。大力推进纳入国家规划的集雨面积超过3000平方千米的江河主要支流治理及独流入海河流治理项目建设任务。
推进大湾区堤防巩固提升工程、东江干流治理工程、韩江干流治理工程、北江干流治理工程、鉴江干流治理工程等大江大河治理工程建设,实施生态海堤建设工程,推进雷州半岛海堤加固工程、惠州市白花河防洪排涝治理工程、漠阳江出海口综合整治工程等区域防洪排涝工程。
开展省主要江河临时蓄滞洪区、珠江三角洲河口整治工程等前期论证。
1.电厂及配套工程
推动惠州、陆丰、廉江、岭澳、台山核电项目及配套送出线路工程建设,加快湛江、阳江、江门、珠海、惠州、汕尾、汕头、揭阳、潮州等市海上风电场开发及配套送出线路工程建设,建设粤东和粤西千万千瓦级海上风电基地。
加快陆丰甲湖湾电厂3、4号,华润电力海丰电厂3、4号机组,国粤韶关综合利用发电扩建项目,华能海门电厂5、6号机组,茂名博贺电厂3、4号机组,粤电惠来电厂5、6号机组,国能清远电厂二期,华厦阳西电厂二期7、8号机组,湛江京信东海岛电厂二期等纳入国家电力发展规划的支撑性调节性兜底保障清洁煤电项目及配套送出线路工程建设。
2.输变电工程
建设广州傍海(番南)、广州南洲(海珠)、深圳中部、深圳皇岗、深圳前海、深圳大空港、佛山雄伟、云浮云城、阳江高新、东莞滨海(沙角)、肇庆德庆、韶关始兴、韶关乐昌等500千伏输变电工程。实施珠西南外环配套线路工程、粤西网架优化工程(二期)、五邑-雄伟、穗东水乡线路改造、狮洋-沙角电厂线路增容改造、楚庭第二电源通道500千伏线路工程、珠西南点对网送电通道改造、深汕至现代(皇岗)线路工程、穗东换流站网架完善工程、500千伏茂名至德庆线路工程、500千伏德庆至西江线路工程、粤东送深点对网通道线路。推进藏东南至粤港澳大湾区直流工程及配套受端深圳、广州、东莞、佛山落点交流配套输变电工程。
3.油气接收存储及管网建设工程
稳步推进天然气“县县通”工程,建设茂名-阳江、惠州-海丰干线、穗莞干线、珠中江干线、琼粤天然气管线等天然气主干管网工程。推进潮州华瀛、惠州、粤东等LNG接收站新建扩建及外输管道建设,建设华丰LNG储配站(二程接卸)、闽粤经济合作区LNG储配站(二程接卸)、阳江LNG调峰储备站(二程接卸)等。重点建设惠州-韶关成品油管线、珠三角成品油管道互联互通工程、博贺新港-茂名石化原油成品油管道、粤闽成品油管道工程、西气东输三线闽粤支干线二期项目(广东段)等项目建设。
积极推动广州LNG应急调峰气源站(二程接卸)、深圳天然气储备和调峰库(二程接卸)、阳江LNG调峰储气库(二程接卸)、潮州闽粤经济合作区LNG储配站(二程接卸)的建设。审慎推进粤西LNG接收站前期工作,为“十五五”及后续做好项目储备。
建设茂名、惠州、揭阳、湛江等原油加工和储备基地。
推动珠海国能煤炭储运中心、湛江港、阳江港、国能台山电厂等码头泊位及燃煤电厂储煤设施建设。
建设云浮水源山、肇庆浪江、汕尾三江口、惠州中洞、河源岑田、梅州二期、阳江二期、茂名电白、韶关新丰、潮州青麻园等抽水蓄能电站及配套送出线路工程。
“一核”即强化珠三角核心引领带动作用,深化珠江口东西两岸融合发展,支撑广州、深圳都市圈和珠中江一体化发展,携手港澳共建国际一流湾区和世界一流城市群,形成带动全省发展的主动力源。
“两极”即支持汕头、湛江建设省域副中心城市,支撑汕潮揭同城化和湛茂一体化发展,提升沿海经济带东西两翼发展能级,与珠三角沿海地区共同打造世界级沿海经济带。
“多支点”即增强汕尾、阳江的战略支点功能,增强北部生态发展区中心城市的综合服务功能,建设若干个重要发展支点,形成融湾发展、适度集聚、协调联动的空间发展格局。
建设联动发展的网络化空间格局。
引导重点发展平台、科技创新节点沿重要交通廊道集中布局,强化轴带支撑作用。
完善高快速交通网络建设,支持各功能节点差异化发展,促进跨界地区空间协调布局,强化都市圈核心区、都会区、外围地区的联动,形成组团式、多中心、网络化的空间格局。
强化广深“双城”联动的核心引擎功能。
推动广州、深圳立足“双区”建设全局谋划国土空间布局,共建具有全球影响力的大湾区“双子城”,放大核心引擎的辐射带动和示范效应。
以高速铁路、城际轨道、高速公路为依托,强化广州、深圳两市核心区之间的直联直通,以城际地铁、市域快线等中距离大运量轨道交通加强核心区与广深发展轴带上各功能节点之间互联互通。
支持两市协同布局重大科技基础设施,联合实施战略性新兴产业重大工程,共同推动大湾区建成更高水平的高质量发展动力源。
集中资源打造“黄金内湾”。
统筹推进环珠江口轨道交通、高速公路和珠江口东西两岸跨江跨海通道布局建设,促进相邻城市轨道系统“多网融合”,形成环珠江口多层次的同城化交通廊道网络。
建设协同一体的都市圈。
支持建设广州强核心簇群式都市圈,强化广州作为国家中心城市和综合性门户城市的带动作用,加快推进广佛全域同城化、广清一体化建设,加强广州与肇庆、云浮、韶关等周边城市协同发展。
支持建设多中心网络化的深圳都市圈,强化深圳作为科创中心的引领作用,加强深莞惠跨界协同,强化深圳对汕尾、河源等周边城市的辐射带动。
深化高水平对外开放,畅通支撑“双循环”的陆海大通道,加强区域协调联动发展,促进“一核一带一区”协调发展,推动构建新发展格局,全力打造国内国际双循环的战略支点。
构建高水平对外开放新格局
加强与“一带一路”沿线国家和地区互联互通。
建设面向东南亚、欧洲、远东地区的国际陆路大通道,加快推进川贵广-港澳-南亚国际物流大通道、广州国际港公铁联运枢纽、广州东部公铁联运枢纽(广州国际物流产业枢纽)、深圳商贸服务型国家物流枢纽、东莞(石龙)铁路国际物流基地、东莞常平铁路进出口货物装卸点建设,支持湛江参与共建西部陆海新通道,强化海铁联运效能,提升中欧班列运营水平。
积极参与“21世纪海上丝绸之路”港口网络体系建设,以铁水联运、江海联运、江海直达等为重点,构建立足粤港澳、辐射亚太、面向全球的水上物流大通道。
推动建设一批高水平对外开放平台。
强化资源要素支撑,积极推进横琴粤澳深度合作区、前海深港现代服务业合作区、南沙粤港澳重大合作平台建设,打造高水平对外开放门户枢纽。
加强对广东自贸试验区的空间保障,积极争取自贸试验区扩区。
大力发展特色合作平台,加快汕头华侨经济文化合作试验区和广州穗港智造合作区、佛山顺德粤港澳协同发展合作区、惠州潼湖生态智慧区、江门大广海湾经济区,以及东莞、中山、肇庆等地高水平对外开放平台的建设。
打造一批国际科创产业合作高地。
高水平建设国际合作产业园,重点推进中新(广州)知识城、广州国际生物岛、佛山中德工业服务区、广东(湛江)奋勇东盟产业园、中以(东莞)国际科技合作产业园、中以(汕头)科技创新合作区、中德(中山)生物医药产业园、中韩(惠州)产业园、中欧(江门)中小企业国际合作区建设,加强与日本、韩国、新加坡、欧洲、美国等国家和地区的经贸合作。
加强科技创新合作,推进与“一带一路”沿线国家和地区共建创新孵化中心、联合实验室或技术转移中心。
搭建“读懂中国”的人文交流平台。
规划建设具有国际先进水平的重大文体设施,推进会议会展场馆及配套设施建设和提升改造,为各类国际交流活动和重大赛事场馆建设做好空间预留和保障。
促进区域协调联动发展
推进区域间融合发展、协同共享。
着眼畅通产业循环、市场循环、经济社会循环,完善东联闽浙沿海城市群、西接北部湾城市群、北通长江中游城市群、南衔海南自由贸易港的省际交通网络,强化与国家重要城市群间的多通道布局,拓展与京津冀、长三角、成渝地区等重要城市群及国内重要节点城市、物流枢纽的联系,保障南部海洋经济圈与内陆腹地交通网络提升能级的用地用海需求,构建深度融合、协同共享的区域发展格局,提升广东在国内国际双循环中的战略支点作用。
共同推动珠江流域生态保护与高质量发展。
加强产业合作,加快珠江-西江经济带、粤桂黔滇川高铁经济带等建设,推进粤桂合作特别试验区、“两湾”产业融合发展先行试验区(广西玉林)等省际平台建设,支持沿海地区产业有序转移,促进产业组团式承接和集群式发展。
加快建设干支衔接、区域成网、江海贯通的珠江黄金水道,推动珠江水运安全高效发展。
加强与海南自由贸易港合作。
发挥湛江作为粤港澳大湾区和海南自由贸易港两大国家战略重要连接点和支撑点作用,支持湛江、茂名积极参与和对接海南自由贸易港建设,打造粤港澳大湾区与海南自由贸易港的战略联动走廊。
加快推进琼州海峡港航一体化,支持湛江联动海南建设先进制造业基地,携手共建琼州海峡经济合作区。
推动与北部湾城市群协同发展。
支持湛江、茂名、阳江参与北部湾城市群建设,促进基础设施共建、资源整合和产业协调发展。
推动湛江-北海粤桂北部湾经济合作区、粤琼(徐闻)特别合作区等建设。
加强与广西壮族自治区的交通联系,推进南宁-湛江、贺州-连山、韶关-贺州、博白-高州、昭平-广宁、北流-化州、玉林-信宜等跨省高速公路和南宁-玉林-深圳、柳州-梧州-广州、合浦-湛江、岑溪-罗定、岑溪-茂名等跨省铁路项目建设。
充分发挥湛江作为陆海联动发展重要节点城市和西部陆海新通道重要枢纽的作用,完善“北拓南联”通道网络,带动粤西地区全面对接西部陆海新通道建设。
促进粤闽浙沿海城市群联动发展。
充分发挥汕头作为粤港澳大湾区和粤闽浙沿海城市群重要连接点作用,支持汕潮揭和梅州积极参与粤闽浙沿海城市群建设,合作发展海洋经济,共建海洋经济示范区。
依托厦深铁路及沿海高铁,推动汕潮揭地区与深圳、厦门及沿线沿海城市产业资源的梯次布局和高效配置,支持汕头加快建设区域创新中心,充分利用深圳、厦门科技创新资源和优势,引领带动粤东地区协同发展。
加快推进漳汕铁路规划建设,促进基础设施互联互通。提升闽粤经济合作区产业合作水平,推动重大项目优先落地,促进省际合作和区域联动发展。
推动“一核一带一区”协调发展
促进“一核一带一区”协作联动。
进一步发挥珠三角核心区辐射作用和示范效应,推动广州、深圳与汕头、湛江深度协作,形成“双核+双副中心”动力机制,构建形成以珠三角城市群为引领,城市群和都市圈融合发展,带动全省城乡互补、深度融合的空间格局。
充分发挥汕尾、阳江的战略支点功能,推动东西两翼与珠三角沿海地区产业衔接联动、城市“串珠成链”,整合沿海地区港口物流、临港工业等资源,实现沿海地区优势互补、分工协作。
促进革命老区、民族地区、资源型地区和老工业城市等加快振兴发展,支持梅州建设赣闽粤原中央苏区对接融入粤港澳大湾区振兴发展先行区。
加强“一核一带一区”交通联系。
强化沿海经济带大通道大枢纽建设,重点加强珠江口跨江通道及沿海地区高快速铁路建设,完善北部生态发展区至沿海经济带运输通道布局,保障粤东、粤西、粤北与珠三角陆路2小时通达,粤东、粤西、粤北之间陆路3小时通达,支撑“一核一带一区”多向对流发展,增强珠三角核心区对全省的辐射带动作用。
进一步谋划北部生态发展区东西向高快速铁路通道布局,补齐北部地区横向交通联络的短板,完善各市重点功能区的快速交通网络建设,顺畅东西两翼和北部生态发展区城际、市域、农村道路微循环,实现相邻城市1小时互相通达主城区。
搭建产业协作和要素对流平台。
鼓励珠三角与东西两翼、北部生态发展区合作共建产业平台,重点支持韶关国家产业转型升级示范区、河源深河产业共建示范区、梅州梅兴华丰产业集聚带、云浮氢能和金属智造产业基地、汕尾陆丰沿海新型能源和装备制造产业带等平台建设。
推动东西两翼企业在珠三角设置总部与研发中心,实现“逆向孵化”“逆向创新”。
加强国内国际双循环的基础保障
强化对内外贸一体化发展的物流网络支撑。
围绕产业空间布局,推进综合交通枢纽和国家物流枢纽、国家骨干冷链物流基地及相关集疏运网络建设,构建“通道+枢纽+网络”的现代物流运行体系。
支持县域商贸物流基础设施建设和改造升级,畅通区域间、城乡间流通网络,促进高效通达国内国际市场。
原文如下:

广东省人民政府关于印发广东省国土空间
规划(2021—2035年)的通知
粤府〔2023〕105号
各地级以上市人民政府,省政府各部门、各直属机构:
《广东省国土空间规划(2021—2035年)》已经国务院批复同意,现印发给你们,请认真组织实施。实施过程中遇到的问题,请径向省自然资源厅反映。
广东省人民政府
2023年12月26日
(此文有删减)
附件(点击可下载查看):《广东省国土空间规划(2021—2035年)》.pdf
广东省国土空间规划(2021-2035年)共114页


















































































































▲上下滑动查看全文
注:点击文章底部“阅读原文”可至官网下载附件
山东

《山东省国土空间规划(2021—2035年)》已经国务院批复同意。
1月8日,山东省人民政府正式发布关于印发《山东省国土空间规划(2021—2035年)》的通知。
本规划范围为山东省行政辖区内的全部国土空间,包括陆域国土和省管辖海域。规划期限为2021-2035年,近期至2025年,远景展望至2050年。
未来建设方向
构建综合立体交通网主骨架。贯彻落实《国家综合立体交通网规划纲要》,加快交通强国山东示范区建设,统筹融合铁路、公路、水路、航空等交通基础设施网络。
1.鲁北通道,起自东营,经滨州、济南,至德州,横贯全省北部,是环渤海地区重要通道。
2.济青通道,起自青岛,经潍坊、淄博、济南,至聊城,是国家京藏走廊青岛、济南、石家庄、太原、银川、西宁、拉萨路径的组成部分,横贯全省中部,东向对接21世纪海上丝绸之路,西向连通华北地区,并延伸至西部腹地,是全省经济社会发展的主轴。
3.鲁中通道,起自青岛,经潍坊、淄博、济南、泰安,至聊城,是全省连接中原经济区的重要通道,是晋中、西北地区重要的出海通道。
4.鲁南通道,起自日照,经临沂、枣庄、济宁,至菏泽,横贯全省南部,对外连接淮河生态经济带和中原经济区,是连通黄河流域和沿海港口的重要通道。“
1.沿海通道,起自滨州,经东营、潍坊、烟台、威海、青岛,至日照,是国家京哈走廊沈阳经大连至青岛支线、京津冀-长三角主轴天津港、上海港沿海海上路径的组成部分,串联海洋强省建设主阵地,是连接京津冀、长三角和东北地区的重要通道。
2.京沪辅助通道,起自滨州,经东营、潍坊、日照,至临沂,是国家京津冀-长三角主轴北京、天津、潍坊、淮安、上海路径的组成部分,是全省北连京津冀、南通长三角的重要通道。
3.滨临通道,起自滨州,经淄博、莱芜,至临沂,纵贯全省中部,对外连接京津冀和长三角地区,是华北、华东沿海地区南北纵向的重要通道。
4.京沪通道,起自德州,经济南、泰安、济宁,至枣庄,是国家京津冀-长三角主轴北京、天津、沧州、济南、蚌埠、上海路径的组成部分,纵贯全省中西部,是与京津冀、长三角连通的主要通道。
5.京九通道,起自德州,经聊城、济宁,至菏泽,是国家京津冀-粤港澳主轴北京、雄安、衡水、阜阳、九江、赣州、香港(澳门)路径的组成部分,纵贯全省西部,连接京津冀和粤港澳大湾区,是全省西部地区连通南北的重要通道。
沿黄达海通道,起自东营,经滨州、淄博、济南、德州、聊城、泰安、济宁,至菏泽,连通中原城市群,是黄河流域生态保护和高质量发展的重要支撑。
纵一:青荣城际铁路、青盐铁路、渤海海峡跨海通道、莱阳至蓬莱铁路
纵二:青岛至平度至莱州铁路、青岛至日照至盐城高铁
纵三:京沪高铁辅助通道天津至潍坊段、潍坊至宿迁段、日照至京沪高铁辅助通道
纵四:滨州(东营)至淄博至莱芜至临沂铁路、临沂至连云港铁路、淄博至东营铁路、济南至莱芜高铁
纵五:石济客专、济枣高铁、枣庄至新沂(徐州)铁路、济南至京沪高铁辅助通道联络线济南至商河段
纵六:京沪高铁、德州至沧州铁路、京沪新技术展望铁路
纵七:济南至济宁铁路、济宁至徐州铁路、梁山至济宁至商丘(徐州)铁路
纵八:京雄商高铁山东段、德州至聊城铁路
横一:潍烟高铁、德州至商河铁路、济南至京沪高铁辅助通道联络线商河至滨州段
横二:济青高铁、济郑高铁山东段、潍莱高铁、莱西至荣成铁路、莱荣高铁海阳-烟台方向联络线、黄台联络线
横三:胶济客专、济南(长清)至邢台铁路
横四:青岛至京沪辅助通道至莱芜至泰安至聊城铁路、聊城至邯郸铁路
横五:鲁南高铁日照至临沂至曲阜段、曲阜至菏泽至兰考段、菏泽至新乡铁路
横六:临沂至枣庄、太原至菏泽至徐州铁路
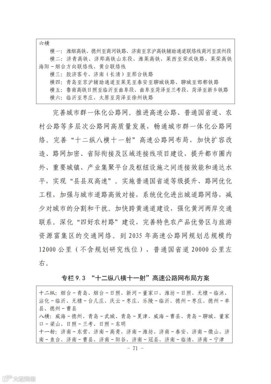
十二纵:烟台-青岛、烟台-日照、新河-董家口、潍坊-日照、无棣-临沭、沾化-临沂、无棣-台儿庄、庆云-枣庄、乐陵-临沂、德州-枣庄、德州-单县、德州-曹县
八横:威海-德州、青岛-武城、青岛-夏津、威海-曹县、青岛-聊城、董家口-梁山、日照-兰考、日照-东明十一射:济南-东营、济南-高青、济南-潍坊、济南-泰安、济南-微山、济南-鱼台、济南-曹县、济南-阳谷、济南-冠县、济南-临清、济南-宁津
联络线:牟平-莱州、烟台-海阳、蓬莱-海阳、龙口-青岛、莱州-青岛、滨州-东营-潍坊、济南绕城二环线、高唐-临清、临清-濮阳、沂源-莱芜、平邑-鄄城、蒙阴-邳州、泰安-新泰、濮阳-阳新、单县-曹县、菏泽-宝鸡、微山联络线、台儿庄联络线、桓台联络线等
机场连接线:青岛、日照等运输机场连接线
港口连接线:滨州港、东营港、潍坊港、烟台港、青岛港、日照港等港口连接线
打造新亚欧大陆桥、中蒙俄、中尼印、中国-中南半岛、孟中印缅等5条陆路国际运输通道。
完善日韩、跨太平洋至美洲、经东南亚至大洋洲、经东南亚和南亚跨印度洋至欧洲和非洲、跨北冰洋的冰上丝绸之路等5条海上国际运输通道。
加密日韩、拓展欧美国际民航直航航线,探索开通至共建“一带一路”国家直达航线,打造日韩、东南亚、欧洲、美洲、澳洲5大优势空路航线组群。
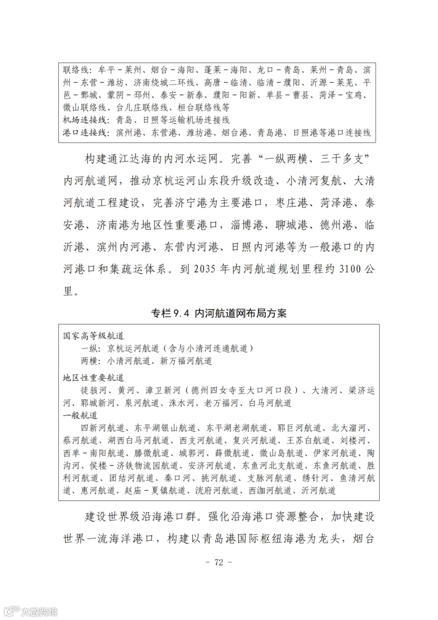
一纵:京杭运河航道(含与小清河连通航道)
两横:小清河航道、新万福河航道
徒骇河、黄河、漳卫新河(德州四女寺至大口河口段)、大清河、梁济运河、郓城新河、泉河航道、洙水河、老万福河、白马河航道
四新河航道、东平湖银山航道、东平湖老湖航道、郓巨河航道、北大溜河、蔡河航道、湖西白马河航道、西支河航道、复兴河航道、王苏白航道、刘楼河、西单-南阳航道、滕微航道、城郭河、薛微航道、微山岛航道、伊家河航道、陶沟河、侯楼-济铁物流园航道、安济河航道、东鱼河北支航道、东鱼河航道、胜利河航道、团结河航道、秦口河、挑河航道、支脉河航道、绣针河、鱼清河航道、惠河航道、赵庙-夏镇航道、洸府河航道、西泇河航道、沂河航道
构建以青岛港国际枢纽海港为龙头,烟台港、日照港为两翼,威海港、滨州港、东营港、潍坊港为补充的山东半岛“三主四辅”现代化世界级港口群,打造东北亚国际航运枢纽。
优化港口功能,合理布局沿海港口集装箱、煤炭、原油、散粮、进口铁矿石、邮轮、液化天然气(LNG)、商品汽车、滚装、铝矾土等主要货类运输系统重要港址。
增强港口供给能力,加强新港区建设,加快老港区功能调整和升级改造。提升港口智慧绿色水平。
重点提升完善济南、青岛、烟台、临沂机场的枢纽功能,推进济南机场二期、胶东国际机场二期、烟台机场二期、临沂机场、日照机场、菏泽机场二期等扩建工程,实施潍坊、济宁、威海机场迁建。
有序推进聊城、枣庄、淄博、滨州等新机场建设,研究布局泰安机场,按照国家部署开展德州机场前期研究。
加快通用机场建设,构建涵盖医疗救护、应急救援、航空旅游、飞行培训、农林作业、城市管理等功能的通用航空服务网络。
加快建设枢纽城市、枢纽港站,构建多层级、一体化综合交通枢纽系统,打造东北亚乃至“一带一路”的综合交通枢纽。
加快推进青岛国际性综合交通枢纽城市建设,努力培育济南国际性综合交通枢纽城市.
加快建设和培育烟台、潍坊、临沂、菏泽等全国性综合交通枢纽城市,积极建设10个地区性综合交通枢纽城市。
加快国际性、全国性枢纽港站建设,打造一批地区性综合交通枢纽港站。
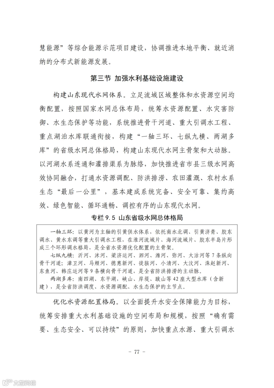
一轴三环:以黄河为主轴的引黄供水体系,依托南水北调、引黄济青、胶东调水、黄水东调等重大引调水工程,在淮河流域片、海河流域片、胶东半岛片形成三个环形调水格局,是全省水资源优化配置的主骨架。
七纵九横:沂河、沭河、梁济运河、泗河、潍河、弥河、大沽河等7条纵向骨干河道;漳卫河、马颊河、德惠新河、徒骇河、小清河、大汶河、洙赵新河、东鱼河、韩庄运河等9条横向骨干河道,是全省防洪排涝的主动脉。
两湖多库:南四湖、东平湖,峡山、岸堤、跋山等42座大型水库(含新建),是全省防洪调度、水资源调配、水生态保护的主节点。
重点水源:老岚、官路、太平、双堠、长会口、黄山等大型水库,洪源、白云、银麦等中小型水库,留格、平畅河、母猪河、黄垒河、傅疃河等地下水库。尼山、岩马、王屋、杨家横、杏林等大中型水库增容,砖舍拦河闸等河道拦蓄工程。
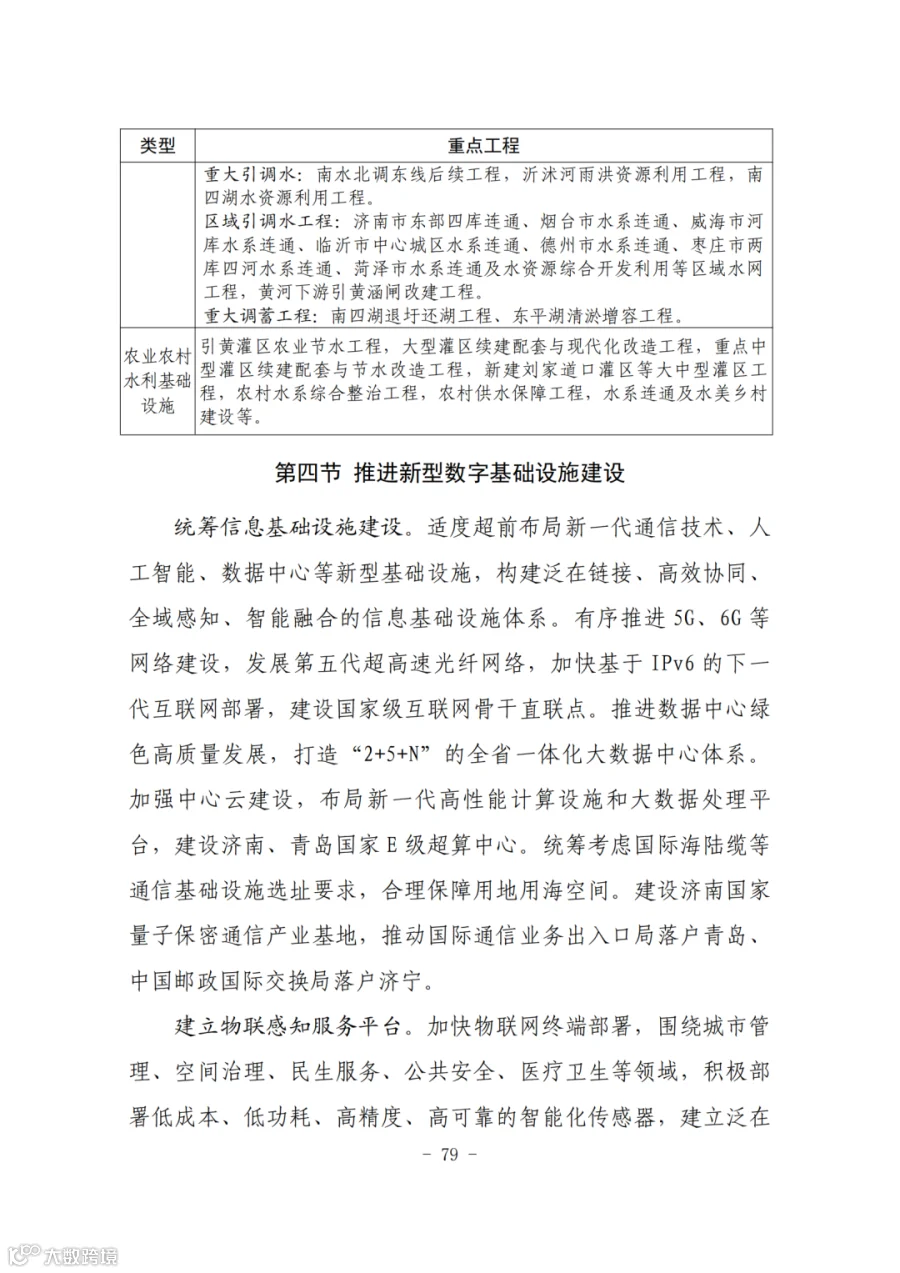
重大引调水:南水北调东线后续工程,沂沭河雨洪资源利用工程,南四湖水资源利用工程。
区域引调水工程:济南市东部四库连通、烟台市水系连通、威海市河库水系连通、临沂市中心城区水系连通、德州市水系连通、枣庄市两库四河水系连通、菏泽市水系连通及水资源综合开发利用等区域水网工程,黄河下游引黄涵闸改建工程。
重大调蓄工程:南四湖退圩还湖工程、东平湖清淤增容工程。
引黄灌区农业节水工程:大型灌区续建配套与现代化改造工程,重点中型灌区续建配套与节水改造工程,新建刘家道口灌区等大中型灌区工程,农村水系综合整治工程,农村供水保障工程,水系连通及水美乡村建设等。
稳步推进鲁西国家煤炭基地建设,提升胜利油田、渤海油气资源勘探开发和清洁低碳生产水平,加强油气开发与新能源融合发展,推动省内能源资源增储稳产。
加快布局省外能源基地,积极参与海外资源采购。
统筹能源应急保障设施布局,围绕能源消费中心、铁路交通枢纽、主要中转港口建设一批煤炭、油气储备基地及配套物流储配园区。
支持日照、烟台、东营、滨州等原油码头建设,青岛港、烟台港等沿海LNG接收站及配套储罐和济南、淄博、枣庄、泰安、济宁、德州等内陆LNG储配设施建设,保障全省能源安全。
深入推进能源革命。因地制宜综合利用海域、沿海滩涂地、废弃坑塘水面、采煤沉陷区等发展光伏发电,重点打造鲁西南采煤沉陷区及黄河故道、鲁北盐碱滩涂地等规模化风电光伏基地。
科学布局陆上风电,加快推进海上风电基地建设,推动“风光同场”海上清洁能源开发,打造千万千瓦级深远海海上风电基地。
在确保绝对安全的前提下在胶东半岛有序发展核电,做好核电建设与丁字湾等生态保护红线区域管控政策的衔接,推动自主先进核电堆型规模化发展,拓展供热、海水淡化等综合利用。
培育壮大氢能产业,推进可再生能源制氢和低谷电力制氢试点示范。推动抽水蓄能电站建设,加大生物质能、地热能、海洋能等可再生能源开发利用力度,建设一批新型多元储能基地。
支持新能源微电网、能源物联网、“互联网+智慧能源”等综合能源示范项目建设,协调推进本地平衡、就近消纳的分布式新能源发展。
适度超前布局新一代通信技术、人工智能、数据中心等新型基础设施,构建泛在链接、高效协同、全域感知、智能融合的信息基础设施体系。
有序推进5G、6G等网络建设,发展第五代超高速光纤网络,加快基于IPv6的下一代互联网部署,建设国家级互联网骨干直联点。
推进数据中心绿色高质量发展,打造“2+5+N”的全省一体化大数据中心体系。
加强中心云建设,布局新一代高性能计算设施和大数据处理平台,建设济南、青岛国家E级超算中心。
建设济南国家量子保密通信产业基地,推动国际通信业务出入口局落户青岛、中国邮政国际交换局落户济宁。
依托济南、青岛、潍坊等市的物联网产业基地,建设物联网公共服务平台,推动“万物互联”。
加快建设国家级山东半岛工业互联网示范区,优先在数字经济园区、智慧化工园区、现代产业集聚区建设低时延、高可靠、广覆盖的网络基础设施。
实施交通、能源、市政等传统基础设施数字化改造。
加快建设时空信息、北斗定位导航服务等重要新型基础设施。
综合运用实景三维、建筑信息模型(BIM)、城市信息模型(CIM)等现代化信息技术,构建城镇运行数据底图。
基于“三区三线”构建国土空间新格局
结合农业、生态、城镇等功能空间优化方向,完善主体功能区布局。
农产品主产区县(市、区)共52个,全部为国家级,主要位于鲁北、鲁西南、鲁西北、胶莱、沂沭、淄潍等平原地区,是黄淮海平原国家农产品主产区的重要组成部分,保障粮食安全和农产品供给的重要区域。
重点生态功能区县(市、区)共17个,其中国家级14个、省级3个,主要位于泰山、沂蒙山、昆嵛山、黄河三角洲、南四湖等地区,是保障生态安全、维护生态系统服务功能、提高生态产品供给能力的重要区域。
城市化地区县(市、区)共67个,其中国家级49个、省级18个,主要集中在济南、青岛都市圈的核心区域,设区市市辖区,以及胶济、京沪等重要交通廊道和枢纽地区,是绿色低碳高质量发展的主要动力源、区域协调发展的重要支撑点。
加快构建“一群两心三圈”区域布局,以济南、青岛为省域双中心,以烟台、临沂等大城市为区域副中心,推动形成多中心、网络化的城市群结构。

以建设现代化国际化大都市为统领,全面提升济南、青岛辐射带动作用。
省市一体推动济南新旧动能转换起步区成形起势、打造黄河流域生态保护和高质量发展引领示范区。
支持青岛建设引领型现代海洋城市,增强国际门户枢纽功能,打造沿海现代化建设示范带。
培育发展济南、青岛现代化都市圈,引领省会经济圈、胶东经济圈一体发展,大力推动鲁南经济圈转型跨越,促进三大经济圈协同发展,形成功能互补、高效协作的城市群一体化发展格局,在黄河流域生态保护和高质量发展中发挥龙头作用。

在全省范围内构建“一群双核、两屏三带、三区九田”的国土空间开发保护总体格局。
以济南、青岛为核心,建成具有全球影响力的山东半岛城市群,形成“一群双核”城镇空间布局。
筑牢鲁中南山地丘陵、鲁东低山丘陵生态屏障,保育沿黄、沿海、沿大运河生态带,构筑以“两屏三带”为重点的生态安全格局。
建设莱州湾、威海、日照海域三大海洋渔业集中发展区,重点保护鲁北、鲁西北、鲁西南、汶泗、湖东、沂沭、鲁东南、胶莱、淄潍九大农田集中区,打造“三区九田”农业空间布局,持续增强粮食和重要农产品供给保障能力,牢牢把住粮食安全主动权,扛牢农业大省的责任。
原文如下:

各市人民政府,省政府有关部门:
《山东省国土空间规划(2021—2035年)》已经国务院批复同意,现印发给你们,请结合实际认真组织实施。
山东省人民政府
2023年12月27日
(此文有删减)
附件(点击可下载查看):山东省国土空间规划(2021-2035年).pdf
山东省国土空间规划(2021-2035年)共111页














































































































江苏省

《江苏省国土空间规划(2021-2035年)》已经国务院批复同意。
江苏省政府正式发布《关于印发江苏省国土空间规划(2021-2035年)的通知》(苏政发〔2023〕69号):
本规划是对江苏省国土空间作出的全局安排,是全省空间发展的指南、可持续发展的空间蓝图。本规划范围为全省陆地、内水和海域空间。规划期限为2021年至2035年,远景展望到2050年。
未来建设方向
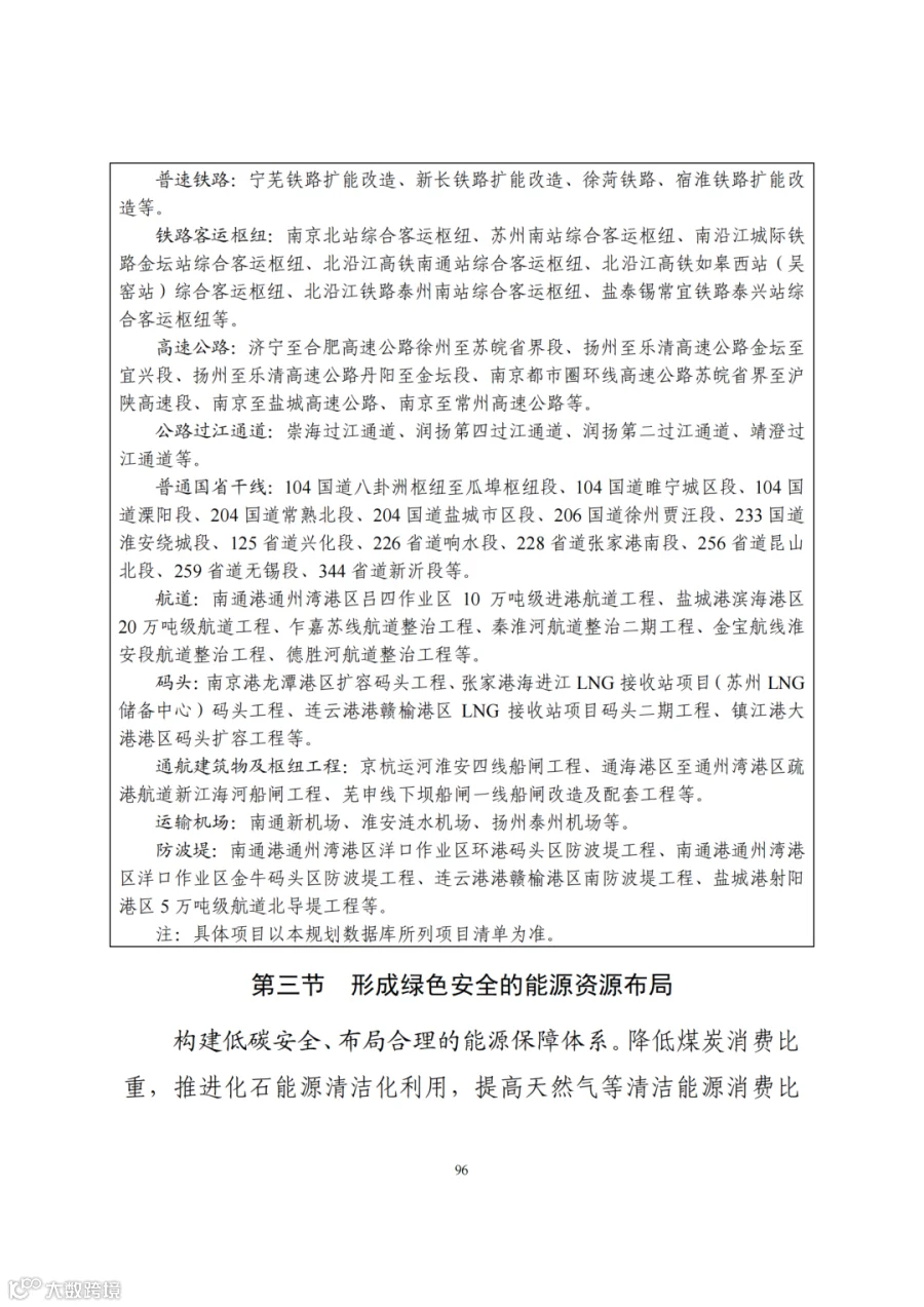
高速铁路:沪渝蓉沿江高铁上海经南京至合肥段、南通经苏州嘉兴至宁波铁路(含如东延伸段)、沪通铁路二期、上海经苏州至湖州铁路、新沂至淮安铁路、新沂至合肥铁路宿迁至泗县段、潍坊至宿迁高速铁路等。
城际铁路:上海经苏州无锡至常州城际铁路、如东经南通苏州至湖州城际铁路、苏州经淀山湖至上海城际铁路、水乡旅游线城际铁路等。
市域(郊)铁路:南京至句容铁路西延线、南京至仪征线(含扬州延伸线)、南京至滁河线、南京至马鞍山线、无锡至江阴线、苏州经常熟至张家港线等。
普速铁路:宁芜铁路扩能改造、新长铁路扩能改造、徐菏铁路、宿淮铁路扩能改造等。
铁路客运枢纽:南京北站综合客运枢纽、苏州南站综合客运枢纽、南沿江城际铁路金坛站综合客运枢纽、北沿江高铁南通站综合客运枢纽、北沿江高铁如皋西站(吴窑站)综合客运枢纽、北沿江铁路泰州南站综合客运枢纽、盐泰锡常宜铁路泰兴站综合客运枢纽等。
高速公路:济宁至合肥高速公路徐州至苏皖省界段、扬州至乐清高速公路金坛至宜兴段、扬州至乐清高速公路丹阳至金坛段、南京都市圈环线高速公路苏皖省界至沪陕高速段、南京至盐城高速公路、南京至常州高速公路等。
公路过江通道:崇海过江通道、润扬第四过江通道、润扬第二过江通道、靖澄过江通道等。
普通国省干线:104国道八卦洲枢纽至瓜埠枢纽段、104国道睢宁城区段、104国道溧阳段、204国道常熟北段、204国道盐城市区段、206国道徐州贾汪段、233国道淮安绕城段、125省道兴化段、226省道响水段、228省道张家港南段、256省道昆山北段、259省道无锡段、344省道新沂段等。
航道:南通港通州湾港区吕四作业区10万吨级进港航道工程、盐城港滨海港区20万吨级航道工程、乍嘉苏线航道整治工程、秦淮河航道整治二期工程、金宝航线淮安段航道整治工程、德胜河航道整治工程等。
码头:南京港龙潭港区扩容码头工程、张家港海进江LNG接收站项目(苏州LNG储备中心)码头工程、连云港港赣榆港区LNG接收站项目码头二期工程、镇江港大港港区码头扩容工程等。
通航建筑物及枢纽工程:京杭运河淮安四线船闸工程、通海港区至通州湾港区疏港航道新江海河船闸工程、芜申线下坝船闸一线船闸改造及配套工程等。
运输机场:南通新机场、淮安涟水机场、扬州泰州机场等。
防波堤:南通港通州湾港区洋口作业区环港码头区防波堤工程、南通港通州湾港区洋口作业区金牛码头区防波堤工程、连云港港赣榆港区南防波堤工程、盐城港射阳港区5万吨级航道北导堤工程等。
注:具体项目以本规划数据库所列项目清单为准
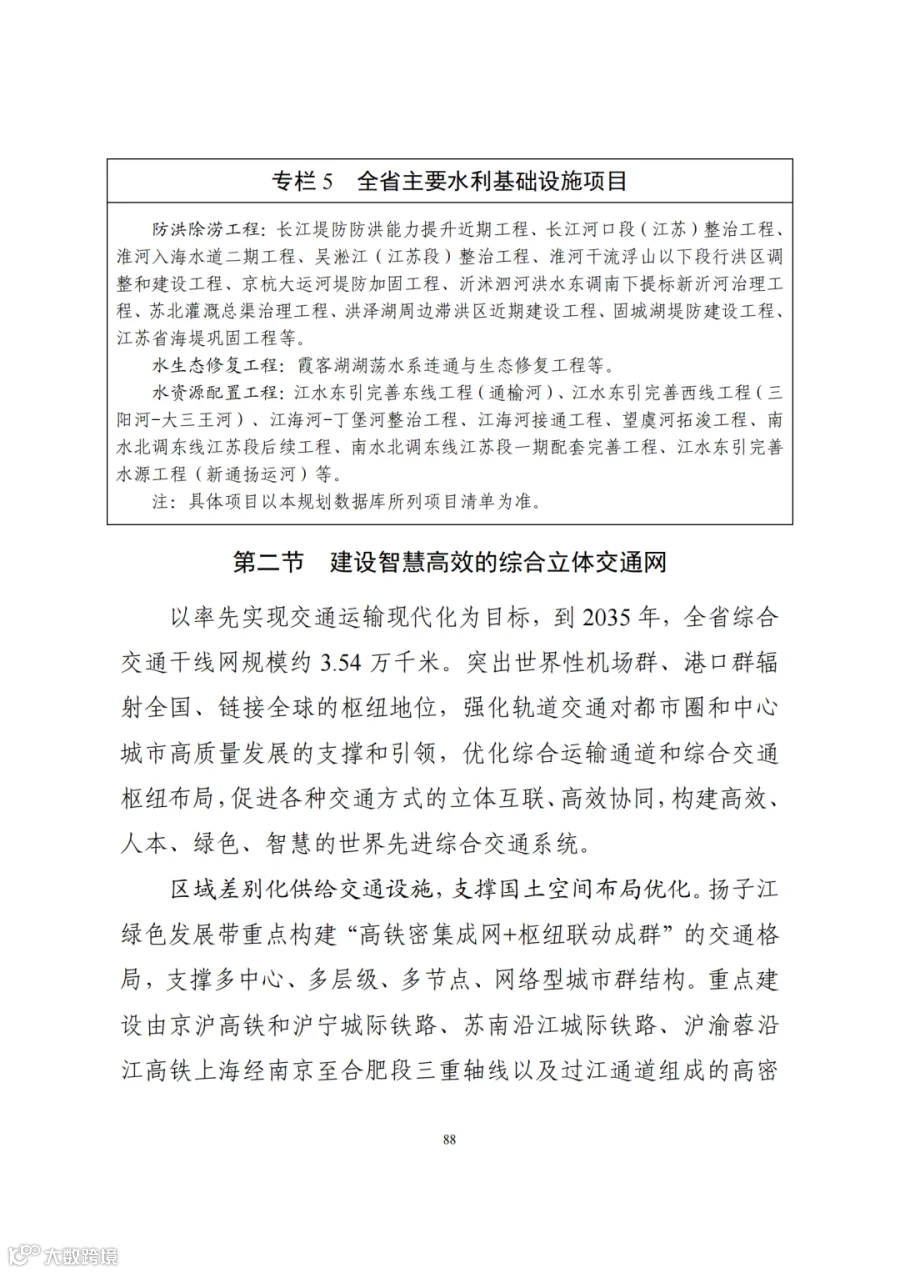
防洪除涝工程:长江堤防防洪能力提升近期工程、长江河口段(江苏)整治工程、淮河入海水道二期工程、吴淞江(江苏段)整治工程、淮河干流浮山以下段行洪区调整和建设工程、京杭大运河堤防加固工程、沂沭泗河洪水东调南下提标新沂河治理工程、苏北灌溉总渠治理工程、洪泽湖周边滞洪区近期建设工程、固城湖堤防建设工程、江苏省海堤巩固工程等。
水生态修复工程:霞客湖湖荡水系连通与生态修复工程等。
水资源配置工程:江水东引完善东线工程(通榆河)、江水东引完善西线工程(三阳河-大三王河)、江海河-丁堡河整治工程、江海河接通工程、望虞河拓浚工程、南水北调东线江苏段后续工程、南水北调东线江苏段一期配套完善工程、江水东引完善水源工程(新通扬运河)等。
注:具体项目以本规划数据库所列项目清单为准。
以粮食生产功能区和重要农产品生产保护区为重点的国家粮食安全产业带,“三区四带”的生态屏障和“两横三纵”的城镇化战略格局,深化落实“1+3”重点功能区,以服务全国构建新发展格局为目标,坚持“生态优先、带圈集聚、腹地开敞”的空间开发保护思路,优化徐淮、里下河、沿海、沿江、宁镇扬丘陵五大农业片区,构建“两心三圈四带”的国土空间总体格局。

更大力度、更高质量推进南京都市圈建设。
提高南京城市能级,带动周边城市发展,打造开放包容、协同发展的跨区域都市圈典范。突出发展都市生态农业,重点建设一批现代都市农业园区。
引导苏锡常都市圈深度融合、一体发展。
把握国内国外双循环建设机遇,深度融入上海大都市圈,建设接轨上海、联系周边、辐射长江以北的现代化都市圈。鼓励农业空间适度规模集聚,促进特色农业与旅游业融合发展。
“太湖丘陵生态绿心”。
率先推进自然资源生态产品价值实现机制试点城市建设。明确城市、重点中心镇和特色镇为主体的城镇发展空间。
“江淮湖群生态绿心”。
加大力度开展农村一二三产业融合发展试点示范建设。促进人口、产业向中心城市和县城集聚,促进淮洪涟一体化发展,加强小城镇和乡村基本公共服务设施空间保障。
淮海经济区。
着力提升徐州淮海经济区中心城市发展能级。推动徐州加快建设淮海经济区经济中心、创新创业中心、科教文化中心、全国重要的综合交通枢纽和双向开放高地。
构建扬子江绿色发展带。
有序推进长江国家文化公园建设。着力加快构建综合立体交通走廊,引导跨江融合发展。
加快形成沿海陆海统筹带。
提升沿海港口服务能力,完善交通运输大通道建设和港口集疏运设施,提升中心城市发展能级,培育壮大临港新城,引导港产城融合联动,推动沿海经济带高质量发展。
整合打造沿大运河文化魅力带。
因地制宜规划建设滨水绿地、绿道等。
努力建设陆桥东部联动带。
着力提升出海通道功能,提升国际货运班列综合运输能力,进一步推动连云港海港、徐州陆港、淮安空港协同建设,完善沿线基础设施建设。
推进与“一带一路”沿线地区深入合作。
巩固江苏“交汇点”开放先导地位,高质量推进新亚欧陆海联运大通道建设。
持续推进连云港港、上合组织(连云港)国际物流园、连云港国家东中西区域合作示范区等高能级开放合作平台建设。
高标准建设中国(江苏)自由贸易试验区南京、苏州、连云港三大片区。
加强徐州-连云港-淮安综合性物流枢纽协同建设,共同打造双向开放发展的现代物流“金三角”。
强化南京、徐州、连云港、南通等“一带一路”重要城市和重要枢纽的支撑带动作用,支持苏州、无锡、常州建成国际产能合作示范城市,支持其他地区建成特色合作基地。
共同促进长江经济带绿色发展。
加快“上海青浦-苏州吴江-浙江嘉善”长三角生态绿色一体化发展示范区建设。
协同推进“一地六县”长三角产业合作发展区建设。
深度融入上海大都市圈,共建卓越的全球城市区域。
支持苏州、无锡、常州、南通深度融入上海大都市圈建设。
推进环太湖、淀山湖、沿海、长江口战略协同区共建共治,加快崇启海、嘉昆太、青吴嘉等培育协作示范区,支持崇明东平-南通海永-南通启隆、嘉定安亭-青浦白鹤-苏州花桥等跨省城镇圈深度协同。支持南通沪苏跨江融合试验区建设。
支持虹桥国际开放枢纽北向拓展带建设,推进虹桥-昆山-太仓-相城-工业园区综合功能走廊建设,促进苏州北站与虹桥联动建设国家级高铁枢纽。高质量建设具有国际影响力的沿沪宁产业创新带。
共建省际产业合作园区,推动上海市北高新(南通)科技城、长三角(东台)康养基地、沪苏产业联动集聚区、盐城长三角一体化产业发展基地等跨省合作平台建设,打造长三角飞地经济示范区。加强重大交通设施、基础设施协调,完善过江通道布局,深化长江口港航合作,加强能源基础设施协调。
加快与浙江绿色创新协同,共建宁杭生态经济带。
以沿沪宁产业创新带、宁杭生态经济带、G60科创走廊形成的大三角为主,率先探索生态经济发展新路径,构建与生态环境保护相适宜的高水平产业集聚区和科创走廊,建设长三角中心区“绿丝带”;
加强重大基础设施协调,合力推动苏浙跨省高速铁路建设,完善高速公路网络衔接,协调京杭运河、长湖申线和乍嘉苏线等航道的疏浚改造与等级提升,做好重大市政设施通道协调和线路预控。
强化与安徽跨界协同,共建跨省都市圈。
加快南京都市圈、淮海经济区跨省协调,促进顶山-汊河、浦口-南谯、江宁-博望、溧阳-郎溪-广德、浦口-和县、江宁-马鞍山、高淳-宣州等苏皖跨界毗邻地区联动协同,共建跨省跨市毗邻合作区,探索建立规划管理、土地管理、重大项目管理、生态环境、公共服务等一体化机制。
推进苏皖跨省产业合作,支持共建园区、合作示范区等产业载体建设和产业空间互动。
强化生态环境共保联治,推进两个“生态绿心”与安徽跨省协调,推动长江生态廊道、淮河-洪泽湖生态廊道建设,共抓长江经济带大保护,协同推进淮河生态经济带建设。
加快推动高速铁路的规划建设,加强高速公路网络进一步优化完善和扩容改造提升,协调重大电力设施跨省线路衔接和通道预控。
推进与山东、河南互联互通,加速淮海经济区崛起。
共同推进沛县-微山县微山湖湖西地区、丰县-山东鱼台县-金乡县-单县等苏鲁跨界毗邻地区空间协同,完善基础设施对接。
加强环微山湖地区、大运河流域、东部沿海地区、南水北调输水廊道、黄河流域地区等跨界水体和水利工程的环境共保、生态维护。
加强苏鲁沿海港口及临港产业合作,推进以两汉文化、孔子文化、红色文化、西游文化、海滨风光、微山湖风光等区域旅游空间联动发展。
加强跨省高速铁路线路协调和共同建设,做好输电线网、原油管道、天然气管道等基础设施的协调衔接和合理预控。
全文如下:

省政府关于印发江苏省
国土空间规划(2021-2035年)的通知
(苏政发〔2023〕69号)
各市、县(市、区)人民政府,省各委办厅局,省各直属单位:
《江苏省国土空间规划(2021-2035年)》已经国务院批复同意,现印发给你们,请结合实际认真组织实施。
江苏省人民政府
2023年8月16日
(此文有删减)
附件(点击可下载查看):江苏省国土空间规划(2021-2035年).pdf
《江苏省国土空间规划(2021-2035年)》127页
▲上下滑动查看全部
浙江

国务院关于《浙江省国土空间规划
(2021—2035年)》的批复
国函〔2023〕150号
浙江省人民政府、自然资源部:
你们关于报请批准《浙江省国土空间规划(2021—2035年)》的请示收悉。现批复如下:
一、原则同意自然资源部审查通过的《浙江省国土空间规划(2021—2035年)》(以下简称《规划》)。《规划》是浙江省空间发展的指南、可持续发展的空间蓝图,是各类开发保护建设活动的基本依据,请认真组织实施。浙江省是长江经济带发展、长三角一体化发展战略的交汇区,是中国式现代化的先行者。《规划》实施要坚持以习近平新时代中国特色社会主义思想为指导,全面贯彻落实党的二十大精神,完整、准确、全面贯彻新发展理念,坚持以人民为中心,统筹发展和安全,促进人与自然和谐共生,加快建设共同富裕示范区,努力将浙江打造成为新时代全面展示中国特色社会主义制度优越性的重要窗口。
二、筑牢安全发展的空间基础。到2035年,浙江省耕地保有量不低于1876.00万亩,其中永久基本农田保护面积不低于1652.00万亩;生态保护红线面积不低于3.67万平方千米,其中海洋生态保护红线面积不低于1.46万平方千米;城镇开发边界扩展倍数控制在基于2020年城镇建设用地规模的1.3倍以内;单位国内生产总值建设用地使用面积下降不少于40%;用水总量不超过国家下达指标,其中2025年不超过186.8亿立方米。明确自然灾害风险重点防控区域,划定洪涝等风险控制线,落实战略性矿产资源、历史文化保护等安全保障空间,全面锚固高质量发展的空间底线。
三、构建支撑新发展格局的国土空间体系。深入实施区域协调发展战略、区域重大战略、主体功能区战略、新型城镇化战略、乡村振兴战略,促进形成主体功能明显、优势互补、高质量发展的国土空间开发保护新格局。深度融入长江经济带发展、长三角一体化发展战略,共同将长三角打造成为率先基本实现现代化引领区和改革开放新高地,加强与京津冀协同发展、粤港澳大湾区建设协调布局,加快海洋强省建设,高质量共建“一带一路”,推进更高起点更高层次对外开放。
四、系统优化国土空间开发保护格局。发挥区域比较优势,优化主体功能定位,细化主体功能区划分,完善差别化支持政策。集中保护和建设杭嘉湖平原等粮食主产区,在高度城镇化地区大力发展现代都市农业,完善浙西南特色农产品优势区布局,强化浙东沿海、舟山群岛等特色渔业建设,形成绿色多元的特色农产品生产空间。系统推进环太湖流域、杭州湾、舟山群岛等生态保护修复,严格实施钱塘江、瓯江等重要水域岸线空间保护,加强水资源战略储备。推进长三角生态绿色一体化发展示范区建设,以杭州、宁波都市圈为重点,大中小城市和小城镇为支撑,构建多中心、网络化、集约型、开放式、绿色化的区域一体空间布局,持续深化“千村示范、万村整治”工程,打造城乡生活圈,均衡布局公共服务设施,体现江南鱼米之乡、山水浙江的风采特色,打造中国式农业农村现代化的浙江样板。布局战略性新兴产业、未来产业发展空间,抓住产业数字化、数字产业化赋予的机遇,构建现代化经济体系,将宁波舟山港努力打造为世界一流强港。完善城市和区域灾害风险防控设施布局,合理布局应急保障设施,健全综合防灾减灾安全保障体系。统筹传统和新型基础设施空间布局,构建现代化基础设施网络。强化文化遗产与自然遗产整体保护和系统活化利用,健全文化遗产与自然遗产空间保护机制,加强杭州西湖文化景观、大运河、良渚古城遗址等世界遗产保护,构建文化资源、自然资源、景观资源整体保护的空间体系,把生态效益更好转化为经济效益、社会效益,推进浙江生态文明建设迈上新台阶,彰显诗画浙江的独特魅力。
五、维护规划严肃性权威性。《规划》是对浙江省国土空间作出的全局安排,是省域国土空间保护、开发、利用、修复的政策和总纲,必须严格执行,任何部门和个人不得随意修改、违规变更。按照定期体检和五年一评估的要求,健全各级各类国土空间规划实施监测评估预警机制,将规划评估结果作为规划实施监督考核的重要依据。建立健全规划监督、执法、问责联动机制,实施规划全生命周期管理。
六、做好规划实施保障。浙江省人民政府要加强组织领导,明确责任分工,健全工作机制,完善配套政策措施。做好《规划》印发和公开,强化社会监督。组织完成地方各级国土空间总体规划、详细规划、相关专项规划编制工作,加快形成统一的国土空间规划体系,统筹国土空间开发保护。强化对水利、交通、能源、农业、信息、市政等基础设施以及公共服务设施、军事设施、生态环境保护、文物保护、林业草原等专项规划的指导约束,在国土空间规划“一张图”上协调解决矛盾问题,合理优化空间布局。建立健全省市县国土空间规划委员会制度,发挥对国土空间规划编制实施管理的统筹协调作用。按照“统一底图、统一标准、统一规划、统一平台”的要求,完善国土空间规划“一张图”系统和国土空间基础信息平台,建设国土空间规划实施监测网络,提高空间治理数字化水平。自然资源部要会同有关方面根据职责分工,密切协调配合,加强指导、监督和评估,确保实现《规划》确定的各项目标和任务。各有关部门要坚决贯彻党中央、国务院关于“多规合一”改革的决策部署,不在国土空间规划体系之外另设其他空间规划。《规划》实施中的重大事项要及时请示报告。
国务院
2023年12月21日
(此件公开发布)
四川

国务院关于《四川省国土空间规划
(2021—2035年)》的批复
国函〔2024〕9号
四川省人民政府、自然资源部:
你们关于报请批准《四川省国土空间规划(2021—2035年)》的请示收悉。现批复如下:
一、原则同意自然资源部审查通过的《四川省国土空间规划(2021—2035年)》(以下简称《规划》)。《规划》是四川省空间发展的指南、可持续发展的空间蓝图,是各类开发保护建设活动的基本依据,请认真组织实施。四川省地处长江上游、西南内陆,是我国发展的战略腹地,是支撑新时代西部大开发、长江经济带发展等国家战略实施的重要地区。《规划》实施要坚持以习近平新时代中国特色社会主义思想为指导,全面贯彻落实党的二十大精神,完整、准确、全面贯彻新发展理念,坚持以人民为中心,统筹发展和安全,促进人与自然和谐共生,推动新时代治蜀兴川再上新台阶,奋力谱写中国式现代化建设四川篇章。
二、筑牢安全发展的空间基础。到2035年,四川省耕地保有量不低于7542.57万亩,其中永久基本农田保护面积不低于6306.88万亩;生态保护红线面积不低于14.85万平方千米;城镇开发边界扩展倍数控制在基于2020年城镇建设用地规模的1.3倍以内;单位国内生产总值建设用地使用面积下降不少于40%;用水总量不超过国家下达指标,其中2025年不超过270.0亿立方米。明确自然灾害风险重点防控区域,划定洪涝、地震等风险控制线,落实战略性矿产资源、历史文化保护等安全保障空间,全面锚固高质量发展的空间底线。
三、构建支撑新发展格局的国土空间体系。深入实施区域协调发展战略、区域重大战略、主体功能区战略、新型城镇化战略和乡村振兴战略,促进形成主体功能明显、优势互补、高质量发展的国土空间开发保护新格局。坚持“川渝一盘棋”,加强成渝地区双城经济圈建设,成为带动西部高质量发展的重要增长极和新的动力源,强化与长三角、珠三角、长江中游等城市群的协同发展,积极融入“一带一路”建设,构筑向西开放战略高地和参与国际竞争新基地。
四、系统优化国土空间开发保护格局。发挥区域比较优势,优化主体功能定位,细化主体功能区划分,完善差别化支持政策。落实长江流域农产品主产区建设要求,在成都平原、安宁河流域、四川盆地东部及低山丘陵加强耕地保护,更好扛起粮食、生猪、油料等重要农产品稳产保供责任,打造新时代更高水平的“天府粮仓”。落实生态安全屏障建设要求,提升长江、黄河上游的水源涵养能力,加大岷山—横断山脉、羌塘—三江源、秦巴山区、大小凉山、川滇森林、若尔盖草原等生态功能区保护力度,加强森林、草原和河湖湿地等保护修复,保护大熊猫等珍稀野生动物迁徙廊道和候鸟迁飞通道。严格河湖水域岸线空间管控,科学统筹长江干流及主要支流、重要湖泊的岸线资源,持续开展河湖湿地综合治理。增强成都都市圈辐射引领作用,加快成都—德阳—眉山—资阳同城化布局,推动成都平原、川南、川东北、川西北以及攀西地区协同发展,分级配置公共服务设施,分区分类优化村庄布局,完善城乡生活圈,提升城乡人居环境品质,巩固拓展脱贫攻坚成果。积极保障国家产业链供应链安全,高质量对接东部沿海地区产业新布局,优化完善创新资源布局,加快发展特色优势产业和战略性新兴产业,打造西部地区创新高地。强化战略性矿产资源保护利用,科学统筹水能等清洁能源开发,提高能源矿产资源安全保障水平。加强洪涝、干旱、地震等自然灾害防治,优化防灾减灾救灾设施区域布局,提高国土空间安全韧性。健全文化遗产与自然遗产空间保护机制,强化文化遗产与自然遗产整体保护和系统活化利用,加强峨眉山、青城山、都江堰、九寨沟、三星堆、大熊猫国家公园、古蜀道等自然和文化资源系统保护,加强红色文化遗产保护,构建文化资源、自然资源、景观资源整体保护的空间体系。
五、维护规划严肃性权威性。《规划》是对四川省国土空间作出的全局安排,是省域国土空间保护、开发、利用、修复的政策和总纲,必须严格执行,任何部门和个人不得随意修改、违规变更。按照定期体检和五年一评估的要求,健全各级各类国土空间规划实施监测评估预警机制,将规划评估结果作为规划实施监督考核的重要依据。建立健全规划监督、执法、问责联动机制,实施规划全生命周期管理。
六、做好规划实施保障。四川省人民政府要加强组织领导,明确责任分工,健全工作机制,完善配套政策措施。做好《规划》印发和公开,强化社会监督。组织完成地方各级国土空间总体规划、详细规划、相关专项规划编制工作,加快形成统一的国土空间规划体系,统筹国土空间开发保护。强化对水利、交通、能源、农业、信息、市政等基础设施以及公共服务设施、军事设施、生态环境保护、文物保护、林业草原等专项规划的指导约束,在国土空间规划“一张图”上协调解决矛盾问题,合理优化空间布局。建立健全国土空间规划委员会制度,发挥对国土空间规划编制实施管理的统筹协调作用。按照“统一底图、统一标准、统一规划、统一平台”的要求,完善国土空间规划“一张图”系统和国土空间基础信息平台,建设国土空间规划实施监测网络,提高空间治理数字化水平。自然资源部要会同有关方面根据职责分工,密切协调配合,加强指导、监督和评估,确保实现《规划》确定的各项目标和任务。各有关部门要坚决贯彻党中央、国务院关于“多规合一”改革的决策部署,不在国土空间规划体系之外另设其他空间规划。《规划》实施中的重大事项要及时请示报告。
国务院
2024年1月18日
(此件公开发布)
云南

国务院关于《云南省国土空间规划
(2021—2035年)》的批复
国函〔2024〕10号
云南省人民政府、自然资源部:
你们关于报请批准《云南省国土空间规划(2021—2035年)》的请示收悉。现批复如下:
一、原则同意自然资源部审查通过的《云南省国土空间规划(2021—2035年)》(以下简称《规划》)。《规划》是云南省空间发展的指南、可持续发展的空间蓝图,是各类开发保护建设活动的基本依据,请认真组织实施。云南省是我国面向南亚东南亚和环印度洋地区开放的重要通道和前沿,承担着维护区域生态安全的重大责任。《规划》实施要坚持以习近平新时代中国特色社会主义思想为指导,全面贯彻落实党的二十大精神,完整、准确、全面贯彻新发展理念,坚持以人民为中心,统筹发展和安全,促进人与自然和谐共生,努力将云南建设成为我国民族团结进步示范区、生态文明建设排头兵,奋力谱写中国式现代化建设云南篇章。
二、筑牢安全发展的空间基础。到2035年,云南省耕地保有量不低于7857.00万亩,其中永久基本农田保护面积不低于5709.00万亩;生态保护红线面积不低于11.32万平方千米;城镇开发边界扩展倍数控制在基于2020年城镇建设用地规模的1.3倍以内;单位国内生产总值建设用地使用面积下降不少于40%;用水总量不超过国家下达指标,其中2025年不超过177.0亿立方米。明确自然灾害风险重点防控区域,划定洪涝、地震等风险控制线,落实战略性矿产资源、历史文化保护等安全保障空间,全面锚固高质量发展的空间底线。
三、构建支撑新发展格局的国土空间体系。深入实施区域协调发展战略、区域重大战略、主体功能区战略、新型城镇化战略和乡村振兴战略,促进形成主体功能明显、优势互补、高质量发展的国土空间开发保护新格局。加强滇中城市群与成渝地区双城经济圈、北部湾城市群、黔中城市群等功能协调,促进云南省与其他沿长江省份的协调联动,协同推进西部大开发和长江经济带高质量发展,对接粤港澳大湾区建设和长三角一体化发展,打造西南地区对外开放的新高地,加快建设我国面向南亚东南亚辐射中心。
四、系统优化国土空间开发保护格局。发挥区域比较优势,优化主体功能定位,细化主体功能区划分,完善差别化支持政策。严格保护坝区耕地,夯实粮食安全基础,拓展高原特色农业发展空间,建设特色现代农业基地,提升农业综合生产能力。筑牢西南地区生态安全屏障,加强青藏高原东南缘、哀牢山—无量山、滇南边境等重要生态空间保护,加强流域源头、上中下游、干支流、岸线、周边陆域等一体化系统保护修复。加强高黎贡山等地区生物多样性保护,对重要物种重要栖息地、亚洲象等重要物种迁徙通道、候鸟迁飞和水生生物洄游通道等进行特殊保护。严格河湖水域空间管控,对高原湖泊实施保护治理,提升水源涵养功能,优化水资源配置,提升水资源战略储备能力。发挥滇中城市群核心带动作用,完善昆明都市圈核心功能,推进昆明面向南亚东南亚的区域性中心城市建设,加快曲靖省域副中心城市建设,促进滇中城市群和滇东北、滇西地区协调发展,培育发展沿边城镇带,整合建设河口、磨憨、瑞丽等若干沿边产业园区,完善沿边城镇和口岸布局,提升产业人口集聚能力,优先保障科技创新、生产服务、先进制造等功能用地需求,推动城乡基础设施和公共服务一体化,完善城乡生活圈,提升城乡人居环境品质,分类优化乡村空间布局,支撑乡村振兴。统筹传统和新型基础设施空间布局,构建现代化基础设施网络。优化防灾减灾救灾设施区域布局,提高国土空间安全韧性。推进大型水电站和风光电基地等绿色电力开发。健全文化遗产与自然遗产空间保护机制,强化文化遗产与自然遗产整体保护和系统活化利用,加强三江并流、丽江古城、红河哈尼梯田等世界遗产以及红色文化遗产保护,构建文化资源、自然资源、景观资源整体保护的空间体系。
五、维护规划严肃性权威性。《规划》是对云南省国土空间作出的全局安排,是省域国土空间保护、开发、利用、修复的政策和总纲,必须严格执行,任何部门和个人不得随意修改、违规变更。按照定期体检和五年一评估的要求,健全各级各类国土空间规划实施监测评估预警机制,将规划评估结果作为规划实施监督考核的重要依据。建立健全规划监督、执法、问责联动机制,实施规划全生命周期管理。
六、做好规划实施保障。云南省人民政府要加强组织领导,明确责任分工,健全工作机制,完善配套政策措施。做好《规划》印发和公开,强化社会监督。组织完成地方各级国土空间总体规划、详细规划、相关专项规划编制工作,加快形成统一的国土空间规划体系,统筹国土空间开发保护。强化对水利、交通、能源、农业、信息、市政等基础设施以及公共服务设施、军事设施、生态环境保护、文物保护、林业草原等专项规划的指导约束,在国土空间规划“一张图”上协调解决矛盾问题,合理优化空间布局。建立健全国土空间规划委员会制度,发挥对国土空间规划编制实施管理的统筹协调作用。按照“统一底图、统一标准、统一规划、统一平台”的要求,完善国土空间规划“一张图”系统和国土空间基础信息平台,建设国土空间规划实施监测网络,提高空间治理数字化水平。自然资源部要会同有关方面根据职责分工,密切协调配合,加强指导、监督和评估,确保实现《规划》确定的各项目标和任务。各有关部门要坚决贯彻党中央、国务院关于“多规合一”改革的决策部署,不在国土空间规划体系之外另设其他空间规划。《规划》实施中的重大事项要及时请示报告。
国务院
2024年1月19日
(此件公开发布)
甘肃

国务院关于《甘肃省国土空间规划
(2021—2035年)》的批复
国函〔2024〕15号
甘肃省人民政府、自然资源部:
你们关于报请批准《甘肃省国土空间规划(2021—2035年)》的请示收悉。现批复如下:
一、原则同意自然资源部审查通过的《甘肃省国土空间规划(2021—2035年)》(以下简称《规划》)。《规划》是甘肃省空间发展的指南、可持续发展的空间蓝图,是各类开发保护建设活动的基本依据,请认真组织实施。甘肃省地处祖国西北,是国家重要的西部生态安全屏障、能源基地和“一带一路”的战略通道。《规划》实施要坚持以习近平新时代中国特色社会主义思想为指导,全面贯彻落实党的二十大精神,完整、准确、全面贯彻新发展理念,坚持以人民为中心,统筹发展和安全,促进人与自然和谐共生,不断开创富民兴陇新局面,奋力谱写中国式现代化建设甘肃篇章。
二、筑牢安全发展的空间基础。到2035年,甘肃省耕地保有量不低于7703.00万亩,其中永久基本农田保护面积不低于6378.00万亩;生态保护红线面积不低于12.5万平方千米;城镇开发边界扩展倍数控制在基于2020年城镇建设用地规模的1.3倍以内;单位国内生产总值建设用地使用面积下降不少于40%;用水总量不超过国家下达指标,其中2025年不超过120.9亿立方米。明确自然灾害风险重点防控区域,划定洪涝、地震等风险控制线,落实战略性矿产资源、历史文化保护等安全保障空间,全面锚固高质量发展的空间底线。
三、构建支撑新发展格局的国土空间体系。深入实施区域协调发展战略、区域重大战略、主体功能区战略、新型城镇化战略和乡村振兴战略,促进形成主体功能明显、优势互补、高质量发展的国土空间开发保护新格局。统筹推进黄河流域生态保护和高质量发展,保障丝绸之路经济带和西部陆海新通道建设,加强兰州—西宁城市群、关中平原城市群协调联动,对接成渝地区双城经济圈,促进河西走廊城市带可持续发展,强化甘肃在国家向西开放布局中的战略通道地位,构建内陆地区对外开放新高地。
四、系统优化国土空间开发保护格局。发挥区域比较优势,优化主体功能定位,细化主体功能区划分,完善差别化支持政策。稳定沿黄高效农业产业发展带和河西灌溉农业区、陇东雨养农业区、中部旱作农业区、天水及陇南山地特色农业区的粮食生产能力,拓展多样化食物生产空间。筑牢国家西部生态安全屏障,强化黄河上游、长江上游、河西内陆河流域水源涵养保护,有序开展森林、草原、湿地、冰川、荒漠等重要生态系统保护和修复,加强河西走廊沙化荒漠化治理。严格河湖水域空间管控,加强地下水污染综合治理,在祁连山山前冲洪积扇等地区增强地下水储备能力。培育形成兰州—白银都市圈,加快酒泉、天水等区域中心城市建设,增强黄河沿岸、河西走廊和陇东南地区中心城市能级与集聚带动能力,保障创造就业岗位的空间需求,推动城乡基础设施和公共服务一体化,提升城乡人居环境品质,分区分类优化城乡空间布局,加强空间形态和风貌管控。合理安排资源能源开发空间布局,加快河西走廊清洁能源、陇东能源化工等能源基地建设。优化防灾减灾救灾设施区域布局,提高国土空间安全韧性。统筹传统和新型基础设施空间布局,构建现代化基础设施体系。健全文化遗产与自然遗产空间保护机制,强化文化遗产与自然遗产整体保护和系统活化利用,加强万里长城—嘉峪关、麦积山石窟、悬泉置遗址等世界文化遗产、红色文化遗产以及世界非物质文化遗产保护,构建文化资源、自然资源、景观资源整体保护的空间体系。
五、维护规划严肃性权威性。《规划》是对甘肃省国土空间作出的全局安排,是省域国土空间保护、开发、利用、修复的政策和总纲,必须严格执行,任何部门和个人不得随意修改、违规变更。按照定期体检和五年一评估的要求,健全各级各类国土空间规划实施监测评估预警机制,将规划评估结果作为规划实施监督考核的重要依据。建立健全规划监督、执法、问责联动机制,实施规划全生命周期管理。
六、做好规划实施保障。甘肃省人民政府要加强组织领导,明确责任分工,健全工作机制,完善配套政策措施。做好《规划》印发和公开,强化社会监督。组织完成地方各级国土空间总体规划、详细规划、相关专项规划编制工作,加快形成统一的国土空间规划体系,统筹国土空间开发保护。强化对水利、交通、能源、农业、信息、市政等基础设施以及公共服务设施、军事设施、生态环境保护、文物保护、林业草原等专项规划的指导约束,在国土空间规划“一张图”上协调解决矛盾问题,合理优化空间布局。建立健全国土空间规划委员会制度,发挥对国土空间规划编制实施管理的统筹协调作用。按照“统一底图、统一标准、统一规划、统一平台”的要求,完善国土空间规划“一张图”系统和国土空间基础信息平台,建设国土空间规划实施监测网络,提高空间治理数字化水平。自然资源部要会同有关方面根据职责分工,密切协调配合,加强指导、监督和评估,确保实现《规划》确定的各项目标和任务。各有关部门要坚决贯彻党中央、国务院关于“多规合一”改革的决策部署,不在国土空间规划体系之外另设其他空间规划。《规划》实施中的重大事项要及时请示报告。
国务院
2024年1月22日
(此件公开发布)
陕西

国务院关于《陕西省国土空间规划
(2021—2035年)》的批复
国函〔2024〕18号
陕西省人民政府、自然资源部:
你们关于报请批准《陕西省国土空间规划(2021—2035年)》的请示收悉。现批复如下:
一、原则同意自然资源部审查通过的《陕西省国土空间规划(2021—2035年)》(以下简称《规划》)。《规划》是陕西省空间发展的指南、可持续发展的空间蓝图,是各类开发保护建设活动的基本依据,请认真组织实施。陕西省地处我国内陆腹地,是中华民族和华夏文明重要发祥地之一,是新时代西部大开发、共建“一带一路”的重要节点地区。《规划》实施要坚持以习近平新时代中国特色社会主义思想为指导,全面贯彻落实党的二十大精神,完整、准确、全面贯彻新发展理念,坚持以人民为中心,统筹发展和安全,促进人与自然和谐共生,奋力谱写中国式现代化建设陕西篇章。
二、筑牢安全发展的空间基础。到2035年,陕西省耕地保有量不低于4326.00万亩,其中永久基本农田保护面积不低于3377.60万亩;生态保护红线面积不低于4.86万平方千米;城镇开发边界扩展倍数控制在基于2020年城镇建设用地规模的1.3倍以内;单位国内生产总值建设用地使用面积下降不少于40%;用水总量不超过国家下达指标,其中2025年不超过107.0亿立方米。明确自然灾害风险重点防控区域,划定洪涝等风险控制线,落实战略性矿产资源、历史文化保护等安全保障空间,全面锚固高质量发展的空间底线。
三、构建支撑新发展格局的国土空间体系。深入实施区域协调发展战略、区域重大战略、主体功能区战略、新型城镇化战略和乡村振兴战略,促进形成主体功能明显、优势互补、高质量发展的国土空间开发保护新格局。深度融入黄河流域生态保护和高质量发展、新时代西部大开发等国家重大战略,加强关中平原城市群与成渝地区双城经济圈以及长江中游、中原、山西中部、兰州—西宁等城市群协同发展,加快形成面向中亚南亚西亚国家的重要对外开放通道,打造内陆改革开放高地。
四、系统优化国土空间开发保护格局。发挥区域比较优势,优化主体功能定位,细化主体功能区划分,完善差别化支持政策。以陕北长城沿线旱作区和黄土高原旱作区、关中灌区、汉中盆地为重点,拓展特色农产品生产空间,夯实粮食安全基础。健全秦岭常态化长效化保护机制,筑牢秦岭—大巴山、陕北黄土高原—长城沿线生态屏障,实施江河源头、森林、河湖、湿地系统保护修复,加强珍稀野生动植物和古树名木保护。加强黄河流域生态保护修复,推进水土流失、荒漠化综合治理,守护好黄河母亲河。严格河湖水域空间管控,实施地下水污染综合治理,强化南水北调中线水源地保护。积极培育西安都市圈,提升宝鸡、渭南、汉中、榆林等城市的综合承载能力,促进陕北、关中、陕南区域协调发展,分类优化乡村空间布局,加强传统村落和乡村特色风貌保护,提升城乡人居环境品质。发挥区位、科教和能源资源优势,统筹传统和新型基础设施空间布局,积极参与西部陆海新通道建设,打造国家重要科研和文教中心、高新技术产业和制造业基地。加强自然灾害防治,优化防灾减灾救灾设施区域布局,提高国土空间安全韧性。健全文化遗产与自然遗产空间保护机制,强化文化遗产与自然遗产整体保护和系统活化利用,加强秦岭、华山、黄帝陵、兵马俑等自然和文化遗产保护,加强延安宝塔等红色文化遗产传承保护,构建文化资源、自然资源、景观资源整体保护的空间体系。
五、维护规划严肃性权威性。《规划》是对陕西省国土空间作出的全局安排,是省域国土空间保护、开发、利用、修复的政策和总纲,必须严格执行,任何部门和个人不得随意修改、违规变更。按照定期体检和五年一评估的要求,健全各级各类国土空间规划实施监测评估预警机制,将规划评估结果作为规划实施监督考核的重要依据。建立健全规划监督、执法、问责联动机制,实施规划全生命周期管理。
六、做好规划实施保障。陕西省人民政府要加强组织领导,明确责任分工,健全工作机制,完善配套政策措施。做好《规划》印发和公开,强化社会监督。组织完成地方各级国土空间总体规划、详细规划、相关专项规划编制工作,加快形成统一的国土空间规划体系,统筹国土空间开发保护。强化对水利、交通、能源、农业、信息、市政等基础设施以及公共服务设施、军事设施、生态环境保护、文物保护、林业草原等专项规划的指导约束,在国土空间规划“一张图”上协调解决矛盾问题,合理优化空间布局。建立健全国土空间规划委员会制度,发挥对国土空间规划编制实施管理的统筹协调作用。按照“统一底图、统一标准、统一规划、统一平台”的要求,完善国土空间规划“一张图”系统和国土空间基础信息平台,建设国土空间规划实施监测网络,提高空间治理数字化水平。自然资源部要会同有关方面根据职责分工,密切协调配合,加强指导、监督和评估,确保实现《规划》确定的各项目标和任务。各有关部门要坚决贯彻党中央、国务院关于“多规合一”改革的决策部署,不在国土空间规划体系之外另设其他空间规划。《规划》实施中的重大事项要及时请示报告。
国务院
2024年1月31日
(此件公开发布)
长江经济带—长江流域

国务院关于《长江经济带—长江流域
国土空间规划(2021—2035年)》的批复
国函〔2024〕26号
自然资源部:
你部关于报请批准《长江经济带—长江流域国土空间规划(2021—2035年)》的请示收悉。现批复如下:
一、原则同意自然资源部组织起草的《长江经济带—长江流域国土空间规划(2021—2035年)》(以下简称《规划》)。《规划》是国家级国土空间专项规划,是长江经济带—长江流域空间发展的指南、可持续发展的空间蓝图,是各类开发保护建设活动的基本依据,请认真组织实施。《规划》实施要坚持以习近平新时代中国特色社会主义思想为指导,全面贯彻落实党的二十大精神,完整、准确、全面贯彻新发展理念,坚持以人民为中心,统筹发展和安全,坚持共抓大保护、不搞大开发,坚持生态优先、绿色发展,以科技创新为引领,统筹推进生态环境保护和经济社会发展,从长江经济带整体性和长江流域系统性着眼,完善流域资源配置,优化国土空间开发保护格局,健全国土空间管控引导机制,形成多种功能优势互补的主体功能综合布局,推动长江经济带高质量发展,更好支撑和服务中国式现代化。
二、筑牢安全发展的空间基础。到2035年,长江经济带—长江流域耕地保有量不低于59974万亩,其中永久基本农田保护面积不低于49845万亩;生态保护红线面积不低于80.66万平方千米;城镇开发边界面积控制在7.97万平方千米以内;用水总量不超过国家下达指标,其中2025年不超过2783.5亿立方米。明确自然灾害风险重点防控区域,划定地质灾害、洪涝、森林防火等风险控制线,落实战略性矿产资源、历史文化保护等安全保障空间,全面锚固高质量发展的空间底线。
三、构建支撑新发展格局的国土空间体系。深入实施区域协调发展战略、区域重大战略、主体功能区战略、新型城镇化战略和乡村振兴战略,促进形成主体功能明显、优势互补、高质量发展的国土空间开发保护新格局。按照主体功能定位推动区域发展,增强区域整体竞争力和综合承载力,深度融入共建“一带一路”,加强与京津冀、黄河流域、粤港澳大湾区等区域重大战略地区的协同联动。
四、系统优化国土空间开发保护布局。加强长江中下游平原、四川盆地等优质农田保护,持续巩固和不断提高长江流域耕地面积在全国的比重,夯实国家粮仓基础,拓展山地丘陵等特色农业空间,建设现代海洋牧场,提升农产品保障能力。推进江河源头、重要山脉、森林草原、湖泊湿地、河口海湾等系统保护修复,将上下游、干支流、水上岸上、点源面源作为一个整体综合治理,加强高黎贡山、滇池流域、赤水河流域、太湖流域等重点区域的空间管控引导,改善生态服务功能,提升生物多样性保护水平。优化长江干支流生产岸线和生活岸线布局结构,严控新增工业岸线。探索实施地下水资源战略储备,加强长三角、江汉平原等区域地下水超采综合治理。完善主体功能区配套政策,健全产业负面清单制度,推动云贵川渝、长江中游、长江三角洲优化人口、资源、产业合理配置,推动区域整体统筹产业链、供应链布局,依托城市群、都市圈和中心城市打造产业科技创新高地,为构建新发展格局提供支撑。统筹传统和新型基础设施空间布局,构建现代化基础设施网络,强化应对气候变化和极端天气的防灾减灾救灾基础设施,全面提升国土空间韧性。弘扬长江文化,强化文化遗产与自然遗产整体保护和系统活化利用,健全跨行政区协同机制,将各类遗产保护管理纳入国土空间规划,推动长江历史文化、山水文化与城乡发展相融合,构建文化资源、自然资源、景观资源整体保护的空间体系。
五、维护规划严肃性权威性。《规划》是对长江经济带—长江流域国土空间作出的全局安排,是区域国土空间保护、开发、利用、修复的政策和总纲,是有关地方各级编制实施国土空间规划的重要依据,必须严格执行。要自觉接受国土空间规划的指导约束,不得随意修改、违规变更,对不符合国土空间规划的用地用海、未批先建等违法违规行为要严肃查处。按照定期体检和五年一评估的要求,健全各级各类国土空间规划实施监测评估预警机制,将规划评估结果作为规划实施监督考核的重要依据。建立健全规划监督、执法、问责联动机制,实施规划全生命周期管理。
六、做好规划实施保障。长江经济带—长江流域涉及的省(自治区、直辖市)人民政府要加强组织领导,明确责任分工,健全工作机制,完善配套政策措施。做好《规划》印发和公开,强化社会监督。将《规划》确定的目标指标、重点任务等纳入有关地方各级国土空间规划,加快形成统一的国土空间规划体系,统筹国土空间开发保护。强化对水利、交通、能源、农业、信息、市政等基础设施以及公共服务设施、军事设施、生态环境保护、文物保护、林业草原等专项规划的指导约束,在国土空间规划“一张图”上协调解决矛盾问题,合理优化空间布局。各有关省(自治区、直辖市)要充分发挥国土空间规划委员会作用,加强对跨省域规划编制实施管理的统筹协调,强化对交界地区市县级国土空间规划的传导要求。按照“统一底图、统一标准、统一规划、统一平台”的要求,完善国土空间规划“一张图”系统和国土空间基础信息平台,建立国土空间规划实施监测网络,提高空间治理数字化水平。自然资源部要会同有关方面根据职责分工,密切协调配合,加强指导、监督和评估,确保实现《规划》确定的各项目标和任务。各有关部门要坚决贯彻党中央、国务院关于“多规合一”改革的决策部署,不在国土空间规划体系之外另设其他空间规划。《规划》实施中的重大事项要及时请示报告。
国务院
2024年2月5日
(此件公开发布)
编者注:因微信文章篇幅所限,国务院对福建、湖南、安徽、河北、山西、吉林、宁夏、海南、广西、内蒙古、贵州、青海、黑龙江等13省《国土空间规划(2021—2035年)》的批复原文详见此前文章:
— END —
声明:转载此文是出于传递更多信息之目的,不为商业用途。文字和图片版权归原作者所有,若有来源标注错误或侵犯了您的合法权益,请作者与我们联系,我们将及时更正、除,谢谢。
2022年全国各省建企中标100强
吉林
辽宁
黑龙江
河北
北京
天津
山东
山西
陕西
内蒙古
甘肃
宁夏
青海
新疆
西藏
河南
江苏
浙江
上海
安徽
福建
江西
湖北
湖南
重庆
四川
云南
贵州
广西
广东
海南
全国
注:全国(未计入港澳台地区)各省建筑施工企业年度百强榜,蓝色为已经发布的省份,点击相关省份(市)即可直接查看。
▼关注建筑业观察,获取全国最新建筑政策。

声明:转载此文是出于传递更多信息之目的,不为商业用途。文字和图片版权归原作者所有,若有来源标注错误或侵犯了您的合法权益,请作者与我们联系,我们将及时更正、除,谢谢。
| 2022年全国各省建企中标100强 | |||
| 吉林 | 辽宁 | 黑龙江 | 河北 |
| 北京 | 天津 | 山东 |
山西 |
| 陕西 | 内蒙古 | 甘肃 | 宁夏 |
| 青海 | 新疆 | 西藏 | 河南 |
| 江苏 | 浙江 | 上海 | 安徽 |
| 福建 | 江西 |
湖北 | 湖南 |
| 重庆 | 四川 | 云南 | 贵州 |
| 广西 | 广东 | 海南 | 全国 |
注:全国(未计入港澳台地区)各省建筑施工企业年度百强榜,蓝色为已经发布的省份,点击相关省份(市)即可直接查看。 |
|||
▼关注建筑业观察,获取全国最新建筑政策。

立即关注!

立即关注!


































































































































