刚刚,据长垣应急管理消息:
8月11日20时51分,南水北调“四县一区”东线工程长垣段,施工现场发生安全事故,造成5人死亡。企业负责人已被控制,善后工作和事故原因调查正在进行。

近期,发生多起事故,值得警醒!
7月31日13时8分,辽宁省北镇市域内一在建工地发生塔吊倾倒事故,导致塔吊驾驶员经抢救无效后死亡。
7月31日,呼和浩特市新城区塔利西路一在建工地发生事故,吊装作业时,塔吊所承载的岩棉板意外脱落,一名工人被砸不幸身亡。(链接)
7月27日10时20分,陕西省榆林市高新区东环路、裕华路拓宽改造项目发生一起窒息事故,造成4人死亡。
7月19日晚,陕西丹宁高速公路水阳段山阳方向K46+200处严坪村二号桥局部垮塌,15人死亡。
7月17日,四川自贡高新区九鼎购物广场发生火灾,造成16人遇难。
6月4日1时54分,42109次货运列车运行至黑龙江省佳木斯市境内绥佳线汤原站330公里599米处,与正在进行线路整理作业人员相撞,造成6人死亡。
5月1日,梅大高速大埔往福建方向K11+900m(茶阳路段出口方向2公里左右)附近发生高速公路路面塌陷灾害,造成被困车辆23辆,30人受伤,48人遇难。
2月27日16时26分许,广州市荔湾区东漖城中村改造融资地块保利东漖N上地块项目工地,发生一起基坑坑内临时边坡土方坍塌滑移事故,造成2人死亡。
2月20日,辽宁省大连市大连国际会展中心拆除工程发生一起结构坍塌事故,造成4人死亡。
重大事故隐患判定标准

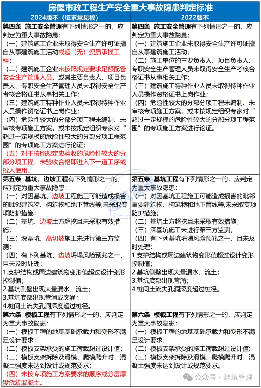
7月30日,住建部发布关于《房屋市政工程生产安全重大事故隐患判定标准(2024版)(征求意见稿)》公开征求意见的通知,距离上一版本有2年时间,2024版增加了多种隐患情形。
以下内容为2024版本(征求意见稿)与2022版本对比,增加了施工临时堆载和危险作业两大块内容,并且内容细化,增加了隐患情形。




2024版本:房屋市政工程生产安全重大事故隐患判定标准(2024版)(征求意见稿).docx
2022版本:房屋市政工程生产安全重大事故隐患判定标准(2022版).docx
住建部:安全手册
截至目前,住建部及各省发布多份关于施工安全生产和危大工程等方面内容,小编进行了汇总,点击可查看全部(部分内容可下载)。
法律条例:
《中华人民共和国安全生产法》
《建设工程安全生产管理条例》国令第393号
《生产安全事故罚款处罚规定》中华人民共和国应急管理部令第14号
住建部关于施工安全方面
规范、手册、图册、指南
-
住建部《房屋市政工程生产安全重大事故隐患判定标准(2022版)》画册版和文字版 -
住建部《房屋市政工程安全生产标准化指导图册》
-
住建部《房屋市政工程现场施工安全画册(2022版)》
-
住建部《全国建筑施工安全培训课程》基坑、起重机械、高坠等 -
住建部《工程质量安全手册(试行)》 -
住建部《城市轨道交通工程建设安全生产标准化管理技术指南》 -
住建部《城市轨道交通工程基坑、隧道施工坍塌防范导则》
危险性较大的分部分项工程安全管理规定(住建部令令第37号公布,第47号修正)
住建部《危险性较大的分部分项工程专项施工方案编制指南》
住建部关于实施《危险性较大的分部分项工程安全管理规定》有关问题的通知(建办质〔2018〕31号)
住建部《危险性较大的分部分项工程专项施工方案专家论证管理办法》(征求意见稿)
2024年新政下:企业合规官、新能源(风电、光伏、储能)项目获取、EPC标杆项目+沙盘演练、XOD模式、民法典、新《公司法》16个专题通知
一、关于举办“《24清标(征)》条文解读、工程造价管理与审计实务重点、EPC计价与结算症结破解&案例、项目管理实践”专题培训班通知 2024年08月15日—20日(15日报到) 地点:哈尔滨市
2024年08月23日—28日(23日报到) 地点:成都市 2024年09月06日—11日(06日报到) 地点:南京市
2024年09月24日—29日(24日报到) 地点:长沙市 2024年10月18日—23日(18日报到) 地点:青岛市 2024年10月25日—30日(25日报到) 地点:南宁市
|
二、关于举办“新时代项目全过程管控能力提升与工程总承包项目管理实战精要”专题培训通知 2024年08月15日—20日(15日报到) 地点:哈尔滨市
2024年08月23日—28日(23日报到) 地点:成都市 2024年09月06日—11日(06日报到) 地点:南京市
2024年09月24日—29日(24日报到) 地点:长沙市 2024年10月18日—23日(18日报到) 地点:青岛市 2024年10月25日—30日(25日报到) 地点:南宁市 |
三、关于举办2024年“全国一级建造师执业资格考试考前培训网络课”的通知
线上、录播畅学班:录播课 线上、私塾集训班:录播课+直播课 实务专业:建筑、市政、公路、机电、水利 |
四、关于举办2024年“全国中级注册安全工程师执业资格考试考前培训网络课”的通知 线上、录播畅学班:录播课 线上、私塾集训班:录播课+直播课 专业:建筑安全、化工安全、其他安全、煤矿安全 |
五、关于举办“国有企业中高层管理赋能与履职能力提升及《国有企业管理人员处分条例》重点解读”专题培训班的通知 2024年08月13日—16日(13日报到) 地点:西安市 2024年09月06日—09日(06日报到) 地点:珠海市
|
六、关于举办“建筑企业资质管理最新规定研读暨资质管理操作实务”专题培训班的通知 2024年08月21日—23日(21日报到) 地点:武汉市 |
七、关于举办新能源(风电、光伏、储能等)项目获取、开发建设运营全过程管控要点实务培训班通知 2024年08月29日—31日(29日报到) 地点:郑州市 |
八、关于举办“EPC项目全过程精细化管理及风险防范实务专题”培训班的通知
2024年09月22日—24日(22日报到) 地点:青岛市 |
九、关于举办“建设项目全过程造价管控、索赔管理与结算审计风险应对策略”专题培训班的通知 2024年08月25日—27日(25日报到) 地点:北京市 2024年09月22日—24日(22日报到) 地点:杭州市 |
十、关于举办举办以全域资源平衡为导向的开发模式(XOD模式)全流程操作实务专题培训班的通知 2024年08月28日—31日(28日报到) 地点:成都市 2024年09月19日—22日(19日报到) 地点:南京市 |
十一、关于举办“EPC模式下的设计管理、招投标、造价、索赔、审计与项目管理实务暨成本精细化管控与盈利提升”培训班通知 2024年08月15日—20日(15日报到) 地点:哈尔滨市
2024年08月23日—28日(23日报到) 地点:成都市 2024年09月06日—11日(06日报到) 地点:南京市
2024年09月24日—29日(24日报到) 地点:长沙市 2024年10月18日—23日(18日报到) 地点:青岛市 2024年10月25日—30日(25日报到) 地点:南宁市 |
十二、关于举办“工程勘察设计、监理企业发展规划及资质申报筹划、四库一平台、重组、分立实操专题”培训班的通知
2024年08月09日—11日(09日报到) 地点:上海市 |
十三、关于举办“《民法典》合同编-司法解释对建设工程合同管理、法律风控及典型案例专题培训班”的通知
2024年08月29日—31日(29日报到) 地点:成都市 |
十四、关于举办“新《公司法》、《关于进一步完善国有资本经营预算制度的意见》背景下,国有企业重组整合、完善治理、业绩考核及健全市场化机制实务”专题培训班的通知 2024年09月23日—26日(23日报到) 地点:北京市 2024年10月28日—31日(28日报到) 地点:广州市 |
十五、关于举办“企业合规官培训与资质评价”专题培训班的通知 2024年09月17日—22日(17日报到) 地点:北京市 |
十六、新时期EPC项目开发阶段策划与建设阶段管理标杆项目考察研学班——近距离实景感受典型EPC项目 2024年09月06日—07日(05日报到) 地点:杭州市 |
以上课程均可根据企业的培训需求,可为企业量身制定内训、考察课程,欢迎来电咨询或加微信索要课题详细版资料。 |
联 系 人:李主任
— END —
声明:转载此文是出于传递更多信息之目的,不为商业用途。文字和图片版权归原作者所有,若有来源标注错误或侵犯了您的合法权益,请作者与我们联系,我们将及时更正、删除,谢谢。
声明:转载此文是出于传递更多信息之目的,不为商业用途。文字和图片版权归原作者所有,若有来源标注错误或侵犯了您的合法权益,请作者与我们联系,我们将及时更正、删除,谢谢。
| 2023年全国各省建企中标100强 | |||
| 吉林 | 辽宁 | 黑龙江 | 河北 |
| 北京 | 天津 | 山东 | 山西 |
| 陕西 | 内蒙古 | 甘肃 | 宁夏 |
| 青海 | 新疆 | 西藏 | 河南 |
| 江苏 | 浙江 | 上海 | 安徽 |
| 福建 | 江西 | 湖北 | 湖南 |
| 重庆 | 四川 | 云南 | 贵州 |
| 广西 | 广东 | 海南 | 全国 |
注:全国(未计入港澳台地区)各省建筑施工企业年度百强榜,蓝色为已经发布的省份,点击相关省份(市)即可直接查看。 |
|||
▼关注建筑业观察,获取全国最新建筑政策。

立即关注!

立即关注!



