点击上方蓝字
加入建筑人的聚集地
来源:东莞市人社局
点击上方蓝字
加入建筑人的聚集地
来源:东莞市人社局
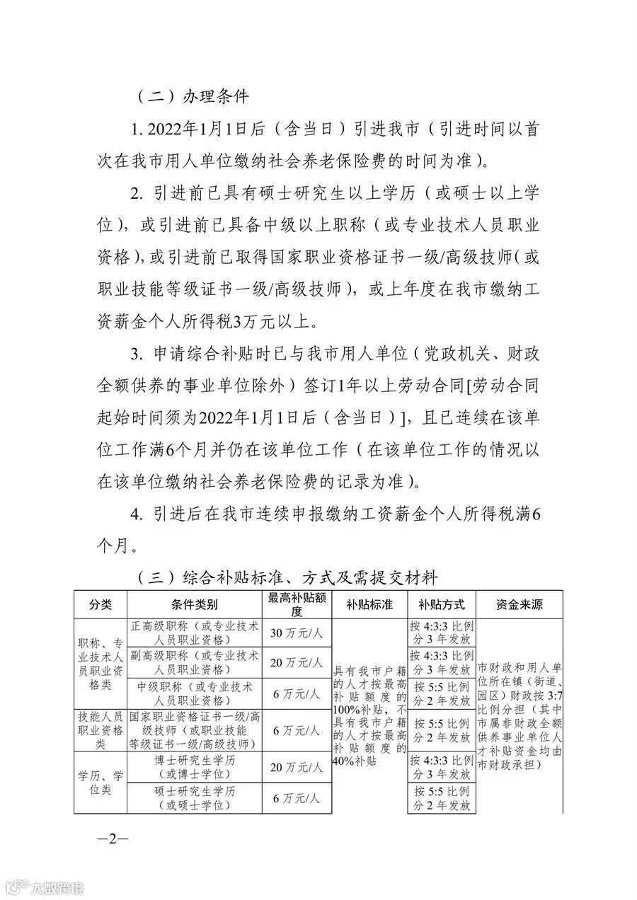
9月6日,东莞发布《2022年东莞市创新人才综合补贴、能力提升培养资助和见习补贴申报公告》。
受理时间:2022年9月6日——2022年10月21日。
已具备中级以上职称(或专业技术人员职业资格)的可申请相应补贴。
本办法所称的“专业技术人员职业资格”,仅限按国家有关规定可聘任为相应专业技术职务或可对应相应层级职称的职业资格。
根据东莞市人社局发布的《专业技术人员职业资格与职称对应关系一览表》可知:
对应中级职称的有:一级建造师、一级造价工程师、监理工程师等,也就是说取得这些资格证书并满足相应条件的,每人最高补贴6万元。
正高级职称(或专业技术人员职业资格)最高补贴30万/人
副高级职称(或专业技术人员职业资格)最高补贴20万/人
中级职称(或专业技术人员职业资格)最高补贴6万/人

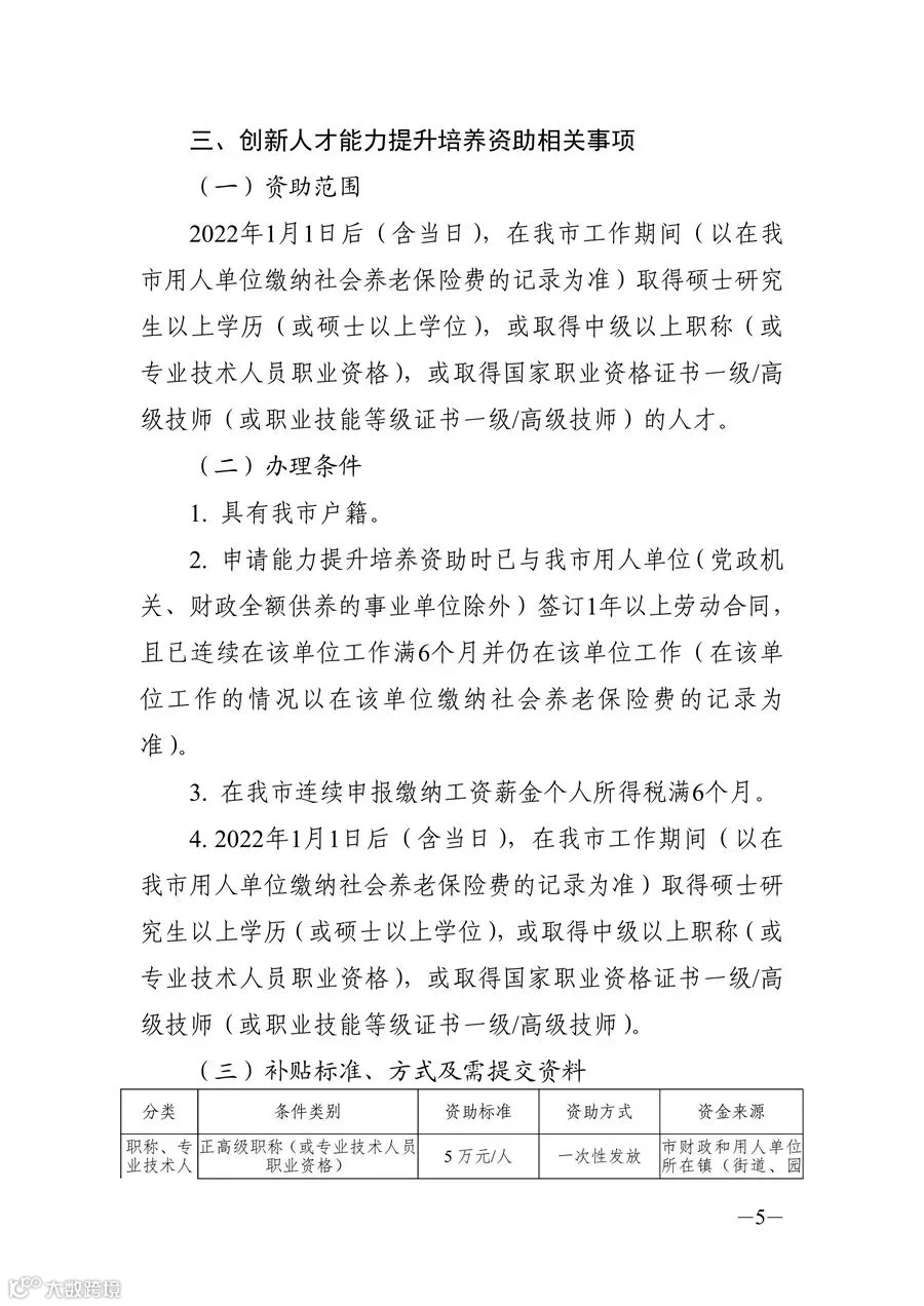
正高级职称(或专业技术人员职业资格)最高补贴5万/人
副高级职称(或专业技术人员职业资格)最高补贴4万/人
中级职称(或专业技术人员职业资格)最高补贴2万/人

附原文:











《东莞市创新人才引进培养暂行办法》:
| 2021年全国各省建企中标100强 | |||
| 吉林 | 辽宁 | 黑龙江 | 河北 |
| 北京 | 天津 | 山东 | 山西 |
| 陕西 | 内蒙古 | 甘肃 | 宁夏 |
| 青海 | 新疆 | 西藏 | 河南 |
| 江苏 | 浙江 | 上海 | 安徽 |
| 福建 | 江西 | 湖北 | 湖南 |
| 重庆 | 四川 | 云南 | 贵州 |
| 广西 | 广东 | 海南 | 全国 |
注:全国(未计入港澳台地区)各省建筑施工企业年度百强榜,蓝色为已经发布的省份,点击相关省份(市)即可直接查看。 |
|||
▼关注建筑业观察,获取全国最新建筑政策

立即关注!

立即关注!



