
▎来源:中建政研集团

政府专项债发债的具体流程是怎么样的呢?
一、什么是专项债?
地方政府专项债券(以下简称“专项债券”),是指省、自治区、直辖市政府为有一定收益的公益性项目,发行的、约定一定期限内以公益性项目对应的,政府性基金或专项收入还本付息的政府债券。(本定义摘自财库〔2015〕83号《地方政府专项债券发行管理暂行办法》)
二、2023年专项债项目前期资料准备
1、一案两书:实施方案、财务评价报告、法律意见书。
2、可行性研究报告:对项目实施的可行性进行论证。
3、财政评审报告:项目投资估算经财政投资评审中心或专业评审机构评审,并取得财政局相关批复或已编制正式项目投资概算报告。
4、规划许可:自规局出具的项目规划或用地规划。
5、立项文件:发改局出具的准予立项资料,如项目建议书的批复等。
6、可行性研究报告批复:发改局出具的关于项目可行性研究报告准予的批复文件。
7、用地手续:自规局出具的用地预审与选址意见书、用地规划许可证、划拨决定书、国有土地使用证等,具体根据项目用地性质办理。
8、环评文件:环保局出具的项目关于环境影响的登记表或报告批复。
9、收入测算说明:对项目收入进行合理预测,一是项目预期收入与建设内容密切匹配;二是收入预测类型合理,收入实现具有可实现性;三是收入预测取值有国家标准、行业标准、地区标准的、或有市场询价材料支撑的、或有以往年度同性质项目运营收入作支撑;四是项目收入测算有计算构成,有收入测算明细。
10、项目资金筹集情况说明:保障项目财政资金明确,到位时间、条件能够落实。
11、具备《建设工程规划许可证》《建设工程施工许可证》及招投标手续可提升项目成熟度。
三、2023年专项债操作流程
1.项目发起
由项目主管部门或实施机构以项目建议书的形式向主管部门提交需申请专项债的项目。(最开始是作为储备项目,由财政先进行一轮筛选)
2. 项目准备
准备立项文件、可行性研究报告、一案两书等等...资料准备好之后,由主管部门会同实施机构进行项目报送,即按要求在省级政府债券管理平台系统中录入省级政府债券管理平台系统。
3. 项目审核
先由各级主管部门对上报的项目进行初审,再由财政厅组织专家组进行专家评审。
4. 项目入库
项目库分为储备库、发行备选库、执行库三个子库。
(1)通过初审的项目纳入储备库管理。
(2)通过专家审核通过的项目,从储备库转入发行备选库,作为发行项目专项债券的备选项目。
(3)在上级核定新增专项债务限额内,地方政府结合项目轻重缓急等因素从发行备选库选取项目转入执行库。
5. 债券发行
在已制定的各省市的专项债额度之下,由财政厅提出全年度项目专项债券发行方案(或计划)。
由各级省财政部门按发行计划,请债券发行机构,安排发行专项债,专项债发行后,各级财政部门应按要求主动披露项目专项债券相关信息,包括发行信息、发行结果、付息信息、兑付信息、定期信息、重大事项信息等。
四、2023年专项债申报支持领域
五、2023年专项债做资本金领域
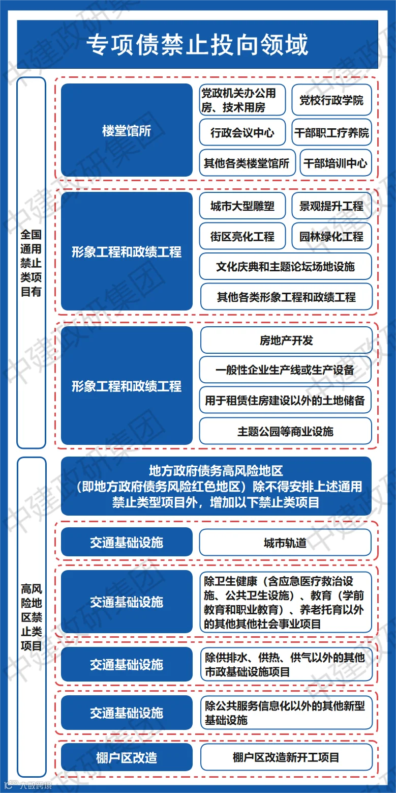
六、2023年专项债禁止投向领域
七、专项债发债全过程流程图
八、专项债评审全过程图
备注说明:以上流程及资料准备是基于对大致流程的梳理,因全国37个发债主体在相关工作中有侧重点不同的区别要求,因此建议大家在学习使用过程中,一定要结合本省、自治区、直辖市、5个计划单列市的实际做参照,具体向本级发改和财政咨询。此处切记!

来源:中建政研集团




欢迎加入:新基建下EPC工程总承包与全过程工程咨询—实战型高级研讨班
【联系方式】
咨询人:李老师
联系电话:139 1144 5864(同微信)
邮箱:1847623599@qq.com
微信:nt2014520(请备注“EPC”)
长按下方二维码添加李老师微信(请备注:EPC)

【联系方式】
咨询人:李老师
联系电话:139 1144 5864(同微信)
邮箱:1847623599@qq.com
微信:nt2014520(请备注“EPC”)
长按下方二维码添加李老师微信(请备注:EPC)

长按识别二维码,关注建筑业观察。


