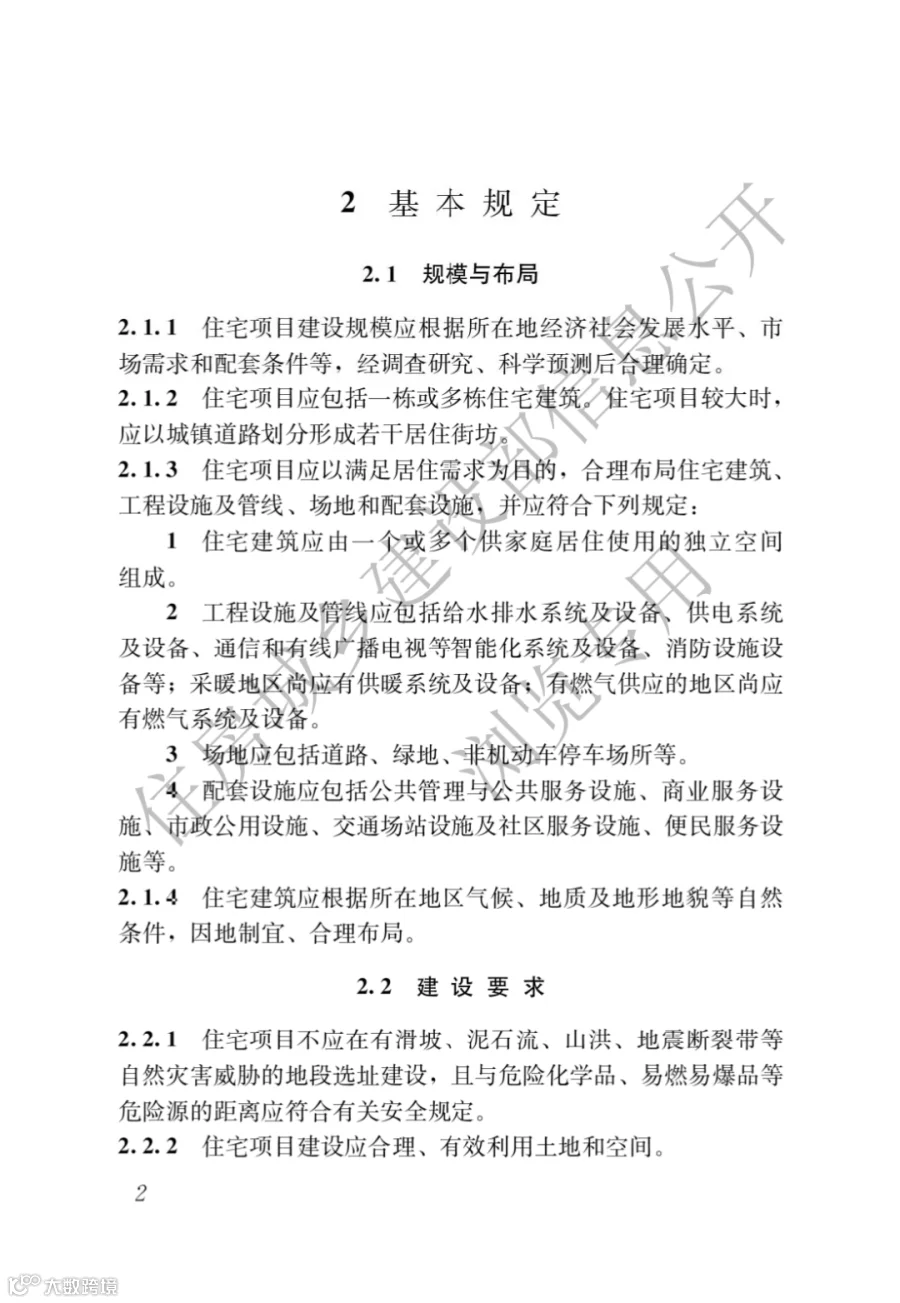
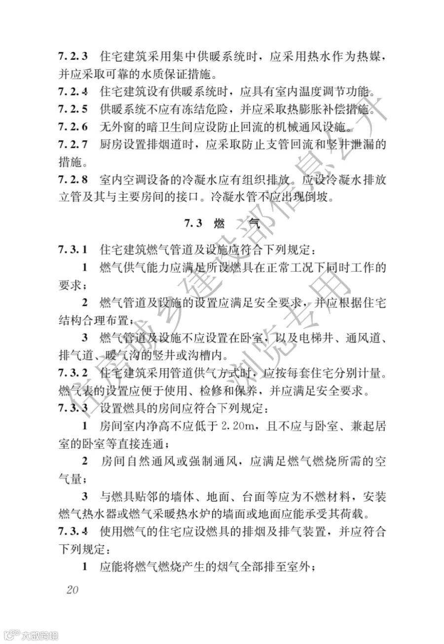
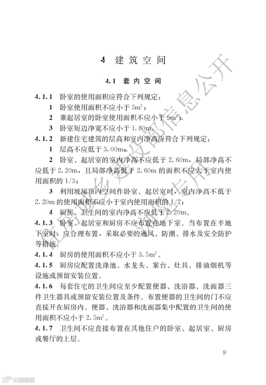
现批准《住宅项目规范》为国家标准,编号为GB 55038-2025,自2025年5月1日起实施。本规范为强制性工程建设规范,全部条文必须严格执行。现行工程建设标准中有关规定与本规范不一致的,以本规范的规定为准。现行国家标准《住宅建筑规范》GB 50368-2005和下列现行工程建设标准相关强制性条文同时废止。
一、《建筑采光设计标准》GB 50033-2013第4.0.1条。
二、《住宅设计规范》GB 50096-2011第5.1.1、5.3.3、5.4.4、5.5.2、5.5.3、5.6.2、5.6.3、5.8.1、6.1.1、6.1.2、6.1.3、6.2.1、6.2.2、6.2.3、6.2.4、6.2.5、6.3.1、6.3.2、6.3.5、6.4.1、6.4.7、6.5.2、6.6.1、6.6.3、6.7.1、6.9.1、6.9.6、6.10.1、6.10.4、7.1.1、7.1.3、7.2.1、7.3.2、8.1.1、8.1.2、8.1.3、8.1.4(1、3、4)、8.1.7、8.2.1、8.2.2、8.2.6、8.2.10、8.2.11、8.2.12、8.3.3、8.3.6、8.4.1、8.4.3、8.4.4、8.5.3、8.7.3、8.7.4、8.7.5、8.7.9条(款)。
三、《民用建筑隔声设计规范》GB 50118-2010第4.2.1、4.2.2、4.2.5条。
四、《住宅装饰装修工程施工规范》GB 50327-2001第3.1.3、3.1.7、3.2.2、4.1.1、4.3.4、4.3.6、4.3.7、10.1.6条。
五、《住宅信报箱工程技术规范》GB 50631-2010第1.0.3、3.0.1条。
六、《住宅建筑电气设计规范》JGJ 242-2011第4.3.2、8.4.3、10.1.1、10.1.2条。
七、《住宅室内装饰装修设计规范》JGJ 367-2015第3.0.4、3.0.7条。
八、《城市居住区热环境设计标准》JGJ 286-2013第4.1.1、4.2.1条。
本规范在住房城乡建设部门户网站(www.mohurd.gov.cn)公开,并由住房城乡建设部标准定额研究所组织中国建筑出版传媒有限公司出版发行。
住房城乡建设部
2025年3月13日
2025年新政下:1-6月份公开课时间计划表
1、关于举办“基于市场化改革背景下的《24清单计算标准》解读与、<清单计价、EPC计价>管理实务暨项目管理及风险控制”高级培训班通知
2025年04月17日—22日(17日报到) 地点:长沙市
2025年04月24日—29日(24日报到) 地点:重庆市
2025年05月15日—20日(15日报到) 地点:北京市
2025年05月23日—28日(23日报到) 地点:成都市
2025年06月19日—24日(19日报到) 地点:昆明市
2025年06月25日—30日(25日报到) 地点:青岛市
2、关于举办“DeepSeek智控领航工程项目全流程管控暨项目管理的重难点风险防范及投资控制能力提升”专题培训班的通知
2025年04月17日—22日(17日报到) 地点:长沙市
2025年04月24日—29日(24日报到) 地点:重庆市
2025年05月15日—20日(15日报到) 地点:北京市
2025年05月23日—28日(23日报到) 地点:成都市
2025年06月19日—24日(19日报到) 地点:昆明市
2025年06月25日—30日(25日报到) 地点:青岛市
4、关于举办“推动央国企招标采购与供应链高质量发展,着力提升管控能力、执行规范与联合监督水平”专题培训班通知
2025年04月16日—21日(16日报到) 地点:杭州市
2025年04月22日—27日(22日报到) 地点:重庆市
2025年05月14日—19日(14日报到) 地点:长沙市
2025年05月20日—25日(20日报到) 地点:成都市
2025年05月22日—27日(22日报到) 地点:西安市
2025年06月18日—23日(18日报到) 地点:乌鲁木齐市
2025年06月24日—29日(24日报到) 地点:青岛市
5、关于举办“政府采购三年行动方案解读、质疑投诉处理及招标采购全流程实务”专题培训班的通知
2025年04月22日—27日(22日报到) 地点:重庆市
2025年05月20日—25日(20日报到) 地点:成都市
2025年06月24日—29日(24日报到) 地点:青岛市
七、关于举办“新能源项目(风电、光伏、储能)全流程市场开发及投融资策略全景解析”培训班的通知
九、关于举办2024版《建设工程工程量清单计价标准》解读应用暨建设项目全过程造价管控、结算审计与法律风险防范专题培训班的通知
2025年04月17日—19日(17日报到) 地点:西安市
2025年04月24日—26日(24日报到) 地点:杭州市
2025年05月22日—24日(22日报到) 地点:北京市
二十二、关于举办“Deep Seek 等 AI 新技术应用暨EPC项目全过程精细化管理协同创效专题培训班”的通知
2025年04月21日—23日(21日报到) 地点:广州市
2025年04月24日—26日(24日报到) 地点:南京市
2025年05月21日—23日(21日报到) 地点:北京市
23、关于举办“新能源最新政策解读及投资、建设、施工、运维全业务精细化管控实务与 DeepSeek 赋能提效”专题培训班的通知
2025年04月10日—13日(10日报到) 地点:重庆市
2025年04月24日—27日(24日报到) 地点:济南市
二十四、关于举办“《住建部加强建设工程企业资质审批管理》深度解析暨企业资质战略规划、合规申报与业绩录入指导”专题培训班的通知
2025年04月21日—23日(21日报到) 地点:北京市
2025年04月23日—25日(23日报到) 地点:成都市
2025年04月25日—27日(25日报到) 地点:武汉市
25、关于举办“AI/DeepSeek 赋能安全管理效率提升、助力企业零事故智能化管理、构建全员安全责任制体系”专项研修班的通知
2025年05月21日—25日(21日报到) 地点:杭州市
2025年06月11日—15日(11日报到) 地点:西安市
二十六、关于举办 DeepSeek AI 赋能建设工程造价管理新模式及造价合同疑难点解析专题培训班的通知
2025年04月26日—28日(26日报到) 地点:成都市
联系方式
长按二维码 加微信请注明:专题学习+城市
报名咨询:李林权 13911445864同微信
| 1、关于举办“基于市场化改革背景下的《24清单计算标准》解读与、<清单计价、EPC计价>管理实务暨项目管理及风险控制”高级培训班通知 2025年04月17日—22日(17日报到) 地点:长沙市 2025年04月24日—29日(24日报到) 地点:重庆市 2025年05月15日—20日(15日报到) 地点:北京市 2025年05月23日—28日(23日报到) 地点:成都市 2025年06月19日—24日(19日报到) 地点:昆明市 2025年06月25日—30日(25日报到) 地点:青岛市 |
2、关于举办“DeepSeek智控领航工程项目全流程管控暨项目管理的重难点风险防范及投资控制能力提升”专题培训班的通知 2025年04月17日—22日(17日报到) 地点:长沙市 2025年04月24日—29日(24日报到) 地点:重庆市 2025年05月15日—20日(15日报到) 地点:北京市 2025年05月23日—28日(23日报到) 地点:成都市 2025年06月19日—24日(19日报到) 地点:昆明市 2025年06月25日—30日(25日报到) 地点:青岛市 |
4、关于举办“推动央国企招标采购与供应链高质量发展,着力提升管控能力、执行规范与联合监督水平”专题培训班通知 2025年04月16日—21日(16日报到) 地点:杭州市 2025年04月22日—27日(22日报到) 地点:重庆市 2025年05月14日—19日(14日报到) 地点:长沙市 2025年05月20日—25日(20日报到) 地点:成都市 2025年05月22日—27日(22日报到) 地点:西安市 2025年06月18日—23日(18日报到) 地点:乌鲁木齐市 2025年06月24日—29日(24日报到) 地点:青岛市 |
5、关于举办“政府采购三年行动方案解读、质疑投诉处理及招标采购全流程实务”专题培训班的通知 2025年04月22日—27日(22日报到) 地点:重庆市 2025年05月20日—25日(20日报到) 地点:成都市 2025年06月24日—29日(24日报到) 地点:青岛市 |
七、关于举办“新能源项目(风电、光伏、储能)全流程市场开发及投融资策略全景解析”培训班的通知 |
九、关于举办2024版《建设工程工程量清单计价标准》解读应用暨建设项目全过程造价管控、结算审计与法律风险防范专题培训班的通知 2025年04月17日—19日(17日报到) 地点:西安市 2025年04月24日—26日(24日报到) 地点:杭州市 2025年05月22日—24日(22日报到) 地点:北京市 |
二十二、关于举办“Deep Seek 等 AI 新技术应用暨EPC项目全过程精细化管理协同创效专题培训班”的通知
2025年04月21日—23日(21日报到) 地点:广州市 2025年04月24日—26日(24日报到) 地点:南京市 2025年05月21日—23日(21日报到) 地点:北京市 |
23、关于举办“新能源最新政策解读及投资、建设、施工、运维全业务精细化管控实务与 DeepSeek 赋能提效”专题培训班的通知 2025年04月10日—13日(10日报到) 地点:重庆市 2025年04月24日—27日(24日报到) 地点:济南市 |
二十四、关于举办“《住建部加强建设工程企业资质审批管理》深度解析暨企业资质战略规划、合规申报与业绩录入指导”专题培训班的通知 2025年04月21日—23日(21日报到) 地点:北京市 2025年04月23日—25日(23日报到) 地点:成都市 2025年04月25日—27日(25日报到) 地点:武汉市 |
25、关于举办“AI/DeepSeek 赋能安全管理效率提升、助力企业零事故智能化管理、构建全员安全责任制体系”专项研修班的通知
2025年05月21日—25日(21日报到) 地点:杭州市 2025年06月11日—15日(11日报到) 地点:西安市 |
二十六、关于举办 DeepSeek AI 赋能建设工程造价管理新模式及造价合同疑难点解析专题培训班的通知 2025年04月26日—28日(26日报到) 地点:成都市 |
联系方式
欢迎咨询预约!

— END —
声明:转载此文是出于传递更多信息之目的,不为商业用途。文字和图片版权归原作者所有,若有来源标注错误或侵犯了您的合法权益,请作者与我们联系,我们将及时更正、删除,谢谢。
声明:转载此文是出于传递更多信息之目的,不为商业用途。文字和图片版权归原作者所有,若有来源标注错误或侵犯了您的合法权益,请作者与我们联系,我们将及时更正、删除,谢谢。
| 2024年全国各省建企中标100强 | |||
| 吉林 | 辽宁 | 黑龙江 | 河北 |
| 北京 | 天津 | 山东 | 山西 |
| 陕西 | 内蒙古 | 甘肃 | 宁夏 |
| 青海 | 新疆 | 西藏 | 河南 |
| 江苏 | 浙江 | 上海 | 安徽 |
| 福建 | 江西 | 湖北 | 湖南 |
| 重庆 | 四川 | 云南 | 贵州 |
| 广西 | 广东 | 海南 | 全国 |
注:全国(未计入港澳台地区)各省建筑施工企业年度百强榜,蓝色为已经发布的省份,点击相关省份(市)即可直接查看。 |
|||
▼关注建筑业观察,获取全国最新建筑政策。
立即关注!
立即关注!

