点击上方蓝字
加入建筑人的聚集地
来源:住建部官网,整理:度川管理研究部,转载请注明!
刚刚,住建部再发布一本强制性工程建设规范,《城乡历史文化保护利用项目规范》GB 55035-2023,自2023年12月1日起实施,全部条文必须严格执行。
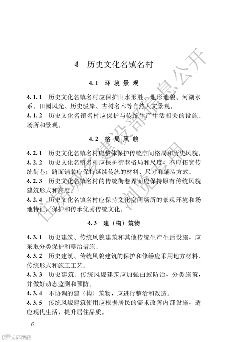
1、历史城区内城市更新禁止大拆大建、拆真建假、以假乱真。


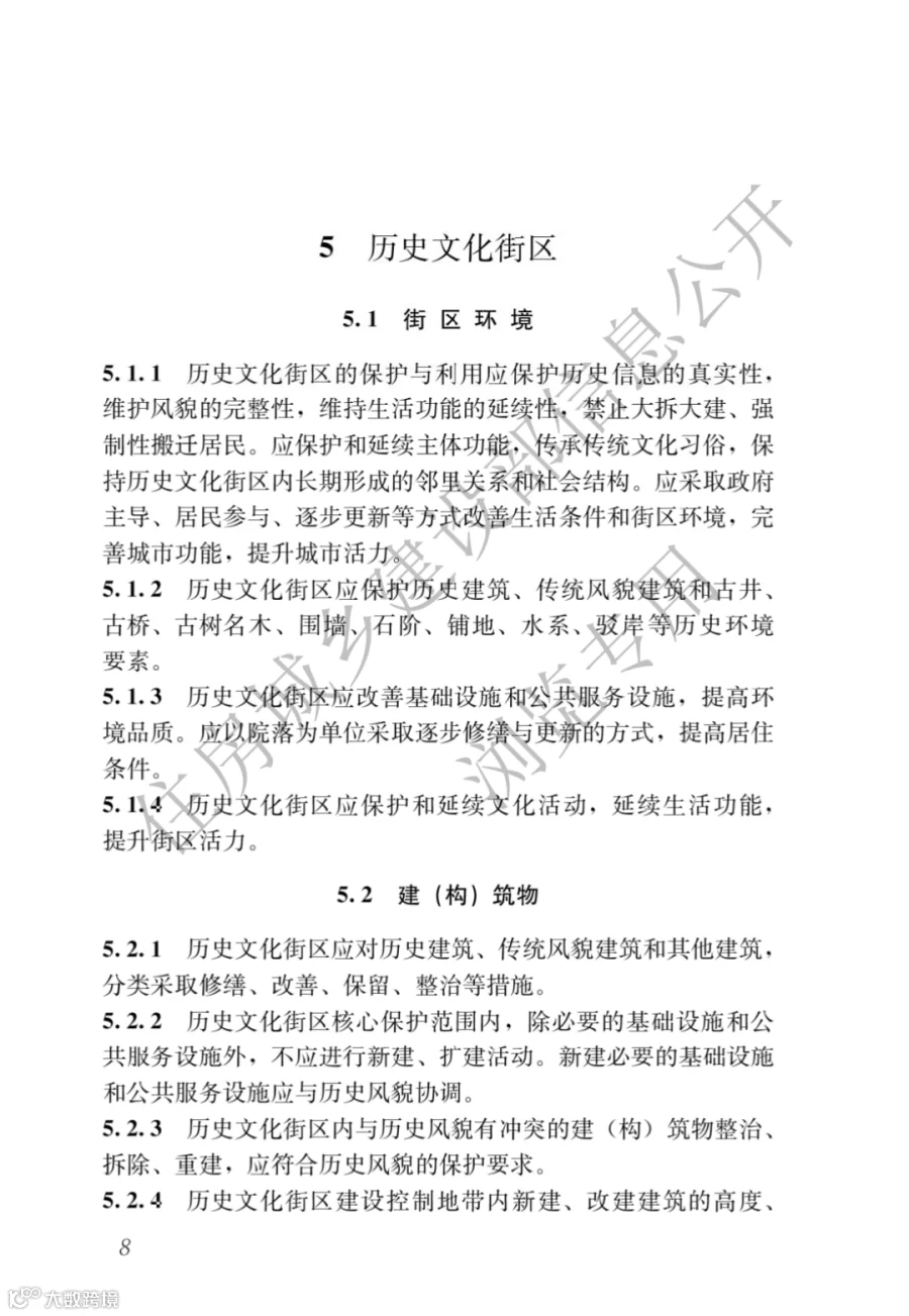
2、历史文化街区的保护与利用应保护历史信息的真实性,维护风貌的完整性,维持生活功能的延续性,禁止大拆大建、强制性搬迁居民。


文件原文:

现批准《城乡历史文化保护利用项目规范》为国家标准,编号为GB 55035-2023,自2023年12月1日起实施。本规范为强制性工程建设规范,全部条文必须严格执行。现行工程建设标准中有关规定与本规范不一致的,以本规范的规定为准。
本规范在住房和城乡建设部门户网站(www.mohurd. gov.cn)公开,并由住房和城乡建设部标准定额研究所组织中国建筑出版传媒有限公司出版发行。
住房和城乡建设部
2023年5月23日















住建部37本强制性工程建设规范
截至目前,住建部已经发布37本强制性工程建设规范(GB55001~55037),以下为37本规范汇总,点击相应规范可跳转查看全文,拉至文章最底部“阅读原文”可至官网下载电子版(注:此前汇总表格中的部分文章官方链接失效,小编已重新更改)。
| 国家标准-强制性规范(按编号倒序) | ||
| 点击文件可查看并下载 | ||
| 序号 | 文件名称 | 实施日期 |
| 01 | 《建筑防火通用规范》 GB 55037-2022 |
2023年6月1日 |
| 02 | 《消防设施通用规范》 GB 55036-2022 |
2023年3月1日 |
| 03 | 《城乡历史文化保护利用项目规范》GB 55035-2023 |
2023年12月1日 |
| 04 | 《建筑与市政施工现场安全卫生与职业健康通用规范》 GB 55034-2022 |
2023年6月1日 |
| 05 | 《城市轨道交通工程项目规范》 GB 55033-2022 |
2023年3月1日 |
| 06 | 《建筑与市政工程施工质量控制通用规范》 GB 55032-2022 |
2023年3月1日 |
| 07 | 《民用建筑通用规范》 GB 55031-2022 |
2023年3月1日 |
| 08 | 《建筑与市政工程防水通用规范》 GB55030-2022 |
2023年4月1日 |
| 09 |
GB 55029-2022 |
2022年10月1日 |
| 10 | 《特殊设施工程项目规范》 GB 55028-2022 |
2022年10月1日 |
| 11 | 《城乡排水工程项目规范》 GB 55027-2022 |
2022年10月1日 |
| 12 | 《城市给水工程项目规范》 GB 55026-2022 |
2022年10月1日 |
| 13 | 《宿舍、旅馆建筑项目规范》 GB 55025-2022 |
2022年10月1日 |
| 14 | 《建筑电气与智能化通用规范》 GB 55024-2022 |
2022年10月1日 |
| 15 | 《施工脚手架通用规范》 GB 55023-2022 |
2022年10月1日 |
| 16 | 《既有建筑维护与改造通用规范》 GB 55022-2021 |
2022年4月1日 |
| 17 |
GB 55021-2021 |
2022年4月1日 |
| 18 |
GB 55020-2021 |
2022年4月1日 |
| 19 |
GB 55019-2021 |
2022年4月1日 |
| 20 | 《工程测量通用规范》 GB 55018-2021 |
2022年4月1日 |
| 21 | 《工程勘察通用规范》 GB 55017-2021 |
2022年4月1日 |
| 22 | 《建筑环境通用规范》 GB 55016-2021 |
2022年4月1日 |
| 23 | 《建筑节能与可再生能源利用通用规范》 GB 55015-2021 |
2022年4月1日 |
| 24 | 《园林绿化工程项目规范》 GB 55014-2021 |
2022年1月1日 |
| 25 | 《市容环卫工程项目规范》 GB 55013-2021 |
2022年1月1日 |
| 26 | 《生活垃圾处理处置工程项目规范》 GB 55012-2021 |
2022年1月1日 |
| 27 | 《城市道路交通工程项目规范》 GB 55011-2021 |
2022年1月1日 |
| 28 | 《供热工程项目规范》 GB 55010-2021 |
2022年1月1日 |
| 29 | 《燃气工程项目规范》 GB55009-2021 |
2022年1月1日 |
| 30 | 《混凝土结构通用规范》 GB 55008-2021 |
2022年4月1日 |
| 31 | 《砌体结构通用规范》 GB55007-2021 |
2022年1月1日 |
| 32 | 《钢结构通用规范》 GB 55006-2021 |
2022年1月1日 |
| 33 | 《木结构通用规范》 GB55005-2021 |
2022年1月1日 |
| 34 | 《组合结构通用规范》 GB55004-2021 |
2022年1月1日 |
| 35 | 《建筑与市政地基基础通用规范》 GB55003-2021 |
2022年1月1日 |
| 36 | 《建筑与市政工程抗震通用规范》 GB55002-2021 |
2022年1月1日 |
| 37 | 《工程结构通用规范》 GB 55001-2021 |
2022年1月1日 |
— END —
声明:转载此文是出于传递更多信息之目的,不为商业用途。文字和图片版权归原作者所有,若有来源标注错误或侵犯了您的合法权益,请作者与我们联系,我们将及时更正、除,谢谢。
| 2022年全国各省建企中标100强 | |||
| 吉林 | 辽宁 | 黑龙江 | 河北 |
| 北京 | 天津 | 山东 |
山西 |
| 陕西 | 内蒙古 | 甘肃 | 宁夏 |
| 青海 | 新疆 | 西藏 | 河南 |
| 江苏 | 浙江 | 上海 | 安徽 |
| 福建 | 江西 |
湖北 | 湖南 |
| 重庆 | 四川 | 云南 | 贵州 |
| 广西 | 广东 | 海南 | 全国 |
注:全国(未计入港澳台地区)各省建筑施工企业年度百强榜,蓝色为已经发布的省份,点击相关省份(市)即可直接查看。 |
|||
▼关注建筑业观察,获取全国最新建筑政策。

立即关注!

立即关注!



